|
|
|
DCC profiktól (nem csak) profiknak
|
Témaindító: Frankye, idő: Jan 23, 2013
Témakörök:
|
|
|
(#60457) diginewl válasza tibi hozzászólására (#60450)
|
Válasz •
|
Okt 31, 2018 |
|
Megpróbálok segíteni.
A mozdonydekódert ugyanúgy kell programozni, mint a váltó dekódert.
Amíg programozol valamit, gondolom direkt CV rendszerben teszed, és nem POM módban vagy, akkor csak egy dolog lehet a programozó sínen/vezetéken. Ha esetleg eddog POM módban lett volna a központod programozása, akkor írd át direkt CV módra.
Cv1=5 ezt be tudok programozni a a mozdonynak?
(5-ös címre hallgasson) Ha igen, akkor ugyanígy arra a sínkimenetre kösd rá a váltódekódert. Ha a sima fucik, vagy Paco dekódert építettél, akkor a cv1=3 lesz a váltócíme. (ez nem mozdonycím, hanem váltócím Ezt te a programozásnál nem tudod eldönteni, hanem kiadod a parancsot, hogy cv1 értékét a céleszközön átírod x értékre, amit utána megadsz.)
Paco-nál
cv1 cím
cv3-6 a kitérés érték a közepétől. (mennyire menjen jobbra, balra)
Pl: CV3=4 akkor az első kimeneten levő szervó egy ici-picit fog jobbra/balra mozdulni, a két végállás között. ha 99értéket állítasz be, akkor majdnem 180 fokot mászik
cv35-38 sebessége a szervóknak.
Így már kicsit előrébb vagyunk? |
|
(#60484) diginewl hozzászólása
|
Válasz •
|
Nov 9, 2018 |
|
Tiszteletem!
Van egy jó és egy rossz hírem, az utóbbiban kérem a segítségeteket.
Jó hír, a minimaus - kijelzős - a PACO oldaláról szépen működik!!
A rossz: a TCO-xbus nem működik. 
Állandóan világít a piros led, ami elméletileg azt jelentené, hogy nincs dcc-jel. Nincs kommunikáció, a másik led nem villog, ha az x-buson van forgalom. A panel nagyon viszi az áramot, melegszik a multiplexer chip, és a feszültségstabilizátor is.
A 29-es cím jó be van állítva.
"Elméletileg" nem rajzoltam el semmit már egyszer megint átnéztem. A pic-et is újra írtam, hátha az nem sikerült jól.
Van esetleg ötlet?
Köszönettel: Newl |
|
(#60485) proba válasza diginewl hozzászólására (#60484)
|
Válasz •
|
Nov 9, 2018 |
|
Első körben köss le mindent a multiplexer kimenetéről. Ha továbbra is melegszik, vedd ki. Ha továbbra sincs normális tápfeszültség akkor a stabilizátor is hibás lehet. ( természetesen ha lehet pic nélkül végezd ezeket a műveleteket, az esetleges hibás stabilizátor ne pusztítsa el azt is.) |
|
(#60486) diginewl válasza proba hozzászólására (#60485)
|
Válasz •
|
Nov 10, 2018 |
|
Köszi az ötleteket!
Nem volt semmi a multiplexer kimenetén, eleve így álltam neki.
Tettem be egy kisebb fesztstab ic-t azzal nem melegszik senki sem: 78L05
4,6V-ot mérek a fesztab ic után, ha benn van a multiplexer IC. Amúgy 4,9V-van rajta.
Nekem az fura, hogy nem villog a x-bus led.
Amit lehet kipróbáltam. Tettem bele másik PIC-et, másik busvezérlőt, ami a minimaus-ban működik.
Újra átnéztem a rajzot, nincs benne hiba.
Az egyetlen gyenge pont a multiplexer ic maradt. Ez már vagy 5 éve itt van nálam a 2 db, és szinte ingyen kaptam meg annó a boltban, annyira örült neki az eladó, hogy elviszem.
CD4515BCN van ráírva.
Ebből megpróbálok egyet venni valahogy újat. Más tippem nincs.
 |
|
(#60487) Gabi válasza diginewl hozzászólására (#60486)
|
Válasz •
|
Nov 10, 2018 |
|
Ne haragudj a buta feltételezésért, de nincs fordítva bedugva a multiplexer ic a helyére? Vagy nincs valahol valami panelzárlat? |
|
(#60488) diginewl válasza diginewl hozzászólására (#60486)
|
Válasz •
|
Nov 10, 2018 |
|
Bakker. Itt valami nagyon nem stimmel!!!
A PACO oldalán azt látom, hogy a CD chip
1: láb Vcc
23 láb: GND
PACO
A chip leírásánál meg ez van:
12: GND
24: VDD
CD 4515
Azért ezek elég nagy eltérések....
Most mit tegyek?
Hát bakker-bakker ezt nagyon megszívtam - már bocsánat. Mert én szépen nekiláttam a kapcsolási rajz alapján egy NYÁK-ot tervezni. De most nézem, hogy a PACO leírásánál levő áramkörben a 12-es láb a VSS, azaz a NYÁK rajz jó, de kapcsolási leírás NEM!!!   
Most megint kezdhetem elölről...  |
|
(#60489) diginewl válasza diginewl hozzászólására (#60488)
|
Válasz •
|
Nov 11, 2018 |
|
Kaptam egy ötletet - köszönöm!
Kipróbálom. A rajzon nincs jelölve, de be kell kötni a 12, és a 24-es lábat is a CD chipnél is.
Pont olyan, mint a max ic.nél. ott sincs jelölve a táp.
Jó lenne, ha nem kellene mindent átrajzolni. |
|
(#60490) csttom válasza diginewl hozzászólására (#60488)
|
Válasz •
|
Nov 11, 2018 |
|
Jó a Paco féle kapcsolási rajz, csak a cd4515-nél lehagyta a 12, 24 lábak (Vcc, Gnd) jelölését.
Ha a kapcsolási rajz alapján csináltad a nyák-ot, csak ezeket kell pótolnod, és működni fog. |
|
(#60491) Frankye válasza diginewl hozzászólására (#60486)
|
Válasz •
|
Nov 12, 2018 |
|
Azért az sem "rendes dolog", ha a 7805 kimenetén terhelés mellett csak 4,6 V van, míg terheletlenül 4,9. Ha mind a két sestben ugyan annyi lenne, akkor azt mondanám, hogy a mérés nem pontos, de ekkora kilengés nem volna szabad, hogy legyen.
Biztos, hogy a táp bemenete elbírja a terhelést? Gondolom, trafóról kapja a váltót, egyenirányítás, simítás, pufferelés után megy a 7805-re a táp. Nekem legalábbis gyanús a dolog. |
|
(#60492) Lazsi válasza Frankye hozzászólására (#60491)
|
Válasz •
|
Nov 12, 2018 |
|
Ezt egyszerűen meg lehet nézni: Meg kell mérni a 7805 bemenetén is a feszültséget terheléssel és anélkül. |
|
(#60493) diginewl válasza diginewl hozzászólására (#60488)
|
Válasz •
|
Nov 12, 2018 |
|
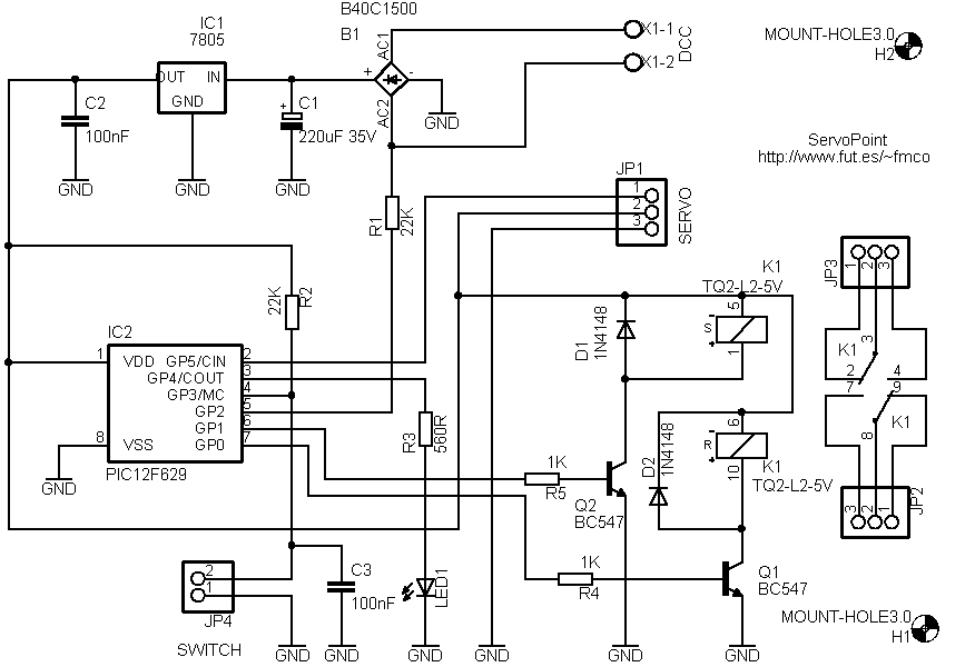
MŰKÖDIK!!! Köszönöm mindenkinek a segítséget!!!
 
A CD chip kapott GND-t, és 5V-ot. Innentől szépen megy minden. Váltók mozognak, led villan, amikor kimegy a parancs.
Ez van. A MAX 485-el is így jártam volna, ha a minimaus-t nem tervezem együtt a TCO-val. Ott láttam, hogy azt is be kell kötni tápra, és nullára is.
A CD 4515-nél az zavart meg, hogy a chip kapott nullát, és földet. Mint utóbb kiderült ez valami referencia dolog a chipnek, és nem a tápja.
Köszönöm!
ui: és a feszültség is helyreállt! 4,9V
Még engedett módosítani. Beteszem ide róluk a képet.
A nyákok saját munka. |
|
|
|
(#60494) csíkosháTTú válasza diginewl hozzászólására (#60493)
|
Válasz •
|
Nov 12, 2018 |
|
|
|
(#60495) Frankye válasza diginewl hozzászólására (#60493)
|
Válasz •
|
Nov 13, 2018 |
|
Csatlakozom Csíkos mesterhez, elismerésem! Profi kivitel.  |
|
(#60496) diginewl válasza csíkosháTTú hozzászólására (#60494)
|
Válasz •
|
Nov 13, 2018 |
|
Ööö. Szerintem rosszul fogalmaztam, nem jár nekem az elismerés!
"A nyákok saját munka."
Úgy értettem, hogy fogtam a kapcs. rajzot eagle-ben megrajzoltam, ahogy nekem jobban tetszik. Ezért került minden máshova, mint az eredeti PACO nyákokon. Ezután elküldtem a gerbert Kínába. Innentől már nem az én érdemem a dolog 
Ott 2 dollárért megcsinálták (készült még más is, arról majd később csicsergek, ha működik), kb 2000Ft-ért elküldték.
Annak nagyon örülök, hogy a minimaus "csont nélkül" azaz elsőre működik. A TCO-n már kell egy kis utómunka, de tulajdonképpen itt már nem tévesztettem a rajzon.
Elnézést, ha félreérthető voltam. |
|
(#60498) csíkosháTTú válasza diginewl hozzászólására (#60496)
|
Válasz •
|
Nov 15, 2018 |
|
A kínai csak azt tudja megcsinálni ám, amit Te megterveztél!  |
|
(#60509) tibi válasza diginewl hozzászólására (#60457)
|
Válasz •
|
Nov 20, 2018 |
|
Háááát, nem nagyon sikerült előrébb haladni.  Az én dekóderem csak 1 váltót mozgat, 1 utas. Minden váltónak van saját dekódere. Próbáltam ugy hogy beálitottam a dekódert kitérités programozásra ( a LED folytonosan világit), majd probáltam beirni CV3-ra, 4-re, 5-re és utána 6-ra is valami értéket 1 és 50 között (ezeket az értékeket adja meg a dekóder dokumentációja mint minimum és maximum). Eredmény? Semmi változás. Ugyanez történt mikor próbáltam a sebességnél beirni ( LED gyors villogás) a CV34-CV38 ra valami értéket 1 és 20 között.  Mit csinálok rosszul? Gondolom hogy a CV alatti 4 jegyü szám a CV száma, utána ( Direct mod) alatt jön a CV értéke. a Pag /Rg a memória Page és Registry-t jelenti? |
|
|
|
(#60510) diginewl válasza tibi hozzászólására (#60509)
|
Válasz •
|
Nov 21, 2018 |
|
Ehhez a gen-li hez nem értek.
A programozást szerintem jól csinálod. Gyanítom, a mozdonydekóderek programozásával nincsen gond.
A váltók is úgy működnek...de.
Én nano-xs88-al és piros MM-el programozok direkt módban.
Amit én építettem paco dekódert abba nem tettem ledet, mert minek.
A paco szervó-nak 4 kimenete van. Visszafelé számolódnak azaz a 2-es kimenete (lába) a 4-es szervóé.
Amibe belehúzhatsz az a programozási cím.
Ha cv1=1 re programozod, akkor előfordulhat, hogy a 5-ös váltócímen fog megszólalni az első (azaz a pic 7-es lábán levő szervó), 8-as váltócímen meg a 2-es lábon levő szervó.
Valamiféle fura szabály szerint ezek a váltócímek számomra érthtetlenül, de működnek:
Általam létrehozott elmélet szerint mindig megtalálom a váltócímet:
ha 2-es-re programozom azaz cv1=2 akkor n*4+1, azaz 9-es címre fog hallgatni. Ha 3-as akkor 13-as címtől.
Azaz váltócím veszteség csak az első öt, mivel minden PIC-nek 4 kimenete van.
Próbáld meg így.
Valami nagy szaki egyszer már itt elmondta, hogy miért van ez így, valamit a roco egyszerűsített a lenz-hez képest, de a loconet is a lenz (xpress net) szerint kezeli a címet, azaz egy címen 4 váltó csücsül, kétféle állással. Na ezt én már nem tudtam követni  |
|
(#60511) csíkosháTTú válasza tibi hozzászólására (#60509)
|
Válasz •
|
Nov 21, 2018 |
|
A CV3, CV4, és CV5 az tipikusan olyan CV regiszter, ami jellemzően a mozdonydekóderekben fordul elő.
Elsőként azt kellene ellenőrizni, hogy jó CV-ket próbálsz-e programozni?
A második ellenőrzést az diginewl kolléga írta le. A ROCO MultiMaus másképpen kezeli a váltócímeket, mint mindenki más. Alap, szabványos esetben egy váltódekódernek van egy címe, és ehhez tartozik négy, egymástól független váltó kezelése a megadott címen.
Na ehhez képest a ROCO (Fleischmann) MultiMaus egyszerű vezérlőjének csak két gombja van a váltók kezelésre, ergo egy váltócímhez csak egy váltó van, nem négy. Ebből adódóan a címek körül itt kavarodás van! Lásd még a CSM230RG váltódekóderem használati utasítását, ami Lenz rendszer szerint működik, így ROCO használata esetében nem lehet minden váltócímet beállítani.
(Előkészületben van egy váltódekóder a műhelyben, elsőre mágneses hajtóművekhez, ami kiküszöböli ezt a problémát. Ha Lenz-zel programozzuk be, akkor a Lenz szerinti, szabványos értékekre áll be. Ha MultiMaus-szal, akkor az első kimenete lesz pl. sz 1-es váltócím, a második a 2-es automatikusan, és így tovább. Meg ne kérdezzétek, hogy csinálja! A nagyobbik fiam írta a szoftvert Atmega vezérlőre.) |
|
(#60513) diginewl válasza csíkosháTTú hozzászólására (#60511)
|
Válasz •
|
Nov 22, 2018 |
|
Ehhez a váltócímhez egy adalék:
Ha piros MM-ről címzem meg az új szervóvezérlőmet, ha cv1=1-t írok bele, akkor az 5-ös címtől hallgat rá (1*4+1)
Ha a nyomógombról programozom fel akkor viszont tud 1-es címre is hallgatni az első cím. Paco unisemaf vezérlő van benne, és ebből pushbutton hex-et írtam bele.
 érdekes.
Annak külön örülök, hogy a fiatalság nálatok besegít a vasútmodellbe!
    |
|
(#60514) tibi válasza diginewl hozzászólására (#60513)
|
Válasz •
|
Nov 22, 2018 |
|
Ezt a dekódert épitettem meg, ez nem tud két vagy négy szervót vezérelni, csak egy szervó kimenete van, és két visszajelzés meg sziv polarizáció a bistabil reléröl. És ez keseriti meg az életem, de vagy meg fog indulni vagy fog repülni, ez a három ahogy Hofi mondta, vagy mi nyerünk , vagy ők.  |
|
|
|
(#60515) diginewl válasza tibi hozzászólására (#60514)
|
Válasz •
|
Nov 23, 2018 |
|
Ájájáj. Izé. Hát ez nem úgy programozódik, mint a többi....
Elolvastad?
To program a value, select that value as an address of accessories in the command station and give the
order to move it, ServoPoint stores that value and moves the servo with the new programmed values.
Ez nekem valami olyant jelent, hogy a buttont/bombot kell lenyomni 1 szer kétszer sokszor. Az szerint lép be valamelyik beállításba. Ez után a váltócím száma alapján, plusz egy kitérő/egyenes állítással írtad be az értéket.
Itt nincs CV lista, semmi!
Javaslom a pofonegyszerűbb 4 szervósat megcsinálni. Azt CV-kel kell progizni.
4 szervós.
Itt a honlapon egyik fórumtárs írt rá egy nem táncoló HEX-et.
De van egy olyan ami két szervót is vezérel+2 relét.
Szintén a paco oldalán. De előbb a fenti 4 szervós lenne az igazi próbának. |
|
(#60554) maya711 hozzászólása
|
Válasz •
|
Dec 9, 2018 |
|
Elkészült a már régebben(2016július) említett ál-Littfinsky féle hurokmodulnak a mechanika nélküli(vagyis relé-mentes) változata 8db opto-relével. Bár ezek az alkatrészek jelentősen többe kerülnek mint a 3db relé(idehaza), azért gondolat-ébresztőnek mellékelem a kapcsolást. Meg a 3-relés kapcsolást is. Talán túl bonyolultnak tűnik, de nyugodtan elhagyhatók belőle a D5...D8 diódák valamint az OK1...OK5 és az ezekhez kapcsolódó alkatrészek, amennyiben lemondunk a hurok bevezető váltójának automatikus működtetéséről és a hurok foglaltságának jelzéséről.
Ha valakit a működtető program is érdekel, írjon erre a címre: ***@***.***. Küldeni fogom a programot, mint eddig is: térítésmentesen.
|
|
|
|
(#60555) Lazsi válasza maya711 hozzászólására (#60554)
|
Válasz •
|
Dec 9, 2018 |
|
Szerintem, nem kellene kiírnod az e-mail címedet... Az adatlapodon úgyis ott van, vagyis onnan bárki könnyen megszerezheti... Szerintem... |
|
(#60558) Frankye moderátori
válasza Lazsi hozzászólására (#60555)
|
Válasz •
|
Dec 11, 2018 |
|
Bizony, hogy nem! A spammerbotok ezekre vadásznak, ne etessük őket! El is távolítottam. |
|
(#60568) diginewl hozzászólása
|
Válasz •
|
Dec 14, 2018 |
|
Tiszteletem!
Van egy izgalmas kérdésem, hátha valaki tudja rá a választ:
a PACO unisemaf vezérlőjénél a PIC 12-es lábán van egy LED.
Eddig nekem nem sikerült rávennem, hogy az felvillanjon. Se programozáskor, se a nyomógomb megnyomásakor. Semikor... 
(Micsoda problémák, mi?  )
unisemaf
Nem értem mi célt szolgálhat.
Számomra nagy előrelépés, hogy sikerült tesztelnem a nyomógombos hex változatát ennek a kapcsolásnak, és az is szépen működik! Felhasználóbarát, mert egy váltóállítás paranccsal már fel is van címezve a PIC, az új váltócímre. Csendben jegyzem meg, csak alacsony váltócímen próbáltam 100 felett nem. Ott nem tudom mit csinál, viszont nem szándékozom száznál több váltót kezelni  |
|
(#60573) maya711 válasza maya711 hozzászólására (#60554)
|
Válasz •
|
Dec 18, 2018 |
|
Rájöttem hogy ez még szükséges lehet az értelmezéshez: |
|
|
|
(#60574) diginewl válasza diginewl hozzászólására (#60568)
|
Válasz •
|
Dec 18, 2018 |
|
Kaptam választ a kérdésemre!
Köszönöm! |
|
(#60577) diginewl válasza diginewl hozzászólására (#60574)
|
Válasz •
|
Dec 21, 2018 |
|
Közben valami csoda folytán elkezdett villogni az a bizonyos LED!
Hogy eddig hogyan nem vettem észre?  Biztosan villogott, csak talán pont akkor nem néztem oda???  (röviden villog)
Programozás közben aktív a LED!
A másik funkcióját is kipróbálom. |
|
(#60608) MetalHunterR hozzászólása
|
Válasz •
|
Dec 27, 2018 |
|
Sziasztok, segítséget szeretnék kérni. Dobtam össze magamnak egy DCC++ központot, ami nagyon remekül működik azt leszámítva hogy nem találja meg a dekódereket. Ha debug módba kapcsolom, akkor az Arduino és a motor shield is villog ahogy annak kell. Vettem egy vadonat új Lenz Standard + V2-es dekódert, de nem ismeri fel a JMRI.
Mozgatja a motort nagyon kicsit, de világítást nem villogtatja, mindegy hogy dugom be. "No roster entry found" ot dob vissza. Próbáltam kézileg "New Loco" listából de azzal se. 12V 2A táp van rajta, VIN a shielden elvágva. Tudna valaki esetleg segíteni?  |
|
(#60705) xplood hozzászólása
|
Válasz •
|
Feb 10, 2019 |
|
Sziasztok!
Megépítette valaki a PACO féle "Decoder for 4 turnouts and signals" dekódert?
Nekem meggyűlt vele a bajom sajnos. Megépítettem, de nem akar működni. Amolyan se kép se hang effektus. Az egyetlen működési tulajdonsága, hogy amikor a CV513-at próbálnám írni akkor a LED villan párat, de hibát dob az írás és továbbra se reagál semmire.
Esetleg még arra tudok gondolni hogy 16F84A-t használtam SMD-ben esetleg lenne valami verziókülönbség a PIC-ek között?
Köszönöm! |
|
(#60706) diginewl válasza xplood hozzászólására (#60705)
|
Válasz •
|
Feb 10, 2019 |
|
Üdv!
Melyikre gondolsz? Erre?
4 kimenet
Ebben írják a 16F84A-t. A többi unisemaf áramkörben 16F628/648 van
Bővebben: Link
Nem tudom ez lényeges-e. Én az elejétől a 16f628-at használok. Az szépen működik, ide-oda lehet programozni is.
A paco oldala ott az elején kicsit zagyva, amire te hivatkozol, de a downloads-ban szépen egymás után jön az összes:
Semaphore decoder for 16F84/16F628
Semaphore decoder for 16F628/16F648
|
|
(#60711) Frankye válasza diginewl hozzászólására (#60706)
|
Válasz •
|
Feb 11, 2019 |
|
A PIC-ek HEX fájljai tartalmazzák a cél PIC nevét is. Ha az nem azonos azzal, mint amire a HEX készült, akkor ne csodálkozzon senki sem, hogy nem működik a program. Sajnos a PIC-ek lelki világa elég érzékeny, nem véletlen, hogy a leírásokban szerepel az is, hogy milyen PIC típusra készült az adott szoftver.
Már olyannal is találkoztam, hogy a program eredetileg egy 16F877-re volt írva, és a beszerzett típus 16F877A volt, ahol az "A" arra utal, hogy a PIC egy frissített verziója, ahol azonban az adatlap szerint vica versa kompatibilisek egymással, mégis, az "A"-s PIC-en nem volt hajlandó futni a program. |
|
(#60716) diginewl válasza Frankye hozzászólására (#60711)
|
Válasz •
|
Feb 11, 2019 |
|
Igen, világos hogy megfelelő pic-be megfelelő hex kell.

A Paco oldala a DCC Accessory Decoder menüben nem pontos.
A downloads oldalon már különszedi szépen a 3 féle PIC-re alapuló (12f629, 16f84, 16f628/48) fényjelző/váltó/szervó dekódereket |
|
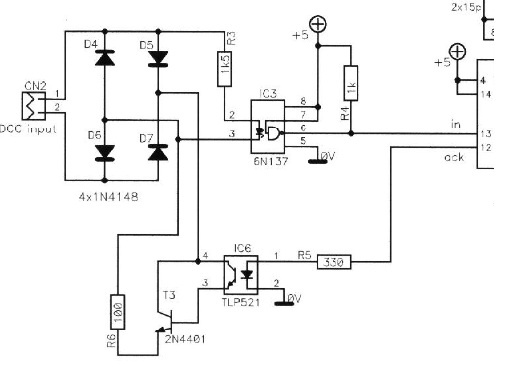
(#60717) diginewl válasza diginewl hozzászólására (#60493)
|
Válasz •
|
Feb 11, 2019 |
|
Nagy sokára végre elkészült a minimausom dobozban.
Működik, így néz ki. Otthoni felhasználásra szerintem elfogadható.
|
|
|
|
(#60718) xplood válasza diginewl hozzászólására (#60706)
|
Válasz •
|
Feb 11, 2019 |
|
Szia!
Nem, hanem erre
Nem egyértelmű, 16F84AP-t használt ő, de az DIP én SMD-t tettem fel.
Két fő féle létezik SMD-ben is:
Bővebben: Link
Bővebben: Link
Úgyhogy most itt vagyok fennakadva, hogy PIC baj van, vagy áramköri hiba. |
|
(#60719) diginewl válasza xplood hozzászólására (#60718)
|
Válasz •
|
Feb 11, 2019 |
|
Ebben szerintem nem tudok többet segíteni. 
Mindent eddig úgy építettem meg, hogy először próbapanelon összedrótoztam. Ha úgy ment, akkor készítettem hozzá nyákot.
Ezt a 16F84AP-t nem ismerem. Sokkal többféle kapcsolást írtak a másik párjára a 16F628/16F648 változatra, ezért azzal foglalkoztam.
Ha az áramkört úgy tervezted meg, hogy tudjad később arról a 4 vezetékről programozni Pickit-tel, akkor próbálj bele írni másik hexet, amit ehhez pic-hez írtak.
A 8 MHz kristály jó? Egyszer én azt elfelejtettem bekötni, és akkor kb ennyit csinált az áramkör, hogy néha villant egyet...
Sajnálom, hogy nem működik. Keresd a hibát biztosan meglesz!
|
|
(#60720) xplood válasza diginewl hozzászólására (#60719)
|
Válasz •
|
Feb 11, 2019 |
|
Hát annyira nem egyszerű. Naívan kivezettem a programozó lábakat hogy lehessen módosítani a programon, de mivel a kapcsolás IO portként használ programozó lábat is, ezért csak kiforrasztva tudom programozni. (sajna a PIC nem szereti ha a programozó lábakon lóg más is).
Egyetlen hibát véltem felfedezni eddig a panelen, mégpedig a MCLR lábat nem kötöttem fel tápvonalra, de ezt már azóta egy 10k-val pótoltam. Az érdekessége az, hogy amikor próbálnám a CV513-at írni akkor látszólag valamit csinál, csak befagy... A Z21 maitenance szerint NACK hibát kapok, a Multimaus pedig egyszerűen lefagy majd (emlékeim szerint) Error 2-t kiír egy perc elteltével.
Praktikus lett volna mert Piko mágneses állítóműveket vezéreltem volna vele. |
|
(#60723) diginewl válasza xplood hozzászólására (#60720)
|
Válasz •
|
Feb 12, 2019 |
|
Az ack körben levő 100 ohmos ellenállást a tranyónál cseréld le 10 ohmos-ra.
Így legalább az a részed működni fog.
Én tudom az smd 16F628 pic-eket írni, hogy benne vannak áramkörben. Az áramkör kimenetein (ULN-en túl) nincs semmi fogyasztó.
-Usb 3.0-ásról jön a delej a pickit2 írónak (1000mA/5V) Usb2.0-van kell neki a külső táp
-Bekapcsolom a vdd pickit ON-t és 5 v-ra állítom.
Utána tudok írni olvasni.
Newl |
|
(#60724) xplood válasza diginewl hozzászólására (#60723)
|
Válasz •
|
Feb 12, 2019 |
|
Most érdekeset mondtál, se 100 Ohm se tranzisztor nincs ebben a kapcsolásban, viszont ha már ACK (ami remélem jól sejtem hogy Acknowledge) akkor azt hogy tudna ez a panel generálni, ha nincs kapcsolatban a DCC-vel csak egy irányba egy opto-n leválasztva.  (de lehet hogy csak én nem értek még eléggé ehhez a világhoz) |
|
(#60725) diginewl válasza xplood hozzászólására (#60724)
|
Válasz •
|
Feb 12, 2019 |
|
Úgy érzem elbeszélünk egymás mellett.
Én erről a kapcsolásról beszélek, ebben van egyedül ACK, és a te általad írt PIC 16F84 Kapcs rajz, leírás.
Amikről én beszélek 16F628/16F648, azokhoz nincs ack áramkör, de a fenti kapcsolás egy része átvehető onnan. (Unisemaf kapcsolás egyetlen LED-je lesz az opto. Itt kell csarélni a 100 Ohmot 10-re. De ha 15 ohmos ellenállásod van már azzal is megy.)
Lásd itt alul:
ACK-t a Z21-el tudod kihasználni, mert cv kiolvasáskor adott cv-ben levő értéket visszaküldi a központ felé. Ilyenkor ugye kap az áramkör DCC-t, és tápot.
A pickit kiolvasáshoz nyilván nem a dcc-kell hanem a pickit íróra kapcsolás azzal az MCLR/VCC/GND/PGD/PGC lábakkal, de ezekhez már nem értek. Rádugom, és írom, olvasom a PIC-et.
**Most nézem ezekben is 16f84 van írva a chip mellé, fenn a leírásban pedig a 16f628-ra hivatkozik  . Ez eddig az elmúlt 5 évben nekem nem tűnt fel, mert a leírásban sehol sem említi a 16f84-et, mindenhol a 16f628/48-ról ír.
A kapcsolás biztosan jó. |
|
|
|
(#60728) diginewl válasza diginewl hozzászólására (#60725)
|
Válasz •
|
Feb 12, 2019 |
|
A 16f84 pic-hez ezt a hex-et írtad bele?
16f84-16f628
(Bár egyre inkább úgy érzem, mintha ez a kétféle pic egymással feltrécselhető lenne, még a hex is univerzálisnak tűnik. De ez csak részemről egy fikció, elmélet. Mint már írtam csak a 16f628-assal kísérleteztem, ahhoz való hex-eket-Unisemaf használtam.) |
|
(#60729) xplood válasza diginewl hozzászólására (#60725)
|
Válasz •
|
Feb 12, 2019 |
|
Igazad van, én nem erről a kapcsolásról beszéltem, viszont úgy néz ki, hogy címzési bajaim voltak. Behoztam munkahelyre h digit szkóppal megnézzem hol veszik el a művelet és it működik, igaz hogy a paneltervem alapján, a 4-es csatlakozó az alsó cím és érvényes rá a cím+1 címzés is. Valószínűleg otthon ezért nem működött. Be van írva gyárilag CV513=1 így a legelső kimenetem az 5-ös címre hallgat, de itt még nem ért véget a sztori, mert a panelemen 1-esnek jelölt kimenet valójában a 8-as. Na ezt otthon nem próbáltam  A lényeg hogy úgy néz ki működik. |
|
(#60730) tibi hozzászólása
|
Válasz •
|
Feb 12, 2019 |
|
A 628-asra irt progi nem működik a 84-el!Ne keverjék össze. A 628-nak több funkciók vannak kirendelve ugyanarra a lábra, másképp kell konfigurálni a regisztereket. |
|
(#60731) diginewl válasza xplood hozzászólására (#60729)
|
Válasz •
|
Feb 12, 2019 |
|
Örvendek! 
Ezek a paco kapcsolások működnek.
Azért képzeld el azt a helyzetet, amikor nincs ennyi háttértudásod, és műszerezettséged, de akkor is valahogy rájössz, hogy persze megy, csak másik címen, és másik kimeneten. Szóval MŰKÖDIK  |
|
(#60732) xplood válasza diginewl hozzászólására (#60731)
|
Válasz •
|
Feb 12, 2019 |
|
Hát igen, na de legalább működik. Sajnos a PIC-et beforrasztva nem tudom programozni, nem látja a PICKIT, viszont a CV-ket meg nem tudom írni. A MM egyszerűen lefagy, ha írni próbálom, a z21 maintenance pedig a képeken látható hibával áll ki minden CV-re. Így kicsit bajos minden CV változtatáshoz kiforrasztani újraprogramozni a a PIC-et... Nem tudom, hogy én csinálok-e valamit rosszul
Köszönöm az eddigieket
Tibi: Én végig a 16F84 és 16F84A közti átjárhatóságról érdeklődtem  |
|
|
|
(#60733) diginewl válasza xplood hozzászólására (#60732)
|
Válasz •
|
Feb 12, 2019 |
|
Próbáld meg az alsó értékekkel:
CV1=1
stb.
Ne azokat a magas értékeket cv517, és társai. |
|
(#60734) Frankye válasza xplood hozzászólására (#60732)
|
Válasz •
|
Feb 13, 2019 |
|
Idézet: „Én végig a 16F84 és 16F84A közti átjárhatóságról érdeklődtem”
Erre írtam én ezt:
Idézet: „Már olyannal is találkoztam, hogy a program eredetileg egy 16F877-re volt írva, és a beszerzett típus 16F877A volt, ahol az "A" arra utal, hogy a PIC egy frissített verziója, ahol azonban az adatlap szerint vica versa kompatibilisek egymással, mégis, az "A"-s PIC-en nem volt hajlandó futni a program.” |
|
(#60735) xplood válasza Frankye hozzászólására (#60734)
|
Válasz •
|
Feb 13, 2019 |
|
Tudom, nem is a te hozzászólásodra reagáltam. Tiszta sor!
diginewl:
Azért ezeket a magas CV-ket próbálom írni, mert a PACO leírás alapján az eszközdekódereken ezeket a CV-k a meghatározók, az 513 a dekóder címe az 515-518 pedig a kimenetek állapotára vonatkozó CV-k. Viszont a NACK error ellenére az 513-at átírja. Hibát kapok, de mégis átíródik és a dekóder az új címen érhető el, viszont az 515-öt nem tudom átállítani hogy mindig aktív legyen a kimenet ne csak egy alapértelmezett 10ms-es impulzust adjon ki. (jelzőhöz kellene.) Biztos valami hülyeségen bukok el megint, de egyelőre még nem sikerült megfejtenem. |
|
(#60736) diginewl válasza xplood hozzászólására (#60735)
|
Válasz •
|
Feb 13, 2019 |
|
Megpróbálhatod az alsókat is.
Nekem azokkal ment, a magasakat a piros MM-en nem is lehet beírni.
Tehát én csak az alsó, 1-től fölfelé értékeket próbáltam az 500-al kezdődőeket nem.
Az a gond, hogy én a 16f628-ast használom erre/arra. Abba lehet mindenfélét programozni a paco oldaláról. Így nem tudom a Te problémádat modellezni, mert még olyan típusú pic-em sincs.  |
|
(#60737) fgeri válasza xplood hozzászólására (#60732)
|
Válasz •
|
Feb 13, 2019 |
|
Csak egy kis kiegészítést tennék: A 16f84 volt az első újraprogramozható PIC. Ebből van olyan is ami csak max4MHz-s, van ami 20-as. Ha tervezel többet is építeni belőle, és még nem vásároltál be, akkor inkább többiek által is javasolt, több funkcióval rendelkező 627/628/648-as típust használd. Már csak azért is mert kb. feleannyiba kerül. |
|
| |
2026. Feb, 14. Szo 14:01:50 |
| |
Jelenleg 13 fő olvassa az oldalt |
|
|