|
|
|
Terepasztal vezérlés és elektronika
|
Témaindító: nzozz, idő: Júl 14, 2010
Témakörök:
|
|
|
(#57051) csíkosháTTú válasza etwg hozzászólására (#57050)
|
Válasz •
|
Aug 25, 2017 |
|
Na igen, bonyolizáljuk a dolgot, mint boldogult tanárom a matematikát...  |
|
(#57052) diginewl válasza Váltógyártó hozzászólására (#56988)
|
Válasz •
|
Aug 25, 2017 |
|
Váltógyártó Kolléga!
Gondolkodtam sokat. Holnap előtúrom a kapcsolási rajzot. Van a merg-nek egy áramköre, ami kettő tranyó kettő dióda, és kettő ellenállásból áll. Van neki kettő GND, és egy pozitív bemenete, a másik oldalon pedig egy motor ide-oda jár.
Azt mondtad, hogy amit tervezel, ott a motor valamilyen technikával megnyom egy-egy végállás kapcsolót (egyet az egyik, egyet a másik végállásban). Így ez a két mikrokapcsoló, és az áramkör simán helyettesítheti a mágnestekercset. Lesz két nulla vezérelt bemeneted, és egy fix plusz.
Meg is van. A bemenetekre kell szerelni a kapcsolót, amit a motor nyit/zár.
|
|
|
|
(#57053) Váltógyártó hozzászólása
|
Válasz •
|
Aug 25, 2017 |
|
Tisztelt Uraim!
Nagyon érdekes volt az eszmefuttatásokat elolvasni, sikerült jó néhány hasznos információt begyűjtenem!
Mindazonáltal összedobtam egy működő tesztcuccot, és vagy 2 és fél órán keresztül kapcsolgattam (már bütykös az ujjam  ). Kb. 4 másodperc alatt állt át (kicsit többet fordult mint 180 fok), ha 8 másodperceket számolok 4 helyett, mert néha megálltam, akkor is 1125 átállás lett végrehajtva! Ráadásul nem vártam semmit a két átállás között, hanem ahogy lekapcsolt a mikrokapcsoló, azonnal kapcsoltam vissza, és a mikrokapcsoló a konverter mögött szakította meg a negatívokat, így azok is mindig áram alatt voltak.
Szerintem ez azért nem rossz! Természetesen nem volt terhelve, de mivel a tengelytől max. 6mm-re lesz a kulissza tengelye, nem lesz rajta nagy terhelés használat közben sem. |
|
(#57054) Váltógyártó válasza diginewl hozzászólására (#57052)
|
Válasz •
|
Aug 25, 2017 |
|
Köszi, ezt a jövő héten kipróbálom.  |
|
(#57055) etwg válasza Váltógyártó hozzászólására (#57053)
|
Válasz •
|
Aug 26, 2017 |
|
Laci
A 4 másodperc tul sok lesz. Tudom, hogy jol mutat - szervos állitoknál nálam be lehet állitani az idöt, 2-3 váltora bállitottam a 4 sec-t, de nagyon hamar visszaállitottam 2 másodpercre, mert örökké valoságnak tünt, mire a válto átállt.
A modellvasuton az idö gyorsabban forog, mint a valoságban igy ehhez kell igazitani a váltokat is ( föleg olyan esetben amikor van valakinek tapasztalata a mágneses csapkodással, az nem fogja kibirni kivárni a 4 másodpercet). |
|
(#57059) Váltógyártó válasza etwg hozzászólására (#57055)
|
Válasz •
|
Aug 26, 2017 |
|
Idézet: „A 4 másodperc tul sok lesz.”
Igen, én sem akarom ilyen hosszúra hagyni, de ez csak egy próbadarab, csak a működést teszteltem. A 4 másodperc azért volt, mert a mikrokapcsoló nem volt ideális helyen, így a kar jóval többet fordult, mint 180 fok. Én is pont ebben a 2, max 3 másodpercben gondolkozom. |
|
(#57060) etwg válasza Váltógyártó hozzászólására (#57059)
|
Válasz •
|
Aug 26, 2017 |
|
Más, ne tudom pillanatnyilag melyik megoldást teszteled meg milyen a motor, de talán egy ötlet segithet csökkenteni az elektronikát.
Ha a motorod mindössze 3-4 V-ra megy ebben az esetben azt is megteheted, hogy sorba kötsz a motorral egy megfelelö ellenállást és ugy pl 16 V-ra kapcsolhatod. (Stabilizálni nem igen kell a feszt).
Szoval mérd le a névleges feszültségen (3-4V) mennyi áramot fogyaszt a motor - tegyük fel 100 mA-t, akkor neked 12Vx0,1A=~1,5 W energiát kell elfütened. Ezt két uton teheted meg:
Szerzel egy 12V/0,1A=120 Ohm/1,5-2W-s ellenállást
Vagy
Egy 12V 100mA-s izzot
és ezt kötöd sorba a motorral.
Mind a két elötét polaritás független, azaz megy DC és AC táp esetén is. A másik elönye (ebben az esetben) ha szorul a motor, akkor csak 100mA-t enged rá s nem többet, söt miután az állo motor ellenállása kisebb, mint a forgo motoré csökkeni fog rajta a feszültség is ami jol jön, mint biztositék - nem éghet le a motor és az izzo fénye jelzi a bajt (jobban világit).
Az izzo elönye, hogy induláskor a motorra nagyobb áramot enged, azaz nagyobb erövel indul, de amint felmelegszik az izzoszál beáll az egyensuly 100 mA-ra. Ezek csupa jo tulajdonságok a váltomotorra.
Ha továbbra is ragaszkodsz a DC táphoz, akkor továbbra is kell a hid, de lehet, hogy meg lehet uszni 2 tranzisztorral meg két ellenállással vagy izzoval.
A motorra ilyen esetben két ellenállást (izzot) kell sorba kötni - mindkét kivezetéséhez egyet, azok másik vége mehet a pluszra (12-16VDC).
A motor mindkét polusára egy egy tranzisztor kollektorát vagy FET Drainjét kell kötni. A tranzisztorok emmiterét vagy S-jét meg a földre kötöd. Ha tranyok B\G elektrodájára egyenként pozitiv feszültséget adsz (1-10k Ohm ellenálláson keresztül) akkor a motor elindul egyik vagy másik irányba, amit az izzo vissza is jelez.
Ha a nyomogombok a GND-re mennek (azt kapcsolják) akkor forditott polaritásu tranzisztorok kellenek, és az egész áramkört fejjel lefelé kell megépitened, azaz a két ellenállás a GND meg a motor kapcsaira megy a tranyok emittere a +-ra a kollektora meg a motorra. fET esetében kell az az ominozus 1-5 k ellenállás a G meg az S közé. A nyomogombok jelét meg egy ellenálláson 1-10k kapcsolod a földre.
A gond itt az, hogy addig kell nyomni a gombot, amig át nem áll a válto, ha egy-egy kondit kötsz a tranyok bázisára, akkor ez a gond is elmulik.
Itt is azonban a klasszikus mágneses váltohoz képest kell a GND is a müködéshez. (Extra huzal)
Ha 16VAC a tápod akkor megsporolsz egy ellenállást/izzot és csak 2 dioda kell a motor forgásirányanak a kezelésére. Itt nem kell tranzisztor, de nem lesz késleltetés sem (kondi), de pofon egyszerü lesz a kezelés ( azonos a Conraddal) de csak váltoáramu tápnál megy. ( azonos a mágneses állitomüvekkel) és nem kell extra vezeték (GND).
Ha csak egyirányu lesz a motor, akkor meg a diodákat is ki lehet hagyni.
|
|
(#57064) Váltógyártó válasza etwg hozzászólására (#57060)
|
Válasz •
|
Aug 26, 2017 |
|
Az ellenállásos feszültségcsökkentés jó dolog, tervezek majd csinálni egy DIY verziót, abban az ellenállásos feszültségcsökkentés lesz.
Ennél azért akarok feszültségstabilizálást, hogy a rákapcsolt delej nagysága ne legyen hatással a fordulatszámra és ebből adódóan az átállás sebességére.
Az izzó jó ötlet lenne, és nekünk, már gyűrődő fejűeknek nem is jelentene gondot, de ha valami ifjabb titán meglátja, hogy izzó van benne, rá se néz többet. Sajnos ilyenekre is kell figyelni, hogy a cucc csak akkor eladható, ha modern (-nek tűnik)!
Diginewl belinkelt egy ilyen tranzisztoros kapcsolást pár hsz.-szel lejjebb, azt ki akarom próbálni.
A motor 6V-os, áttételezve 30 fordulat/perc. 3V-on 12mA-t eszik üresen, az induló áramot a kis ketyerémmel nem tudom mérni, de ebben a kulisszás mozgatásban többek között az a szép, hogy az indulásnál szinte nulla a mechanikai terhelés, középen a legnagyobb, és a végére megint nulla lesz. Majd megmérem 5V-tal is, mert inkább a két másodperc közelébe lőném be az átállás idejét, mint háromra. |
|
(#57068) etwg hozzászólása
|
Válasz •
|
Aug 26, 2017 |
|
Itt van a Faether motor legujabb verzioja:
Joval kisebb és az eredeti árának kb a fele.
|
|
|
|
(#57073) Váltógyártó hozzászólása
|
Válasz •
|
Aug 27, 2017 |
|
Az már biztos, hogy a kapcsolást az L9110S chipre fogom bízni. |
|
(#57090) Váltógyártó válasza Váltógyártó hozzászólására (#57073)
|
Válasz •
|
Aug 28, 2017 |
|
... és 5V-tal fogom hajtani, nem 3,3V-tal. Így az átállás kicsit több, mint 2 másodperc. Már vagy 2000-et váltottam vele (persze még mindig üresjáratban), még mindig működik!  |
|
(#57091) etwg válasza Váltógyártó hozzászólására (#57090)
|
Válasz •
|
Aug 28, 2017 |
|
A baj ott lesz (még nem tudom milyen lesz maga mozgatomechanizmus), hogy a 5V elöállitása elég nagy veszteséggel fog járni, igy azokat az alkatrészeket jelentösen tul kell dimenzionálni (a 16V-bol csak 5V lesz hasznos a többi veszteség). |
|
(#57092) csíkosháTTú válasza etwg hozzászólására (#57091)
|
Válasz •
|
Aug 28, 2017 |
|
Hát ez az! A motor áram az előtét ellenálláson át fog menni, ha ez lesz a vége.
Tegyük fel, hogy a motor 200mA-t vesz fel, ha terheljük a mechanizmussal. 5V*0,2A=1W, vagyis ez lesz a motoron a szükséges teljesítmény. 16V-5V, az, ha jól számolom, 11V. Ennyi fog esni az előtét ellenálláson. Mivel ugyanaz a 200mA, vagyis 0,2A ezen is átfolyik, így az ellenállásra jutó teljesítmény 11V*0,2A=2,2W. Ezt kell szegénynek elfűtenie. Az igaz, hogy ez nem tartós üzem, csak 2-3sec-ig tart, de akkor is, egy legalább 2W-os ellenállás kellene ide. Na most ez minden, csak nem elegáns, és megfelelően filigrán megoldás, egy kisméretű hajtóműbe. |
|
(#57093) Váltógyártó válasza csíkosháTTú hozzászólására (#57092)
|
Válasz •
|
Aug 28, 2017 |
|
Ezt nem a feszültségstabilizátor fűti el? Egyedül az melegszik valamelyes működés közben (AMD1117 5V). |
|
(#57094) etwg válasza Váltógyártó hozzászólására (#57093)
|
Válasz •
|
Aug 28, 2017 |
|
Az, de a lényeg azon van, hogy annyi energiát (meleget) kell eltüntetned ( szinte mindegy hogy elötétellenálláson vagy az AMD-n , söt kivédeni a hibás drotozást, kapcsolást meg kezelést, mert hosszu ideig ez rendszerint katasztrofához vezet.
A gond ugyanis ott van, hogy 1 W hasznos energiához ( motor) 2W meddö energiát kell elfütened. Igen rossz hatásfoku szerkezet. Aki ért hozzá, ezen el fog csodálkozni, sokkal jobban, mint az emlegetett izzokon. |
|
(#57095) proba válasza Váltógyártó hozzászólására (#57093)
|
Válasz •
|
Aug 28, 2017 |
|
Kicsit lehet javítani a dolgon, (bár a végeredmény ugyan az, tetszik nem tetszik a feleslegből meleg lesz) ha a stabilizátor elé egy ellenállást teszel, amivel a veszteségek egy részét elfűtöd. Az egészhez azért kicsit komolyabb méretezés kell, először is tisztázni kell, a motor mekkora feszültségen, mekkora áramot vesz fel maximális terhelésen.A következő kérdés mekkora a tápláló feszültség két szélső értéke. Ebből a két értékből megtudod mennyit kell elfűteni. Ami biztos, az a pici stabilizátor ami a panelen volt, nem fog szeretni 0,5-1W nál többet, olyankor csökkenteni szokta a kimenő feszültségét, ezért szinte biztos kell elé még plusz fűtőtest.
A másik lehetőség, kínából olcsó pici dc-dc konverter ami szinte veszteség nélkül megoldja a problémád, így nem fűt. pl Ez után már stabilizátor sem kell. |
|
(#57096) Váltógyártó válasza proba hozzászólására (#57095)
|
Válasz •
|
Aug 28, 2017 |
|
Az AMS1117 onnan jött, tk. egy ilyen Kínai csodát koppintottam le. A nem állíthatók legtöbbjén ez van. Rendeltem is belőle, de ha integrálom a NYÁK-ba, kisebb helyen elfér, ezért csináltam meg inkább (és még azért, nem jött meg). Mondjuk 12V-ig írja, úgyhogy a maradék 4V-ot kell elpattintani valahogy.
AMS1117 konverter |
|
(#57097) Váltógyártó válasza etwg hozzászólására (#57094)
|
Válasz •
|
Aug 28, 2017 |
|
A szerkezet 6V-os, de meg lesz a lehetőség, hogy AC/DC 16V-ról is üzemeltesd (ill. 6-16V-ig bármekkoráról), mindenféle előtét nélkül. Ha alapból 16V van, akkor baromi mindegy, hogy az egy 16V-os tekercset rángat, vagy a Conrad ellenállása fűti el, vagy ennek a fesszabályzója. Az a lényeg, hogy bármelyiknél elküldöd a 16V-ot, és átáll a váltó. |
|
(#57098) Váltógyártó válasza proba hozzászólására (#57095)
|
Válasz •
|
Aug 28, 2017 |
|
Ami még érdekes ebben a konverterben, hogy ha rákeresel a guglin, nincs két olyan rajz, ahol a kondenzátorok értékei megegyeznének. A Kinai csodákon pl. 4 kondi van, ha jól értelmezem a 106 és 104 számokat, akkor két 10uF-os és két 0,1uF-os. De van rajz úgy is, ahogy én csináltam, egy 100uF-os és egy 1uF-os. Ill. még ezer más verzió.
Bár lehet, hogy ez csak nekem érdekes...
AMS1117 5V capacitor |
|
(#57099) etwg válasza Váltógyártó hozzászólására (#57098)
|
Válasz •
|
Aug 28, 2017 |
|
Azokkal ne foglalkozz. Igen széles határok között a te céljaidra minden kondenzátor megfelel. |
|
(#57100) etwg válasza Váltógyártó hozzászólására (#57097)
|
Válasz •
|
Aug 28, 2017 |
|
Az valoban nem gond, de ahogy elöbb irtam, ilyen esetben számolni kell a legrosszabb esettel, ami gondot okozhat. Az alatt az 1-2 másodperc alatt semmi nem fog tönkre menni, de mi van akkor. ha nem 1-2 másodpercre, hanem több percig ott marad a gombon a könyv ( és nyomja) vagy megakad a mozdony(vagon) a kapcsolosinen stb. |
|
(#57101) Váltógyártó válasza etwg hozzászólására (#57100)
|
Válasz •
|
Aug 28, 2017 |
|
Alaphelyzetben ez kapcsolóra van tervezve. Amint old belül a mikrokapcsoló, az egész le van áramtalanítva. |
|
(#57102) proba válasza Váltógyártó hozzászólására (#57096)
|
Válasz •
|
Aug 29, 2017 |
|
A te stabilizátorod kivonja, amit én javasoltam az konvertálja a feszültséget. Persze lehet néhány másodpercig nem számít, az élet majd eldönti. |
|
(#57105) csíkosháTTú válasza Váltógyártó hozzászólására (#57098)
|
Válasz •
|
Aug 29, 2017 |
|
Anyám! Add el a házat!
Mik vannak a neten...?!
Ha egy 78xx (AMS117, stb) feszültségszabályzó kimenetére ráteszünk egy - a belinkelt kapcsolások egyike alapján - 1000mikroF-t, akkor azzal gyakorlatilag kinyírtuk a stabilizáló körét az IC-nek. Mindenre jó lesz, csak arra nem, amire hivatott: szabályozni a kimeneti oldalán a feszültséget. Tudniillik, ezek az IC-k a kimenetüket figyelik, onnan csatolnak vissza egy hibajelet, amivel korrigálnak, ha van változás. Na most egy 1000-res elko a kimeneten mire megmozdul, lemegy a nap többször is...
Jut eszembe!
Meggyötörtük a műhelyben Laci kísérleti ketyeréjét. Nem rossz! Sőt! Ha lefogtam a motort, akkor sem ment 50mA fölé az áramfelvétel. Annyit értünk el, hogy 16V váltófeszültségről hajtva cca. 3sec alatt áll át, ugyanekkora egyenfeszültségről kb. 2 alatt. Vagyis akármiről is hajtjuk meg, 2-3sec. az átállási idő. Ez szerintem megfelelő a gyakorlatban. Mint minden, ez is kompromisszum, igyekeztünk minél kevesebb, és kisebb alkatrészből összehozni az elektronikát. Az pedig, hogy a motornak két irányba kell forognia? Istenem, nem fog féloldalasra kopni a kefe benne...  Ennyi az összes baja.
A mágneses hajtómű vezetékeit be lehet kötni, csak ez a három kell majd. Annyit kell megszoknia a kuncsaftnak, hogy megállásig nyomnia kell legalább a gombot, nem elégg csak egyet rányomni. Hülyeség védett, rá is lehet tenyerelni a végállás kapcsolását legfeljebb egy atomtámadás okozta meghibásodás fenyegeti.
Nem tudom, hogy hol van a kalaplengetős smiley (nekem itt nincs a képernyőn), de most lengetem bőszen...  |
|
(#57106) Váltógyártó válasza csíkosháTTú hozzászólására (#57105)
|
Válasz •
|
Aug 29, 2017 |
|
 (kettőspont - kalap - kettőspont)
Amúgy köszönöm az elsimerést!  |
|
(#57107) proba hozzászólása
|
Válasz •
|
Aug 29, 2017 |
|
Én is alkottam egy alkatrésztemetőt. |
|
|
|
(#57108) BRUT hozzászólása
|
Válasz •
|
Aug 29, 2017 |
|
Üdv. Mindenkinek!
Szeretnék foglaltság érzékelöt épiteni egy vakvágányra.
Mivel a vakvágány egyik sinszála meg van szakitva,igy az ott tartozkodó mozdonyom áll. Egy segédáramkörrel oldanám meg.
Ha a kiszigetelt szakaszon mozdony tartózkodik,akkor a saját motortekercsén keresztül záródna az áramkör.
Szerintetek müködne ez a megoldás?
|
|
(#57109) BRUT hozzászólása
|
Válasz •
|
Aug 29, 2017 |
|
A rajzom lemaradt. |
|
|
|
(#57110) etwg válasza BRUT hozzászólására (#57109)
|
Válasz •
|
Aug 29, 2017 |
|
Ez igy tul egyszerü, és a tranyo aligha fogja tulélni az elsö mozdonyt. Szoval ( rajzolni sajnos innen nem tudok) a sin meg a tranyo bázisa közé is kell egy ellenállás (5-10 kOhm). A sint egy antiparalell diodán át össze kell kötni a GND-vel, azaz ott csak max 0,7 V feszültség lehet. Ez nem árt a tranyonak.
Még mindig gond lesz az iránnyal ( ha DC-ben dolgozol, ha DCC-ben akkor a felsö dioda meg ellenállas sem fog kelleni). |
|
(#57111) Váltógyártó válasza proba hozzászólására (#57107)
|
Válasz •
|
Aug 29, 2017 |
|
No, azt hiszem, ezt már átlátom!
Középre soha nem lesz GND kapcsolva, max. ha elcseszi a bekötést a delikvens, de ekkor a dióda véd a rövidzártól, oszt ennyi. A már sokszor tárgyalt bekötésen kívül a másik lehetséges mód a két szélre való bekötés, és a polaritásváltás. Ebben az esetben a pozitívat a diódák beterelik középre, és onnan minden, mintha az eredeti bekötés lenne.
A mikrokapcsolókkal az egész cuccot áramtalanítani akarom, ezért azok közvetlenül a két GND mögött kell legyenek.
A tápfeszültségnek pedig csak a határait ismerjük. 8-16V DC vagy 12-16V AC.
Remélem, az elektronikai analfabetizmusom ellenére érthető, amit leírtam!  |
|
(#57112) csíkosháTTú válasza proba hozzászólására (#57107)
|
Válasz •
|
Aug 29, 2017 |
|
Ennél Lacié egyszerűbb... És kisebb... És kevesebb elemből áll...  |
|
(#57113) csíkosháTTú válasza BRUT hozzászólására (#57109)
|
Válasz •
|
Aug 29, 2017 |
|
Analóg lenne?
Ha igen, akkor minek ide bármilyen elektronika is a relét leszámítva???
Mert amúgy is azzal jeleznéd a foglaltságot, nem?
Kell két érintkező sín, egy-egy a szakaszolás két oldalára. Jön befelé a mozdony: rámegy az első érintkező sínre, a relé nem húz meg, lévén ez az érintkező sín amúgy is erre "utasítaná. Tovább megy, beér a szakaszba, ráfut a következő érintkező sínre, a relé meghúz, és jelzi a foglaltságot. Mindez úgy is marad mindaddig (akkor is, ha áll a mozdony, vagyis nincs feszültség a szakaszon), amíg ki nem vezeted onnan. Ha kifele megy a mozdony, akkor meg nyilván fordítva játszódik le a dolog.
Egyetlen követelmény van, pontosabban kettő:
- bistabil relét kell használni,
- a két érintkező sínnek valamivel nagyobb távolságra kell lennie, mint a leghosszabb mozdonyod hossza.
Kész, nincs hókuszpókusz, nem kell agyalni órákat, és nem kell feleslegesen elküldeni a másvilágra pár ártatlan tranzisztort. És sokkal egyszerűbb megépíteni is, pár drót az egész, semmi dióda, semmi tranzisztor. (Minek a VW-be Ferrari motor?)
Álló helyzetben meg sem illik átfolyatni egy mozdony motorján semmit. |
|
(#57114) proba válasza Váltógyártó hozzászólására (#57111)
|
Válasz •
|
Aug 29, 2017 |
|
Terveim szerint a közepe a tápfeszültség, két vége meg a két iránygombhoz tartozna. Azért van benne a temérdek dióda, mert így kisebb pufferkondenzátor alkalmazható, ha váltó feszültséggel működik. ( ez az oka a középső két diódának is.) Ha csak DC feszültségről megy akkor D1,D5,D6,D4 a két 10K val párhuzamos 10uF kondenzátor szerintem elhagyható. és a középső pont az ellenállásra kötendő. |
|
(#57115) csíkosháTTú válasza BRUT hozzászólására (#57109)
|
Válasz •
|
Aug 29, 2017 |
|
Leírom, hogy mi a baj, de ne vedd bántásnak!
Alaphelyzet, a mozdony áll a sínen, a trafóból a sínbe nem folyik áram innen. Viszont egy +12V-ból egy soros ellenálláson és egy diódán át a megszakítatlan sínbe érkezik valami. Innen a mozdony motorján át megy tovább a megszakított sínbe, majd a tranzisztor bázisába. A tranyó kinyit, és meghúz a relé, a vágány foglalt. Eddig stimmel, ugye?
Mi van, ha jön befelé a mozdony? Ilyenkor is rajta van a +12V-os "segédtáp" az ellenálláson keresztül a felső sínen. Csakhogy ilyenkor a trafóból is jön ám egy másik plusz áram, ami a mozdonyt viszi befelé. Ezzel az árammal a segédtáp a dióda miatt nem fog "találkozni" közvetlenül, viszont a mozdony motorján át a tranzisztor bázisába korlátozás nélkül folyik majd be. Ergo: füst, csattanás, tranzisztor elszállt.
Mi van, ha indul kifelé a mozdony? A segédtápot megint leválasztja a dióda, viszont ilyenkor az alső sínen lesz a mozdony vontatási feszültségének pozitívja a trafóból, ami megint korlátozás nélkül folyik be tranzisztorba, eredménye ugyanaz lesz, mint fentebb, vagyis füst, és félvezető halál.
Szép dolog az elektronika, de hidd el, egy analóg pályán néha semmi értelme. A tuti megoldást leírtam az előbb, ehhez semmi nem kell, csak két kapcsoló sín, meg egy bistabil relé, akár a régi BTTB is jó ehhez. |
|
(#57116) proba válasza BRUT hozzászólására (#57109)
|
Válasz •
|
Aug 29, 2017 |
|
Szerintem mozdony közlekedésnél a mozdony tápja sorba kapcsolódik a segédtáppal. Egyik irányban hozzá adódik, a másikban kivonódik belőle, a dióda nem oszt, nem szoroz akár el is maradhat. Kb 17-20V feletti fordított sínfeszültség esetén lenne szerepe, de 12V feletti sínfeszültség esetén szabadot fog jelezni mindenképp.
A tranzisztor valószínű előbb utóbb elhalálozik ( szerintem nem túl gyorsan) . Ezért ETWG módosítását megfontolnám, annyi különbséggel mindkét irányba két két soros diódát tennék, mert 0,6V ellenálláson keresztül kevés lesz a tranzisztor nyitáshoz.
És ide fokozottan igaz, a segédtápnak és a sín tápfeszültségének semmi köze nem lehet egymáshoz. ( még a transzformátornál sem) Ha több ilyen kapcsolást akarsz használni, mindnek külön tápfeszültség kell, és ezeknek sem lehet közük egymáshoz.
|
|
(#57117) Váltógyártó válasza proba hozzászólására (#57114)
|
Válasz •
|
Aug 29, 2017 |
|
Azt hittem, értem!
Most megpróbálom megemészteni!
Alaphelyzetben új asztalban, és kapcsolós állításban gondolkozom. A gombos megoldás csak szükségszerűség, ha mágneses állítóművet cserélnek ilyenre, de semmiképp nem az a az elsődleges működtetési mód. Tehát azt kell gondolni, hogy oda állandóra van kapcsolva a negatív. Ebből adódóan mindenképp a két negatívot kell megszakítani, hogy átállás után teljesen áramtalanítva legyen az egész rendszer. |
|
(#57118) Váltógyártó válasza proba hozzászólására (#57114)
|
Válasz •
|
Aug 29, 2017 |
|
Még valami. 470uF-os kondiból talán egy tantál férne el, más nem nagyon. |
|
(#57119) BRUT válasza csíkosháTTú hozzászólására (#57115)
|
Válasz •
|
Aug 29, 2017 |
|
Igen ez a megoldás analóg vezérlésre vonatkozik. Elnézést kérek ezt elfelejtettem megemlíteni . Tehát H0 és analog.
Igen ez talán kicsit bonyolultabb lenne mint egy érintkezös megoldás,de szerettem volna ugy megoldani,hogy a terepen ne kelljen elrejtenem az érintkezöket,vagy másik megoldás ként a reed csövet a talpfák között és mágnest a mozdonyon.
Egyébként sin érintkezöt már nemigazán láttam az üzletekben.
Esetleg saját megoldás.
Igen a müködési elv megfelelne ahogyan leirtad,és pont azoktol a hiányosságoktol tartottam melyeket felvázoltál. Ezért is kértem a véleményeket. Valahol láttam ilyen megoldást,de sajnos nemtudtam rátalálni. Csak az emlékezetemben maradtt meg pár dolog. Abböl indultam ki.
Kérdésem pedig,hogy miért lenne baj egy állómozdony motorján azta kis áramot átfuttatni? hisz csak miliamperekröl van szó. Persze amikor már a ki és behaladás funkció müködik akkor abban már nem voltam biztos. Mint ahogyan felvázoltad.
Köszönöm szépen. |
|
(#57120) BRUT hozzászólása
|
Válasz •
|
Aug 29, 2017 |
|
Most lehet hülyeséget irok,de nézzétek el nekem,nem vagyok elektromüszerész.
Tehát ha a segéd tápom ( ami teljesen független mindentöl) GND lóg a levegöben,akkor a tranyó bázisán mihez képest fog megjelenni a vontatási feszültség? |
|
(#57121) etwg válasza BRUT hozzászólására (#57119)
|
Válasz •
|
Aug 29, 2017 |
|
Sinérintkezöt legegyszerübb ugy késziteni, hogy a sinben kivágsz egy kb 1 cm-s hosszu szigetelt szakaszt, s ezt használod kontaktusnak. A kerekek rövidrezárják a másik (szomszédos) sinszakasszal, és igy kapsz egy kapcsolo jelet szinte minden keréktöl, ami átmegy a szakaszon.
Az áramérzékelö valamivel bonyolultabb.
Itt van egy kicsivel bonyolultabb. Foglaltság érzékelö
A GND közös ugy a vonattáppal mint az áramkör +|- tápnak a közös középpontjával.
A nyugalmi áramot szolgáltato R0 ellenállás ( minden szakaszhoz egy kell) egy közös 12V-ra megy aminek a negativ sarka szintén a GND-re megy. |
|
(#57122) Váltógyártó válasza csíkosháTTú hozzászólására (#57112)
|
Válasz •
|
Aug 29, 2017 |
|
Idézet: „Ennél Lacié egyszerűbb... És kisebb... És kevesebb elemből áll...”
Ha a Zoli kapcsolásából leveszem a két diódát a motor elől, és az enyémhez hozzáadom a zenert, akkor ő nyert 18:19-re!  |
|
(#57123) proba válasza Váltógyártó hozzászólására (#57118)
|
Válasz •
|
Aug 29, 2017 |
|
Ha 50mA a fogyasztás, lehet 47-100uF is elég, ha egyenről használod még esetleg kisebb is. A stabilizátor kimenetére sem kell 10uF elég lehet 100nF - 1uF. |
|
(#57124) Váltógyártó válasza proba hozzászólására (#57123)
|
Válasz •
|
Aug 29, 2017 |
|
FIGYELEM!
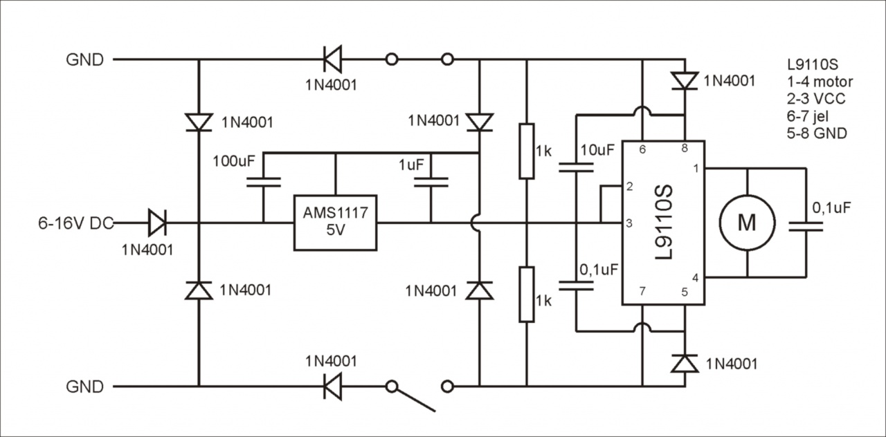
A rajz HIBÁS! A helyes rajz ebben a hozzászólásban található: Bővebben: Link
És a te kapcsolásod alapján nem lenne különbség a váltó és az egyenáramú működés között?
Az a baj az enyémmel, hogy váltóáramról vállalhatatlanul lassú.
Ez úgy lett kiküszöbölve, hogy a feszszabályzó negatívja elé lett kötve egy zener dióda. De így az a gond, hogy egyenáramról túl gyors.
A faramuci az egészben, hogy egyenáramról zener nélkül pont ugyanakkora az átállási idő, mint váltóáramről zenerrel. 2 másodperc, ami tökéletes.
Megoldás lehet egy kapcsoló vagy jumper, amivel rövidre lehetne zárni a zenert, ha egyenáramról használja az ember, és működne is tökéletesen, de nem elegáns megoldás.
(a rajzon a zener nincs jelölve) |
|
|
|
(#57126) JZoli válasza Váltógyártó hozzászólására (#57124)
|
Válasz •
|
Aug 30, 2017 |
|
Bocsánat, hogy beledumálok (nem kötözködni szeretnék, csak érdeklődni, tanulni), de a rajzodat nézegetve sehogy nem értem ennek az áramkörnek a működését. Annak az 5V-os stabilizátornak hogyan lesz testje? A diódák iránya miatt, szinte kizárt, hogy megkapja. Viszont azt annyit el kell ismerjek, hogy az L9110-es IC-t nem ismerem. De a 3-3 1N4001-es dióda összekötött anódja miatt a kapcsolókon hogyan lesz feszültség, vagy áram? |
|
(#57128) proba válasza Váltógyártó hozzászólására (#57124)
|
Válasz •
|
Aug 30, 2017 |
|
A teljes feszültségtartományt 6DC - 16AC szerintem csak DC-DC konverterrel lehet átfogni alkatrész csere nélkül. Esetleg egy áramgenerátor alkalmazásával. de az megint plusz, és ugyan úgy melegszik. Az a probléma, ami a 23-5= 18V elfűti, az akadályozza hogy a 6V ból 6 maradjon a stabilizátornak. így vagy új kapcsolást kell keresni , vagy kompromisszumot kell kötni. Ezért gondoltam változtatható ellenállást a zener + stabilizátor elé. |
|
(#57129) etwg válasza proba hozzászólására (#57128)
|
Válasz •
|
Aug 30, 2017 |
|
Akkor már az izzo pofon egyszerü lenne, mindenféle stabi helyett. Amugy is inkább az áramot mint a feszültséget kellene stabilizálni, amit az izzo jobban tud.
 |
|
(#57130) Lazsi válasza proba hozzászólására (#57128)
|
Válasz •
|
Aug 30, 2017 |
|
Olyan DC-DC konverter kell, ami 23V-ból is és 6V-ból is elő tud állítani 5V-ot, ha jól értem.
Egy DC-DC konverter nem a különbséget fűti el, hanem a kimenőteljesítmény 1-5%-át, és az már sokkal jobban hangzik (de már a 10% is).
És egy ilyen akár kisebb helyen elfér, mint egy izzó. |
|
(#57131) etwg válasza Váltógyártó hozzászólására (#57124)
|
Válasz •
|
Aug 30, 2017 |
|
Laci
Szerintem a két függöleges dioda forditva van berajzolva. Nézd még meg.
 |
|
(#57132) BRUT válasza etwg hozzászólására (#57121)
|
Válasz •
|
Aug 30, 2017 |
|
Köszönöm szépen a linket.
közben rátaláltam arra a megoldásra amire én emlékeztem, csak nem jutott eszembe,hogy hol.
Na ez érdekes mert pont a hobbi vasút fórumon irt erröl Antal Miklós.
Idemásolom:
Bővebben: Link |
|
| |
2026. Ápr, 02. Csü 14:02:28 |
| |
Jelenleg 22 fő olvassa az oldalt |
|
|