|
|
|
Terepasztal vezérlés és elektronika
|
Témaindító: nzozz, idő: Júl 14, 2010
Témakörök:
|
|
|
(#56990) Váltógyártó válasza csíkosháTTú hozzászólására (#56989)
|
Válasz •
|
Aug 23, 2017 |
|
Pontosan. Az lenne a cél, hogy a mágneses állítóműveket mindenféle újravezetékelés nélkül lehessen cserélni erre. Azért is kéne, hogy ha nem működik a cucc, egyáltalán ne legyen áram alatt. |
|
(#56991) csíkosháTTú válasza Váltógyártó hozzászólására (#56990)
|
Válasz •
|
Aug 23, 2017 |
|
Mhh... Ez első körben úgy működik, hogy a kuncsaft 3sec-ig nyomva tartja a nyomógombot...
A másik bajom, az az, hogy ezeken a mágneses hajtóműveken 16V AC szokott lenni... |
|
(#56992) etwg válasza Váltógyártó hozzászólására (#56990)
|
Válasz •
|
Aug 23, 2017 |
|
1. Az MTB tökéletesen helyettesiti a mágneses állitomüvet, és kétlem, hogy olcsobban meg jobban (kisebben) meg tudodod csinálni.
2. Nálad hiányzik a végálláskapcsolo - ami minden ujabb mágneses állitomü szerves része.
Azaz a motort ki kell egésziteni 2 vágállás (mikro-) kapcsoloval, amik a végállásban lekapcsolják a motort (hiába nyomod tovább a gombot). Ezeket a kapcsolokat át kell hidalni egy-egy diodával (1N4001 stb), hogy ellenkezö irányban mozgathato legyen a motor. |
|
(#56993) Váltógyártó válasza etwg hozzászólására (#56992)
|
Válasz •
|
Aug 24, 2017 |
|
1. Azért próbálkozni lehet!
2. Az a kisebbik gond, ha a megtáplálás megoldódik, azokat már csak bele kell tenni az áramkörbe. A mechanikába már beleterveztem. |
|
(#56994) etwg válasza Váltógyártó hozzászólására (#56993)
|
Válasz •
|
Aug 24, 2017 |
|
Az ötleteddel alapbol az a baj, mint Conrad motorral (meg sajnos sok más motoros váltomeghajtoval), hogy a motort oda vissza forgatod. Sokkal egyszerübb és megbizhatobb lenne, ha a motort csak egy irányba forgatnád és ugy érnéd el célt. Ez alapbol igényelne egy kapcsolot ( ami egyben végálláskapcsolo is) és nem kell semilyen elektronika (amiben láthatoan nem vagy otthon)
(Nem mindig érdemes ujra nekifogni a kerék feltalálásának.  ). |
|
(#56995) Lazsi hozzászólása
|
Válasz •
|
Aug 24, 2017 |
|
Csak egy kérdés, hogy jól értem-e:
Adott két vezérlőjel, ami a motor mozgását vezérli. Erre láttunk pár megvalósítást. A következő lépés, hogy a motor tápellátása is ezeken a vezérléseken keresztül történjen.
Amíg a vezérlőjel egy kapcsolótól jön (vagyis "elvileg" jó nagy áramokat is elvisel), nincs gond. Ezesetben talán ki is lehet hagyni a komolyabb (tranzisztoros, IC-s) elektronikát. De ha a vezérlőjel tényleg csak "jel", ami pl. egy mikrovezérlőtől vagy PC-től jön, az nem fog örülni a motor áramának...
A bemutatott rajzok számomra legalábbis azt sugallták, hogy a vezérlő jel "kisáramú", egy tranzisztor bázisát vagy gate-jét vezérlik, pont azért, hogy parancsot adó forrást ne terheljék. |
|
(#56996) proba válasza Váltógyártó hozzászólására (#56988)
|
Válasz •
|
Aug 24, 2017 |
|
Idézet: „Simán, logikailag ez ugye nem lehetséges. ”
Vagy esetleg mégis? Egy egy dióda negatívja a vezérlő lábakra, a két plussz meg az IC testre. ( szerintem nem hal meg a motorvezérlő IC, főleg ha shotky diódákat választasz.)
Persze ha nem terhelhető a vezérlő jel, akkor ez nem jött be. ( a fetes rajzodon gomb van ebből gondoltam, terhelhető) |
|
(#56997) Váltógyártó válasza proba hozzászólására (#56996)
|
Válasz •
|
Aug 24, 2017 |
|
Ember, mekkora ISTENKIRÁLY vagy!!!  
És most beégetem magam, de elmondom, hogy ez volt az első ötletem, de kipróbálás nélkül elvetettem, mondván mit akarok én diódákkal, ahol csak negatívok vannak? Hát ennyire értek hozzá!
1N4148-as diódákat raktam be, tökéletesen működik. De írtad, hogy shotky jobb lenne, ajánlanál valami konkrét típust (SMD kellene)?
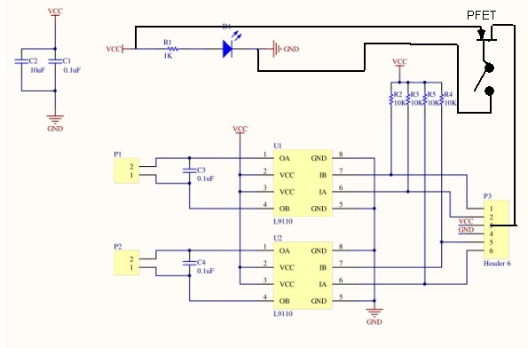
Valamint az 56980-as hsz.-ban felrakott képen vannak kondik a motorral párhuzamosan kötve ill. a két pólus között egy 10uF és egy 0,1uF kondi párhuzamosan. Ezeket is berakjam? |
|
(#56998) Váltógyártó válasza etwg hozzászólására (#56994)
|
Válasz •
|
Aug 24, 2017 |
|
Idézet: „Az ötleteddel alapbol az a baj, mint Conrad motorral (meg sajnos sok más motoros váltomeghajtoval), hogy a motort oda vissza forgatod.”
Ebben teljesen igazad van, azért így gondoltam, hogy nyerjek pár mm-t a magasságon. Lehet, hogy nem érdemes, ezen még elgondolkozom.
Az elektronikában valóban nem vagyok otthon, ezért kértem segítséget.  |
|
(#56999) Váltógyártó válasza Lazsi hozzászólására (#56995)
|
Válasz •
|
Aug 24, 2017 |
|
Úgy van, ahogy leírtad, de teljesen analóg a dolog. A vezérlő jel simán az, hogy kap e negatívot vagy sem. A probléma a bevitel módjából adódott. |
|
(#57000) proba válasza Váltógyártó hozzászólására (#56997)
|
Válasz •
|
Aug 24, 2017 |
|
a HE-store a BAS85-öt ajánlotta. Jelentősége csak annyi, kevésbé melegszik, meg az IC határadataihoz képest javul a bemenő feszültség értéke,és az 1N4148 nál több áramot tud. A kondenzátorok jót tesznek a működésnek, esetleglegesen a 10uF megspórolható/csökkenthető , de az élet dönti el. A működéshez szorosan nem szükséges, de azok a fránya zavarok... |
|
(#57001) etwg válasza Váltógyártó hozzászólására (#56998)
|
Válasz •
|
Aug 24, 2017 |
|
Szivesen segitünk az elektronikával is ( ha erre valoban szükséged lesz), de jobb lenne ha átgondolnád a dolgot, mert félö, hogy nem lesz jo az egész koncepcio. ( más hasonlo cucc sem vált sajnos be , lehet az 6 € Conrad vagy 30 € turtle motor vagy Feather meghajto.).
Ha a motorral csak egy excentert hajtasz meg, akkor annak 180 fokban lesz a két szélsö állása, azaz ha ott van 2 bütyök az mindig megnyomna egy kapcsolot, azaz a motor vigan foroghathatna egy irányban ( megsporolna minden elektronikát) és megállna félkörönként. Azaz elvben 1 gombbal is vezérelhetnéd és ami még jobb, semmi veszélye nincs az ilyen megoldásnak. Meg lehet csinálni egyszerüen akár 2 gombos vezérlésre is ( ami 1 az 1 ben helyettesitheti a mágneses váltoállitot).
Ha motorban van belsö áttétel is, akkor az excentert egyenesen a tengelyre huzva már mozgathatna is egy váltot. ( az excenter egy kurblival is kiválthato.).
Valahol már beraktam ide egy ilyen ( majdnem 30 éves) konstrukciot csak a keresö igen rosszul megy, igy nem tudom hol van. |
|
(#57003) HOTotya válasza etwg hozzászólására (#57001)
|
Válasz •
|
Aug 24, 2017 |
|
Mi lenne,ha nem lebeszélnéd Lacit az ötletéről hanem segítenél neki!  Ez nem rólad szól!!!!! Van neki egy ötlete amivel sok modellezőnek tudna segíteni olcsó és ötletes megoldással amihez kért segítséget.... mindig van új a nap alatt......  |
|
(#57004) csíkosháTTú válasza HOTotya hozzászólására (#57003)
|
Válasz •
|
Aug 24, 2017 |
|
Ááá, dehogy!
Nincs új a nap alatt...
Laci barátunk csak precízebben próbálja ugyanazt megcsinálni a rendelkezésre álló eszközökkel, mint amit egy csomó gyártó a "PaTaJ" szabvány szerint készít (Conrad, Fulgurex, stb.). |
|
(#57005) csíkosháTTú válasza Váltógyártó hozzászólására (#56997)
|
Válasz •
|
Aug 24, 2017 |
|
Azért az 1N4148-t ne erőltesd, azok legfeljebb 200mA-t viselnek el.
SS20, ha már Schottky, és SMD, de van kisebb is: RB160M, kisebb, mint az 1N4148, kb egy 1206-os SMD tok, és 2A-es.
(Meddig kell nyomni az állítógombot?) |
|
(#57006) etwg válasza HOTotya hozzászólására (#57003)
|
Válasz •
|
Aug 24, 2017 |
|
Én szivesen segitek neki, de már végigjártam ezt a zsákutcát. Sajnos többször is, mert sok barátom hitt abban, hogy olcson és jol meg lehet oldani igy a feladatot. Sajnos egyik sem igaz...
Holnap bemutatok egy pár ilyen megoldást, ami egyik sem lett egetrengetö, az áron kivül.
Csak ettöl szeretném megovni Lacit. Ha már ilyen megoldáson töri a fejét meg áldozza rá az idejét, akkor legalább egy jo dolog jöjjön ki belöle. |
|
(#57009) Váltógyártó válasza csíkosháTTú hozzászólására (#57005)
|
Válasz •
|
Aug 25, 2017 |
|
Azért használtam ezt, mert ez volt itthon. SM4007-est vettem, de próbálkozni nem akartam SMD-cuccokkal.
A gombot nem kell nyomni, kapcsolós lenne, de ha mégis gomb, akkor 3 másodperc kb. |
|
(#57010) Váltógyártó válasza etwg hozzászólására (#57006)
|
Válasz •
|
Aug 25, 2017 |
|
Minden tanácsot szívesen fogadok, és egyenlőre még csak "játszadozok", több mindent ki akarok próbálni, mielőtt leteszem a voksot valamelyik mellett. Megépítem ezt is, amivel most szórakozok, de közel sem biztos, hogy nem egy teljesen másik lesz a befutó. Tanulni mindenképp jó.  |
|
(#57011) Váltógyártó hozzászólása
|
Válasz •
|
Aug 25, 2017 |
|
Érdekes dolgot vettem észre, amit nem nagyon értek hiányos tudásommal. Építettem egy dupla feszültségstabilizátort. 3,3V a végeredmény. Azért van kettő egymás mellett, mert nem tudtam megoldani, hogy külön GND-ket eggyel kezeljek. Utána P csatornás MOSFET-ekkel akarom kivédeni, hogy az inaktív oldalról a nem szabályzott feszkó visszakerüljön a körbe. Kis tesztkapcsoláson működött is rendesen az ötlet, de mikor rászántam magam, és megépítettem egy ilyen próbapaneles verziót, elég érdekes dolgokat tapasztaltam. A feszültségstabilizátor mögé betettem egy diódát, ami a teszten 2,65V-ra vitte le a 3,3V-ot, de itt a dióda mögött több, mint két volttal több lett a feszültség, nem hogy kevesebb. Na, ez mitől van? A panel alján nincs semmi, mindent fent csináltam, és ezen az oldalon a dióda mögött sincs semmi (a másik oldalon ott van a MOSFET). Az átkötéseket 0,3x0,8mm-es vörösréz csíkokból csináltam. |
|
|
|
(#57012) JZoli válasza Váltógyártó hozzászólására (#57011)
|
Válasz •
|
Aug 25, 2017 |
|
Szerintem azért mértél ilyen értéket, mert nem volt rajta terhelés, és a diódán ilyenkor nem tud beállni a nyitófeszültség. Ha tennél rá egy kis terhelést (mondjuk 1Kohmot) akkor a várt értéket mérnéd! |
|
(#57015) diginewl hozzászólása
|
Válasz •
|
Aug 25, 2017 |
|
Olvasgatok itt. 
Sajnos ETWG-nek igaza van. Amilyen egyszerű dologról van szó, annyira bonyolult. Az elmúlt években én is végigmentem hasonlókon, és rájöttem nagyon nehéz ezt korrektül megoldani.
-Az MTB állítója nagyon megbízható, erről mindenki megbizonyosodhat szerény munkahelyemen a vitrinvasútban (napi legalább 30-40 váltóállítás immár több mint 2 éve minden nap)
-A másik jól kezelhető megoldás, a szervós dolog. Egy pic. Itt a fórumon is írta valaki hogy készít analóg vezérléshez ilyent. Egyszerű a kapcsolás olcsó/tanítható/egyszerű. Igaz neki kell táp.
Amit Váltógyártó kollega tervez, az sem lesz mindenütt használható, azaz nem lehet vele simán kiváltani a mágneses állítóművet, mivel legalább addig áramot kell adni a rendszernek, amíg az át nem vált. Azaz egy impulzus üzemű rendszerről (régi bttb kapcsolópult "zongora", vagy sínérintkező) nem fog működni. Ha erről is tudnia kell működni, oda is kell külön betáp.
Olvasom tovább figyelmesen a fejleményeket, menni fog még itt az idő rendesen ezzel.  |
|
(#57016) etwg válasza Váltógyártó hozzászólására (#57011)
|
Válasz •
|
Aug 25, 2017 |
|
Laci
Sok minden nem fog igy müködni.
Néhány alapszabályt be kell tartani. Ilyen pl az, hogy a GND-ket nem lehet megosztani. Egy fogyasztod van (motor) gondolom egy tápbol is akarod hajtani, akkor nem lehet azt csinálni,hogy két GND-d legyen.
Ráadásul a voltméröd nagyon érzékeny igy még a hamis (megosztott) GND-röl is bármit mérhet.
Nem látni a képböl, hogy a fehér mérözsinor az áramkör melyik pontjához van kötve.
Szerintem menj el Stevehez (vagy bárkihez, aki jo elektronikában, hozzám is jöhetsz, ha kedved van - csak egy kicsit messze lakok  ), és ott beszéljétek meg az áramköröket sokkal egyszerübb és gyorsabb, mint igy. |
|
(#57017) proba válasza Váltógyártó hozzászólására (#57011)
|
Válasz •
|
Aug 25, 2017 |
|
Ha a két tápnak nincs dedikált közös pontja, csak a saját életed keseríted meg. ( vagy optocsatolót/jelfogót kell alkalmazni) .Nagy valószínűséggel kis átrendezéssel jobban járnál egy táppal. A te tápodon úgy nézem az áramforrás közös, így a kimenetek nem biztos hogy büntetlenül összeköthetők, használhatók egymáshoz képest. Amit mérsz jelenség, az a terhelés hiányából fakad,és csak látszólagos, de a további használat előtt érdemes lenne rajzot feltenni róla. Azt is hogy mivel,hogyan táplálod, valamint azt, hogyan és mit akarsz vele működtetni. |
|
(#57018) proba válasza proba hozzászólására (#57017)
|
Válasz •
|
Aug 25, 2017 |
|
Ha esetleg egy pontos leírás, mit szeretnél. Addig értem hogy egy motort akarsz vezérelni, a végén az áramot lekapcsolni róla, de az megoldható egy táppal,vezérelni tudod az előzőeknek megfelelően, lekapcsolásnál a motor közös pontját, a pozitív tápot szakítod meg egy fettel.Így egy táp is elegendő. |
|
|
|
(#57019) etwg válasza diginewl hozzászólására (#57015)
|
Válasz •
|
Aug 25, 2017 |
|
Kösz szépen!
Egy másik dolog, ami eddig itt nem igen merült fel,( viszont az ajánlott szerkezet tudja), hogy minden polaritásváltás alapon müködö szerkezet addig forog, amig nyomja valaki a gombot, de csak addig. A "de csak addig" azt is jelenti, hogy ha lassu a motor (amire igény van) a mozgás leáll, ha valaki korán engedi el a gombot, azaz az átállás megáll féluton. (A mágneses állitoknál ez nem gond, mert azok a másodperc töredéke alatt kapcsolnak, azaz a motoros válto nem fog megbizhatoan müködni a mágneses helyében).
A másik extrém, ami a mágneses állitora is vonatkozik, hogy (védöintézkedések hiányában) az állitomü meghibásodhat, ha hosszu ideig nyomod a gombot. (Akár akaratlanul is, pl egy könyvecskét felejtesz a kezelöpulton, vagy megáll a vonat a sinkontaktuson.)
Azaz az állitomüvet ilyen szempontokbol is meg kell tervezni.
Az egyirányu, excenteres megoldás esetében a motor kezelés nélkül addig forog, amig el nem éri a másik végállást. Ha meg hosszan nyomod a gondot, akkor egyfolytában fogja mozgatni a váltot ( ha kell, ezt ki lehet egy kis trükkel küszöbölni), és amint megszünik a jel (gombnyomás), akkor megáll valamelyik végállásban - de soha nem egy közbülsöben (mint a kétirányu motorhajtás) |
|
(#57020) etwg hozzászólása
|
Válasz •
|
Aug 25, 2017 |
|
Mint igértem, itt van néhány gyári megoldás ( amit volt szerencsém kiprobálni és egyik másikat utánna is épitettem). Illetve van közöttük olyan is ami korábban létezett "házi" kivitelben mint gyáriban.
A legelterjedtebb volt egy idöben a Fulgurex/Lemaco mechanizmus (több néven is fut a mai napig 15-25€ áron.
Hátránya - föleg a jelenlegi konstrukciok:
Nagyon hangos és irdatlanul nagy. Kettö van az FLRR terepasztalon, de nem váltot mozgatnak hanem 2 vágányu szegmenseket a terpasztal mélyén.
Itt egy sereg kapcsoloval oldják meg a polaritásváltást meg a végálláskapcsolást.
|
|
|
|
(#57022) etwg hozzászólása
|
Válasz •
|
Aug 25, 2017 |
|
Ez a teknösmotor ( nagyon hasonlit a korábbi Roco motorra - abbol a nejem nagyapjának vagy 50 darab volt a terepasztalán).
Ez is hasonloan a Conrad motorhoz polaritás váltással müködik, azt hiszem az egyik utolso sorozatban már excenter van benne, egy sereg kapcsolo, ujabban csak dekodérral árulják, és nagyon nagy meg drága. A Rco verzio még mindig nagyon gyors, és hosszu vezérlöljelet igényel.
Az ára akár 30€ is lehet. |
|
|
|
(#57024) etwg hozzászólása
|
Válasz •
|
Aug 25, 2017 |
|
A Feather motor még gyári változatban is elfogadhato, de joval kisebb motorral is meg lehet csinálni. Itt a trükk az, hogy a motor vagy 40 V-ra megy és van benne áttétel. Miután igen jo motorrol van szo már 5 V-ra is forog és igen kevés áramot fogyaszt, 40V-t alig 100 mA-t. Igy a modellvasuton egy elötétellenállást kapott amivel a figyasztást kb 10-20 mA körül állitják be. A motor állandoan áram alatt van ( azaz forogna, ha nem lenne ott a válto) igy az átállitáshoz vagy egy kétáramkörös kapcsolo kell vagy szimmetrikus áramforrás illetve 2 dioda ha váltoáramra megy. A 10-20 mA áramot jol viseli napok alatt sem melegszik be, és rugalmassan tartja a váltot alaphelyzetben. Az általam megépitett állitomüben repülögépekböl származo kis motorokat használtam (48V) , de áttétel nélkül, igy egy kicsit gyors volt ( halvány fogalmam sincs hol vannak ilyen motorok a repülögépben, de minden kb 48V-s motor müködik. |
|
|
|
(#57025) csíkosháTTú hozzászólása
|
Válasz •
|
Aug 25, 2017 |
|
Engedjétek meg, hogy röviden leírjam, nekem mi jött le eddig. (Közben Lacival beszéltem telefonon is.)
A cél, hogy létre jöjjön egy relatíve kicsi, olcsó, megbízható motoros hajtómű, ami kiválthatja a mágnesen váltóműveket. További követelmény, hogy plusz vezetékek behúzása nélkül lehessen bekötni a mágneses helyére.
Két megoldás van:
- a motor jobbra-balra forog a vezérlésnek megfelelően. Ilyen a nekem nem túl szimpatikus Conrad, és a Tillig is.
- a motor csak egy irányba forog, és egy kvázi "ablaktörlő mechanizmust" hajt meg. Ilyen az MTB.
Mindkettőnek meg van az a "baja", hogy a motor az átállítás idejére végig kéri a tápfeszültséget, különben le fog állni a folyamat vége előtt. Ergo: ha a kuncsaft eddig megszokta azt, hogy a pl. TT-s "zongora billentyűkön" megnyomta a billentyűt, és már át is állt a váltó, akkor motoros hajtómű esetén három dolgot tehet:
- behúz plusz vezetéket, mint a Tillig hajtómű esetében,
- vagy megszokja, hogy 3sec. ideig nyomja a billentyűt,
- vagy lecseréli a zongora billentyűket kétállású kapcsolókra.
Ez van, erre írtam, hogy működik "három vezeték", csak az átállás idejére nyomva kell tartani a gombot. (Megjegyzem, ebben az esetben a két diódára gyakorlatilag nincs is szükség.) Van még "három vezetékes" megoldás, az a szervo, van is itt fenn video róla. Csak ez nem teljesíti azt a követelményt, hogy az "egytollú" kuncsaft kiköti, majd kiszereli a mágneses hajtóművet, majd beszereli, és beköti a három lógva maradt drótra az új motorost.
A hajtóműben a motor védelme, és a véglekapcsolás megoldása a dolog lényege. Itt sok mindentől függ a dolog, elsősorban a motortól. Lehet igénytelenül is dolgozni, lásd: Conrad. Csak ekkor - ezt tapasztalatból tudom - nem lesz szebb az eredmény, mint egy mágneses hajtómű esetén. Cserébe olcsó lesz, de minek?
Persze van más út is, Laci most ezen lépked, de lehet, hogy el kellene lépkedni ide a Bozsik stadion mellé egy alkalommal...  |
|
(#57026) csíkosháTTú válasza etwg hozzászólására (#57024)
|
Válasz •
|
Aug 25, 2017 |
|
Idézet: „ A motor állandoan áram alatt van ( azaz forogna, ha nem lenne ott a válto)...”
Uram, Atyám! Bocs, de nekem az ilyen megoldásoktól égnek áll a maradék hajam!  |
|
(#57027) etwg hozzászólása
|
Válasz •
|
Aug 25, 2017 |
|
Itt meg az MTB üköregapja. ( a 80-s évekböl). Manapság már joval kisebb méretben is meg lehet épiteni (áttételes motorokkal - lásd az MTB-t).
Jo 30 darabot épitettem, a projekt azon állt le, hogy nem tudtam megfelelö áron és mennyiségben egyforma motorokat szerezni. ( ma már nem lenne gond). 2 terepasztalon a mai napig müködnek.
Itt a lényeg, hogy a motor mindig egy irányba forog és a felsö fogaskeren levö két fehér bütyök körönként két állásban szétkapcsol egy kontaktust ( mikrokapcsolo, a prototipusokon még csak egyszerü rugalmas huzal a kapcsolo.) ami leállitja a motort. Azaz ennek a kontaktusnak a pillanatnyi rövidrezárásával a motor magátol egy ujabb félkört tesz meg.
Az egyik bütyök magasabb és egy villát mozgat ( 1,2 mm-s rézdrot) annak az elfordulása mozgatja a vékony acéldrotot ami a váltot állitja át.
A képeken a két állás láthato valamint az egész konstrukcio. |
|
|
|
(#57028) etwg válasza csíkosháTTú hozzászólására (#57026)
|
Válasz •
|
Aug 25, 2017 |
|
Semmi gond, azok a motorok simán kibirnak 10-20mA-t még ha nem is forognak. (100mA-t vesznek fel 40V-n forgás közben). A terepasztalon meg jo ha 12V-t kapnak egy sorbakötött ellenálláson keresztül, azaz majdnem szivárgási áramról lehet beszélni). A legnagyobb elönyük, hogy igen egyszerü konstrukcio, és abszolut hangtalan.
Ennek ellenére méregdrága, az utolso ilyen eredeti motort Zürichben 27 SFR-rt vettem, egy jelzöt mozgat a klubban. |
|
(#57029) csíkosháTTú válasza etwg hozzászólására (#57028)
|
Válasz •
|
Aug 25, 2017 |
|
Jó, csak az nem éppen egy normális, üzemszerű állapot, hogy lefogunk egy motort... |
|
(#57030) etwg válasza csíkosháTTú hozzászólására (#57025)
|
Válasz •
|
Aug 25, 2017 |
|
Idézet: „ha a kuncsaft eddig megszokta azt, hogy a pl. TT-s "zongora billentyűkön" megnyomta a billentyűt, és már át is állt a váltó, akkor motoros hajtómű ”
Nos pontosan erre irtam a korábbi szösszenetet, illetve késöbb a konstrukcios leirással be is mutattam, hogy a motoros váltot is meg lehet ugy oldani, hogy a pillanatnyi gombnyomásra is átforduljon a másik állásba. A vezéröpultrol ehhez mindössze 1 drot ( de meg lehet oldani kettövel is = azonos a mágneses állitomüvekkel) kell. Ami extrán kell, de szerintem nem gond, mert általában ott van minden válto környezetében egy GND, amit fixen rá kell kötni a motorra. (Azaz a pulttol nem kell semmi extra vezeték) a gombokon kivül. |
|
(#57031) etwg válasza csíkosháTTú hozzászólására (#57029)
|
Válasz •
|
Aug 25, 2017 |
|
Azért rengeteg ilyen konstrukcio van, ami igy müködik a profivilágban is. (Többek között pl sok autoban az ablakmozgato motor is).
De ezt most ne vitassuk, mert igy van és igy megy. |
|
(#57033) csíkosháTTú válasza etwg hozzászólására (#57030)
|
Válasz •
|
Aug 25, 2017 |
|
Ne beszéljünk el egymás melleTT...
Ezt Te is, meg én is, meg sokan közülünk iTT pontosan tudják. De az általam - egyáltalán nem lebecsülésből! - "egytollú kuncsaftnak" nevezett modellvasutas nem. Ők azt várják el, amit leírtam, hogy kiszereli, kiköti a mágnesest, beszereli, beköti három madzagra a motorost, és menjen is... Valahogy nekik is meg kellene felelni, mert ők vannak többen, a műhelyem tapasztalatai szerint. |
|
(#57034) etwg válasza csíkosháTTú hozzászólására (#57033)
|
Válasz •
|
Aug 25, 2017 |
|
Megy, is mindegyik amit itt bemutattam. ( egyik másikat csak meg kell szokni).
Azt a kedves modellvasutasnak is meg kell tanulnia, hogyha lassan akarja mozgatni a váltoit akkor az nem egészen fog ugy viselkedni mint a mágneses váltoállito (hiszen pontosan emiatt cseréli öket). Azt meg már a kedves mindentudo modellvasutas is talán megérti, hogy emiatt mindössze egy extra drotot kell a váltokhoz huznia ( valamennyihez ugyanazt közösen, azaz a motorokhoz kell a táp +|- polusa, valamint a meglevö 1 vagy 2 vezeték a nyomogomboktol).
|
|
(#57035) Lazsi válasza csíkosháTTú hozzászólására (#57025)
|
Válasz •
|
Aug 25, 2017 |
|
Felsoroltál 3 lehetőséget a megoldásra a motoros hajtómű, a gombnyomás és a 3 vezeték kapcsán. Szerintem lenne egy 4. mindezt teljesítő kompromisszum.
Amennyiben maradunk annál a lehetőségnél, hogy a vezérlés egy kapcsoló, vagyis rövid időre akár A nagyságú áram is megengedett, akkor a következő lehetőséget látom: Amikor az állítómű feszültséget kap, feltölt egy nagy kapacitású kondenzátort (akkut?) (ez sajnos helyigényes...), amiben tárolunk legalább annyi energiát, ami a teljes átmozgatáshoz elég.
Egy gombnyomás 0.5-1s körüli. Ez alatt kell annyira feltöltődnie a kondenzátornak, hogy kibírja a motor áramát 3s-ig. Durva becslés: ha a motor 50mA-t fogyaszt, akkor ( 3s / 0.5s = 6 és 50mA x 6 = 300mA, biztonsági tartalékként vegyük a dupláját) 600mA-t fog fogyasztani.
Ezután már mindegy, hogy végálláskapcsolós mechanika állítja le a motort, vagy valami elektronika (ami max 1-2 mA-t tesz hozzá a fogyasztáshoz).
Azonban kompatibilis lesz a korábbival. Nem kell további vezeték, nem kell kapcsolókra cserélni a nyomógombot, és a felhasználó esetében mindegy, hogy éppen csak lenyomja, vagy rajta felejti az ujját.
Az ötletem ott bukhat meg, ha
- a motor ennél sokkal többet fogyaszt -> megfelelőt kell keresni
- nincs elég hely a kondenzátornak -> kisebb igényű motor esetén a szükséges kondenzátor is kisebb lesz.
Mit gondoltok róla? |
|
(#57036) etwg válasza Lazsi hozzászólására (#57035)
|
Válasz •
|
Aug 25, 2017 |
|
Ehhez jön még a méret és az ár... |
|
(#57037) Lazsi válasza etwg hozzászólására (#57036)
|
Válasz •
|
Aug 25, 2017 |
|
A méret az valóban kérdéses, de az ár nagy részét gondolom a motor teszi ki, az pedig bármilyen megoldásban benne lesz a lassú mozgás miatt. |
|
(#57038) etwg hozzászólása
|
Válasz •
|
Aug 25, 2017 |
|
Ráadásul 2 kell minden motorhoz, ha polaritásváltással megy a szerkezet. |
|
(#57039) etwg hozzászólása
|
Válasz •
|
Aug 25, 2017 |
|
Éppen nézem az egyik katalogusban, az áttételes motorok 3-4€-tol felfelé vannak. (A valoban jo mikromotorok, ennek az árnak a többszöröse).
Ami viszont érdekes pl egy komplett ablakmozgato motort végálláskapcsoloval meg machnizmussal együtt ugyanennyiért vesztegetnek. ( igaz azok biztosan >>1A-t fognak huzni a tápbol)... a visszapillantotükör mozgato motorjai valamivel kevesebb áramot igényelnek és kisebbek. Ez utobbiakat biztosan lehetne olcsoban szerezni valamilyen autobontoban, a kérdés csak az, honnan lehet sok egyformát szerezni. |
|
(#57040) Lazsi válasza etwg hozzászólására (#57038)
|
Válasz •
|
Aug 25, 2017 |
|
Polaritásváltós esetben is elég egy kondenzátor (ami a méret miatt kritikus), de szükséges a híd a motorhoz (egy IC vagy 4 FET) + valami "okosság".
Kondenzátor esetén az sem gond, ha váltóárammal megy a dolog (kompatibilitás). Kondenzátor nélkül a motor zúghat. |
|
(#57041) etwg válasza Lazsi hozzászólására (#57040)
|
Válasz •
|
Aug 25, 2017 |
|
Na jo, ilyen logikát követve lassan eljutunk a mikroprocihoz.
Valaminek tudnia kell mikor milyen polaritás kell ugy a töltéshez, mint a kisütéshez..... sem a nyomogombok sem a motor sajnos nem rendelkeznek ilyen intelligenciával. Szoval bonyolitani mindent lehet, a kérdés csupán az, hogy érdemes-e. |
|
(#57042) Lazsi válasza etwg hozzászólására (#57039)
|
Válasz •
|
Aug 25, 2017 |
|
Ez a motor megfelelő lenne?
- mérete: 6x20mm
- üzemi árama: 35mA
- 6V
- van benne egy 26:1 áttétel
- fordulatszáma: 2500 ford/min
(Mondjuk az nem egyértelmű számomra, hogy ez a fordulatszám az áttétel előtt vagy utána értendő)
Az ára (burttó) 5.500 Ft |
|
(#57043) etwg válasza Lazsi hozzászólására (#57042)
|
Válasz •
|
Aug 25, 2017 |
|
Igen, ilyenhez hasonlo van az MTB-ben is, csak itt már a sima motor, minden nélkül, többe kerül, mint az egész MTB váltomotor, dobozzal kapcsolokkal és elektronikával együtt.
Igy ez nem hiszem, hogy opcio olyan modellezönek, aki a jelenlegi mágneseket szeretné olcson lecserélni.
|
|
(#57044) proba válasza Lazsi hozzászólására (#57035)
|
Válasz •
|
Aug 25, 2017 |
|
Egy ponton még vannak gondjaim, a gombnyomás irányát is tárolni kellene, úgy hogy ne okozzon extra szikrát a félállásból visszafordított váltó sem, hiszen a vezérlés hiányában van ugyan energia, de a motor nem megy sehova. Ha a gombok után a diódák elé lenne téve egy egy kondenzátor, lehet ezt megoldaná.
A másik gondom, a jelenlegi relatív alacsony (mondjuk ez is változtatható a motor maga kevesebbet kap, de az elektronika többről megy) feszültségre nagyon nagy kondenzátor kell, ami a gyors töltés miatt az érintkezőt gyorsan beégetheti. A következő észrevételem, a régi mágneses állítómű helyere tervezve csak akkor marad kompatibilis, ha annak a feszültségszintjeivel működik, így minden motorhoz kell egy tápegység, vagy az összes motort kell egyszerre cserélni.
Ami egyszerűsíthet a többi részen esetleg, a motorra tett áramkorlátozóval a végálláskapcsoló elhagyható lenne, de cserébe az indulási jellemzői romlanak. |
|
(#57047) Lazsi válasza proba hozzászólására (#57044)
|
Válasz •
|
Aug 25, 2017 |
|
Gombnyomás iránya:
Alapvetően két tranzisztor bistabilként bekötve. Ez a két tranzisztor lehet akár a híd két alsó tagja is.
A gomboktól két dióda tölti a kondenzátort, ami a tápfeszültséget adja.
A gomboktól két kis kondenzátor a bistabilhoz, ami a vezérlést adja.
A végálláskapcsoló meg bontja az áramkört a hídban -> megáll a motor.
A tápfesz - motorfesz problémát mindenképpen meg kell oldani, ha kompatibilis akarsz maradni az eredetivel.
Az ötletem arról a részről szól, hogy megvan a motor (megfelelő méretben és árban) és már csak a vezérlést kell kompatibilissé tenni a régivel. Ha nincs motor, akkor felesleges arról beszélni, hogyan oldjuk meg a többi részt, bukott az egész. |
|
(#57050) etwg válasza Lazsi hozzászólására (#57047)
|
Válasz •
|
Aug 25, 2017 |
|
Olvasva az eszmefuttatásaitokat mindig a régi történet jut az eszembe, amikor a jol bevált alternativ kapcsolot ( magyarul talán lépcsöházkapcsolonak hivják) egy pihent agy mikroprocival váltotta ki, egy kedves barátom meg megajándékozott vele. Ki is cseréltem a közel 40 éves kapcsolot a szuper modern cuccra, ment is vagy 3 napig hogy utánna csendes tömjénfüst és amperszag kiséretében elvonuljon a másvilágra. Igy a negyven éves kapcsolo 3 napos szabadság után simán vissza lett szerelve a falba és azota is teszi szotlanul meg amperszag nélkül a dolgát.
Visszatérve a tárgyra a váltomotornak szinte biztosan kell majd valamilyen kapcsolot mozgatnia - jobb esetben nem is egyet ( lásd a Fulgurex cuccát). Mindenféle tranzisztorok meg fejtörés helyett miért nem a kapcsolot használjátok ugy a polaritásváltásra mint a bemeneti jelek kezelésére? Feleannyi eröböl és még az átlagos modellvasutasnak is érthetö modon meg lehet oldani a feladatot ( még a kondi töltését is)..
|
|
| |
2026. Ápr, 02. Csü 8:45:03 |
| |
Jelenleg 657 fő olvassa az oldalt |
|
|