|
|
|
Terepasztal vezérlés és elektronika
|
Témaindító: nzozz, idő: Júl 14, 2010
Témakörök:
|
|
|
(#57133) etwg válasza BRUT hozzászólására (#57132)
|
Válasz •
|
Aug 30, 2017 |
|
Én sem emlékeztem arra a cikkre. Ez a HV legnagyobb baja, hogy nem lehet keresni benne. ( még a magam irásait meg képeit sem tudom megtalálni pedig én is foglalkoztam már többször is evvel a témával.) |
|
(#57134) BRUT válasza etwg hozzászólására (#57133)
|
Válasz •
|
Aug 30, 2017 |
|
Ez a megoldás jónak tünik. Igaz kicsit költséges. kell 2 trafó,vagy egy 2x12 v.
Viszont a Schmitt trigger az talán kihagyható lenne?Nem világos teljesen számomra,hogy az miért kell. |
|
(#57135) etwg válasza BRUT hozzászólására (#57134)
|
Válasz •
|
Aug 30, 2017 |
|
A Schmitt triggeres kapcsolásban csak +5V kell.
Szimmetrikus +|- 12V a német kapcsoláshoz kell. Az 5V kevés szokott lenni a vasutmodellezésben (zavarérzékenység). Igy ott egy analog integrátor sokkal jobb (nem reagál a rövid zavarokra, de a valodi foglaltság hosszabb idöre blokkolja kimenetet - ez lenne a cél). A Schmitt trigger is ezt hivatott tenni csak rosszabb környezetben. A Schmitt trigger magasabb szinten kapcsol és alacsonyabb szinten enged el, a két szint különbsége idöben jelentkezik a kimeneten. |
|
(#57136) BRUT válasza etwg hozzászólására (#57135)
|
Válasz •
|
Aug 30, 2017 |
|
Igen azt látom,hogy a triggeres kapcsolásban 5 volt kell,de azért irtam a 2x12v trafót mert olyat kb. egy ezresért lehet venni. Abbol kell majd 5 voltot csinálni,mig a másik 12v az jó lesz a segédáramkörnek. |
|
(#57137) Váltógyártó válasza JZoli hozzászólására (#57126)
|
Válasz •
|
Aug 30, 2017 |
|
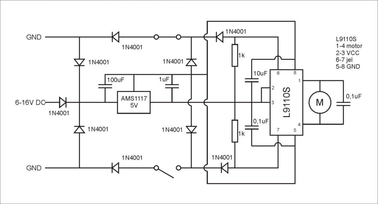
Idézet: „Annak az 5V-os stabilizátornak hogyan lesz testje? A diódák iránya miatt, szinte kizárt, hogy megkapja.”
El van rontva a rajz, ott fordítva vannak a diódák. |
|
(#57138) Váltógyártó válasza etwg hozzászólására (#57131)
|
Válasz •
|
Aug 30, 2017 |
|
Idézet: „... két függöleges dioda forditva van berajzolva.”
A feszszabályzó előtti kettő igen, arra gondoltál? |
|
(#57139) proba válasza Váltógyártó hozzászólására (#57138)
|
Válasz •
|
Aug 30, 2017 |
|
Meg az IC-re menő kettő is. ( szerintem). Az IC testje sem biztos hogy jó, belső rajzot nem találtam róla, de szerintem belül össze van kötve a két GND. Ami a rajzodon nem is kap GND-t |
|
(#57140) Váltógyártó válasza proba hozzászólására (#57139)
|
Válasz •
|
Aug 30, 2017 |
|
Igen, a GND-k belül össze van kötve, de azok a diódák nincsenek rosszul rajzolva, és szent esküvéssel fogadom, hogy működik!  |
|
|
|
(#57141) csíkosháTTú válasza BRUT hozzászólására (#57134)
|
Válasz •
|
Aug 30, 2017 |
|
Nem egyszerűbb, olcsóbb és megbízhatóbb két mezei kapcsolósínt csinálni egy-egy meglévő vágánymezőből, és bekötni egy bistabil relét, akár egy régi BTTB-t is?
|
|
(#57143) etwg válasza BRUT hozzászólására (#57136)
|
Válasz •
|
Aug 30, 2017 |
|
Én kerülném az 5V-s logikát. Ha már ilyen Schmitt triggeres áramkört akarsz, akkor válassz inkább a CMOS-k küzül, és hajtsd 12V-l. Akkor még stabi sem kell. |
|
(#57144) proba válasza Váltógyártó hozzászólására (#57140)
|
Válasz •
|
Aug 30, 2017 |
|
Akkor lehet ki is vehetnéd őket, mert a GND az IC-n belüli védődiódákon keresztül jut a GND kivezetésekre (gondolom). Ha igazam van, akkor az alkatrészek minimalizálása címszóval az ic GND pontját a stabilizátor GND-jével össszekötve, mind a négy dióda feleslegessé válik. Ez hosszútávon nem egészséges. Csak az IC-re menő két diódát kösd ki, és az ic GND pontját a stabilizátor GND- re kösd át. ( a két 1n4001-et meg valami kisebb nyizófeszültségűre cserélném, mert félő hogy az IC védődiódáin folyna a terhelés akkor is.) |
|
(#57145) Váltógyártó válasza proba hozzászólására (#57144)
|
Válasz •
|
Aug 30, 2017 |
|
Szerintem igazad van!  |
|
(#57148) Váltógyártó válasza etwg hozzászólására (#57146)
|
Válasz •
|
Aug 31, 2017 |
|
Azon a rajzon csak a feszszabályzónál lévő két dióda van rosszul rajzolva a működő verzióhoz képest. Az igaz, hogy a motorvezérlőnél lévő két dióda nem ideális, mert emiatt az IC védődiódáján keresztül kapja az IC a GND-t, de proba modellezőtársunk ajánlott egy jobb megoldást, annak alapján átrajzolom, és ha Frankye ki tudja cserélni, akkor cserélve lesz. |
|
(#57149) proba válasza BRUT hozzászólására (#57132)
|
Válasz •
|
Aug 31, 2017 |
|
Egy apró észrevétel a cikkhez, ha az ellenálláson eső feszültséggel optocsatolót vezérelsz, az a fura helyzet áll elő analóg pályán, ha a sínfeszültség pl 3V, mert szép lassan megy a mozdony, a szakaszba érve a drasztikus feszültség csökkenés miatt meg fog állni.
Én talán valami ilyesmiben gondolkodnék. Fontos hogy a segédtáp legyen több 4-5 voltal mint a legmagasabb sínfeszültség.Utólag elnézegetve, lehet a sín - segédtáp összekötése lehetne a segédtáp egyik pontja is, nem kellene két részre bontani. |
|
|
|
(#57150) etwg válasza proba hozzászólására (#57149)
|
Válasz •
|
Aug 31, 2017 |
|
Ne keverd már meg a kollégát, mert igy aztán végleg nem müködik a dolog.
Ez a rajz jo az emlitett cikkböl. Egyetlen baja, hogy függ az optocsatolo érzékenységétöl, de 1,5V körül már minden optokopler szolgáltat valamilyen jelet. |
|
|
|
(#57151) proba válasza etwg hozzászólására (#57150)
|
Válasz •
|
Aug 31, 2017 |
|
3V-1.5V = 1,5V . A mozdony ha 3V ról szépen megy az előző szakaszon , 1,5-ről mindenképpen megáll erre a részre érve. Természetesen ha a mozdony nagyobb sebességgel megy, kevésbé lesz drasztikus a sebességugrás de lesz. Távozásnál szintén, csak ott gyorsulni fog átlépéskor. Tökéletes módszert viszont nem tudok Esetleg az összes sínszakasz táplálásába be kell rakni a két soros diódát, és vagy figyelem vagy nem. Ha a táplálás fix akkor a fordított a segédtáphoz közeli sínfeszültségnél nem érzékeli a mozdonyt.
Idézet: „igy aztán végleg nem müködik a dolog.”
Miért? Van esélye, de én nem látom a buktatót benne. Szerinted mit fog csinálni? |
|
(#57152) etwg válasza proba hozzászólására (#57151)
|
Válasz •
|
Aug 31, 2017 |
|
Mozdony és a méröáramnak mindenképpen át kell folyni a 2x2 diodán. Amikor a mozdony megy, akkor azon esik vagy 1,5 V , ha lekapcsolod a mozdonytápot akkor marad a segéd áram a 12V-rol. A te esetedben a mozdonytáp kikerüli a diodákat igy azokon nem fog semmi esni, legfeljebb a segédtápbol, de azt meg kisöntölheti valamelyik vagon vagy másik mozdony illetve maga mért mozdony motorjele ami hozzáadodhat vagy kivonodhat a méröárambol. Ez teljesen kiszámithatatlan és a vonat eltünéséhez vezet. Azaz a mozdonytáp ama vezetékét ami a sin-re megy azt a táp negativ polusához kell kötni s nem a sinre. Te kialakitasz egy lebegö GND-t (- tápod minusz polusa). A sinben levö feszültség meg vagy hozza adodik vagy kivonodik a segédtáp álta odavezetett feszültségböl.
A lényeg az ilyen kapcsolásoknál pontosan azon van, hogy van egy közös GND - elvileg minden tápegységre a terepasztalon (nálam már 17 tápegység teszi ezt.  . Ez a GND csak akkor kerülhet egyenesen valamelyik sinre, ha nincs foglaltságérzékelö az adott szakaszon. (Z vagy A kapcsolás). Minden más esetben a GND csak a diodahidon kerülhet a sinbe. ( igen ha nincs érzékelö és zavar a 1,5Vs ugrás, akkor mindenhova kell a diodahid.)
Az meg kimondottan nem jo dolog, ha levegöben levö tápok vannak egy terepasztalon ( azaz egyik polusuk sincs galvanikus kapcsolatban a többivel. Ilyen esetben a leggyakoribb a rossz kapcsolás vagy mérés meg a felderithetetlen rövidzár. Ha a te tápod minusz polusára valamilyen feszültség kerül a mozdonytápbol stb. akkor oda a dioda vagy az optokopler.
Nekem a meröellenállasok 5k6 ohmosak 12V-bol (FET nékül), igaz az érzékelö nem optokopler hanem két komparátor ( mindkét irányban müködik) beállithato érzékenységgel.
|
|
(#57155) proba válasza etwg hozzászólására (#57152)
|
Válasz •
|
Aug 31, 2017 |
|
Nem jó, de nem az általad felsorolt dolgok miatt, hanem azért mert a sínfeszültséget valami előállítja, ha ennek van a kimenetén valamekkora terhelő ellenállás akkor az én változatom mindíg foglaltságot jelez. Sajna hogy ne legyen az nem garantálható. |
|
(#57156) BRUT válasza csíkosháTTú hozzászólására (#57141)
|
Válasz •
|
Aug 31, 2017 |
|
Igen az egyszerübb lenne. |
|
(#57157) BRUT válasza proba hozzászólására (#57149)
|
Válasz •
|
Aug 31, 2017 |
|
A cél pont az. Mivel egy vakvágányrol van szó,épp azt szeretném elérni,hogy anikor a kiszigetelt szakaszra ér a mozdonyom akkor ott megálljon. Elvileg ott lesz a vakvágányom vége. Tulajdonképpen úgy müködne mint egy ingajárat. Befut,megáll,és jelzi a helyzetét. Ekkor lehetne inditani ellentétes irányba. |
|
(#57158) etwg válasza proba hozzászólására (#57155)
|
Válasz •
|
Aug 31, 2017 |
|
Söt magán a mozdonytápon keresztül is foglaltságot fog jelezni, mert annak a belsö ellenállására is reagál ( függetlenül attol, higy van ott mizdony vagy nincs. |
|
(#57159) etwg válasza BRUT hozzászólására (#57157)
|
Válasz •
|
Aug 31, 2017 |
|
Neked talán akkor egy fénykapu egyszerübb lenne. |
|
(#57160) BRUT válasza etwg hozzászólására (#57159)
|
Válasz •
|
Aug 31, 2017 |
|
Igen egy fénykapu sokkal egyszerübb lenne,csak azt nehéz elrejteni a terepen. Talán egy reed cső ,és mágnes.
|
|
(#57161) etwg válasza BRUT hozzászólására (#57160)
|
Válasz •
|
Aug 31, 2017 |
|
Infravöröst nem látni és lehet akár 20-30 cm-re is a vágánytol.
Egyet csinálhatsz még - müködni szokott. A sinek közé beraksz egy fotodiodát/fotoellenállást ami felnéz a plafonra.
A szoba világitása kapcsolja a fotodioda áramkörét. Amint rámegy egy mozdony vagy vagon leárnyékolja és megvan a foglaltság. Ez remekül megy addig amig nem valami modern villogos fényforrások vannak a szobában.
Ha igen akkor az érzékelöbe kell egy integrátor (RC tag).
Ha sötétben is akarsz vonatozni akkor a plafonra fel kell szerelni vagy egy IR LED-t vagy egy UV fényforrást (fekete fény). Az is van LED-ben alig láthato kék fényt ad, de müködteti a fotoellenállást.
Ettöl egyszerübbet el sem tudok képzelni. Az egész készen is kaphato (talán a HE-ben is.) |
|
(#57162) BRUT válasza etwg hozzászólására (#57161)
|
Válasz •
|
Aug 31, 2017 |
|
A reed cső mennyire megbizható? |
|
(#57163) etwg válasza BRUT hozzászólására (#57162)
|
Válasz •
|
Aug 31, 2017 |
|
Sok mindentöl függ, de manapság már inkább kerülném.
Igy néz ki az optikai kapu. Ha a mozdonyod aljára egy kis fehér papirt vagy alufoliat ragasztol, vagy csak megfested, akkor mind a két LED-t ugy ahogy van beépitheted a sinek közé. Jel megy ha a fehér papir visszatükrözi a fényt. Ha az elöbbi megoldást választod akkor a világito LED-et ki kell forrasztani és valahova elrakni, hogy megvilágitsa a másikat (feketét). Fényt nem látni. Ez forditva fog müködni, amig szabad a vágány a kimenet magas lesz, ha rájár valami akkor megszünik a magas szint.
A NYÁK egyik lába a kimenet a másik kettö meg 5V és GND. Arduinohoz árulják. |
|
|
|
(#57165) proba válasza BRUT hozzászólására (#57132)
|
Válasz •
|
Szept 1, 2017 |
|
Ha ezt a kapcsolást továbbgondolnám, lehet a segédtápot kihagynám. A mozdony tápegységet kötném be helyette egy egy pl 10K-on keresztül. A mozdony erről már nem megy, az elektronika még igen. ha a mozdony arra jár, senkit nem fog zavarni a plusz 5 Kohm terhelés.Előnye nem kell külön segédtáp, bármennyi ilyen érzékelő párhuzamosan köthető. |
|
(#57166) etwg válasza proba hozzászólására (#57165)
|
Válasz •
|
Szept 1, 2017 |
|
Azzal csak egy baj van, hogy analog pályán a mozdonytáp lehet 0V is, igy ilyenkor eltünik a vonat.
Ezen lehet a tápban egy trükkel segiteni, a trafo egyenirányitojátol egyenesen a kimenetre lehet egy kb 5-10 kOhmos ellenálláson kivezetni állandoan a táp egyenirányitott + feszültségét. Ehhez meg kell bontani a tápot, sajnos nem mindegyiken müködik a belsö kialakitástol függöen (FZ1,F2 kicsit bonyolultabb oda egy dioda meg egy kis kondi is kell (1N4002 és 100 u/35).
Söt a modern jármüvek esetén elöfordulhat, hogy ez az áram elég a mozdony világitására is állo helyzetben. Nekem impulzusok mennek igy a sinbe és szépen világit a mozdony akkor is amikor áll. |
|
(#57167) csíkosháTTú válasza BRUT hozzászólására (#57160)
|
Válasz •
|
Szept 1, 2017 |
|
Fogsz egy miniflexet, vagy egy sínfűrészt, és csinálsz egymástól 1cm-re az egyik sínszálon két vágást. Készen van a kapcsolósíned, és nem kell semmit elrejteni a vezetékezésen kívül. (Az meg mindenképpen kell, nem?) Innen csak egy relé kell, és minden meg van oldva.
Nem hiszem el, hogy a "langyos víz" helyettesítésén ennyit kell agyalni, ráadásul napokig, és méregdrága lesz a végeredmény, meg követhetetlenül bonyolult, ami nem is működik, csak faramuci trükkökkel, ha áll a mozdony...  |
|
(#57176) BRUT válasza csíkosháTTú hozzászólására (#57167)
|
Válasz •
|
Szept 1, 2017 |
|
Igen a "langyos vizet" nem kell feltalálni.  Nekem is az egyszerü és megbizható megoldás a legjobb. Viszont sok jó és érdekes kapcsolást lehet látni . Közben tnulok is egy kicsit.
Ha a sinkapcsolós megoldást választom,akkor milyen feszültségre válasszak relét? A vontatási fesz fogja müködtetni a relémet? Elnézést ha hülyeséget kérdeztem,  |
|
(#57177) BRUT válasza etwg hozzászólására (#57163)
|
Válasz •
|
Szept 1, 2017 |
|
Az Arduino fénykapu tényleg egyszerü,és nem drága. Sokmindenre lehet használni.
Közben találtam egy linket. Ide másolom.
Szintén fénykapus megoldás.
Bővebben: Link |
|
(#57184) diginewl válasza BRUT hozzászólására (#57177)
|
Válasz •
|
Szept 2, 2017 |
|
Hali!
A link-ben szereplő IS471F 4lábú infra érzékelő ügyes dolog.
4-16V-ig bármit rá lehet kötni, saját jelét figyeli a rá kötött IR ledről, és tranyóra kötve a kimenetét relét/optokaput/bármit tud irányítani.
Itt szájbarágó minden lehetőség bemutatásra kerül. |
|
(#57185) diginewl válasza etwg hozzászólására (#57163)
|
Válasz •
|
Szept 2, 2017 |
|
Kedves ET!
Meg tudnád mondani a linkelt képen szereplő kütyü nevét? Nem találok rá. Se reflex opto, se light opto...
Kérek szépen segítséget  |
|
(#57186) BRUT válasza diginewl hozzászólására (#57185)
|
Válasz •
|
Szept 2, 2017 |
|
Szia !
Igy keresd:
arduino infrared sensor
Ez egy Arduino fénykapu.
Van hozzá egy rele modul is.(azt külön kell megvásárolni hozzá) Azzal biztonságosan lehet illeszteni a fénykaput. 5V tápegységgel Arduino központ nélkül is tudod igy müködtetni.
|
|
(#57190) BRUT hozzászólása
|
Válasz •
|
Szept 2, 2017 |
|
A kapcsolósinen keresztül a vontatási feszültség juta a rele tekercseire, vagy egy külön táp ? |
|
(#57193) diginewl válasza BRUT hozzászólására (#57186)
|
Válasz •
|
Szept 2, 2017 |
|
|
|
(#57194) Váltógyártó válasza etwg hozzászólására (#57188)
|
Válasz •
|
Szept 2, 2017 |
|
Igen Mester!  |
|
|
|
(#57195) etwg válasza Váltógyártó hozzászólására (#57194)
|
Válasz •
|
Szept 2, 2017 |
|
|
|
(#57199) BRUT válasza csíkosháTTú hozzászólására (#57167)
|
Válasz •
|
Szept 2, 2017 |
|
A kapcsolósint,igy kellene bekötni? Ebben az esetben lényeges a vontatási feszültség.
Fotó a netröl :
|
|
|
|
(#57201) etwg válasza BRUT hozzászólására (#57199)
|
Válasz •
|
Szept 3, 2017 |
|
Kb igy, csak ez a kapcsolás egy "méretre" szabott reléket használ elektronikával együtt, amik a mozdonytrafo polaritására reagálnak, s nem egy egyszerü kontaktusra.
Az igazi sinkontaktusrol akkor lenne szo, ha csak egy sinnek lenne feladata mindezt elvégezni, azaz a te képeden csak az also sinnek lenne ez a feladata, mig a felsö sin kizárolag a mozdony mozgatását kezelné. |
|
(#57206) diginewl válasza etwg hozzászólására (#57163)
|
Válasz •
|
Szept 3, 2017 |
|
Nézegetem ezeket az arduino dolgokat:
Idézet: „A NYÁK egyik lába a kimenet a másik kettö meg 5V és GND. Arduinohoz árulják.”
Ha jól értem a data out-on vagy +5V azaz nincs jel vagy gnd jelenik meg (van jel). Ezt lehet akár egy LED-re kötni? Elbírja a data out kimenet a LED-et?
Pl ez : Arduino gnd/+5v/data out |
|
(#57207) etwg válasza diginewl hozzászólására (#57206)
|
Válasz •
|
Szept 3, 2017 |
|
Az enyéimben LM393as IC van ami biztosan elbir bármilyen LED-t. |
|
(#57208) BRUT válasza etwg hozzászólására (#57207)
|
Válasz •
|
Szept 3, 2017 |
|
LED-t biztosan elbir,de ha akarsz egy kicsit nagyobb fogyasztót akkor kapcsold hozzá ezt a relé modult:
|
|
|
|
(#57209) BRUT válasza BRUT hozzászólására (#57208)
|
Válasz •
|
Szept 3, 2017 |
|
Bocsánat ezt diginew nek akartam küldeni  |
|
(#57210) etwg válasza BRUT hozzászólására (#57209)
|
Válasz •
|
Szept 3, 2017 |
|
Közben lemértem, 330 Ohmos ellenállás van az IC kimenetén, igy sok mindent elbir ( tönkre tenni aligha lehet). |
|
(#57211) diginewl válasza etwg hozzászólására (#57210)
|
Válasz •
|
Szept 4, 2017 |
|
Ok! Köszönöm mindkettőtöknek!
Akkor ezt simán össze lehet "hegeszteni" egy szabványos s88 feeback modul optocsatolójával. Annak led-jét egyértelműen meg tudja hajtani egy kis előtét ellenállással.
Nu majd ha megjön egy ilyen, akkor próbálok "hegeszteni".
Köszönettel mindkettőtöknek!!!!
    |
|
(#57212) etwg válasza diginewl hozzászólására (#57211)
|
Válasz •
|
Szept 4, 2017 |
|
Ha csak 5 V a táp akkor elötét ellenállás sem kell hiszen ott van a kimeneten a 330 Ohmos ellenállás. |
|
(#57214) csíkosháTTú válasza etwg hozzászólására (#57210)
|
Válasz •
|
Szept 4, 2017 |
|
A fiam - a nagyobbik - sulibean van, de most azt mondaná, hogy a közvetlen kimeneti vezérlést felejtsd el! Valami kell a proc kimenet, és a vezérelendő eszköz közé! Mondjuk egy tranzisztor nem árt.
(Most tervezzük a Kezdő modellezőben látható deszkamodell végleges áramköreit, azon sem lesz közvetlenül semmi sem a processzor lábain.) |
|
| |
2026. Ápr, 02. Csü 14:04:27 |
| |
Jelenleg 22 fő olvassa az oldalt |
|
|