|
|
|
Szervó vezérlés
|
Témaindító: Frankye, idő: Júl 1, 2014
Témakörök:
|
|
|
(#35244) etwg válasza HarciSün hozzászólására (#35242)
|
Válasz •
|
Júl 3, 2014 |
|
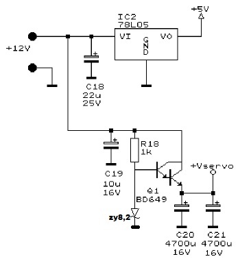
Mennyi feszt ad a trafod?
A BD vagy hasonlo darlington tranyot kösd be ahogy a rajzon van, hagyd ki a stabilizátort, a tranyo bázisa meg a föld közé köss egy 8V-s zenert és ennyi. A kondikon kb 7-8V kell lennie a fesznek ( terhelés nélkül) |
|
(#35253) HarciSün válasza etwg hozzászólására (#35244)
|
Válasz •
|
Júl 3, 2014 |
|
|
|
(#35254) etwg válasza HarciSün hozzászólására (#35253)
|
Válasz •
|
Júl 3, 2014 |
|
Ez teljesen rendben lesz. |
|
(#35256) HarciSün válasza etwg hozzászólására (#35254)
|
Válasz •
|
Júl 3, 2014 |
|
Így gondoltad?
És akkor az 5v megy a két generátorhoz, az alsó pedig a kapukon át a szervókhoz...? (nem lesz sok az opto kapuknak az a 7-8v 220ohm ellenálláson át?) |
|
|
|
(#35258) etwg válasza HarciSün hozzászólására (#35256)
|
Válasz •
|
Júl 3, 2014 |
|
Majdnem!
A C19 nem kell a zénert meg forditva kell bekötni, a katod megy a bázisra.
A 7805 köré meg meg kell épiteni a bizsutériát ( 0,1 uF a bemenetre meg ugyanennyit a kimenetre). Ezeket a kondikat (keramikus vagy MKT) minél közelebb kell a legrövidebb lábakkal a 7805-s lábaira kötni, különben hajlamos lesz az önrezgésre.
|
|
(#35261) HarciSün válasza etwg hozzászólására (#35258)
|
Válasz •
|
Júl 3, 2014 |
|
Ööö.... akkor így esetleg?  |
|
|
|
(#35267) etwg válasza HarciSün hozzászólására (#35261)
|
Válasz •
|
Júl 3, 2014 |
|
Igy már jobb, már csak egy pötty hiányzik a BD bázisárol, de az csak rajzi hiba.......
 |
|
(#35268) HarciSün válasza etwg hozzászólására (#35267)
|
Válasz •
|
Júl 3, 2014 |
|
Huhh, akkor végre jó  Megyek, beszerzem a szükséges alkatrészeket aztán kísérlet...
Köszönöm!!! |
|
(#35269) csíkosháTTú válasza HarciSün hozzászólására (#35261)
|
Válasz •
|
Júl 3, 2014 |
|
Én azért azt a 22mikro-s kondit megnövelném, úgy 470-re, valahogy jobban esne a lelkemnek...  |
|
(#35275) piltdownman hozzászólása
|
Válasz •
|
Júl 3, 2014 |
|
Láthatólag nincs konszenzus, hiszen a problémának nem egyforma jellegű megoldása született. 
Gondolom a T. vitapartnerek is egyetértenek az alábbiakkal.
1.Ha a bemeneti tápegység tud csúcsban kb.10A-t, akkor nagy elko sem kell, a tranzisztor kiadja a 6V-t. Rövidzár esetén a tranzisztor kb.1sec alatt kiég.
2.Nem tud csak pl.3A-t.
- ha az elko a tranzisztor után van, a bemenő fesz. leeshet 7V-alá, ekkor a másik 7805
kimenő feszültsége is leesik, az 555 pulzus szélessége lecsökken a névleges 5V-on beállítotthoz képest. Ezen segít, ha a 22u előtt van egy soros dióda és 22u-t is meg kell növelni, nehogy az optok 220Ohmjai leejtsék ezt az 5V-t és ez a 7805 is TO-220-as legyen..
Rövidzár esetén hűtőborda nélkül kb. 5sec alatt odavan a tranzisztor.
- a tranzistor előtt van az elko. Nincs gond a bemenő feszültségeséssel. Rövidzár esetén
a tranzisztor kiég 5sec alatt.
Mániám, ezzel lehet nem egyetérteni, hogy a Zener az egyik legmegbízhatatlanabb alkatrész, ha elszakad, jó esély van arra, hogy az összes szervo meghal. 6,8V-sat használnék.
A következőt tenném. Az összes szervót egyenként beállítanám majdnem az órajárásával ellentétes végkitérésbe. Ezután párhuzamosan összekötném őket. Vezérlő jel nélkül ráadnám a tápfesz.-t , az összes szervónak kb. 20fokot kéne az órajárásával egyező irányba mozdulni. Ha zsizsegnek a szervók, a táp semmire se jó.
Az 555-ket 9V-os telepről táplált 7805 – ről hajtanám. Ha ekkor üzembiztosan beállnak, lehet
a 12V-ról járatott 7805-el próbálni,majd jöhetnek az opto kapuk és az egyebek.
Így tudnál játszani addig, amíg összelapátolom az elosztott pulzusú sw-t.
RÖVIDZÁRRAL VIGYÁZNI!
|
|
(#35277) etwg válasza piltdownman hozzászólására (#35275)
|
Válasz •
|
Júl 3, 2014 |
|
Valamit félreértesz.
Az imént a saját méréseidet cáfoltad.
1. A tápegység nem tud csucsban 10A-t, csak 2-3A-t. Igen valoban a tranyo kinyiffan ha rövidzár lesz, de a trafoban van biztositék és a BD is kibir valamit. A 2x4700uF kondi kell, hisze te mértél vagy 8A-t néhány ms ideig.
2. A bemenö fesz az ilyen tápoknál nem eshet egy voltot sem ( ezért kérdeztem, hogy milyen trafot használ). A rövidzárral meg csak annyit érdemes foglakozni amennyit valoban megér. Jobbára csak a szerelés alatt fordulhat elö - ha valaki nem figyel oda - különben is az igazi modellezö mindig a saját kárán tanul. 
A zéner valoban a mániád lehet, mert igen ritkán fordul elö, hogy szakad , rövidzár gyakoribb - az meg nem káros, de akár egy ellenállással is helyettesitheti ( vagy akár párhuzamosan védheti a BD-t),
6,8V-s lehet, habár a szervok 7,2V-ra szoktak járni, ezért ajánlottam a 8V-osat minusz a B-E átmenet adja a kb 7,2V-t.
|
|
(#35282) piltdownman válasza etwg hozzászólására (#35277)
|
Válasz •
|
Júl 3, 2014 |
|
Úgy értettem, hogy HarciSün vesz egy 2,5A tápot, de erről nem lehet tudni, hogy
- tud-e rövid ideig 8A-t (ekkor nem kell a nagy elko)
- dinamikusan viselkedve 2,5A-res áramgenerátor lesz-e (ekkor leesik a kimenő feszültsége)
- visszahajló karakterisztikájú-e. (újabb bonyodalmak)
Szerencsés vagy, pedig te már láttál karón varjút és nem volt problémád a Zenerrel,
nekem fájó tapasztalataim vannak és megfontolom, hova rakom. Nem lenne vigasz HarciSünnek, hogy ő a ritka eset.
Bővebben: sg90 data
Itt 4,8V-ra adnak adatokat, máshol 6V-ot láttam.
A BD649tranyo szétrobban. Mondjuk 2A x12V=24W ebből 62.5 °C x 24W= 1500 C°.Nem sokáig bírja.
|
|
(#35283) proba válasza piltdownman hozzászólására (#35282)
|
Válasz •
|
Júl 3, 2014 |
|
Ha a rövidzárral foglalkozunk, a BD-re jó nagy hűtőborda. Egyéb esetben egy jól méretezett lusta wickman biztosíték. Azt nem tudom ez a kapcsolás mennyire tranzisztor függő, de a 12mA maximális bázisáram némi áramgenerátoros beütést kölcsönöz neki szerintem, rosszabb tranzisztor példányok esetén. Számomra kérdés ha egy alkatrész 3-7V ig működik miért 7V-ról működtetik. |
|
(#35287) etwg hozzászólása
|
Válasz •
|
Júl 3, 2014 |
|
Szervok feszültségtartománya 4.8-7,4 V között van. Kivétel nincs, miután a modellezök nem használhatnak nagyon feszültség stabilzátorokat.
A BEC áramkörök meg egységesen 5V-t adnak. |
|
(#35296) csíkosháTTú válasza proba hozzászólására (#35283)
|
Válasz •
|
Júl 4, 2014 |
|
Idézet: „Egyéb esetben egy jól méretezett lusta wickman biztosíték.”
Háttt...
Nekünk az elektrotechnika tanárunk még azt tanította, hogy (idézem, mert nagyon eltalálta a lényeget): "Az olvadóbiztosítékkal védett tranzisztor a saját élete árán védi meg a biztosíték testi épségét."
|
|
(#35297) proba válasza csíkosháTTú hozzászólására (#35296)
|
Válasz •
|
Júl 4, 2014 |
|
Egy viszonylag lassan túlmelegedő tranzisztor ellen szerintem jó . Ha a tranzisztor rövidzár hatására 3s alatt felforr, akkor egy alapban alacsony áramú fogyasztót jól méretezve simán elvisel .Rövidzár hatására pedig biztonsággal kiolvad az adott idő alatt . A 8A csúcsokat meg simán kiátlagolja szerintem.( lehet havonta egyszer el fog fáradni a szál, de valamit valamiért.)
( egyébként egyetértek a mondással, a biztosíték csak tűz ellen jó)
|
|
(#35305) HarciSün hozzászólása
|
Válasz •
|
Júl 4, 2014 |
|
A kísérlet hétfőre tolódott, ugyanis a helyi boltban nincs meg minden szükséges alkatrész...
|
|
(#35320) piltdownman válasza proba hozzászólására (#35297)
|
Válasz •
|
Júl 4, 2014 |
|
Itt hűtőborda nélküli á.k.-ről társalogtunk, persze érdemes bordára rakni, amíg játszadozik az ember, de ha már szóba került, a kondenzátoros betáplálásúval lehet baj.
A BD649 min.750 bétájú kis kollektor áramnál, 1A felett kb. 2000, ezért a 12mA miatt magába ránt mindent,amit bír.
BD649-re megadják, hogy 300us-ig (min.3ms ismétlődéssel) max. 12A-t bír. A 12V-ra töltött 10000uF –ban 1/2*C*Uad2 =0,72Wsec energia van, ez lehet, hogy megöli a gyengébb példányokat, mivel első közelítésben, ha a huzalozás vagy az elko belső ellenállása lekorlátozza az áramot kerek 12A-re, ez 5ms-ig folyna.
Idézet: „( egyébként egyetértek a mondással, a biztosíték csak tűz ellen jó)”
Vagy néha még arra sem.
Bővebben: Miniscope
Ennek az első változatánál egyszer a trafó elfüstölt, mert a katódcső fűtését ellátó tekercs vagy a foglalat zárlatos lett, és a primer biztosítékok nem vertek ki, mivel az össz áramfelvétel nem volt elég magas.
|
|
(#35331) HarciSün válasza piltdownman hozzászólására (#35322)
|
Válasz •
|
Júl 4, 2014 |
|
Diadalkiáltás még nincs, de sikerült beszereznem egy BDX53c nevű alkatrészt a BD649 helyett - elvileg (a boltos szerint) ugyan olyan... |
|
(#35359) Frankye moderátori
hozzászólása
|
Válasz •
|
Júl 5, 2014 |
|
Értem én, Kollégák, hogy két, ellentétes szemlélet ütköztetése egy témában, általában valamennyi résztvevő számára hasznos, de ez itt nem a "Szervó vezérlés"-ről szóló téma? Ehhez csak távolról van köze a LED-eknek, azok ellenállással/ellenállás nélkül történő meghajtásának, ha jól sejtem.
Kérem, cáfoljatok meg, ha nem jól látom, de ha netán mégis, akkor kérném, hogy térjünk vissza az eredeti témához!
Köszönöm.  |
|
(#35362) piltdownman válasza Frankye hozzászólására (#35359)
|
Válasz •
|
Júl 5, 2014 |
|
Elnézést kérek, talán jobb lenne a #35322 sz. h.sz-t és az azt követőket átrakni a "Terepasztalvezérlés és elektronika" topikba. |
|
(#35387) Frankye moderátori
válasza piltdownman hozzászólására (#35362)
|
Válasz •
|
Júl 6, 2014 |
|
Rendezem. |
|
(#35416) piltdownman válasza etwg hozzászólására (#35141)
|
Válasz •
|
Júl 8, 2014 |
|
A PIC-nek a lábai programozástól függően lehetnek felhúzva vagy sem. Itt az utóbbi eset van,a mátrix összegző ellenállása húzza le a bemeneteket.
A soros 10k-100n zavarvédelem, ez segíthet, ha az egyébként a robosztus sw kívánalmaknak megfelelő bemeneti beolvasás nem működik.
Ha egy jumper, kódkapcsoló, etc. a PIC mellett van, úgy elég a belső felhúzó kb. 250uA-es áramgenerátor, nem igényel külső alkatrészt. Ha igen, ott súlyos, egyszerű eszközökkel nem kezelhető probléma van.
|
|
(#35417) piltdownman válasza HarciSün hozzászólására (#35331)
|
Válasz •
|
Júl 8, 2014 |
|
Kissé módosítva, így spórolni lehet néhány ellenállást és kondenzátort.
Ha a bemenet nem kap jelet úgy beáll az 1ms-állásba,ha a mátrix kb.5V-t ad,átáll 2ms-re.
Nyilván,ha az összesnek 1ms-re kell állnia, kell a külön bemenet.
Külön bemenet van a középálláshoz.
A pulzus elosztás (4 x 2.5ms) miatt egyszerre egy időben csak két szervo kap vezérlést,
így elvileg a max. csúcsáram 2A, de van egy szervom, aminek az áram felvétele átnyúlik a
következő két szervo mozgásának idejére,akkor 3A csúcs áram lép fel.
Összekapartunk a jobb szervókhoz képest kb. 5,000.-Ft-t, ne sajnáld a pénzt 3db 7805
TO-220-s-ra.
A potit nem fontos benyomtatni, delux version.
Ha kész vagy, küldöm az IC-t.
Itt a mozi. Látszik, ha csak rövid ideig adom be a kiválasztást, túllendülnek a szervók.
Bővebben: 7 szervo |
|
|
|
(#35418) etwg válasza piltdownman hozzászólására (#35416)
|
Válasz •
|
Júl 9, 2014 |
|
Szerintem az ilyen bemenet nagyon rossz, (ha bekapcsolod a belsö felhuzo ellenállásokat, ha nem). Ez zavarszürés helyett pontosan a forditottját csinálja, érzékennyé teszi az egész áramkört, hiszen nagy impedanciássá teszi a bemeneteket ( >10 kOhm). A modellvasuton ez egyenlö a halállal, miután rengeteg zavaro jel van a levegöben (motorok, kerekek szikrázása).
A zavarvédelmet nem igy kell megcsinálni, hanem sokkal jobb a szoftwarrel ezt elintézni (hidd el már vagy 30-35 éve ilyesmivel foglalkozok, és emiatt nevetek mindig, amikor a modellvasutra valaki TTL alapu berendezést tervez).
Ha már szürni kivánod a bemenetet, akkor nem igy kell, hanem a 10 kOhm (még jobb, ha kisebb az ellenállás) külsö végét a Vcc-re huzni, és hagyni, hogy rajta keresztül a kondi mindig stabilan magas szinten legyen, és az aktiv jel huzza le a bemenetet a lehetö legkisebb impedancián 0 V-ra. Ezt a zajimmunitást lehet aztán a SW-rrel megsokszorozni. |
|
(#35419) etwg válasza piltdownman hozzászólására (#35417)
|
Válasz •
|
Júl 9, 2014 |
|
A bemenetet elöbb kommentáltam, ehhez talán még egy megjegzést:
Nem jo szokás, ha a + 5V-t kapcsoljátok aktiv jelként (most nem térek ki az okokra, mert hosszu lenne).
Sokkal jobb, ha az aktiv jel alacsony szintü (LOW), azaz amikor a kapcsolo vagy nyomogomb, dioda mátrix stb.) a testre kapcsol, azaz lehuzza az alapban magas szintü bemenetet 0 V-ra.
A Süni kolléga eredeti ötlete, amikor a dioda mátrixon keresztül magas szinten kapcsolta a passziv optokoplert még rendben volt, de a proci bemenetén ez rengeteg zürt fog okozni. Azaz érdemes lenne megforditani a logikát (meg a diodákat a mátrixban) és nullára huzni aktiv állapotban a bemeneteket. |
|
(#35427) piltdownman válasza etwg hozzászólására (#35418)
|
Válasz •
|
Júl 9, 2014 |
|
Fordítva! 
A 10k/100n egy 159Hz-s aluláteresztő szűrő másképp ez egy 1ms időállandójú integrátor.
A bemenet a mátrix lezáró ellenállásával, a 3k3 –val mindig földön vagy 5V-on van, soha sem lebeg.
Ha csak tápra lenne húzva + kond. a földre és nincs soros ellenállás,nyilván rosszabb a zajelnyomás, ráadásul nincs a PIC bemenetén áramkorlát és egy jobb tranziens agyon is tudja verni a PIC belső, tápra vagy földre menő diódáját vagy legalább resetet vagy program elájulást okoz. Ez egyébként érvényes a kimenetekre kívülről jutó zajokra is, ezekkel általában nem szoktak törődni, én meg ebből éltem.
Harminc éves modellezői múltadra nem elektromos izék miatt irigykedünk!
|
|
(#35429) piltdownman válasza etwg hozzászólására (#35419)
|
Válasz •
|
Júl 9, 2014 |
|
Idézet: „Nem jo szokás, ha a + 5V-t kapcsoljátok aktiv jelként (most nem térek ki az okokra, mert hosszu lenne). ”
Ha néhány szóban ecsetelnéd a rövidzár veszélyen túl,processzornak equivalens a pozitív és a negatív logika.
Természetesen negatív logikával is meglehet csinálni, de normál diódával nem merném és Schottky diódával is kisebb a zaj margin, mint a pozitív logika esetén, de itt még elmegy.
Ha HarciSünnek ez nem gond és a diódákat is átfordítja kb.5 perc alatt átrajzolom a 3k3-kat
tápra.
|
|
(#35435) etwg válasza piltdownman hozzászólására (#35429)
|
Válasz •
|
Júl 9, 2014 |
|
Csak néhány pillanatig kell elgondolkodni, hogy miért nem jo a magas szintü aktiv jel. Minden zavar eleve magas szintü, igy bármilyen zavar jellel meg lehet téveszteni a processzort ( vagy minden hasonlo áramkört). Ezért használunk alacsony szintet az aktiv állapotra, mert azt nem lehet zavarni. (Egy gonddal kevesebb).
Másodsorban nemrégen itt is tárgyaltuk, hogy ha a kapcsolok a negativ szintet kapcsolják, akkor akár egy áramkörös kapcsoloval egyszerre több áramkört is lehet kapcsolni ( még egy rajzot is raktam be). Ez forditva nem müködik! |
|
(#35436) etwg válasza piltdownman hozzászólására (#35427)
|
Válasz •
|
Júl 9, 2014 |
|
Abban az alapvetö tévedésben vagy, hogy nem hangjeleket kapcsolsz, amit okvetlenül szürni kell, hanem az adott esetben állapotot, azaz alacsony vagy magas szintet - egyenáramra meg nincs szürö. Te a szürö bemenetét huzod a 3k3-l a földre, ami teljesen felesleges, hiszen a dioda mátrix 1 kOhm-ba dolgozik. ( A szürö Pices végét még egy szunyog sem terheli, pedig abbol több haszon lenne).
Ha a Pic bementére kötsz közvetlenül egy kondit, és vagy a belsö vagy a külsö 10kOhmal felhuzod a 5V szintre, akkor megmarad teljesen a te szürö effektusod, de igy van értelme, mert a Pic bemenetét kis impedancián (10kOhm), de magas szinten tartja ( meg szüri, ha kell) - amihez a külsö zaj csak hozzáadodhat ( azaz még magasabb szintre nyomhatja a bemenetet), de el nem vehet a jelböl (azaz a zavar hatására nem csökkenhet 0 V közelébe, amit a proci értékelhet ( lásd lejjebb).
Egy kicsit csodálkozok az oktatás ilyen alapvetö hiányosságain.
Nem irigykedni kell, hanem tanulni mások tapasztalataibol ( ingyen és bérmentve    ).
|
|
(#35437) slogan válasza etwg hozzászólására (#35435)
|
Válasz •
|
Júl 9, 2014 |
|
Csak egy-két gondolat ....
Csak pislogok ,hogy én pocsékoltam alkatrészeket,ehhez képest ez itt már a digitális technika ördögűzése....
Tök fölösleges a bemenetre a 3,3k ,elég a 10k és tápra kötve !A kapcsoló GND-t kapcsoljon és ha már nem SW a prellmentesítés ,akkor egy 100n a kapcsolóra.Untig elég.
Az analóg bemenetre szintén nem kell ,se kondi ,se 4,7K,minek ???A LED elé nem jó az 1k  ,330-470 jó lesz....
Továbbra is tartom a kijelentésemet ! |
|
(#35438) etwg válasza slogan hozzászólására (#35437)
|
Válasz •
|
Júl 9, 2014 |
|
A célzottat eltévesztetted, a témát nem!
 |
|
(#35439) slogan válasza etwg hozzászólására (#35438)
|
Válasz •
|
Júl 9, 2014 |
|
Az sem Te legalább reagálsz rá  |
|
(#35447) piltdownman válasza etwg hozzászólására (#35435)
|
Válasz •
|
Júl 9, 2014 |
|
Retteneteset írtál. 
Próbálok különösebb elméleti tételeket mellőzni a zajok és zavarok sok féleségéről, de egy elektromágneses zavar eltekintve az állandó mágneses ill. sztatikus tér okozta hatásoktól időben és térbe váltakozó jel, amelyiknek általában nincs átlag értéke, csak teljesítménye.
Pl. rádiót,tv adók jele, világűr háttérsugárzás, motor kefék szikrázása, impulzus sorozat kapacitiv áthallása, 50Hz hurokáram induktív csatolása stb. Persze vannak aszimmetrikus zavaró jelek is,pl tv soreltérítés, kapcs.táp szórása, stb.
Fekete doboz: mihez képest pozitív egy jel?
Praktikusan. Legyen pl. egy komparátor 5V-ról járatva, a ref.bemenet 2.5V-on.Legyen a másik bemenete földön 1M ellenállással, lógjon rajta egy hosszú drót darab. Rögtön felveszi az 50Hz-s hálózat szórását (is) és ha ez elég nagy, a kimenet ott a komparált jel. Legyen az ellenállás a tápra kötve. Lesz kimenő jel vagy sem?
Melyik kapcsolást nem lehet átfordítani?
|
|
(#35448) piltdownman válasza etwg hozzászólására (#35436)
|
Válasz •
|
Júl 9, 2014 |
|
Csak egy 3k3 ellenállás van, ez a PIC lehúzó ellenállása és a diódamátrix munkaellenállása is
egyben. A vezetékre kerülő zavart kell szűrni.
Teljesen magam alatt vagyok, hogy nem megy át a mondandóm.
|
|
(#35449) etwg válasza piltdownman hozzászólására (#35447)
|
Válasz •
|
Júl 9, 2014 |
|
Már nagyon gondban vagyok, mert a tévedéseit sorát ( informácioid hiányát, vagy azok teljes félremagyarázatát ) kell itt nyilvánosan kommentálni - anélkül, hogy személyeskedésbe menne át a dolog. Ezt semmikép nem szeretném, ezért tovább nem folytatom, csak sajnálom, hogy képtelen vagy saját tévedéseid belátására.
 |
|
(#35450) slogan válasza piltdownman hozzászólására (#35448)
|
Válasz •
|
Júl 9, 2014 |
|
Csatlakozom és javaslom : Kónya László-Kopják József: PIC Mikrovezérlők c. könyvének tanulmányozását !
Tudom kicsit száraz ,de hasznos ,főleg az alapokat tekintve. |
|
(#35457) csíkosháTTú hozzászólása
|
Válasz •
|
Júl 10, 2014 |
|
Ehhez a "zavarvédelem" polémiához pár gondolatom, van elég tapasztalat mögötte a szervízben...
Az biztos csak a "vak véletlen műve", hogy az összes digitális dekóder (SX, MM, DCC, FMZ tök mindegy melyik) funkció "kimenete" egy tranzisztor nyitott kollektora, ergo negatívot kapcsolnak.
Szintén ennek a vak véletlennek a számlájára írandó, hogy a DCC sínjelben az érdemi információt a jelsorozat lefutó élei hordozzák, vagyis a dekóder bemenete a lefutóra billen.
Ezt azért érdemes szem előtt tartani. A kábelek, vezetékek zavarvédelme ugyan szükséges, de korántsem elégséges feltétele a modellvasúti környezetben a zavarmentes működésnek. Nem csak a vezetékeken lehetséges zavarjelekkel "megbolondítani" egy áramkört, sokszor maga az áramkör is képes zavarokat felszedni, ez is kezelni kell. |
|
(#35462) etwg válasza csíkosháTTú hozzászólására (#35457)
|
Válasz •
|
Júl 10, 2014 |
|
Egy kicsit pontositanék. A dekodér bemenete nem az élre billen, hanem a nulla átmenetre (innen a DCC kod neve is, azaz nemcsak szint, de idö tényezö is van a dologban).
Persze ez nem sokat változtat a tényeken, mármint, hogy a nullához viszonyitva szoktuk müködtetni a dolgokat, ha erre nincs kimondottan olyan ok, ami ezt kizárná. (van, és néhány évtizedig napi szinten voltam ilyen megoldásokkal kapcsolatban.... de ezt nem kell a modellvasuton követni).
|
|
(#35464) csíkosháTTú válasza etwg hozzászólására (#35462)
|
Válasz •
|
Júl 10, 2014 |
|
Stimmel, kössz! Pongyola voltam egy kicsit...  |
|
(#35465) proba válasza etwg hozzászólására (#35462)
|
Válasz •
|
Júl 10, 2014 |
|
Azt gondolom mindkettőtök megoldásának jónak kellene lennie, ha jól van méretezve.A pic szempontjából szerencsésebb, ha a bemenettel van sorba egy ellenállás (hosszú vezetéken egy 6V relé meg-meg húz - tapasztalat- ezt a teljesítményt egy belső diódára küldeni nem annyira szerencsés, még párhuzamos 1K esetén sem ) A testtel vezérlésnek viszont van egy olyan előnye hogy a test vezeték általában vastagabb, mindenhol megtalálható tehát könnyebben használható. |
|
(#35467) slogan válasza proba hozzászólására (#35465)
|
Válasz •
|
Júl 10, 2014 |
|
A PIC csak tranzisztoron keresztül ,tudja a relét kapcsolni ,direktben nem és dióda kell a tekercsére az indukció miatt !
Idézet: „hogy a test vezeték általában vastagabb ”
ez vicces  |
|
(#35469) etwg válasza proba hozzászólására (#35465)
|
Válasz •
|
Júl 10, 2014 |
|
Erröl egy vicc jut az eszembe:
Hogyan csavarja be az intelligens zsaru a villanykörtét a csillárba?
Alááll, felnyujtozkodik és odatartja a körtét a foglalathoz, és vár; mert hallotta, hogy amugy is forog a Föld így az becsavarodik magátol is....
Szoval a kettö nagyon nem ugyanaz, még a PIC szempontjából sem |
|
(#35471) csíkosháTTú válasza slogan hozzászólására (#35467)
|
Válasz •
|
Júl 10, 2014 |
|
Nézd már meg a kocsidat! Persze, hogy vastagabb a test vezeték, az egész kaszni az...  |
|
(#35472) etwg válasza csíkosháTTú hozzászólására (#35471)
|
Válasz •
|
Júl 10, 2014 |
|
De nem ez a dolog kulcsa, hanem az, hogy ha a testre zaj kerül, akkor az egész PIC a zajjal együtt fog "lebegni", azaz relative a bemenet mindig ugyanott marad a pillanatnyi testi zaj szinttöl számitott szinten (belül semmi nem foglalkozik a zajszinttel a GND-n).
A zaj ami viszont a bementre kerül, az meg független a pillanatnyi GND szinttöl igy billenteni fogja a bemeneti áramköröket, hiszen hozzáadodhat vagy kivonodhat a testtöl számitott referencia szinthez/böl.
A test persze sokkal kisebb impedánciáju, hiszen sok helyen van terhelve, igy arra nem olyan könnyü zajt varázsolni, mint egy szabadon állo bemenetre.
 |
|
(#35506) etwg válasza piltdownman hozzászólására (#35505)
|
Válasz •
|
Júl 11, 2014 |
|
Én a praktikusabb (napi) oldalárol foglalkozok már vagy 2 évtizede a zavarokkal és azok elháritásával.
Mesélhetnék, de ez már nem tartozik ide. |
|
(#35507) piltdownman válasza csíkosháTTú hozzászólására (#35457)
|
Válasz •
|
Júl 11, 2014 |
|
Nem a „vak véletlen műve”,a földre húzás még az ellenállás-tranzisztor logikából eredő kvázi
„szabvány”, mert könnyű volt „wired-or”-t csinálni és a ttl-ben is megőrizték a különböző „open-collector”-os á.k.-kben. Ezért volt a proc.-ok, memóriák, perifériák stb. reset és engedélyező lábai „actív low”-ra reagálók, eltekintve az olyan kivételektől mint a i8255.
Volt hatása annak is, hogy könnyebb(olcsóbb) volt Si npn tranzisztort gyártani.
A fel vagy lehúzás versus zaj problémához nincs köze, de ezen etwg-vel már életre-halálra menő küzdelmet vívtunk és elvéreztünk. 
A DCC szabvány szerint csak a „0” és az „1” ideje hordozza az információt, az „edge” szó nem szerepel benne.
DCC standard
1.old.1.Note.
Gondold meg, ha a mozdonyt fordítva rakod a sínre, melyik él számit.
Ugye nincs harag?
|
|
(#35509) etwg válasza piltdownman hozzászólására (#35507)
|
Válasz •
|
Júl 11, 2014 |
|
Azért továbbra sincs igazad ezzel az állitással: Idézet: „A fel vagy lehúzás versus zaj problémához nincs köze,” , és nem is olvasol figyelmesen. De tényleg hagyjuk már, mert többiek fütyülnek a zajainkra meg az elméletekre.
Az ilyen vitáknak és forumoknak csak addig van értelme amig közös nevezöre lehet jutni, ha ez nem sikerül jobb abbahagyni mielöt zagyvasággal töltödnének az oldalak. |
|
(#35511) proba válasza piltdownman hozzászólására (#35507)
|
Válasz •
|
Júl 11, 2014 |
|
Most szeretnék egy dcc dekódert építeni, és a rajzot amit etalonnak gondolok, az éleket/nullátmeneteket ( pontosabban a +3V -3V / -3V +3V átmenetet figyelte a készítő szerintem . Önmagukban a szintek élek nélkül nem léteznek .Valakinek van tapasztalata atmega8-al épített dekóderrel? Ennek a processzornak vajon van a bemenetén tápra menő védődióda? , sehol nem találtam még erre utalást.Erre szeretném ugyanis átalakítani. |
|
|
|
| |
2026. Máj, 12. Kedd 9:16:00 |
| |
Jelenleg 11 fő olvassa az oldalt |
|
|