|
|
|
TT klubtopic
|
Témaindító: sunocske, idő: Okt 1, 2012
Témakörök:
|
|
|
(#67276) csíkosháTTú válasza Bácsi Attila hozzászólására (#67275)
|
Válasz •
|
Dec 19, 2022 |
|
Kicsit visszagörgetsz időben, pár hozzászólással lejjebb!
Abba egy régi Tran SL76 ment bele. De simán belefér a ZIMO MX648P16, vagy MS648P16 is.
Most volt itt nálam a második példány. Fordítva van a kaszni a modellen feliratozva! |
|
(#67335) TT.F.J. hozzászólása
|
Válasz •
|
Dec 29, 2022 |
|
Sziasztok. Egy kezdő kérdezi.
SMD- leddel, és a megfelelő ellenállással mozdonyhoz irányváltós panelt szeretnék készíteni DC. üzemmódban.
A kérdésem az lenne ,hogy kel -e diódát tennem, pólus változásnál az SMD-led védelmére.
Köszönöm a hozzáértők válaszát.  |
|
(#67338) etwg válasza TT.F.J. hozzászólására (#67335)
|
Válasz •
|
Dec 29, 2022 |
|
Általában kell, mert a LEDek zárofeszültsége ellenkezö polaritásnál kb 5 V körül mozog. A modellben meg kb 12-20 V van ilyenkor..
Ez ellen sajnos sokszor a sorbakötött dioda sem véd meg.
Ha ki tudod alakitani ugy az áramkört hogy a fehér meg a vörös fény összekombinálhato, akkor megsporolsz 1 ellenállást. A két LEDet antiparallel kötöd, akkor mindig csak egy fog világitani a másik meg védeni fog.
A biztonságos forditott polaritás elleni védelem a LEDdel párhuzamosan kötött forditott polaritásu dioda. |
|
(#67339) TT.F.J. válasza etwg hozzászólására (#67338)
|
Válasz •
|
Dec 30, 2022 |
|
Köszönöm a gyors válaszodat. Kicsit már értem.
Egy 14mmx14mm lapra kell elhelyeznem a három ledet háromszög alakzatban. Ezért is választottam olyan ledet amiben együtt van a fehér ,és a píros, négy kivezetésű. Ezért lenne talán célszerű külön kialakítani a dióda védelmet. A diódát sorba kell kötni? Ja és még szeretnék a led mellé még SMD kondit is párhuzamosan tenni ,hogy ne villogjon.
Ahogy elnézem ezt csak a lap mindkét oldalán lehetséges megvalósítani.
Megerősítést kérnék ,hogy jól okoskodtam.
Köszönöm a hasznos információkat.  |
|
(#67340) etwg válasza TT.F.J. hozzászólására (#67339)
|
Válasz •
|
Dec 30, 2022 |
|
A lényeget nem irtad, hogyan akarod bekötni a LEDeket.
Gondolom 1 fehér meg 2 piros LED van a lapon ami analog üzemben vagy pirosan vagy fehéren világit.
Ha ezt igy akarod, akkor kösd a 2 piros LEDet sorba, majd a fehéret ellenkezö polaritással párhuzanosan a piros LEDek szabad lábaihoz. Egy soros ellenállással (kb 1 kOhm) már mehet az egész a sináramszedökhôz. Az egyik irányban a fehér a másikban meg a 2 piros fog világitani. Ebbe a kapcsolásba dioda sem kell. A mozdony másik végén ugyanezt kell megépiteni. Ebbe a kapcsoläsba sajnos nem lehet optimalis kondit beépiteni, mert változik a polaritás.
Ha bonyolitani akarod akkor kell még két dioda (1N4002 vagy hasonlo) meg két kis méretü SMD elektrolit legalább 25 V -ra. A két dioda egy közös pontrol (A) két plusz és minusz feszültséget alakit ki. Azaz az egyik anodja a másik katodja megy az A pontra. A diodák másik végéhez megfelelö polaritással odakötöd a kondikat. Ezek másik vége meg megy egy közös B pontra.
Ebben az esetben a mozdony egyik végén levö fehér LEDet kell sorbakötni a mozdony másik végén levö piros LEDekkel ( azaz 3 lesz egy ágban) ezekhez köss egy egy 1 k ohmos ellenállást. Igy lesz két áramköröd 1 ellenállással meg 3 LEDdel. Ezeket kösd külön a 2 kondihoz, ügyelj a polaritásra!!!!. (Én az ellenállást szoktam a pozitiv véghez kötni, igy könnyü követni.)
Ha az A meg a B pontokat a sinhez kapcsolod a két LED ág közül az egyik világitani fog (1 fehér meg 2 piros). Ha megforditod a polaritást akkor meg a másik.
Érdemes 5-6 V feszültséggel dolgozni az élesztés alatt igy nem történhet hiba. Csak amikor minden ugy világit ahogy kell emeld a feszültséget a véglegesre. |
|
(#67341) csíkosháTTú válasza etwg hozzászólására (#67340)
|
Válasz •
|
Dec 30, 2022 |
|
Idézet: „Ha ezt igy akarod, akkor kösd a 2 piros LEDet sorba, majd a fehéret ellenkezö polaritással párhuzanosan a piros LEDek szabad lábaihoz. Egy soros ellenállással (kb 1 kOhm) már mehet az egész a sináramszedökhôz. Az egyik irányban a fehér a másikban meg a 2 piros fog világitani” .
És digitális átépítés esetén a modellező idegbajt kapni. Könyörgöm, lassan 2023-t írunk, ne már!
Térjünk erre vissza januárban, 2-tól már a műhelyben leszek. A feladat sokkal egyszerűbb, mint amilyennek látszik. |
|
(#67342) etwg válasza csíkosháTTú hozzászólására (#67341)
|
Válasz •
|
Dec 30, 2022 |
|
A kolléga kimondottan analogban gondolkozik, és maga csinálja.. |
|
(#67343) csíkosháTTú válasza etwg hozzászólására (#67342)
|
Válasz •
|
Dec 30, 2022 |
|
Most még... |
|
(#67344) Gabi válasza etwg hozzászólására (#67338)
|
Válasz •
|
Dec 30, 2022 |
|
"A két LEDet antiparallel kötöd, akkor mindig csak egy fog világitani a másik meg védeni fog."
A másik nem fog védeni. Éppen hogy a nem világítót kell megvédeni, hisz ő kapja a záróírányú feszültséget. Amelyik világít, az védi a másikat, a nyitóírányú feszültsége kisebb, mint a másiknak a záróírányúja. |
|
(#67346) etwg válasza Gabi hozzászólására (#67344)
|
Válasz •
|
Dec 30, 2022 |
|
Azt védi pontosan a vele párhuzamosan kötött, de forditott polaritásu LED (-ek ). A világito LED-en csak 1,6-3,2 V feszültség lesz, ami messze kevesebb mint a nem világito LED zárofeszültsége. |
|
(#67347) etwg válasza csíkosháTTú hozzászólására (#67343)
|
Válasz •
|
Dec 30, 2022 |
|
Akkor majd megoldja. Amugy is valamilyen ösrégi mozdony lehet, amiben még világitás sincs. |
|
(#67348) csíkosháTTú válasza Gabi hozzászólására (#67344)
|
Válasz •
|
Dec 30, 2022 |
|
Ettől az antiparalel kapcsolástól az idegbaj kerülget folyamatosan.

Nagyon sok ilyen modell is hozzá járult ahhoz, hogy ma már nem vállaljuk ilyen modellek javítását sem. A legszebb az, amikor a műgyanta kaszniba így vannak beleöntve a LED-k. 
De van ilyen problémás gyári modell is, az itt OFF Märklin miniclub pár "korszerű" mozdonya  |
|
(#67349) Gabi válasza etwg hozzászólására (#67340)
|
Válasz •
|
Dec 30, 2022 |
|
"Egy 14mmx14mm lapra kell elhelyeznem a három ledet háromszög alakzatban. Ezért is választottam olyan ledet amiben együtt van a fehér ,és a píros, négy kivezetésű."
Számomra ez alapján úgy tűnik, hogy "előre" három fehér, "hátra" két piros (vörös)  fényt szeretne. A fehéreket sorbakapcsolva, alacsony sinfeszültség esetén nem hiszem, hogy fény lesz belőle.
Korrektebb megoldásnak gondolom, ha minden ledet önállóan müködtet.
Azon a lapon smd-vel nem olyan sok plusz alkatrész. |
|
(#67353) etwg válasza Gabi hozzászólására (#67349)
|
Válasz •
|
Dec 30, 2022 |
|
Nem árt ha van némi fantáziád, söt ismereted az elektrotechnika alapjaibol. Sajnos itt rajzolni nem tudok, de majd valaki csak megrajzolja a rajzot és értelmezi akár helyetted is.
 |
|
(#67354) etwg válasza Gabi hozzászólására (#67349)
|
Válasz •
|
Dec 30, 2022 |
|
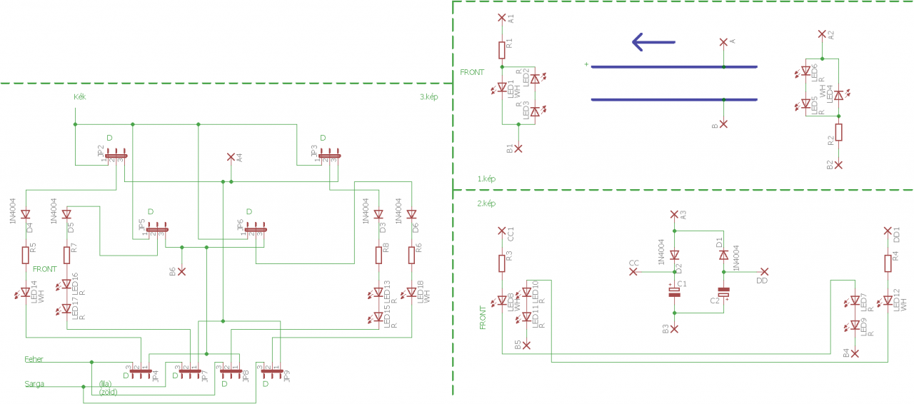
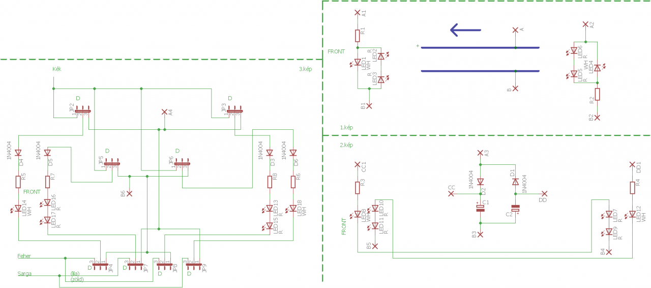
Idézet: „” Közben hazaértem, és látom senki nem rajzolt semmit.
Nos itt a 3 változat. Az 1. Kép közepén a sin van a iránnyal és az A/B polussal. A többi rajzon az Ax vagy a Bx polusok mindig a két polushoz A/B megy.
A 3 LED egy csoportban mindig a mozdony ugyanazon a végén van.
1. Kép a legegyszerübb, legkevesebb alkatrészt tartalmaz, de lehet, hogy Steve barátomnak kihull a maradék haja is, ha hozzákerül digitalizálni. ( akkor inkább forraszd ki a drotokat. 
2. Kép a kondikkal, valamivel egyszerübb digitalizálni
3. Kép ahol egy sereg 2 állásu jumper van ( amik lehetnek egy kis NYÁKOn is).
Ha ehhez megcsinálod a 2. Kép közepén levö kondis részt akkor ugyanazt kapod. Ha a baloldali kontatusok vannak rövidre zárva akkor meg mehetnek a vezetékek a dekoderhez.
Alul a lila meg a zöld most ugy van megrajzolva, hogy ha elöl fehér világit akkor automatikusan hátul vörös fény lesz. ( digiben is). Ha külön akarod öket kapcsolni, akkor a két vezetéket bkntani kell és szintén egy egy jumperre vezetni.
Ha digitalizálásra sor kerül a D3..D6 diodákra nincs szükség.
Persze van sok más megoldás is. |
|
|
|
(#67358) Bácsi Attila hozzászólása
|
Válasz •
|
Dec 30, 2022 |
|
Analóg mozdony világítás robantott kapcsolási rajz. Kipróbáltam jól működik az igaz digihez nem jó. Én védő diódát nem használtam. |
|
|
|
(#67359) TT.F.J. válasza etwg hozzászólására (#67354)
|
Válasz •
|
Dec 30, 2022 |
|
Bocsánat .hogy csak most jelentkezem, de én többnyire csak az esti órákban vagyok a laptop elött. Köszönöm mindenkinek a javaslatát ,neked külön, hogy még rajzot is prezentáltál. De sajnos nekem nincs ilyen irányú képzetségem hogy kellő képen megértsem. Ezt a panelt egy MÁV 33-as háromtengelyű kis tolatómozdonyba szeretném ,és mindenféleképpen ,csak DC üzemmódban. A DCC később se lesz, mert nem tartom reálisnak ezzel a három tengellyel, a váltoknál a mozdony meghal. Akkor még egyszer röviden ,minden SMD-vel lenne .Felül egy fehér -alul két fehér/píros . A fehér/píros led egy egységben van ,négy kivezetéssel. Egy egyszerű, de megbízható üzemű panelt szeretnék. Ha rajzot készít valaki ,az olyan egyszerű legyen amit Bácsi Attila csinált. Ezt már én is értem.
Még egyet kérdeznék. Forrasztásnál ki hogy hívja, forrasztóvizet- ,forrasztó olajat használok .De valakitől azt halottam hogy ez nem igazán tesz jót, idővel felmarja az ilyen precíziós áramköröket. De ha
nem ezt használom ,esélyem sincs ,hogy megfogja a forrasztást, különösen a mostani cinekkel. Ebben a témában is várom a hozzáértők javaslatát ,tanácsait. |
|
(#67360) etwg válasza TT.F.J. hozzászólására (#67359)
|
Válasz •
|
Dec 30, 2022 |
|
Azaz neked oldalanként 3 fehér meg 2 piros LED van. ( az alsok egy tokban vannak).
Egyet tehetsz, oldalanként az összes egyszinü LEDet párhuzamosan kötöd. Igy kapsz 2 LED csoportot, elektromos szempontbol egyet egyet fognak jelenteni.
Ezeket meg vagy az 1 kép szerint vagy a kolléga rajza szerint bekötöd, de csak összesen 4 LED (csoport) lesz, a rajzon csak 2+2 a két oldalon. Csak az ellenállásokat kell nagyobb teljesitményüeket használni (0,5W-1W), mert a fehéreken kb 100 mA fog folyni.
Nem tudjuk milyen forrasztoolajat használsz, de ha elektronikus boltban vetted, akkor valszinü, hogy jo. |
|
(#67361) Bácsi Attila válasza TT.F.J. hozzászólására (#67359)
|
Válasz •
|
Dec 31, 2022 |
|
Itt van három fehér ledes egyszerű kapcsolási rajz. Elöző hozzászólásomban nem írtam hogy kerámia az 1mikrofrádos 25v kondenzátor. |
|
|
|
(#67365) etwg válasza Bácsi Attila hozzászólására (#67361)
|
Válasz •
|
Jan 1, 2023 |
|
BUÉK
Igy egy kicsit veszélyes ez a kapcsolás, mert valoban a LEDeket semmi nem védi a forditott polaritásu feszültségek ellen. |
|
(#67371) csttom válasza etwg hozzászólására (#67365)
|
Válasz •
|
Jan 1, 2023 |
|
Ha az ellentétes polaritású párhuzamosan kötött LED nem védelem, akkor tényleg nincs védelem!!! |
|
(#67372) etwg válasza csttom hozzászólására (#67371)
|
Válasz •
|
Jan 1, 2023 |
|
(...)mondd már el, hol van az adott kapcsolásban ellenkezö polaritásu védö LED?
Vettem a fáradtságot (nem tanito, vagy lenézö szándékkal), és megrajzoltam ama kapcsolás olyan kivitelét ( jobb oldali rajz), ahol valoban az egyik polaritásu LED védi a másikat.
A müködést magyarázarát rád hagyom.
BUÉK!
Módosítva (Frankye) |
|
|
|
(#67373) Gabi válasza etwg hozzászólására (#67372)
|
Válasz •
|
Jan 1, 2023 |
|
Bár tudom, hogy kár, csak a tisztesség kedvéért. Az eredeti hozzászólásod így szolt:
"A két LEDet antiparallel kötöd, akkor mindig csak egy fog világitani a másik meg védeni fog."
Tehát az utóbbi rajzod alapján behelyettesítve:
"A két LEDet antiparallel kötöd, akkor mindig csak egy fog világitani (mondjuk a RED)a másik (mondjuk a WHITE) meg védeni fog.
Erre én azt mondtam, hogy ez az állításod nem igaz. (A WHITE nem véd, ót kell megvédeni. A RED védi meg a WHITE-ot és fordítva.)
Ezt ugyan az akkori második szösszenetedben már próbáltad kimagyarázni, mert te is beláttad, hogy butaság ez a mondat. Szerintem jobb lett volna egy: bocs rosszul írtam, mint ez a fellengzősség, lenézés.
Erre most már ez a mondat így hangzik:
"ahol valoban az egyik polaritásu LED védi a másikat."
Örülök, hogy fejlődsz.
#Steve, ahogy igaz magyar barátod szólítani szokott, ez nem a türelemről szól, hanem arról, hogy műszakilag ne fogalmazzunk pongyolán, semmilyen fórumon sem. 
(Nekem alapból nem csak az antiparalelségtől, hanem a különböző színű (nyitó feszültségű) LED-ek soros, párhuzamos kapcsolástól is bajaim vannak, főleg egy áramkorlátozó ellenállással.) |
|
(#67375) csíkosháTTú válasza TT.F.J. hozzászólására (#67359)
|
Válasz •
|
Jan 2, 2023 |
|
Idézet: „Még egyet kérdeznék. Forrasztásnál ki hogy hívja, forrasztóvizet- ,forrasztó olajat használok .De valakitől azt halottam hogy ez nem igazán tesz jót, idővel felmarja az ilyen precíziós áramköröket. De ha
nem ezt használom ,esélyem sincs ,hogy megfogja a forrasztást, különösen a mostani cinekkel. Ebben a témában is várom a hozzáértők javaslatát ,tanácsait. ”
Semmilyet! SMD áramköröknél meg szigorúan tilos!
Ha ilyenek nélkül nem boldogulsz a forrasztással, akkor ne kezdj hozzá! Ugyanis nincs meg hozzá a megfelelő eszközöd és/vagy gyakorlatod!
Innen kezdve teljesen mindegy, hogy ki milyen kapcsolási rajzot tesz ide fel Neked, vagy hogyan vitatkozik azon, melyik dióda védi, vagy nem védi a másikat.
SMD áramkörök forrasztásához megfelelő hőfokszabályozott (nem teljesítmény szabályzós!), és 0,2mm-es hegyű páka kell, és maximum 0,56mm átmérőjű, gyantával töltött forrasztóón. Meg persze nagyító, és stabil megtámasztása az áramköri lapnak. Ezt cseh pisztolypákával, meg bádogos ónnal nem lehet megcsinálni. Pláne nem úgy, hogy még a forrasztandó felület sem fémtiszta, és a forrasztóónban lévő gyantán kívül még egyéb vegyszerekre is szükséged van. |
|
(#67376) csíkosháTTú válasza Gabi hozzászólására (#67373)
|
Válasz •
|
Jan 2, 2023 |
|
Hali!
Lásd az előző bejegyzésemet. Az eredeti kérdést felhozó kolléga bevallotta, hogy gyakorlatilag felderítés és fegyver nélkül menne csatába.
Teljesen mindegy innen kezdve... |
|
(#67377) Frankye moderátori
hozzászólása
|
Válasz •
|
Jan 2, 2023 |
|
Srácok!
Ahogyan Csíkos is megjegyezte, ez nem az index. Ne marjátok egymást, hanem segítsünk a kezdő kollégának!
(Abban igazatok van, hogy megfelelő szerszám és eszköz nélkül nem lehet rendes munkát végezni, ahogyan abban is, hogy a pontos fogalmazás fontos, de ne marakodjunk, ha valakinek valami tévedése van, javítsuk ki, de kultúrált hangnemben.)
Köszönöm. |
|
(#67378) TT.F.J. válasza csíkosháTTú hozzászólására (#67375)
|
Válasz •
|
Jan 2, 2023 |
|
Üdvözlők mindenkit.
Kérdezném hogy hova szabad használni az elektronikai boltban vásárolt forrasztó olajat?
Remélem hogy a hőfokszabályozott pákám van ,digitális egységgel. A pákám cserélhető hegyű kb. 0,4 heggyel . A forrasztó ónra az van írva Síze 60% (ez az on tartalma?) az on átmérő 0,6-os. Nagyító ,csipesz van. Említettél hogy egyéb vegyszerekre is szükségem lenne. Ezeket hogy hívják ,és hol lehet beszerezni?
Én a panelt még a kőkorszaki módon, maratással készítettem el.
Ezt mivel érdemes letisztítani?
Köszönöm a válaszodat. |
|
(#67379) etwg válasza TT.F.J. hozzászólására (#67378)
|
Válasz •
|
Jan 2, 2023 |
|
Ha nincs a panelon zöld lakkrëteg akkor azzal a forrasztokrémmel/olajjal és onnal vond be vékonyan legalább azokat a felületeket ahova forrasztani akarsz. Ezután mosd le jol a panelt, legjobb a mosogatopor ( ATA,BREF meg hasonlo neveken fordul elö). Ezzel jol megsikálod a panelt, leöblited és hagyod megszáradni.
Ezután rárakod az SMD alkatrészt és a mellette a foliát melegitve megolvad az alkatrász lába alatt az on. Természetesen probáld lefogni az alkatrészt, mert hajlamos elúszni.
Ha kihült a forrasztás mehetsz a másik lábra. Általában van annyi on a folián ami elég a forrasztásra. Ha nincs utánna ovatosan javitgathatsz ha kell.
|
|
(#67380) csíkosháTTú válasza TT.F.J. hozzászólására (#67378)
|
Válasz •
|
Jan 3, 2023 |
|
Idézet: „Kérdezném hogy hova szabad használni az elektronikai boltban vásárolt forrasztó olajat?”
Begyújtani, ha zöldek nem látják...
Írtam évekkel ezelőtt egy cikket ide, ami fényestekintetű főmoderátorunk segítségének hála olvasható is.
http://www.hobbivasut.hu/cikkek/nyomtatott_aramkorok_keszitese_hazilag.html
Ebben minden benne van.
A páka, meg az ón jó lesz a leírásod alapján. |
|
(#67381) róbertke válasza csíkosháTTú hozzászólására (#67380)
|
Válasz •
|
Jan 3, 2023 |
|
|
|
(#67382) TT.F.J. válasza etwg hozzászólására (#67379)
|
Válasz •
|
Jan 3, 2023 |
|
Üdvözlők mindenkit.
Sok hasznos információt kaptam ,amit majd feltudok felhasználni a munkám során.
Köszönöm még egyszer a türelmes hozzászólásokat. |
|
(#67383) etwg válasza TT.F.J. hozzászólására (#67382)
|
Válasz •
|
Jan 4, 2023 |
|
Majd rakj be egy fényképet ha elkészültél. |
|
(#67386) TT.F.J. válasza etwg hozzászólására (#67383)
|
Válasz •
|
Jan 4, 2023 |
|
Sziasztok. Őszinte leszek ,nem akarok szégyenkezni, ez nem olyan lesz mint amit Csíkos István készítene. Inkább ettől a fényképtől eltekintenék. Nem olyan szép, de hasznos lesz. Már említettem hogy én a kőkorszaki réz fóliás panel maratásra van lehetőségem. Jó ötleteket kaptam tőled a panel előkészítésére, amit még egyszer köszönök. |
|
(#67387) etwg válasza TT.F.J. hozzászólására (#67386)
|
Válasz •
|
Jan 4, 2023 |
|
Ne szégyeld magad, mindenki valahogy elkezdte ezt a szép hobbit. Remélem ez mindenkinek világos. |
|
(#67407) M298 hozzászólása
|
Válasz •
|
Jan 9, 2023 |
|
2023 január 12-én 16 órától évindító tali a Nyugati Szoc. épületben! |
|
(#67415) TT.F.J. hozzászólása
|
Válasz •
|
Jan 15, 2023 |
|
Sziasztok.
Tanácsot kérnék. Egy Tillig nohab műanyag alapkeret feketeszínű festését szeretném eltávolítani.
Mondták már hogy tegyem bele fékolajba, hagyományos kromofágba ,de én attól félek ,hogy megmarja a vékony műanyagon lévő imitációs részleteket. Várom olyanok tanácsát akik már csináltak hasonlót.
Köszönöm a hozzászólásokat. |
|
(#67417) ponTT válasza TT.F.J. hozzászólására (#67415)
|
Válasz •
|
Jan 16, 2023 |
|
Fékfolyadékba bátran teheted, másba nem tanácsos! |
|
(#67418) TT.F.J. válasza ponTT hozzászólására (#67417)
|
Válasz •
|
Jan 16, 2023 |
|
Szia.
Mennyi ideig legyen benne. Figyeljem ,vagy ott hagyhatom több óráig a folyadékban?  |
|
(#67421) ponTT válasza TT.F.J. hozzászólására (#67418)
|
Válasz •
|
Jan 17, 2023 |
|
Áztasd egy-két órát, majd fogkefével dörzsöld át. Ha marad rajta, ismételd meg! Én Zeuke és BTTB vagonokat marattam így.
Festéke válogatja, hogy mennyi idő alatt szedi le.
Lehet egy óra, rosszabb esetben egy nap is.
Ha kész, szappanos vízzel mosd le, és már festheted is! 
Használt folyadékot is használhatsz, ugyanolyan hatékony.
|
|
(#67424) MFusion hozzászólása
|
Válasz •
|
Jan 20, 2023 |
|
Üdv!
Szeretnék beárazásban/eladásban segítséget kérni.
A képen szereplő váltók,jelzők egyebek megmaradtak anno amikor még foglalkoztunk diorámákkal.
Szeretném ezeket eladni.Minden új állapotú,nem voltak használva,kibontva.(Gyárilag nem voltak leragasztva,ezért öregedtek meg így a dobozok)
Örülnék ha segítenétek beárazni az alkatrészeket,hogy korrektül tudjam eladni vagy meghirdetni.
Tudom hogy nem több száz ezres tétel,de nem mindegy hogy 10 vagy 30ezer na...
Előre is köszönöm a segítséget |
|
|
|
(#67439) M298 hozzászólása
|
Válasz •
|
Feb 3, 2023 |
|
Február 9-én tali a Nyugati Szoc. épületben 16 órától. |
|
(#67458) róbertke válasza etwg hozzászólására (#67457)
|
Válasz •
|
Feb 7, 2023 |
|
feltörekvö titán = félkegyelmű tuskó |
|
(#67460) csíkosháTTú válasza etwg hozzászólására (#67457)
|
Válasz •
|
Feb 8, 2023 |
|
Pedig angolok, ott egy tucat az alap...  |
|
(#67461) etwg válasza csíkosháTTú hozzászólására (#67460)
|
Válasz •
|
Feb 8, 2023 |
|
Nekem is ugyanez jutott az eszembe. Lehet, hogy a tuskonak nem voltak angol gyökerei.  |
|
(#67462) csíkosháTTú hozzászólása
|
Válasz •
|
Feb 8, 2023 |
|
Az, hogy egy egyszerű persely helyett egy komplett csukló van a csiga tengelyén (a'la Athern), az még OK.
De az, hogy ennyire nincs síkban a motor és a csiga tengelye, ráadásul a motor még megdöntve is van beépítve...
Innen már mindegy is, hogy a háromtengelyes forgóvázban az első két tengely hajtott, abból az elsőn vannak a tapadógyűrűs kerekek, és ezek szedik az áramot is. Pontosabban az első az nem, mert ugye a tapadógyűrű eléggé rosszul vezeti az áramot.
Sírva könyörgöm! 1968-ban a Zeuke már kitalálta erre a megoldást!!! Lásd NoHAB-ok! Az első és második tengely hajtott, a harmadik futó, és az első, meg a harmadik az áramszedő, így a középső, második hajtott lehet tapadógyűrűs, hogy legyen vonóerő is.
Ja, és ugyanez a gyártó az itt OFF H0 méretben olyan modellt hoz ki, világítás lámpáit is Neked kell felszerelni, bekötni, Next 18 aljzat van benne, és küllős helyett sima teli kerekei..
Én kezdem leírni ezt a gyártót...  |
|
|
|
(#67463) etwg válasza csíkosháTTú hozzászólására (#67462)
|
Válasz •
|
Feb 9, 2023 |
|
Milyen modellröl van szo? |
|
(#67464) tumikas válasza csíkosháTTú hozzászólására (#67462)
|
Válasz •
|
Feb 9, 2023 |
|
'Én kezdem leírni ezt a gyártót..."
Még csak most?  |
|
(#67465) róbertke válasza csíkosháTTú hozzászólására (#67462)
|
Válasz •
|
Feb 9, 2023 |
|
Ugyanez a manufaktúra jól elbaltázta a H0 -ás Bobo -t. |
|
(#67467) tumikas válasza róbertke hozzászólására (#67465)
|
Válasz •
|
Feb 9, 2023 |
|
Nem elbaltázta, hanem kiadott egy félkész modellt, és olyan befejező lépéseket hagyott rá az egyszeri modellezőre aminek az elvégzéséhez a nagy többségnek nincs eszköze. A dekóder foglalat meg hát... No comment. |
|
| |
2025. Nov, 09. Vas 12:55:44 |
| |
Jelenleg 106 fő olvassa az oldalt |
|
|