|
|
|
Terepasztal vezérlés és elektronika
|
Témaindító: nzozz, idő: Júl 14, 2010
Témakörök:
|
|
|
(#34506) slogan válasza diginewl hozzászólására (#34504)
|
Válasz •
|
Jún 16, 2014 |
|
Én meg azt mondom ,ha valaki a szervók mellett dönt ,akkor azok legyenek "vezérelve" ,de "555-venelve"  |
|
(#34508) slogan válasza piltdownman hozzászólására (#34507)
|
Válasz •
|
Jún 16, 2014 |
|
Már akartam is kérdezni ,de mondom nem teszem ,mert a bemenet az bemenet 
Nálam spec fehér és narancs 
Tehát azt mondod ,hogy ha fel van húzva tápra ,akkor bekapcskor nem riccen ? |
|
(#34509) etwg válasza piltdownman hozzászólására (#34507)
|
Válasz •
|
Jún 16, 2014 |
|
Ahány szervo annyi szin, még jo, hogy a középsöt sikerül többnyire egyszinü kábellel vezetni..... 
A bemenet rendszerint mindig a legvilágosabb szin.
|
|
(#34510) slogan válasza etwg hozzászólására (#34509)
|
Válasz •
|
Jún 16, 2014 |
|
És még mennyiféle szervóbekötés !
Nem mindig igaz a sorrend ! |
|
(#34511) etwg válasza slogan hozzászólására (#34510)
|
Válasz •
|
Jún 16, 2014 |
|
Én csak kettöröl tudok, de az is eggyel több a kelleténél.......
|
|
(#34512) slogan válasza etwg hozzászólására (#34511)
|
Válasz •
|
Jún 16, 2014 |
|
|
|
(#34513) etwg válasza slogan hozzászólására (#34512)
|
Válasz •
|
Jún 16, 2014 |
|
Csak a konnektorok mások, vagy a + van a középsön ( a gyakoribb Futaba rendszer) vagy a - (agymenés, szerencsére kimuloban van). |
|
(#34514) slogan válasza etwg hozzászólására (#34513)
|
Válasz •
|
Jún 16, 2014 |
|
Pusztán azért tettem említést róla ,hogy a gyanútlan -nem annyira hozzáértő -modellező kezébe kerül a sufniból valami szervónak látszó tárgy ,tudjon róla ,hogy lehet más is a bekötés ,inkább kérdezzen.
És nem csak a tápok ,van ahol a signal is máshol van ! |
|
(#34516) etwg válasza slogan hozzászólására (#34514)
|
Válasz •
|
Jún 16, 2014 |
|
Szerencsére az ujjabbak bekötése már egészen idiotabiztos, semmi nem történik, ha forditva dugják a csatlakozoba....csak éppenséggel nem fog müködni.
 |
|
(#34517) slogan válasza etwg hozzászólására (#34516)
|
Válasz •
|
Jún 16, 2014 |
|
Igen  |
|
(#34518) zsolesz74 válasza piltdownman hozzászólására (#34507)
|
Válasz •
|
Jún 16, 2014 |
|
Szóval azt mondod, hogy ha a jel vezetékét felhúzom +5V-ra, akkor nem fognak balhézni induláskor a szervok? |
|
(#34519) slogan válasza zsolesz74 hozzászólására (#34518)
|
Válasz •
|
Jún 16, 2014 |
|
Mondjuk a PIC-nek az 1K sok lehet ,inkább 10K ,azt biztonsággal le tudja húzni. |
|
(#34521) zsolesz74 válasza slogan hozzászólására (#34519)
|
Válasz •
|
Jún 17, 2014 |
|
10k a felhúzó optimálisan, csak így építek PIC áramköröket.
De nem ez a kérdés. |
|
(#34523) slogan válasza zsolesz74 hozzászólására (#34521)
|
Válasz •
|
Jún 17, 2014 |
|
A kérdést annyira ismerem ,hogy már előtted jóval feltettem neki ,de nem válaszol 
Csak megjegyeztem az 1K vs. 10K -t  |
|
(#34526) piltdownman válasza slogan hozzászólására (#34523)
|
Válasz •
|
Jún 17, 2014 |
|
De válaszol, csak belealudtam a meccsbe. 
SG90-ről írtam és HarciSün is ilyet vett. Láttam egy olyan rajzot, amin a színek el voltak keverve és amilyen peches HarciSün, még pont azt találja meg.
Az sw-t úgy kell megírni, hogy reset után mondjuk 0.5 sec-ig a szervo bemenetét
+5VDC-re húzzuk, aztán 0-ra, ezután jöhetnek a pulzusok.
Ha el van szúrva a hw és a tápok össze-vissza állnak fel + hosszú a reset idő, a szervo bemenetét fel kell rántani. Egy pic röhög az 1k-s felhúzáson, mivel 25mA –t tud mindkét irányba.
|
|
(#34530) HarciSün hozzászólása
|
Válasz •
|
Jún 17, 2014 |
|
Én közben megszólalni ugyan nem merek, de nagyon örülök, hogy foglalkoztok a problémával. Igyekszem okosan nézni és tanulni
Az áramfelvételek miatt egyre inkább hajlok arra, hogy PC tápot használjak - az már csak elég... |
|
(#34531) Frankye moderátori
válasza piltdownman hozzászólására (#34507)
|
Válasz •
|
Jún 17, 2014 |
|
Kérésedre javítva.
(Kérlek, legközelebb írj egy moderálási kérelmet (kockában "?" a hozzászólás jobb felső sarkában), mert úgy biztosan észre fogom venni, így csak akkor, ha épp olvasom a hozzászólást! Köszönöm.  ) |
|
(#34532) etwg válasza HarciSün hozzászólására (#34530)
|
Válasz •
|
Jún 17, 2014 |
|
Hány szervot akarsz egyszerre kapcsolni (hány darabot)? Azért nem annyira veszélyes a dolog, hogy mindjárt sok tiz amperes tápok után kapkodj. (Persze ha hentereg valahol, akkor nyugodtan használd).
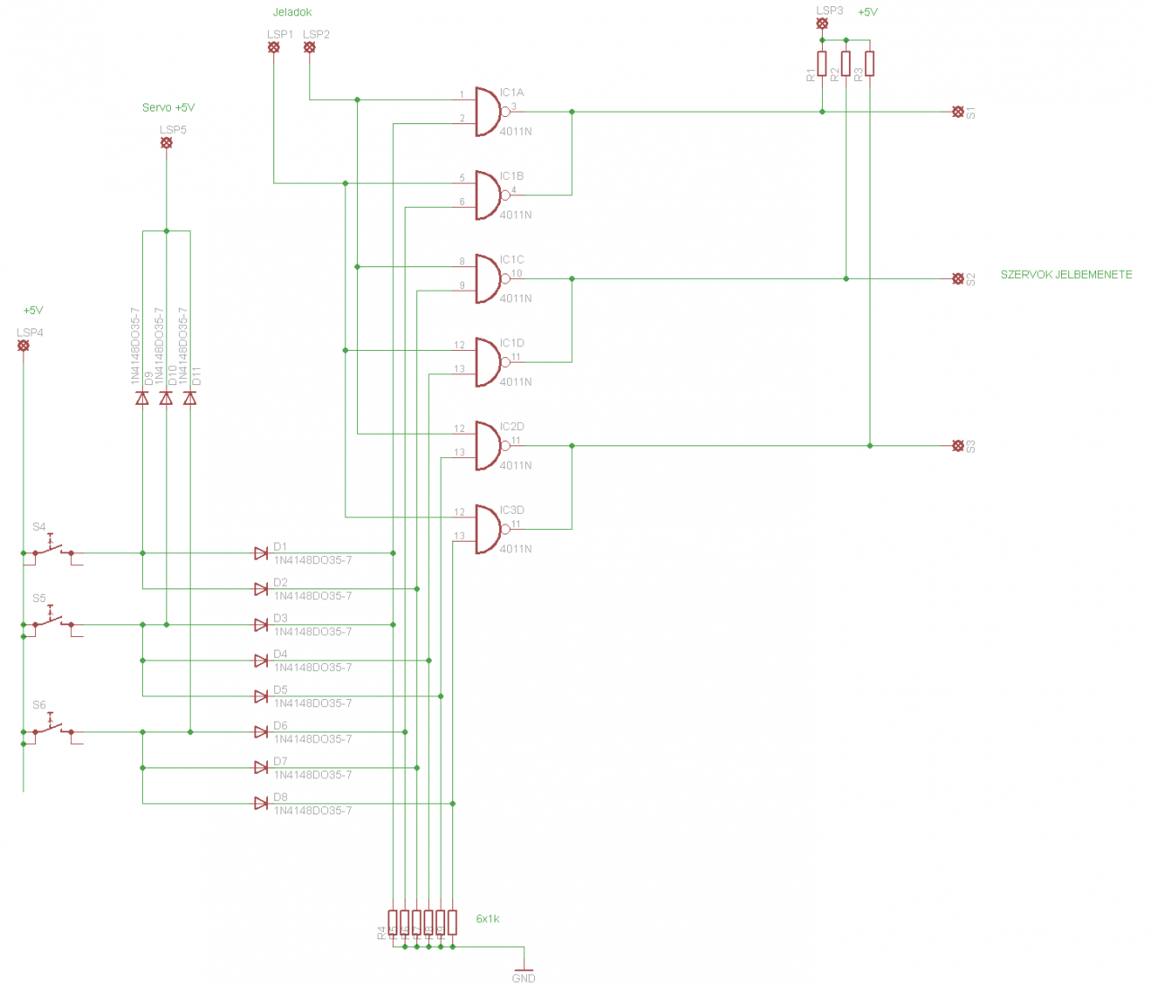
Közben gondolkodok, hogy hogyan lehetne megoldani a feladatot, mert a piltdownman kolléga felfedezése, mármint, hogy +5V-ra kell felhuzni a szervok bemenetét, alapból megváltoztatja a szitut, és az optokopplerek nem fogják tudni kezelni az impulzusok elosztását. (Azok eredetileg egy OR kaput alkottak, de igy már nem. Azaz lehet, hogy forditani kell a müködésen, azaz optokkal nem a jelet kell vezetni, hanem kizárni, de ez nem olyan egyszerü....
Most jut az eszembe, hogy vagy logikai áramkörrel (CMOS) lehetne az optokopplereket helyettesiteni, vagy pl. egy 4066-s kapcsoloval. |
|
(#34533) slogan válasza etwg hozzászólására (#34532)
|
Válasz •
|
Jún 17, 2014 |
|
Idézet: „Most jut az eszembe, hogy vagy logikai áramkörrel (CMOS) lehetne az optokopplereket helyettesiteni, vagy pl. egy 4066-s kapcsoloval.”
Csak arra kell vigyázni ,nehogy TTL és Cirmosokból legyen megépítve a PIC  |
|
(#34535) etwg válasza slogan hozzászólására (#34533)
|
Válasz •
|
Jún 17, 2014 |
|
Itt szo sincs PIC-röl (sem egyébb prociról), csak egyszerü kapuzásról:
2 feladat van egy nyomogombbal:
1.Bekapcsolni a szervokat,
és
2.odavezetni a megfelelö impulzusokat.
Valahogy igy:
(ez csak egy ötlet, nincs kiprobálva!!!! Lehet, hogy open kollektoros NAND-ek kellenének.) |
|
|
|
(#34536) HarciSün válasza etwg hozzászólására (#34532)
|
Válasz •
|
Jún 17, 2014 |
|
15 servo motor lesz összesen az asztalon, de a legbonyolultabb állásban is "csak" 8-nak kell egyszerre mozdulnia (ha feltételezzük hogy mind a 8 pont ellentétesen áll)
Bevásároltam egy kísérletre való alkatrészből, összedugdosok egy vezérlőt első körben aztán így tovább... |
|
(#34539) HarciSün válasza HarciSün hozzászólására (#34536)
|
Válasz •
|
Jún 17, 2014 |
|
Jelentés a rémségek birodalmából:
A táp elvételekor és visszaadásakor valóban megvan a rándulás - ezen sem a 10k sem az 1k +5-re kötése nem segített (csak 1k-nál nem is hajlandó onnantól semerre sem mozdulni, tehát ránt és onnantól hiába tekerem a trimmert - semmi)
Viszont: ha elveszem a vezérlést és a tápfesz megmarad a servo ott marad ahol volt! Sőt, ha rajtahagyom a vezérlést akkor nagyon halkan (tényleg alig hallhatóan) "ketyeg" a motor. Nem mozdul el, de folyamatosan dolgozik. Ha elveszem a vezérlést és a táp marad csöndben marad.
Ha elveszem a vezérlést, áttekerem a trimmert a másik végállásba majd visszaadom a vezérlést szépen át is fordul. (oda-vissza működik)
Egyenlőre ennyi a teszt eredménye... |
|
(#34543) etwg válasza HarciSün hozzászólására (#34539)
|
Válasz •
|
Jún 17, 2014 |
|
Közben megnéztem az az ujabb szervoimat, és valoban elmennek aludni, ha nincs bemeneti jel. Igy álandoan áram alatt lehet öket tartani (csak pár mA-t fogyasztanak ilyenkor), igy csak akkor lesz mocorgás, ha bekapcsolod egyszer az áramellást.
Igy kihagyhatod az elöbbi rajzból a felsö diodákat. |
|
(#34544) slogan válasza etwg hozzászólására (#34543)
|
Válasz •
|
Jún 17, 2014 |
|
Ha van jel ,akkor is csak pár mA - nálam a komplett vezérlő + 8db szervó + PIC + LCD(háttérvilágítással)- 60mA -t fogyaszt.
Fullon meg 1,3 - 1,5 A ,ha mind egyszerre mocorog. |
|
(#34545) etwg válasza slogan hozzászólására (#34544)
|
Válasz •
|
Jún 17, 2014 |
|
A fogyasztás 80-90% a motorokbol számazik, igy ha azok állnak, akkor nincs baj.
Eredetileg az volt a téma, hogy mit csinál a szervo, ha nem képes elérni a kivánt állást?(fogyaszt, és rángat  ).
Ezt kell megakadályozni a kisebb programozott mozgással és a rugos kapcsolattal a szervo karja meg a válto között. |
|
(#34546) slogan válasza etwg hozzászólására (#34545)
|
Válasz •
|
Jún 17, 2014 |
|
Idézet: „Eredetileg az volt a téma, hogy mit csinál a szervo, ha nem képes elérni a kivánt állást?”
Én ezzel a kérdéssel még nem találkoztam ,vagy átsiklottam felette !Az én olvasatomban az volt a kérdés ,hogy lehet vezérelni legolcsóbban a szervókat... |
|
(#34547) etwg válasza slogan hozzászólására (#34546)
|
Válasz •
|
Jún 17, 2014 |
|
Sajnos már olyan hosszu a téma, mint a fizetés elötti hét.....
Valamikor azzal kezdtük, hogy a végállásban beragad a szervo söt recseg... stb.
Csak késöbb tértünk át az szervok csoportos vezérlésére.
 |
|
(#34548) HarciSün válasza etwg hozzászólására (#34547)
|
Válasz •
|
Jún 17, 2014 |
|
Pontosítanék (összefoglalnám az eddigieket): ha a servo-t nem servo-ként vezéreltem, hanem az elektronikáját kihagyva követlenül a motor kapott áramot - na akkor végállásban valóban beakadt, sőt amikor elérte a végállást akkor recsegett is.
Erre jött az, hogy "normálisan" kellene vezérelni a servo-t azaz a belső elektronikáját meghagyva, de egyszerűen, olcsón...
Az első kérdés az volt, hogy vajh mit csinál a servo ha nem kap jelet, de áramot igen - szerencsére semmit.
A második, hogy meg lehet-e azt tenni, hogy két külön generátor adja folyamatosan a két végállásnak megfelelő jelet, és a servo vagy az egyik vagy a másikat kapja a forgásiránynak megfelelően (vagy semmit) - úgy néz ki ez is ok
Ezután jön az, hogy mivel nem egyesével szeretném vezérelni a servo-kat, hanem vágányútba összefűzve egyszerre többet az adott kombináció alapján, a két generátorról érkező jelet minden servo-nál egy-egy opto kapu ereszti rá a servo-ra. Így ugyanis az opto kapuk bemenetét már lehet szimpla + ággal vezérelni diódákon át amiből felépíthető az adott vágányút szerinti kombináció. Na ezt még nem tudom de remény az van  |
|
(#34549) slogan válasza HarciSün hozzászólására (#34548)
|
Válasz •
|
Jún 17, 2014 |
|
És gondolom majd jön a következő bonyolítás ,hogy NE csak vágányútban ,azaz csoportban lehessen a váltókat állítani ,hanem egyenként is.Ismerem már a modellezők gondolatmenetét  És mindezt 1 db nyomódombbal  |
|
(#34551) etwg válasza slogan hozzászólására (#34549)
|
Válasz •
|
Jún 17, 2014 |
|
Arra már rendszeresitve van az állitovas....  |
|
(#34552) slogan válasza etwg hozzászólására (#34551)
|
Válasz •
|
Jún 17, 2014 |
|
|
|
(#34553) slogan válasza HarciSün hozzászólására (#34548)
|
Válasz •
|
Jún 17, 2014 |
|
Na jó !
Én az 555-ből kiszállnék ,az összes többi problémára kész a vezérlő  Szívtam én azzal bőven eleget  |
|
(#34556) HarciSün válasza slogan hozzászólására (#34549)
|
Válasz •
|
Jún 17, 2014 |
|
Nem, egyenkénti vezérlés nem lesz (az előző asztalomnál sem volt és nem is volt rá szükség - minek is, ha az összes vágányút variáció le van kezelve?)
Csak kíváncsiságból: mi a gond az 555-el? |
|
(#34557) csíkosháTTú válasza HarciSün hozzászólására (#34556)
|
Válasz •
|
Jún 17, 2014 |
|
Druszámhoz hasonlóan én sem szívlelem az NE555 időzítőt. Ugyanis alapban nem astabil, hanem monostabil üzemhez találták ki. Vagyis astabilban használva az a belvilágának egyfajta "megerőszakolása". |
|
(#34558) HarciSün válasza csíkosháTTú hozzászólására (#34557)
|
Válasz •
|
Jún 17, 2014 |
|
Értem... sajnálom, ha megrontom szegény 555-öt
Egyébként jelentem, a 4n25-ös opto kapu képes kapcsolni a jelet a servo-ra!
Alap állapotban rákötve a motor nyugalomban marad, ha az opto áramot kap szépen beáll a megadott értékre. |
|
(#34559) slogan válasza HarciSün hozzászólására (#34558)
|
Válasz •
|
Jún 17, 2014 |
|
Ha működik is, a szervónkénti "tól-ig" állítás kilőve.
Marad a rudazattal való manipulálás, míg egy normális vezérlőn szinte "akármekkora" rudazat lehet, beállítható vele egyenként.A vágányutak is változtathatók.Ezen kell elgondolkodni.
Azt kipróbáltad mit csinálnak a szervók az átállás ideje alatt ?
Amikor váltasz egyik jelforrásról a másikra.... |
|
(#34560) piltdownman válasza csíkosháTTú hozzászólására (#34557)
|
Válasz •
|
Jún 17, 2014 |
|
Kötözködöm,fordítva van.
Az 555 fejlesztőjének nagyszerű könyve (letölthető):
Bővebben: Link 11. fejezet.
„What I proposed to Signetics was this circuit, modified so it could
also be triggered and produce a single cycle only, i.e. it would be both an
oscillator and a timer.”
|
|
(#34561) HarciSün válasza slogan hozzászólására (#34559)
|
Válasz •
|
Jún 17, 2014 |
|
Momentán csak egy jelforrásom van, de íme egy videó. (a gombbal adom rá a jelet, a trimmerrel meg tekergetem - jó nagyokat, hogy látványos legyen) |
|
|
|
(#34562) vanhensing hozzászólása
|
Válasz •
|
Jún 17, 2014 |
|
Egy egyszerű kapcsolás! Míg analóg asztal volt ez a kapcsolás vezérelte a szervo-kat! Az apró átalakítással be lehetett állattani a szervo utat!Egy 6V 2A Samsung táp
adta a feszt. Talán még meg is van valahol. Sg 90 és társai csak csúzliba való! ( silány minőség)Egy pár évet Rc-tem volt szerencsém tapasztalni!
|
|
|
|
(#34563) csíkosháTTú válasza piltdownman hozzászólására (#34560)
|
Válasz •
|
Jún 17, 2014 |
|
Idézted, hogy: "egyaránt használható oszcillátornak és időzítőnek."
Idézet: „"...i.e. it would be both an
oscillator and a timer.””
Ettől függetlenül: igazad van, de nekem spciel nem szimpatikus a cucc, igaz, ez egyéni ízlés. Igazából én nem tudtam még olyan kapcsolást készíteni, amiben nem volt jobb megoldás az NE555-nél. Ettől még lehet jó az áramkör. |
|
(#34564) slogan válasza vanhensing hozzászólására (#34562)
|
Válasz •
|
Jún 17, 2014 |
|
RC-mi ,érdekel
|
|
(#34565) csíkosháTTú válasza vanhensing hozzászólására (#34562)
|
Válasz •
|
Jún 17, 2014 |
|
És ez sem 555....  |
|
(#34566) etwg válasza slogan hozzászólására (#34559)
|
Válasz •
|
Jún 17, 2014 |
|
Azért maradjunk a földön, a modellvasuton semmi szükség töl-ig vezérlésre.
A szerelés idején jo, ha van mod beállitani a szervo középpontját (*). Ebben az állásban dugjuk rá a kart ( optimális állásban, ami legyen a szervo valamelyik szimmetriája). A karra már elöre szereljük fel a rugalmas acéldrotot, ami majd a váltot mozgatja. Ilyen állapotban szereljük fel a szervot a válto alá, mellé stb. Ugy, hogy azt elöre 2 gyufaszállal középállasba tesszük. Ilyenkor az állitorugoban ne legyen feszültség. Ha rögzitve van a szervo, és kivettük a gyufát a váltonak szépen a középen kell maradnia. Ekkor lekapcsolhatjuk a szervot a jelforrásrol és rákapcsoljuk a két állást generálo jelforrás egyikére. Erre a szervonak szépen el kell fordulnia az egyik vagy a másik állásba ( nem többet mint 2-3 mm-t.).
Ennyi az egész és teljesen megegyezik minde egyébb váltoállito motor beállitásával.
(*) ezt megteheted az egyik 555-l, amire egy extra kapcsolot szerelsz ami a váltot pontosan középre állitja - ez lenne a szerviz állás, ami a szervot a szerelési állásba mozditja.
|
|
(#34567) piltdownman válasza csíkosháTTú hozzászólására (#34563)
|
Válasz •
|
Jún 17, 2014 |
|
„What I proposed to Signetics was this circuit..”
Ez a két komparátoros oszcillátor volt, majd ezt módosította stb.
(44 éves történet.)
Bővebben: Link |
|
(#34568) csíkosháTTú válasza etwg hozzászólására (#34566)
|
Válasz •
|
Jún 17, 2014 |
|
Idézet: „"...a modellvasuton semmi szükség töl-ig vezérlésre."”
Így van. Mármint abban az esetben, ha saját magadnak építed a vezérlést, és azonos tipusú kitérőket használsz. Ha eladási célzattal építed az áramkört, akkor nem írhatod elő a modellvasutasnak, hogy milyen méretarányban, és milyen kitérőt használhat... 
Egyébként anno Keszthelyen a Viessmann (Futaba) szervók által meghajtott Tillig H0 Elite váltókhoz sem egyformák a Tran SW10 dekóderek CV beállításai. Egy komoly kis paksaméta van, hogy csere esetén mit hová kell állítani, hogy a szervó eleget mozduljon, de ne húzza túl a váltót. |
|
(#34569) csíkosháTTú válasza piltdownman hozzászólására (#34567)
|
Válasz •
|
Jún 17, 2014 |
|
Yes, I see.
But the NE555 is not my favorite circuit...  |
|
(#34570) slogan hozzászólása
|
Válasz •
|
Jún 17, 2014 |
|
Megpróbálom feltölteni a filmecskét....
Persze 22 mega nem megy fel  minyá lesz "jutubos" 
Addig a beállításról képek...
Itten ni
A 3. szervó rossz ,de nincs itthon több  |
|
|
|
(#34572) slogan válasza slogan hozzászólására (#34570)
|
Válasz •
|
Jún 17, 2014 |
|
és még 2 ... |
|
|
|
(#34573) piltdownman válasza vanhensing hozzászólására (#34562)
|
Válasz •
|
Jún 17, 2014 |
|
Mi ment tönkre az SG90-ben, a poti vagy a mechanika? |
|
(#34574) slogan válasza etwg hozzászólására (#34566)
|
Válasz •
|
Jún 17, 2014 |
|
Idézet: „Azért maradjunk a földön, a modellvasuton semmi szükség töl-ig vezérlésre.”
És az 1-2mm az mi ? 
És mi van akkor ,ha az egyik váltónál vastagabb az asztal ? |
|
| |
2026. Máj, 12. Kedd 11:56:38 |
| |
Jelenleg 27 fő olvassa az oldalt |
|
|