|
|
|
Terepasztal vezérlés és elektronika
|
Témaindító: nzozz, idő: Júl 14, 2010
Témakörök:
|
|
|
(#34394) etwg válasza MartAs hozzászólására (#34392)
|
Válasz •
|
Jún 14, 2014 |
|
A hütésre a szilikoncsö talán a legjobb, höállo és vastag, azaz aránylag stabil a hökapacitása ( ráadásul jol védi a szálat).
Egy-két ilyen berendezésre valoban nem gond az áramellátás, de már gond lesz, ha mondjuk egyszerre 10 - 20 jelzöt, váltót, sorompót stb. kell müködtetni, akkor már nem 400 mA kell, hanem 4-8 A! ( és ezt oda is kell vezetni a memory drothoz).
Ezért mondtam korábban, hogy bizonyos dolgokat remekül meg lehet ezzel az eljárással oldani ( mint pl. a te sorompod is ilyen), s ha ilyenböl csak néhány van az asztalon akkor nincs is gond. |
|
(#34396) Frankye moderátori
válasza MartAs hozzászólására (#34380)
|
Válasz •
|
Jún 14, 2014 |
|
Ez a téma csak az Apróhirdetési rovatban szerepelhet, kérlek, itt ne folytassatok üzleti beszélgetést!
(A hozzászólás eltávolításra került.) |
|
(#34415) piltdownman válasza zsolesz74 hozzászólására (#34045)
|
Válasz •
|
Jún 15, 2014 |
|
Beépítés előtt középre állítható a szervó, betanítható a két végállásra, az átmenet közepén kapcsolja át a polarizáló relét.
Nyilván előnyösebb volna egy nagyobb PIC-kel mondjuk 4 szervót vezérelni a 20ms-en belüli elosztással, ekkor el lehetne kerülni az egyidejű kapcsolásból eredő áram csúcsot, de csak egyoldalas NYÁK-ot tudok lögybölni.
Még küszködök egy kicsit az automatikus betanulással.
|
|
(#34416) piltdownman válasza HarciSün hozzászólására (#34293)
|
Válasz •
|
Jún 15, 2014 |
|
Talán elkerülte a figyelmedet a 34043.sz. szösszenetem.  |
|
(#34428) zsolesz74 válasza piltdownman hozzászólására (#34415)
|
Válasz •
|
Jún 16, 2014 |
|
Én is egy oldalas paneleket gyártok otthon kísérleti üzemre. Aztán ha úgy működik, ahogy szerettem volna mehet a gyártókhoz.
Az első ilyen hardveres PWM vezérlőt én is egy 12F683-ból csináltam. Hozzá a két végpozíciót és a sebességet potméterekről veszi le a tanuló állásban. Viszont ezzel kimerült a polarizálás lehetősége. Igazából ez egy fénysorompóhoz készült, ott meg ugye nincs erre szükség.
Aztán etwg kérdezte, hogy tudna-e többet vezérelni, akkor kezdtem gondolkodni egy több csatornáson, ahol akár csak az octopus 8 szervo és 8 polarizáló. Bár már egy 4-es is jó lenne a DCC üzemhez.
De most 1 hónapja már a terepépítéssel bíbelődök, az elektronikai fejlesztések most pihennek.
De tuti meg fogom azt is csinálni.
A 20ms határ felosztásán már én is sokat agyaltam. Van az a megoldás amit a spanyol gyerek is használ, hogy minden szervora lefuttatja a saját pozíció impulzust sorosan. Ezzel korlátozva van a maximum mennyiség, ami kb. 8 szervo.
Én viszont erősen gondolkodom, hogy lehetne megoldani a párhuzamos lefutású vezérlést. Ezzel ugyanis határ a csillagos ég, illetve a PIC kimeneteinek a száma. |
|
(#34429) zsolesz74 válasza piltdownman hozzászólására (#34415)
|
Válasz •
|
Jún 16, 2014 |
|
Idézet: „Még küszködök egy kicsit az automatikus betanulással. ”
Azzal ne vacakolj! 
Vagy megoldod potméterrel és A/D-ről az értékadást, vagy gombot teszel rá és növekményes/csökkentéses megoldással megoldod.
Ez utóbbinak az az előnye, hogy egy lábat meg lehet spórolni a programozáshoz.
Hátránya, hogy nagyon lassú tud lenni. |
|
(#34430) zsolesz74 válasza MartAs hozzászólására (#34390)
|
Válasz •
|
Jún 16, 2014 |
|
Köszönöm a részletes leírást, ismertetőt.
Egy dolog maradt kérdés. Hogy állítod be a mozgatás sebességét? Itt is a bevitt teljesítménnyel operálsz?
Illetve a végállapotokat hogyan állítod be?
Ha jól értem ez a megoldás folyamatosan fogyaszt, amikor az egyik végállásban van. |
|
(#34432) etwg válasza zsolesz74 hozzászólására (#34430)
|
Válasz •
|
Jún 16, 2014 |
|
A mozgás sebessége 2 jellemzötöl függ.
A mechanikai adottságtól ( a huzal vastagsága)
valamint a
hömérséklettöl. Azaz milyen gyorsan melegited/hütöd a huzalt ( vagy a környezetét).
Minden ilyen memory drotnak van egy hömérsékleti töréspontja ( néhány fokos sávban) ahol a mechanikus változás bekövetkezik. Erre a pontra kell a drotot felmelegiteni, majd ez alá lehüteni, hogy bekövetkezzen a változás.
Eredetileg csak a két állapot volt a lényeges, az átmenet nincs pontosabban specifikálva, de miután mechanikus változásrol van szo, ez nem igen gyors folyamat - ami nekünk kimondottan jo. A meleg adagolásával szabályozhato a folyamat - a lehütés sajnos kevésbé, de igy is szép és hangtalan mozgást kapsz, igen kis méretek mellett.
|
|
(#34434) HarciSün hozzászólása
|
Válasz •
|
Jún 16, 2014 |
|
Még mindig servo vezérlés...
Kerestem a neten egy egyszerű 555-össel megvalósított servo vezérlő áramkört (belinkeltem)
Működhetne-e az a megoldás, hogy ebből csinálok kettőt, ami két különböző frekvenciát ad folyamatosan (a két kívánt végállásnak megfelelően) és a servo amellett, hogy folyamatosan kapja a tápot hol az egyik, hol a másik jelet kapná a két áramkörről? (pl két nyomógombbal)
Továbbgondolva maradna a "központi" két jelgenerátor, és minden servo-hoz tartozna két opto kapu (a gombok helyett) ami kapcsolná a két jelalakot - innentől az opto-k bemenetét meg lehetne hajtani a diódás hálózattal.
Működhet? |
|
|
|
(#34435) etwg válasza HarciSün hozzászólására (#34434)
|
Válasz •
|
Jún 16, 2014 |
|
Az elgondolás nem müködhet, mert:
A szervo ( beépitett elektronikával) proporcionálisan müködik, azaz a helyzete a parancsnak felel meg ( az impulzusok szélességének). Ha megszünnek az impulzusok akkor valahova a középhelyzetbe megy ( belsö elektronika szabályozza). Azaz ha elveszed az impulzust, visszaáll valahova középre.
Van azonban egy megoldás ami nekünk ( majdnem) jo.
Egy egyszerü diodamárixszal kapcsolod a szervok + polusát, egy másik kapcsoloval meg választasz a 2 központi generátor között.
Azaz kiválasztod, hogy merre forduljon majd a matrixon keresztül kiválasztott szervo áramot kap, ami egy átmeneti mozgás után beáll a kivánt helyzetbe. Amint leveszed a + rol a feszültséget a motor ott is marad ( és nem fogyaszt áramot!). Sajnos azonban igy a motor nagyon gyorsan fog mozdulni, ami nem igen jo. Esetleg azt is megteheted, hogy a szervoirány kapcsolo helyett valamilyen potit raksz oda, aminek az elfordulására reagál a kiválasztott szervo ( amelyik áram alatt van).
Sajnos ezzel egyszerre nem lehet több szervot vezérelni ( hacsak nem kell ugyabba az irányba menniük), azaz valamennyi szervot egyenként kell vezérelni.
Szerintem azonban a korábban tárgyalt megoldások váltokhoz sokkal jobbak (a belsö elektronika kiiktatásával), vagy ha marad, akkor komolyabb rendszer kell (Octopus, vagy DCC ), mert azok kezelik a szervok alaptulajdonságait. |
|
(#34436) HarciSün válasza etwg hozzászólására (#34435)
|
Válasz •
|
Jún 16, 2014 |
|
Tehát a szervo ha kap feszültséget de nem kap jelet akkor eleve beáll valahova - ezt nem tudtam
Ha kiiktatom a belső elektronikát (megtettem próbaképp) a mozgás akkor is elég gyors és ha előtét ellenálláson át hajtom 12V-ről akkor képes megragadni valamelyik végállásban (kevés neki az áram, hogy ellentétes irányban megmozduljon)
Szóval vagy 5V táp (pl pc táp) és H-híd + diódamátrix + elektronika nélküli szervo motorok...
Vagy az általad említett de akkor csak az egyik irányba tudok egyszerre több váltót állítani.
Vagy lényegesen bonyolultabb vezérlőáramkör...
Az első eset nagyon jónak tűnik, de akkor az 5V miatt nem működhetnek párhuzamosan a conrad-os állítóművekkel, tehát vagy ez vagy az kell végig az asztalon.
Tényleg nehéz ügy ez eldönteni, hogy mi lenne a legjobb... |
|
(#34437) HarciSün válasza HarciSün hozzászólására (#34436)
|
Válasz •
|
Jún 16, 2014 |
|
Ja és még valami amit tapasztaltam: Ha az elektronika nélkül hajtom a szervo motorját akkor az 5V (de még a 4v is) sok neki - végállásban "reccsen" a fogaskerék, tehát darálja magát. 3V-on már megáll szépen - de az meg már kevés lenne a H-hid paneljéhez...
Előtét ellenállással pedig az áram kevés, tehát jön a szorulás |
|
(#34441) etwg válasza HarciSün hozzászólására (#34436)
|
Válasz •
|
Jún 16, 2014 |
|
Idézet: „Tehát a szervo ha kap feszültséget de nem kap jelet akkor eleve beáll valahova - ezt nem tudtam ”
Igen, mert a szervoelektronika gyakorlatilag egy hidat alkot, amiböl a külsö impulzusokkal lehet kimozditani. Ha ezek hiányoznak, akkor a belsö poti szerint beáll valamilyen alaphelyzetbe.
A sorbakötött ellenálláshoz köthetsz párhuzamosan egy nagyobb 1-2 uF kondit (vagy 2 antiparallelbe vagy sorba kötött elkot, 2x10-20 uF), azok segitenek kimozditani a motort az állo helyzetböl.
A szervot sose vezéreld ütközöig, számunkra untig elég ha 10-30 fokot fordul a középálláshoz viszonyitva. |
|
(#34443) HarciSün válasza etwg hozzászólására (#34441)
|
Válasz •
|
Jún 16, 2014 |
|
És mi van akkor, ha az összes szervo motor tápvezetékét egy relével megszakítom (alapból kikapcsolva) és amikor valamelyik nyomógombbal egy kombinációt kapcsolok a diódahálózaton és az opto kapukon át akkor a relé behúz és csak addig ad áramot a motoroknak amíg így jelet is kapnak...?
(bonyolódik) |
|
(#34444) etwg válasza HarciSün hozzászólására (#34443)
|
Válasz •
|
Jún 16, 2014 |
|
Tulbonyolitod a dolgot. A nyomogombbal egyböl kiválaszthatod (relé nélkül) azt a szervot amit állitani akarsz (odavezeted a + 5V-t), és egy másik gombbal meg azt az impulzus adot, ami megfelel (csak 2 kell).
Valamennyi szervo impulzus bemenetét egy pontba kell kötni. |
|
(#34445) HarciSün válasza etwg hozzászólására (#34444)
|
Válasz •
|
Jún 16, 2014 |
|
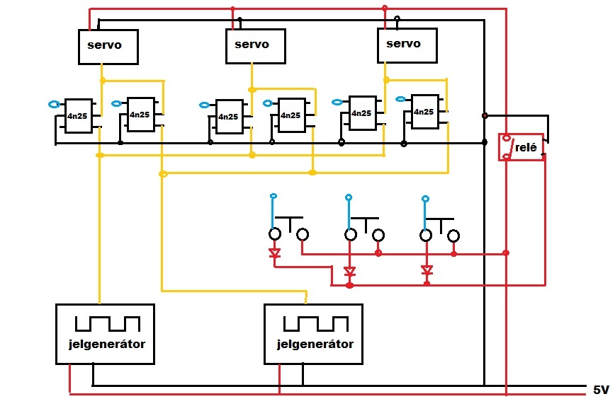
Ezt értem! De én még mindig ott tartok, hogy egyszerre hogyan lehetne több szervot a kívánt irányba állítani.
Valami ilyesmin agyalok amit rajzoltam.
piros +
fekete -
sárga a jel
kék a kombinációk amiket diódákkal be lehet állítani |
|
|
|
(#34446) etwg válasza HarciSün hozzászólására (#34445)
|
Válasz •
|
Jún 16, 2014 |
|
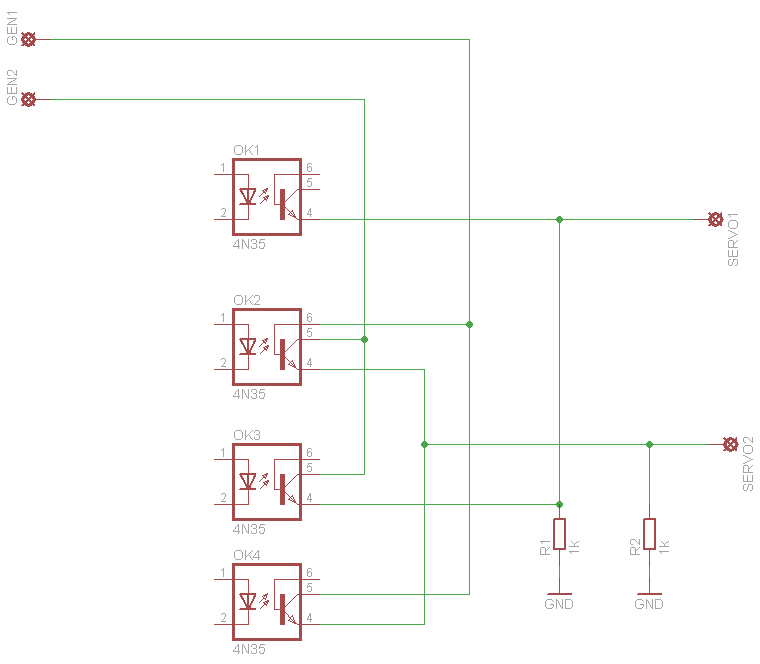
Mi az a 4n25? (gpndolom valamilyen optikai csatoló)
Minek ehhez a relé? A diodák közös pontja egyböl mehet a szervok plusz polusára.
Mivel választod ki, hogy melyik jelgenerátor menjen a szervora?
Ha a tervezés fázisában ugy tervezed meg a dolgokat, hogy az egyszerre menö váltok szervojai ugyanolyan polaritással menjenek, akkor egy fejfájással kevesebb lesz, mert akkor a két szervot csak egyszerüen párhuzamosan kell kötni, és ha jelet kapnak, akkor átváltanak az egyik állásból a másikba. (pl. a 2 átmeneti válto egy dupla vágánynál, ott a váltok csak egyenesben lehetnek vagy csak keresztezödésben - mind a kettö, azaz a 2 váltonak csak 2 állapota lehet s nem 4). |
|
(#34448) zsolesz74 válasza etwg hozzászólására (#34446)
|
Válasz •
|
Jún 16, 2014 |
|
A 4N25 egy lassú optocsatoló! |
|
(#34449) HarciSün válasza etwg hozzászólására (#34446)
|
Válasz •
|
Jún 16, 2014 |
|
Tökéletesen igazad van! Nincs szükség a relére.
És igen, ahogy zsolesz is írta az egy optocsatoló akar lenni.
Rajzoltam bele 3 kombinációt csak a példa kedvéért. |
|
|
|
(#34450) etwg válasza HarciSün hozzászólására (#34449)
|
Válasz •
|
Jún 16, 2014 |
|
Igy már jobban néz ki, ha átmennek a jelek az optocsatolokon. |
|
(#34451) HarciSün válasza etwg hozzászólására (#34450)
|
Válasz •
|
Jún 16, 2014 |
|
Fogalmam sincs, hogy átmennek-e...
De ha ezt így működőképesnek ítéled meg, akkor elmegyek a boltba, veszek 2 jelgenerátorra való alkatrészt (amit még az elején beillesztettem, sima 555-el) meg pár ilyen kaput és kísérletezem egy sort... |
|
(#34452) etwg válasza HarciSün hozzászólására (#34451)
|
Válasz •
|
Jún 16, 2014 |
|
A szervok impulzus bemenete nagy impedanciás, igy valoszinü, hogy némi ellenállás is fog kelleni, hogy az optok tranzisztorai valamilyen munkapontba kerüljenek. (Lusta vagyok utánnanézni, de gondolom az emitter megy a szervora, az impulzusok meg a kollektorra, igy minden szervon egy-egy kb 1 kOhmos ellenállással a földre kell huzni az emmitert.) |
|
(#34454) JZoli válasza HarciSün hozzászólására (#34449)
|
Válasz •
|
Jún 16, 2014 |
|
Nem nagyon szeretnék beleszólni az eszmefuttatásotokba, de igazából nem világos nekem ez az "optocsatolózás". Egy olyan optocsatoló ami megfelel a céljaidnak sokkal drágább mint egy 555-ös ami a szervónak adja a vezérlést.Miért nem jó magában az 555-ös, Az egyik állásban a fent linkelt bekötésben menne a másik állásban meg esetleg egy tranzisztorral az egyik időzítést meghatározó ellenállást rövidre zárni, és már meg is van oldva az átállítás. |
|
(#34455) HarciSün válasza JZoli hozzászólására (#34454)
|
Válasz •
|
Jún 16, 2014 |
|
Ugye az lenne a cél, hogy több váltót egyszerre tudjak állítani vágányút alapján a hozzá tartozó egyetlen gombbal. (pl állomás I. vágányához kb 4 váltó állítása szükséges különböző irányokba)
Ahhoz, hogy ezt be tudjam állítani diódás kapcsolás kell ami "szétosztja" a gombról jövő jelet az aktuális kombinációnak megfelelően.
Nincs és nem is szeretnék digitális vezérlést, viszont megbízható állítóműveket igen - erre jött a servo aminek a vezérlése már nem olyan egyszerű mint anno a mágneses BTTB állítóművek voltak... |
|
(#34457) etwg válasza etwg hozzászólására (#34452)
|
Válasz •
|
Jún 16, 2014 |
|
Kb igy kéne kinéznie: |
|
|
|
(#34458) slogan válasza HarciSün hozzászólására (#34455)
|
Válasz •
|
Jún 16, 2014 |
|
Szia !
Pont egy ilyet fejlesztettem ,95% -ban kész is van.
Csicsázás van hátra az LCD-n....
Délután ,vagy holnap teszek fel filmet.
Addig ,amit tud :
- 8 db szervó egyenkénti kapcsolása
- természetesen induló és vég pozíció megadási lehetőség
- szervónkénti sebességállítás
- 8 db csoportos ,azaz vágányút beállítás
Biztos merül fel kérdés ,kérdezzetek
Üdv : István |
|
(#34460) etwg válasza etwg hozzászólására (#34457)
|
Válasz •
|
Jún 16, 2014 |
|
Bocs persze a kapkodásban elrontottam a rajzot, a mási generátornak a üres optocsatolok kollektorajaira kellene menniük |
|
(#34461) zsolesz74 válasza HarciSün hozzászólására (#34455)
|
Válasz •
|
Jún 16, 2014 |
|
Amikor két jelgenerátort használsz a szervo két végállásának a vezérléséhez, az egyetlen szépséghibája a rendszernek, hogy kell egy mechanikai kompenzátor. Egyszerűen nem lehet minden szervot egyformán felszerelni, ezért az egyes váltók végállását nem lehet külön-külön beállítani ilyen módon. Ezt kell megoldani valamilyen rugalmas acélhuzal, rugó, stb beiktatásával.
|
|
(#34462) slogan válasza zsolesz74 hozzászólására (#34461)
|
Válasz •
|
Jún 16, 2014 |
|
Bizony !  |
|
(#34463) etwg válasza slogan hozzászólására (#34462)
|
Válasz •
|
Jún 16, 2014 |
|
Ezt amugy sem lehet kikerülni, mert azért a váltonak bizonyos rugalmassággal kell rendelkeznie (felvághato, vagy ha valamily akadály keletkezik, akkor a motor nem tudja átállitani). Ilyenkor a rugalmas karnak kell felvenni az energiát - ez igy van a nagyvasutnál is, meg minden modellmeghajtásban is. |
|
(#34464) slogan válasza etwg hozzászólására (#34463)
|
Válasz •
|
Jún 16, 2014 |
|
Igen ,igazad van ,de ebben az esetben képzeljük el ,hogy lehet állítani a "mettől-meddig" -et és a végeken kell rugózni kicsit.Ha nem lehet állítani a "mettől-meddig"-et ,akkor még pluszban azt is bele kell kalkulálni.Ez a nem mindegy !
Az 555 el való kísérletek eredménye - többnyire- egy halom alkatrész a fiókban 
Ráadásul elég véges a lehetőség.4-8 váltót tetszőlegesen 1 nyomógombbal nem állítasz vele előre definiált pozícióba ,az biztos....De hát valamit valamiért ,nem is arra találták ki ,nem vitatom... |
|
(#34465) etwg válasza slogan hozzászólására (#34464)
|
Válasz •
|
Jún 16, 2014 |
|
Ezt már régebben pontosan kitárgyaltuk.
A szervokon érdemes beállitani egy optimális szögtartományt - mondjuk +/- 10fokot - és ebben a tartományban fog mozogni a kar. Ehhez kell kikisérletezni a mozgatorugot (igy van ez minden váltomotoron).
Általában a mi céljainknak a 10-20 fokos tartomány böven elég, az a standard szervokaron akár 7-8 mm-es mozgást jelenthet (annak a sugarátol függ), ami böven elég még a nagy modellvasuti váltoknak is (G méret). TT-ben untig elég 2-3 mm-es mozgás, amit a rugos kar az adott váltohoz igazit.
Nekem a rugok a kar 3. lyukán vannak áthuzva és innen mozditják a váltot (+/- 10 fokos fordulattal) |
|
(#34466) slogan válasza etwg hozzászólására (#34465)
|
Válasz •
|
Jún 16, 2014 |
|
Ámen  |
|
(#34467) etwg válasza slogan hozzászólására (#34466)
|
Válasz •
|
Jún 16, 2014 |
|
Neki a két 555-st elvben csak egyszer kellene beállitania (+/- 10 fokra) aztán elraknia valahol az asztal mélyébe.....
|
|
(#34468) slogan válasza etwg hozzászólására (#34467)
|
Válasz •
|
Jún 16, 2014 |
|
Elviekben....
Megmondom mi lesz ,minden gombnyomásra rándulni fognak a szervók ,mielőtt pozícióba állnak.Néha nem is kicsit !
Flipper lesz ,nem szép átállás  |
|
(#34469) etwg válasza slogan hozzászólására (#34468)
|
Válasz •
|
Jún 16, 2014 |
|
Ez sajnos benne van a pakliban, de irtam is, hogy a bekapcsolás pillanatában lesz egy csikicsuki tánc.
A szegény ember azonban vizböl föz....
Az Octopust elönyeit már régebben kitárgyaltuk, nálam már 8 van (8x8 szervohoz), s még igy is sokkal olcsobb, mint a tipikus váltomotorok beleértve a Conradot is |
|
(#34470) slogan válasza etwg hozzászólására (#34469)
|
Válasz •
|
Jún 16, 2014 |
|
Persze.... |
|
(#34471) zsolesz74 válasza slogan hozzászólására (#34468)
|
Válasz •
|
Jún 16, 2014 |
|
Sajnos a legtöbb szervovezérlővel ugyanúgy rándulnak, rezdülnek a szervok a bekapcsolást követően. |
|
(#34472) HarciSün hozzászólása
|
Válasz •
|
Jún 16, 2014 |
|
Figyelem én közben erőteljesen az eszmecserét...
Ha azt mondjátok, hogy van ennél szebb, jobb és főleg stabilabb megoldás akkor erős érdeklődéssel kérdezném, hogy 15db váltóra kb milyen költséggel lehetne kihozni?
Nem akarom én feltétlenül feltalálni a langyosvizet - arra jók ezek az eszmefuttatások, hogy legalább tanulok, de ha már megvan a "tuti" akkor nem görcsölök! |
|
(#34473) zsolesz74 válasza HarciSün hozzászólására (#34472)
|
Válasz •
|
Jún 16, 2014 |
|
Négy darab 4-es vagy két darab nyolcas vezérlő ára. |
|
(#34474) slogan válasza zsolesz74 hozzászólására (#34471)
|
Válasz •
|
Jún 16, 2014 |
|
Igen ,de csak egyszer a bekapcsolásnál ,a rajz szerint meg minden gombnyomáskor. |
|
(#34475) zsolesz74 válasza slogan hozzászólására (#34474)
|
Válasz •
|
Jún 16, 2014 |
|
Ha a tápot megszünteti a szervon akkor igen. |
|
(#34476) etwg válasza HarciSün hozzászólására (#34472)
|
Válasz •
|
Jún 16, 2014 |
|
Vagy várd ki Zsolti vagy Slogan megoldását (ha már mindeáron használni akarod a szervok elektronikáját), vagy pl. rendeld meg ezt:
Octopus |
|
(#34477) slogan válasza etwg hozzászólására (#34476)
|
Válasz •
|
Jún 16, 2014 |
|
itt mennyibe kerülne neki a 15 váltó? |
|
(#34478) etwg válasza slogan hozzászólására (#34477)
|
Válasz •
|
Jún 16, 2014 |
|
Ott van az ár, szervokkal együtt max 70 € (akkor már nagyon drágán számoltam a szervokat), azaz 1 váltohoz kb 12€ kell, de ezt simán akár 5-6€-ra is le lehet tornászni, (ami már kevesebb mint a Conrad motorja) |
|
(#34501) piltdownman válasza zsolesz74 hozzászólására (#34429)
|
Válasz •
|
Jún 16, 2014 |
|
Ááá, nyomógombokkal,potikkal, stb. nem ügy. Az lenne az érdekes, hogy egy nyolcas vezérlő
tanuló állásban automatikusan végiglépked az összes szervón és belövi a végállásokat.
|
|
(#34502) piltdownman válasza etwg hozzászólására (#34435)
|
Válasz •
|
Jún 16, 2014 |
|
Idézet: „A szervo ( beépitett elektronikával) proporcionálisan müködik, azaz a helyzete a parancsnak felel meg ( az impulzusok szélességének). Ha megszünnek az impulzusok akkor valahova a középhelyzetbe megy ( belsö elektronika szabályozza). Azaz ha elveszed az impulzust, visszaáll valahova középre.”
Ez nem áll. Ha nincs bemenő jel, nem mozog, gyakorlatilag nincs áramfelvétel sem.
Az SG90 szervo azért ugrik tápfesz bekapcsoláskor, mert rossz a benne lévő kontroller (KC2462) sw-je. Ez egy pozitív impulzus szélességét figyeli és a lefutó él után kezd szabályozni, de a tápfesz. reset nincs rendesen kezelve.
Fel kell húzni a bemenetet (a sárga vezetéket) az 5V-re egy 1k-val és rögvest megjavul.
(Földre pöcögtetve mozgatható is a szervo.)
HarciSün esetében az a probléma, hogy nyolc kitérőt szeretne egyszerre váltani, ami ha a vezérlés nincs elosztva, több mint 4A-t csúcsáramot jelent 5VDC-ről.
Itt egy szkóp felvétel. Hor: 5ms/div, Vert: felül a meghajtás 2V/div, alul a szervo áram
500mA/div.
Felhasználói kérésre javítva.
Frankye |
|
|
|
(#34503) MartAs válasza zsolesz74 hozzászólására (#34430)
|
Válasz •
|
Jún 16, 2014 |
|
Kedves Zsolesz74!
Etwg fórumtársunk szépen összefoglalta a memóriahuzal thermikus viselkedését, köszönet érte. A memóriahuzal hőmérséklet-összehúzódás grafikonja elnyújtott hiszterézis görbére hasonlít. Ahhoz, hogy a sorompó egyenletes szögsebességgel haladjon 3 fűtési fázist írtam a programba. Az első 0,5 s-ig teljes áramerősség halad át a huzalon. Addig még nem mozdul meg, míg el nem érte az 55-60°C-ot ekkor kezdi meg az összehúzódást. Azután az áram 3/4-ére csökken, és így marad 3s-ig, mialatt eléri a 70°C-ot. Ezalatt a 10-15°C változás alatt zajlik le a teljes összehúzódása, majd 1/2 árammal marad tartva. A nyitásnál pont fordítva: fél mp-ig teljesen lekapcsoljuk a fűtést, amíg 40°C körülire nem hűl. ekkor kezdi meg a visszanyúlást. Ezalatt lehet tűimpulzusnyi
fűtést adni, hogy a hűlés lassabb legyen. Egy PWM szabályzóval működik az egész, amit a PIC programból működtetünk. Ez így szobahőmérsékleten szépen működik, de biztos hogy nagy melegben vagy hidegben nem fog olyan szépen nyitódni-záródni, bár télen hideg volt a műhelyemben, és nyáron is próbálgattam, nem nagyon mászott el a dolog. Ha teljesen elkészül a menetirány szerinti jobb-baloldali jelzőállás és a terep, fölteszek majd róla egy videot a YT-ra. |
|
(#34504) diginewl válasza HarciSün hozzászólására (#34472)
|
Válasz •
|
Jún 16, 2014 |
|
Kedves Sün!
Én is itt pislogok csak, hogy milyen egyszerű, meg jó a szervó, de ahány ember annyiféle ötlet.... és bonyolult.
Úgy vagy, hogy ott vannak neked a conrad állítóművek, te meg mereszted a tüskéidet.
Ha csattan a végállásban az állítómű, akkor le tud ragadni - ez logikus. Ezért érdemes a végállásokat beljebb hozni. Így nem fog csattani. Persze, ha kiszedted belőle az érzékelőket, akkor nehezebb dolgozni vele.
Én még arra gondoltam - hogy ne kelljen mindent szétszedni, ha már egyben van - hogy egy 555-ic-vel "belőni" egy olyan rövid astabil jelet, ami ippeg áthúzza a váltót, de nem csattan - ezt az RC körbe tett potival be lehet játszani, aztán fixálni.
A következő életedben meg kipróbálod a szervót  , vagy a tillig állítóművet.
üdv: nyúl |
|
(#34505) etwg válasza piltdownman hozzászólására (#34502)
|
Válasz •
|
Jún 16, 2014 |
|
Ez szerintem csak a legujabb digitális szervokra vonatkozik. Az analog szervok bekapcsolásakor van egy átmeneti állapot, amikor az áramkör megkeresi a kar helyzetét. Miután az egész szerkezet egy dinamikus valami, ezt csak ugy tudja megcsinálni ha egy kicsit megmozgatja a kart, amivel beállitja a pillanatnyi referenciát, amit késöbb a bemeneti PLL áramkör azonnal korrigál, ha megjelenik az elsö impulzus.
Nyilván, ha nem kap impulzust, akkor nem mozdul, igy nincs áramfelvétel sem.
Harcisün barátunk nem akar egyszerre 8 szervot müködtetni, hanem a vágányut éppen aktuális váltoit, de azokat egy gombbal akarja mozgatni. Ha sikerül minimalizálni az átmeneti mozgást, akkor a megoldása teljesen jo, söt ha az általad ajánlott ellenállásokat a +5 V-ra kapcsolja ( nem ugy mint a rajzomban a GND-re), akkor még jobb lesz.
Az optokoplerek emmiterjeit akkor a földre kell kötni és a kollektor megy a szervora meg a felhuzo ellenállásra.
Lassan csak megoldjuk a dilemmáját....  |
|
| |
2026. Márc, 25. Sze 13:34:05 |
| |
Jelenleg 10 fő olvassa az oldalt |
|
|