|
|
|
Terepasztal vezérlés és elektronika
|
Témaindító: nzozz, idő: Júl 14, 2010
Témakörök:
|
|
|
(#73215) csíkosháTTú válasza etwg hozzászólására (#73214)
|
Válasz •
|
Feb 23, 2026 |
|
Bocs, ezt írtam:
Idézet: „Látható a képen, hogy a pályán nincs arra elegendően hosszú pályaszakasz, hogy a sorompó működését megfelelően biztosítsuk, ...”
Nem azt, hogy nem lehet a síneket szigetelni. Lehet, csak túl rövid lesz a szakasz, a mozdony nem tudja kihúzni a kocsikat, és a sorompó felnyílik, miközben a vonat még ott van. Ha elég hosszan tudjuk a szakaszt kialakítani, akkor a CSM100FR is megfelel, ha nem, akkor kell a CSM100FRT, aminek a kikapcsolását lehet késlelteni.
Még ebben az esetben is sokkal egyszerűbb kivitelezni, mint egy bármilyen optokaput, pláne nem szakembernek, "csak" egy vasútmodellezőnek. |
|
(#73216) diginewl válasza csíkosháTTú hozzászólására (#73212)
|
Válasz •
|
Feb 23, 2026 |
|
A reflexiósat meg mindenki elfelejti 
Persze azt sem egyszerű berakni, de jóval kevesebb trükközés kell hozzá.
 |
|
(#73218) etwg válasza diginewl hozzászólására (#73216)
|
Válasz •
|
Feb 23, 2026 |
|
Egy nagyon régi hatalmas terepasztalon - (sajnos már elvitte a privatizácio több mint. 80 nm -s volt) ),még ettöl,egyszerübben volt megoldva a vonatok detektálása ( még IC.k sem voltak akkoriban).
A sinek között az átjáro két oldalán kb 15 - 20 cmre (H0ban) két felvágott tranzisztor volt. ( eredetileg ûvegházasak volt, miröl csak le kellett kaparni a fekete festéket és már fototranzisztor lett), késöbb már le kellett vágni a tranyo buráját, mert eltüntek az üvegházas tranyok. A terepasztal felett fénycsövek adták fényforrást és egy-egy 2-3 tranzisztoros billenö áramkör kezelte a sorompokat. Kitünöen müködött csak nem lehetett esti üzemet szimulálni. Még arra futotta 1989 elött, hogy a fénycsöveket esti üzemre fekete ( UV ) csövekre cserélték, a fototranzisztoroknak ez mindegy volt igy még hatásosabb lett az éjszakai üzem., |
|
(#73219) csttom válasza etwg hozzászólására (#73214)
|
Válasz •
|
Feb 23, 2026 |
|
Ez így egy kicsit summás. A vonali sorompók sínáramköre szigetelés nélküli, meglévő 75Hz-es és 400 Hz-es sínre is telepíthető 13 kHz szigetelő sínkötés nélküli sínáramkör |
|
(#73220) etwg válasza csttom hozzászólására (#73219)
|
Válasz •
|
Feb 23, 2026 |
|
Nem a szigetelésre gondoltam, azt tudom hogy a MÁVnál a 13 kHz -s rendszer van.
A nagyvasuton is van több olyan hely, ahol nem lehet ilyen automata berendezést telepiteni és azt helyböl vagy a központbol manuálisan kapcsolják. |
|
(#73221) sunocske válasza sunocske hozzászólására (#73169)
|
Válasz •
|
Feb 24, 2026 |
|
A héten megérkeznek a váltóhajtóművek, úgyhogy el tudom kezdeni a tesztelést  |
|
(#73224) etwg hozzászólása
|
Válasz •
|
Feb 24, 2026 |
|
Ha esetleg valakit érdekelnek a régi Roco ( fekete pálya alatti. váltomeghajtok szoljon. |
|
(#73225) Antal Miklós válasza etwg hozzászólására (#73224)
|
Válasz •
|
Feb 24, 2026 |
|
Jelen, igen |
|
(#73228) Doki51 válasza csíkosháTTú hozzászólására (#73204)
|
Válasz •
|
Feb 24, 2026 |
|
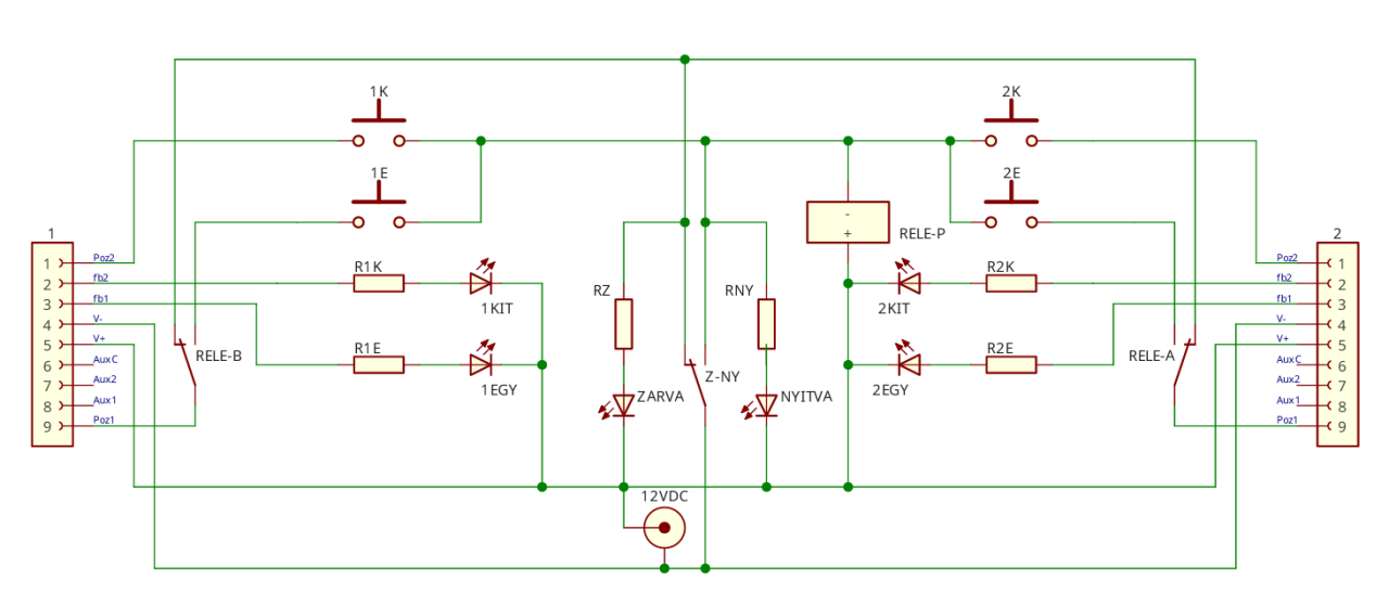
Köszönöm, megérkeztek rendben. A sorompó vezérlést kipróbáltam, működik.
Mindenkinek köszönöm a segítségét, tanácsát. Minden hozzászólásból tanultam.
Ha lesz kérdésem, továbbra is felteszem 
Mindenkinek szép estét kívánok. Bíró |
|
(#73230) sunocske válasza sunocske hozzászólására (#73221)
|
Válasz •
|
Feb 25, 2026 |
|
Jelentem a hajtóművek megérkeztek, "próbapadon" meg is járattam őket, üzemképesek.
Kicsit nyaggattam is mindkettőt, ami jó volt arra, hogy rájöjjek: lehetnének ezek roppant jó kis váltómotorok, ha nem lenne benne néhány - számomra teljesen érthetetlen - megoldás. Az egyik ilyen a visszajelentés. Az MP típuscsaládból ez az egyetlen, amelyiknek dedikált feedback kimenete van, ami ráadásul a közös negatívot kapcsolgatja az fb1 és fb2 érintkezőkön, nem pedig egy teljesen független (Aux) áramkört használ fel erre a célra (van rajta ilyen is, de az célszerűen a szívpolarizációhoz). A gyártó a honlapján leírja (és ugyanezt a leírást gondosan kinyomtatva mellé is csomagolja a terméknek), hogy ezek az érintkezők a hajtómű végállásának visszajelentésére szolgálnak. A leíráshoz mellékelt rajz is ezt sugallja, valamint ugyanez a sematikus ábra rá van tamponozva a hajtóműházra is.
Ezzel szemben a két kimenet egy SPDT mikrokapcsoló két kivezetése. A mikrokapcsolót pedig a kihajtó fogaskerékkel egybe szerelt bütykös tengely nyomkodja, mégpedig úgy, hogy az átkapcsolás az átállás közben, nagyjából félúton történik meg. Tehát az átkapcsolás akkor is megtörténik, ha a hajtómű nem kerül végállásba! Ráadásul (ez nem tudom, mennyire szándékos, mivel a leírás egy hangot nem közöl erről) az állítási folyamatot egy jól időzített gombnyomással meg is lehet akasztani (ha átállás közben ellentétes irányú parancsot adunk ki a hajtóműnek, akkor megáll és csak akkor megy tovább, ha újra kiadjuk az eredeti irányú állítási parancsot), de a visszajelentésből ez nem derül ki!
Csak sejteni tudom, hogy a helyhiány miatt kényszerültek erre a megoldásra. Ezzel igazából nem is lenne gond, ha nem végállás-visszajelentésként hirdetnék, és a sematikus rajz is a tényleges működésnek megfelelően lenne rányomtatva a hajtómű tetejére, ha már a leírás részét képező kapcsolási rajzot is sikerült legalább két helyen elhibázni (a rajz szerint az egyik irányba nyomógombot, a másik irányba egy tirisztort kell bekötni, de úgy, hogy a háromból az egyik lába üresen marad)  |
|
(#73231) etwg válasza sunocske hozzászólására (#73230)
|
Válasz •
|
Feb 25, 2026 |
|
Valami nem stimmel. Az eredeti MP motorokban a motor MINDIG egyirányba forog azaz, ha kőzben megint megnyomod valamenyik gombot, akkor a motor ignorálni fogja a bütyök helyzetét, azaz 360 fokos fordulatot tesz. Ez volt az alapötlet amikor ez első ilyen hajtoművek készültek és az MTB még csak tervben sem lehetett.
Szoval a hajtomű ugy működik, hogy a motor egy tárcsát forgat amin 2 bűtyők van ami egy megszakito kontaktuspárra van hatással - nyomkodja). Az MTB-nél egy pici bütykös tengelyt hajt amin 180 fokban 2 bütyök van és egy mikrokapcsolot nyomogat. Ha megnyomod valamelyik gombot az a bütyök által műkődtetett szétkapcsolot ( ez állitja meg a motort) rövidre zárja, azaz elindul a motor ugyanabba az irànyba és addig forog, amig a másik bütyök meg nem szakitja a motoráramot, azaz a ha nem müködne itt valami, akkor a motor mindig forogna.
Azaz ez a kapcsolo csak azt tudja jelezni, hogy àll vagy forog a motor.
Később sok modellező nem tudta elfogadni, hogy egy nyomogombbal lehet állitani a váltot az egyik meg a másik állásba. Ekkor került az MPbe még egy mikrokapcsolo meg a bütykös tengelyre még egy bütyök ( de csak egy, azaz fordulatonként csak egyszer nyomja meg a mikrokapcsolot, - nem tudom most mi van bennük, de ehhez olyan bütyök lenne jobb ami egy félkör alakú. (180 fokos). Ha ez a tárcsa 90 fokkal el van forditva az elsö bütykölnöz, akkor az a váltó közép helyzetében vált. Ez a második mikrokapcsolo sorba van kötve az első megszakitotoval és a két kimenete a két kezelőgombot váltogatja, azaz már lehet 2 gommbal váltani oda visza, de ez a belsö motort nem oda vissza firgatja, hanem ugyanabba az irányba 180 fokkal.
Ez sem tetszett a modavasutas társadalomnak, mert sokan használtak a nyomogombok helyett kapcsolokat, azaz elvben állando feszültség ment a váltomübe, ami igy már nem állitotta meg a motort ( a tekercses állitoművekben a végálláskpcsolo kapcsolta szét az áramkört. Az MO motornak nincs végállása. Erre az MTB beszerelt még egy bütyköt és még egy mikrokapcsolot és állo helyzetben lekapcsolta az aktiv kapcsolot, azaz megint egy àtkapcsolo.
Hogy egyszerübb legyen a huzalozás a motor COM polusát amit a nyomogombok meg a mikrokapcsolok kezelnek közösitették, azaz a kezelöpulton a bemeneteket a COMra kell huzni ha megnyomod a gombot vagy átkapcsolod a kapcsolot. Ekkor kellett egy független átkapcsolo azaz még egy bütyök a tengelyre kapcsoloval és valoszinü a surlodás csökkentése miatt ez is csak egy kis bütyők lett, am fordulatonkét csak egy pillanatra nyomja be a mikrokapcsolot, azaz gyakorlatilag csak az egyik állásban szakitja meg az áramot a maradëk kb 340 fokban nem, ide is inkább egy 180 fokos tárcsa kellene. ( a maiakba nem tudom mi van) , annak idején beszéltem az MTBvel ezeket a dolgokat kitárgyaltuk.. Nekem akkor már vagy 10 éve ilyen elven mükődő állitoműveim voltak. Miután én gyàrtottam őket pontosam tudtam hogyan működik milyen feladathoz mi a jobb megoldás. Nyilván az MTBnek univerzálisabb dolgok kellenek és a méretekkel is szűken kell számolni.
Ha leülsz egy kicsit játszol velük talán jobban megérted mi miért mükődik ugy ahogy. |
|
(#73232) sunocske válasza etwg hozzászólására (#73231)
|
Válasz •
|
Feb 25, 2026 |
|
A motor az MP8-ban is egy irányba forog, ez nem változott. Amiben más a többihez képest, az az, hogy mindkét pólust fixen be kell kötni a hajtóműbe, a Poz1, Poz2 érintkezőkön meg minusz impulzust vár, ami ha beérkezik, akkor valamilyen elektronikus hókusz-pókusz történik, aminek hatására elindul a motor. Aztán lehet hallani a kattogást, ahogy a bütykök nyomkodják vagy elengedik a mikrokapcsolók gombjait.
Nincs különösebb gond ezzel a felépítéssel, nem is ezzel van a bajom. Hanem azzal, hogy végállás-visszajelentésnek neveznek valamit, ami nem az. Az én esetemben ez nem akkora gond, mivel egy pillantással átlátható a két váltó a rakodó két végén, de ha valaki ezt a motort egy árnyékpályaudvarra tervezi, hamis képet kap arról, hogy mi történik a hegy mögött: bár a visszajelentés szerint átállt a váltó, valójában lehet, hogy elakadt valamiben. Jó esetben csak kisiklik rajta a vonat, rosszabb esetben akár le is éghet az elakadt motor, lehet cserélni újabb 20 euróért... mondjuk legalább a huzalozást megúszod, mert rátolható sorkapoccsal csatlakoztathatóak a vezetékek  |
|
(#73233) etwg válasza sunocske hozzászólására (#73232)
|
Válasz •
|
Feb 26, 2026 |
|
Már irtam, hogy az MTBben alapbol nem lehet olyan végàlláskapcsolo mint a tekercses vagy a régi motoros váltokban. Gyakorlatilag az MTB mozgo kulisszájára kellene kapcsolokat szerelni, erre nincs hely.
Ez már a felhasználonak kell megoldania.
( amugy csodálkoztam volna ha az MTB vàltoztatott volna valamit az alapelven.).
A motor nem igen éghet legfeljebb ha belül megakad, mert ha nem működik az első kapcsolo akkor a motor egyfolytában forog a váltit meg kapcsolgatja.
Sajnos a felhasznált anyagok néha gondot okoznak, mert a mikrokapcsolok helye eléggé kritikus a kis méretek miatt. |
|
(#73234) sunocske válasza etwg hozzászólására (#73233)
|
Válasz •
|
Feb 26, 2026 |
|
Elsőre nem értettem meg, amit írtál. Most már fokozatosan tisztul a kép.
Cserébe te sem igazán érted meg, hogy mi az én problémám.
Nem az a baj, hogy nincs a klasszikus értelemben vett végálláskapcsoló a motorban. Álljon meg a két szélső pozícióban, simuljon a csúcssín, a többi nem érdekes.
Még az sem baj, hogy nincs tényleges végállás-visszajelentése a váltónak, mert ezek nélkül is van élet.
A baj az, hogy ennek ellenére a nem-végállás-visszajelentésről a gyártó következetesen azt állítja az írásaiban, hogy az, és erre ráerősít az is, miszerint (idézem):
Idézet: „Přídavné výstupy (fb1, fb2) jsou určené k signalizaci koncové polohy přestavníku pomocí LED nebo žárovky, tyto kontakty spínají po dojezdu ke společnému (zápornému) pólu napětí.”
Kiemelés tőlem. Azért a cseh szöveget másoltam be, mert az a legautentikusabb, a többi gépi fordítás. A koncová poloha přestavníku szó szerinti magyar fordításban az állítómű véghelyzetét jelenti. Egyébként a német nyelvű leírásban "Endlage des Schalters", az angolban "end position of the inverter" szerepel - most tekintsünk el attól is, hogy a nyilvánvaló gépi fordításnak még az átnézésére se voltak hajlandóak, a hajtóművet (přestavník) a fordítóprogram teljes következetlenséggel hol inverternek, hol kapcsolónak, hol meghajtónak vagy minek fordítja. A lényeg, hogy azt állítja, a visszajelző fények azt jelzik vissza, hogy a hajtómű végállásba került, holott látjuk, hogy ez nem igaz.
Egyébként igen, arra gondoltam, hogy a hajtómű valamilyen fizikai akadályban akad el, még a véghelyzetbe kerülés előtt. Ha kellően messze vagy a váltótól, vagy takarja valami, lehetsz abban a hitben, hogy a visszajelentő fény átváltott, motorzaj nincs, tehát az átállítás sikeres volt, miközben maradt 1 mm hézag a tősín és a csúcssín között, a bütykös tengely nem fordult teljes 180 fokot, így a végálláskapcsolót se nyomta meg, tehát a delej folyik át az elakadt motoron, amíg valami meg nem adja magát (ha szerencséd van, a túlterhelés-védelem - már ha van ilyen akár a berendezésen, akár a betápon). És eközben még a vonatod is kisiklik. |
|
(#73235) etwg válasza sunocske hozzászólására (#73234)
|
Válasz •
|
Feb 26, 2026 |
|
Több félreértés van a témában.
Amit irsz aztt egyetlen vàltomotor sem tudja (még a nagyvasuton sem). Az MP motor ( mint minden hasonlo berendezés csak azt tudja jelezni, hogy a mechanizmus átfordult a másik állásba de az nem, hogy a válto követte-e a mozgatokar mozgását. A mágneses is csak azt tudja, hogy átbillent-e egy billenő szerkezet mert a vasmag a tekercsekben átrepült a màsikba. A Fulgurex motor is csak azt tudja, hogy a motor a másik végállásba hajtotta a mozgatokart.
A nagyvasuton sen tudja ezt a meghajto motor, ezért kell a változár is, azaz amikor áttolja a nyelvet a másik pozicioba elindul a változár kallantyuja ami csak akkor tudja befejezni a mozgást a be tud fordulnia nyelvhez és azt igy rőgziteni. Ekkor jelzi csak vissza a központba a váltoátállitást befejezését. Még régebben erre szolgált a kulcs amit csak akkor lehetett kivenni a zárbol, ha a nyelvek le lettek zárva.
A forditás tőkéletes, mert azt irja, hogy kijelzi, hogy a motor elért a másik állásba, sehol nem irja, csak a primitiv forditá, hogy ez a válto tényleges állásával ahogy a nagyvasutinál sem. ( lásd feljebb).
Ilyen modell meghajtot még nem láttam ami ezt tudná. Ehhez a válto nyelveit mereven ( nem rugokkal stb) kellene ősszekapcsolni. Az lenne nemcsak a motoros meghajtok halála.
Esetleg használj Peco váltokat, azokban egy kis rugo kizárja, hogy a nyelv valamilyen közbülső helyzetben megálljon.
Esetleg ősszekötheted a válto állitorudját mereven az MP piros hajtoelemével akkor az garatálni fogja, hogy az MP a váltoállását fogja jelezni. Itt legfeljebb az lesz a gond, hogy az MP meghajtoban NINCS semmi rugalmasság, csak a mozgás pályáját ( hosszát) lehet megválasztani. A baj az, hogy a váltok igényei mások a TT-ben alig 2 mm-től majdnem 4 mm-ig megy. A motornak pontosan ennyit kell tudnia, különben merev csatolásnál a motor leégne ha nem tudná elérni a màsik tősint, vagy hamarabb éri el a kelleténél, azaz nem tudja befejezni a mozgást. Ezért kell a rugalmas kapcsolat ami kizárja, hogy a motor a nyelvek tényleges helyzetét jelezze.
|
|
(#73236) etwg hozzászólása
|
Válasz •
|
Feb 26, 2026 |
|
Bocs a hibákért, nem tudom miért, amikor a váladszt irom az ablakban fele akkorák a betűk mint a sima topikon. Ezért szinte minden hozzászolást javitgatnom kell mert, csak akkor látom jol a betüket, ha már megjelenik a felületen.
 |
|
(#73237) etwg válasza etwg hozzászólására (#73235)
|
Válasz •
|
Feb 26, 2026 |
|
Még valamit a nagyvasuti váltomotorokrol. A bonyolultabbak azt is tudják, ha váltot kell állitani, de valamiért az elsőre nem sikerül akkor automatikusan még egy kisérletet tesznek és csak utánna jelzik, higy nem sikerült az átállitást. Azokban egy forgo tányért hajt a motor ami mozgatja egy fogas ruddal a nyelveket, ha ez a forgotányér nem jut el abba helyzetbe ahova kell akkor a zár sem indul el és a motor tesz még egy kisérletet. A. Váltoállitás csak akkor fejeződikbe ha a nyelveket megfelelö erővel ( a tányérban is van egy rugo) oda tudja nyomni ( pl télen amikor jég van ez mindennapos cirkusz) a tősinhez és csak ekkor indul el a zár ami befejezi a váltoállitást |
|
(#73238) etwg válasza etwg hozzászólására (#73237)
|
Válasz •
|
Feb 26, 2026 |
|
Itt van videon a legujabb nagyvasuti motor az ÖBBnél. Itt a zár már váltomotorban van a törési ponttal is ( ami a felvágott váltot iktatja ki).
ÖBB váltomotor |
|
(#73240) Lazsi hozzászólása
|
Válasz •
|
Feb 26, 2026 |
|
Szerintem elbeszéltek egymás mellett... A levelezésből én a következőt szűrtem le, hogy mi a problémája Sünöcske kollégának:
Kicsit olyan lassított felvétel-szerűen próbálom leírni. Nyilván a valóságban ennél sokkal rövidebb idő alatt történik a dolog, kivéve, ha a motor valamiért a tervezettnél lassabban mozog.
1. Jön a parancs a váltó átállítására
2. Elindul a motor, és elkezdi mozgatni a szerkezetet
3. Félúton jár az átváltásban, amikor a visszajelző jelzi, hogy a váltó át lett váltva
4. A motor forog tovább és folytatja a mozgatást
5. Elér a végállapotba, és ekkor leáll a motor mozgatása
Namost vagy én értettem félre, és nem ez történik / nem ezt kifogásolja Sünöcske, vagy pedig valóban ez a helyzet, és akkor tényleg az a gond, hogy a 3. lépésnek az 5. lépéssel egyidőben kellene megtörténnie.
Etwg kolléga megerősítette, hogy a leírásban az szerepel, hogy a "motor átért a másik állásba".
Sünöcske azt írta: "A mikrokapcsolót pedig a kihajtó fogaskerékkel egybe szerelt bütykös tengely nyomkodja, mégpedig úgy, hogy az átkapcsolás az átállás közben, nagyjából félúton történik meg. Tehát az átkapcsolás akkor is megtörténik, ha a hajtómű nem kerül végállásba!"
Szerintem egyetértés van, hogy nem a váltó tényleges állását kell jelezni, hanem azt, hogy a motor elvégezte-e azt a mozgatást, amit kell.
Etwg és a leírás szerint szerint ezt jelzi.
Sünöcske gyakorlati tapasztalat szerint nem a végállapotot, hanem a folyamat közepét jelzi. |
|
(#73242) etwg válasza Lazsi hozzászólására (#73240)
|
Válasz •
|
Feb 26, 2026 |
|
Jol irtad le, miután a motoros meghajtonál mindig két állás van, csak a kettő között eltelik pár másodperc, ilyen kapcsolo meg nem igen van, igy amennyiben csak egy átkapcsolo van, azt értelemszerüen érdemes a mechanikus mozgás közepén átkapcsolni. Azt hiszem ( nekem csak MP1-s motorjaim vannak) , hogy valamelyik MPben volt két kapcsolos polaritás független AUX vagy mi volt a neve ami csak a végállásban kapcsolt, menet kőzben viszont jel nélkül volt. Azaz, ha erre kőtöd a kijelzö fényeket akkor azok sötétek lesznek menet kőzben ès csak a mozgás végén gyullad meg az egyik.
De ez sem tudja a válto nyelveinek a helyzetét garantálni.
Az MTB motomeghajtoban a motor alapbol nem tud megállni a két végállás között, a külső akadályt az acélrud rugalmassága kompenzálja. |
|
(#73244) Lazsi válasza etwg hozzászólására (#73242)
|
Válasz •
|
Feb 27, 2026 |
|
Sünöcske írta, és a bemásolt eredeti (cseh*) szövegben is ez látszik:
"Az MP típuscsaládból ez az egyetlen, amelyiknek dedikált feedback kimenete van, ami ráadásul a közös negatívot kapcsolgatja az fb1 és fb2 érintkezőkön"
*
Nem beszélem a cseh nyelvet, de azért számomra is egyértelmű, hogy a "výstupy (fb1, fb2)" azt jelenti, hogy kimenetek (többes számban).
Mi értelme lenne két olyan kimenetnek, ami pontosan ugyanazt jelzi, és ráadásul úgy, hogy földre kapcsol, vagyis logikusan, hogy az egy relét működtessen... (aminek azután annyi érintkezője lehet, amennyire szükségünk van...)
Két, pontosan azon értelmű kimenetnek akkor lenne haszna, ha azok a földtől és egymástól is függetlenek lennének...
Így viszont logikusan az egyik kimenet az egyik végállást, a másik kimenet a másik végállást jelzi. Amikor a motor még mozog, vagyis a két állapot között halad, akkor egyik sem jelez.
Nem a váltó helyzetét kell jelezni, hanem a motor végállapotába kerülését. |
|
(#73245) etwg válasza Lazsi hozzászólására (#73244)
|
Válasz •
|
Feb 27, 2026 |
|
Már az eredeteiben is egy pár kimenet volt. Az egyik a COM potenciált kapcsolta a két kimenetre, a másik meg függetletn volt ami egy bemeneti potenciált kapcsolta az egyik vagy a másik fb kimenetre.
Az MP8 is ezt tudja csak a jelölések változtak.
|
|
|
|
(#73247) Lazsi válasza etwg hozzászólására (#73245)
|
Válasz •
|
Feb 27, 2026 |
|
"...a másik meg függetletn volt ami egy bemeneti potenciált kapcsolta az egyik vagy a másik fb kimenetre. "
És mitől függ(ött), hogy melyik fb-re? |
|
(#73248) sunocske válasza etwg hozzászólására (#73242)
|
Válasz •
|
Feb 27, 2026 |
|
Idézet: „Azt hiszem ( nekem csak MP1-s motorjaim vannak) , hogy valamelyik MPben volt két kapcsolos polaritás független AUX vagy mi volt a neve ami csak a végállásban kapcsolt, menet kőzben viszont jel nélkül volt. Azaz, ha erre kőtöd a kijelzö fényeket akkor azok sötétek lesznek menet kőzben ès csak a mozgás végén gyullad meg az egyik.”
Pontosan ezt vártam volna el az MP8-tól is, mivel a leírása pontosan erre utal.
Idézet: „De ez sem tudja a válto nyelveinek a helyzetét garantálni.”
Elég, ha a hajtóműét tudom. Az 99%-ban együtt jár a váltóéval is (a maradék 1% jár csörömpöléssel).
Idézet: „Az MTB motomeghajtoban a motor alapbol nem tud megállni a két végállás között, a külső akadályt az acélrud rugalmassága kompenzálja.”
Nos, az MP8 meg tud állni, ráadásul úgy, hogy még akadály sem kell neki! Bőven elég az állítási folyamat közben, még végállásba kerülés előtt ellentétes irányú állítási parancsot adni neki! A motor azelőtt megáll, hogy véghelyzetbe kerülne, valamelyik visszajelentő fény viszont ugyanúgy világít. Hogy melyik, az attól függ, hogy a bütyök ráfordult-e már a mikrokapcsolóra vagy sem. Miért baj ez? Állítás közben véletlenül megbököd a másik gombot, és máris kész a baleset, mert vagy azt hiszed, hogy átállt a váltó (hiszen ezt kapod visszajelentésként). Vagy pont ellenkezőleg, véletlenül állítod a váltót, de rájössz, hogy nem ez kell, gyorsan visszadobod egyenesbe. Ha még nem kapcsolt át a fb relé, akkor az egyenes LED ugyanúgy világítani fog, mintha a váltót sikerült volna visszaállítanod egyenesbe, miközben valójában a váltó kimozdult az egyenes végállásból, majd valahol félút előtt meg is állt. Megint zörögni fognak a talpfák...
Összegezve: az MP8 végállás visszajelentése nem valódi visszajelentés, csak látványelem. |
|
(#73249) etwg válasza Lazsi hozzászólására (#73247)
|
Válasz •
|
Feb 27, 2026 |
|
Az egyik kimenet mint làtod a motor kapcsoloja is egyben. Ha a nyomogombokkal párhuzamosan kötsz egy LEDet akkor mindig az egyik fog vilàgitani, ha a diodák közös pontja a minusz lesz. ( GND vagy COM).
A másik kapcsolo bemenetére AUX1 azt kőtsz amit akarsz, és az a jel jelenik meg az egyik vagy másik kimeneten. |
|
(#73250) etwg válasza sunocske hozzászólására (#73248)
|
Válasz •
|
Feb 27, 2026 |
|
A gond valoszinü az, hogy beletömtek egy bipoláris relét, mert a motornak igen rövid impulzusokra is reagálnia kell. Ez a relé a bütyők helyzetétől függően adja adja az áramot a motirnak. De miután az impulzus a POZ bemenetre ment ez itt nem a motir megszakitoját kezeli, hanem a bipoláris relét. Ha ezt olyankor kapcsolod át amikor a motir még kőzép állàsban van akkor megszakad a motoráram és megáll.
Utánna hogyan inditod ujra el?
Azt a jelenséget ugy lehetne kiküszöbölni ha az AUX kimeneteket 2 diodával kőzösited egy külső relére, ami csak akkor huz meg, ha a motor elérte az egyik vagy a másik végállást. Ilyenkor ez a relé COM-t kapcsol a két nyomogomb közös végére.
Sőt talán egyszerűbb ha a képen látható izzo helyett kötsz oda egy relét. A relé màsik végére két diodát közös anoddal a katodok meg a két fb pontra mennek. A relé kontaktusa meg a tranzisztor meg a nyomogomb közös pontját szakitja meg a -V-töl a motor mozgása közben.
Remélem az fb kontaktusok eredeti szerkezete maradt meg és valoban csak a két végállásban van rajtuk a -V feszûltség, ha nem akkor a fenti megoldás nem müködik.
Ha az van akkor kénxtelen leszel egy késleltető relét beépiteni ami a bármelyik bemeneti impulzusra meghuz, de csak 2-3 másodperc mulva esik le. Azaz bármelyik nyomogombbal bekapcsold ezt a relét, ami igy marad pár másodpercig.
Ha ez a helyzet majd kitalálunk egy primitiv kapcsolást.
Sajnos ez a gond màskép aligha kezelhető. |
|
(#73251) sunocske válasza etwg hozzászólására (#73250)
|
Válasz •
|
Feb 27, 2026 |
|
Idézet: „Utánna hogyan inditod ujra el?”
Az elsőnek kiadott parancs megismétlésével. Folyamatként leírva:
1. A váltó egyenes állásban van.
2. Kiadom a kitérő irányú parancsot, a motor elindul.
3. Menet közben kiadom az egyenes parancsot, a motor megáll.
4. Kiadom újra a kitérő irányú parancsot, a motor elindul.
A 3-4. pontot egészen addig lehet ismételgetni, amíg el nem éri a motor a végállását, utána (természetesen) az egyenes parancsra elindul visszafelé.
Az AUX kimenetet egyébként még nem próbálgattam, mivel az a szívpolarizációnak van fenntartva, de holnap délelőtt lehet, hogy arra is kötök néhány LED-et, hogy kiderüljön a turpisság.
Az biztos, hogy az fb1/fb2 kimeneten a COM-ot (-V) kapcsolgatja felváltva. Ha kiderül, hogy az AUX pont úgy működik, ahogy az eredeti MP1 AUX kimenete, én sikítok
Ja, igen, még egy fontos dolog. A váltó állítómű és a vezérlőáramkör a pályától teljesen külön betápot kap, ugyanis az FKTT (FREMO) szabvány ha jól tudom, tiltja a sín "megcsapolását", azaz a vonatokon kívül bármilyen más fogyasztó rákötését.
Ennek megfelelően az AUX felhasználása is úgy fog történni, hogy a két sín az alternáló érintkezőkre lesz kötve, a "közös"-re meg a váltószív. |
|
(#73252) etwg válasza sunocske hozzászólására (#73251)
|
Válasz •
|
Feb 27, 2026 |
|
Értehető, akkor ott van a kutya elásva, hogy a biporális relé elvárja az eredeti mozgás befejezését.
Sajnos az a kompatibiiltás ára. Erről a kezdetben irtam. Nem igen lehet még 20 euroért sem kielégiteni minden igényt.
A váltoáramkör alapbol minden terepasztalon kűlön táprol szokta a delejt kapni, erre volt valamikor a 16 V AC kimenet.
Azt még nem értem mi a gond az AUX kapcsoloval, az pontosan azt teszi amit tenni kell, ezeket én is használom az MO1-n, nincs semmi gond azzal. |
|
(#73253) etwg válasza etwg hozzászólására (#73252)
|
Válasz •
|
Feb 28, 2026 |
|
Igy elgondolkodva a problémádon, miért is választottad pontosan az MP8-t. Szerintem amit akarsz arra jobb a nem impulzus vezérlésű meghajto is. |
|
(#73254) sunocske válasza etwg hozzászólására (#73253)
|
Válasz •
|
Feb 28, 2026 |
|
Azért választottam az MP8-at, mert jó ötletnek tűnt és nem akartam túlbonyolítani a vezérlőelektronikát, a gyártói leírás alapján pedig ez nekem megfelelt. Illetve egy ismerősöm az impulzusvezérlést, hogy szerinte az jobb.
Mint írtam a legelején, nagyon keveset konyítok az elektronikához, mert általános iskolában a fizika órán csak ledarálták a tananyagot, kísérletezés nem is volt, mondván, majd technika órán megtanuljátok. Technika órán viszont általában (mivel a technika tanárunk egyben a matektanárunk is volt) vagy matekdolgozatot írtunk a rossz jegyeink miatt, vagy valami mással foglalkoztunk. Elektronikára, forrasztásra egyetlen tanóra jutott, abból is az első 20 perc fegyelmezéssel telt. Otthon nem volt lehetőségem elmélyülni benne (akkoriban nagyon be kellett osztani anyuéknak a pénzt, így nem is álltam elő a kéréssel, hogy vegyenek nekem pákát, ónt, meg egy marék alkatrészt "játszani"), anyai nagyapám pedig bár orvosi műszerész volt a szakmája, nemigen engedett a dolgai közelébe, inkább az unokatesómmal bütykölt, mivel "ő jobban ért hozzá". A halála után lehetett volna alkalmam felnőtt fejjel "lerabolni" a garázsát, de nem nyúltam semmihez, pedig akkor már felnőttek voltunk. Amikor a mama is elment, utána a ház kiürítésekor a garázst én szortíroztam. "Látod, papa, mégis hozzám kerülnek a dolgaid" - mondtam magamban, de akkor már a pákája nem volt meg, az alkatrészek is össze voltak borogatva egy fiókban, ráadásul a nagyjáról azt se tudtam, hogy mire való, így zsebre vágtam két marék banándugót, meg egy fél tekercs forrasztóónt (ami azóta a sok költözés alatt el is veszett). Ehhez az előélethez képest nekem már az is sikerélmény volt, hogy össze tudtam válogatni azokat a szerelvényeket, amivel ezt a vezérlőáramkört legalább fejben össze tudtam rakni.
|
|
(#73255) etwg válasza sunocske hozzászólására (#73254)
|
Válasz •
|
Feb 28, 2026 |
|
Én a helyedben kiprobálnék egy NEM impulzusvezérlésű meghajtot - akár az MP1-t.
Itt a impulzusvezérlés téveszt meg sokakat. A sima MP1 is “impulzus” vezérlésű, mert ott is a gombot addig kell nyomni (<1 sec ) amig a motor ki nem mozdul az alaphelyzetből. Amikor ezt az impulzusvezérléses MP8-at megcsinálták ott abbol indultak ki, hogy millisekundomos impulzusokra is reagálnia kell ( azaz akár 100szor rövidebbekre mint az MP1), mert a tekercses váltokat kell helyettesiteni, amik hajlamosak leégni ha hosszabb impulzusokat kapnak.
Azaz be kellett épiteni az MP8-ba egy szerkezetet ami “elkapja” ezt nagyon rövid impulzust és elinditja a motort ami értelemszerüen addig amig el nem éri a másik végállást nem is igen fogadhatna egy ujabb parancsot ( gombnyomást). Erre azonban az eredeti feladatnál nem kell reagálni, mert a mágneses meghajtoknàl erre nincs idő sem. A motorosnál viszont majdnem 2 sec nyomkodhatod öszevissza gombokat és kapod az eredményt, amire panaszkodsz.
Ezért állitom, hogy számodra az MP1 jobb választás lehet ( a többiekkel én eddig nem foglalkoztam, de az MP4 is megfelel meg az MP10 is. ) |
|
(#73256) sunocske válasza etwg hozzászólására (#73255)
|
Válasz •
|
Feb 28, 2026 |
|
A sima MP1 is “impulzus” vezérlésű, mert ott is a gombot addig kell nyomni (<1 sec ) amig a motor ki nem mozdul az alaphelyzetből.
Ez biztos? Az MP1-be három szál drót megy be, középen a közös (+), mellette meg egy-egy vezérlő input (poz1 és poz2). Az AUX be-/kimenetek ezektől teljesen függetlenek, így azokkal most ne is foglalkozzunk.
Ha a poz1 és poz2 bemenetre is nyomógombot teszel, akkor bizony a gombot nyomni kell addig, amíg át nem áll a váltó. Miért vagyok ebben biztos? Egy áramkörhöz legalább két vezeték kell, itt van három, de ha háromból kettő meg van szakítva, egy vezetékkel nem fogok semmilyen motort meghajtani
Igazából ezt a folyamatos gombnyomást szerettem volna kiküszöbölni, hogy ne a "user" bénázása miatt ne kerüljön végállásba a motor, mert mondjuk túl hamar engedi fel a gombot. Utólag persze rájöttem, hogy gyakorlatilag elég lett volna egy bistabil relét kötni a poz kimenetek elé, azt meg már lehet gombokkal is vezérelni, de akkor már megrendeltem a motorokat.
A kétállású kapcsolót pedig azért szerettem volna elkerülni, hogy ne fordulhasson elő olyan üzemállapot, amikor esetleg a váltó nem a kapcsoló állásának megfeleltethető állásban áll (mivel a váltót csak akkor akarom állíthatóvá tenni, ha a berendezésben benne van a kulcs és el van fordítva). Tudatosan bonyolítottam meg egy kicsit a rendszert, de nem akartam túlbonyolítani sem. Igazából az elképzelésemmel még most is elégedett vagyok, de kezdem belátni, hogy inkább tényleg MP4-essel és bistabil relékkel kellene operálnom. Az MP1 azért nem jó, mert csak egy AUX áramköre van, az meg polarizáláshoz és visszajelentéshez kevés. Ahhoz viszont ragaszkodom, hogy valami világítson a pulton, az olyan menő  |
|
(#73257) etwg válasza sunocske hozzászólására (#73256)
|
Válasz •
|
Feb 28, 2026 |
|
Bocs. Összekevertem a prototipussal. |
|
(#73258) etwg válasza etwg hozzászólására (#73257)
|
Válasz •
|
Feb 28, 2026 |
|
Itt van az MTB egyik eredeti verzioja ( akkor még nem sem MTB, nem voltak olyan apro motorok igy M0,5ős fogaskerekekkel kellett csőkkenteni a motor fordulatszámát. A képen jol láthato, hogyan müködik és ez valoban egy rövid gombnyomàsra ment át a másik állásba, azaz az MTB emberei vagy rosszul másolták le vagy valakinek más lett az igénye, vagy nem értette meg a mükődést. Ezt természetesen nem lehet kapcsolokkal müködtetni. De ha itt is bütykös tengely lenne, akkor abszolut semmi gond nem lenne arra sem.
Az a hosszu villa mozgatja a váltót.
A különbség az MP1hez viszonyitva egyeteln darab drot a mikrokapcsolorol. |
|
|
|
(#73260) sunocske válasza etwg hozzászólására (#73258)
|
Válasz •
|
Márc 1, 2026 |
|
Talán a kulisszás hajtómű az egyetlen hasonlóság, de az se egészen így van, hanem 90 fokkal elforgatva. |
|
(#73261) etwg válasza sunocske hozzászólására (#73260)
|
Válasz •
|
Márc 1, 2026 |
|
Nyilván a kető között vagy 40 év a különbség és látod, hogy egy fontos opciot kihagytak. |
|
(#73263) etwg válasza etwg hozzászólására (#73261)
|
Válasz •
|
Márc 2, 2026 |
|
Amikor ez a szerkezet készült, volt egy kiirás a modellklubok között olyan motoros állitomüre, amiben.
1. a motor egy irányba forogjon, hogy ne kelljen polaritás váltás, mert az bonyolult a vezélöpulton - Lásd az akkori mintapéldár a Fulgurex meghajtot ( s milyen drága még ma is). Alapbol akár 16 V váltoáramos rendszerben is müködöképes, csak egy diodát kell az áramkörbe beépiteni akár közösen minden állitomühöz vagy egyenként.
2. Válto mozgatásához elég legyen fél fordulat, hogy, a motor egy teljes fordulat után az alaphelyzetbe kerüljön.
3. a váltomotor hasonloan legyen vezérelhetö, mint az akkori mágneses váltomüvek. ( Pilz, Zeuke. Märklin stb) azaz 1 vagy 2 nyomogombbal vagy 1 kapcsoloval lehessen kezelni a közls GND potenciálhoz viszonyitva.
Ezt ez a megoldás teljes mértékben kielégitette. Volt egy kisebb szerkezet is a 6-7 között, ahol csigahajtással csökkentették a motor fordulatszámát. Valoszinü, hogy az akkor is jobb volt, csak nem volt akkor egyszerü ilyen alkatrészeket beszerezni. Mindenki abbol épitett amihez hozzájutott.. Mi 10 darabot épitettünk az akkori terepasztalhoz majd utánna még tizet jobb motorokkal, ezekböl maradt még meg 2 olyan mint a képen. Ezek kisebbek voltak mint az eredeti.
Azt rátok hagyon mit vett át az MTB ebböl, meg mit nem. Valoszinü, akkor még az MTB mai emberei nem is éltek, amikor ezek készültek.
|
|
(#73264) sunocske válasza etwg hozzászólására (#73263)
|
Válasz •
|
Márc 2, 2026 |
|
Elém sodródott ez a videó. Eszerint a "mezítlábas" MP1 még valódi végállás-visszajelentéssel dolgozik:
Bővebben: Link
No, de most már jegelem a témát  |
|
(#73265) etwg válasza sunocske hozzászólására (#73264)
|
Válasz •
|
Márc 2, 2026 |
|
Nálam mind igy müködik, csak nyomgombokkal. |
|
(#73266) etwg válasza sunocske hozzászólására (#73264)
|
Válasz •
|
Márc 2, 2026 |
|
Ha csak végállás visszajelzö kell annak müködni kell mindegyiken. De te valami mást akartál. |
|
(#73267) sunocske válasza etwg hozzászólására (#73266)
|
Válasz •
|
Márc 3, 2026 |
|
Idézet: „Ha csak végállás visszajelzö kell annak müködni kell mindegyiken. De te valami mást akartál.
”
Most tényleg kezdjük elölről?
A végállás visszajelzés az, ami akkor és csak akkor ad jelzést, ha a mozgás befejeződött és a mozgó alkatrészek véghelyzetbe kerültek. Ezt látjuk az MP1-es videón. Amíg a motor mozog, a visszajelző fények sötétek.
Amit az MTB az MP8-asba beépített, és végállás visszajelzésnek ad el, az viszont valami teljesen más. Nevezzük látványelemnek. Mondjuk annak nem rossz, csak arra számítottam, hogy ami az MP1-nél már működött és bevált, azt továbbörökítették az újabb, "korszerűbb" hajtóművekbe.
Az MP8-ra azért esett a választásom, mert két bistabil segédáramköre is van, az egyik a polarizáció, a másik a visszajelentés (korábban az MP5 volt és most az MP4 ilyen, bár ott AUX1 és AUX2 volt, és teljesen függetlenek voltak a hajtómű tápfeszültségétől), és az egyszerű nyomógombos kezelhetőség. De egyre inkább ott tartok, hogy veszek inkább két MP1-est, és odaírom a gomb mellé, hogy addig nyomd, amíg a pozíciófény ki nem gyullad.
UPDATE: találtam egy másik videót is, ahol viszont már az MP1 végállás-visszajelzése is pontosan úgy működik, mint az MP8-asé. Magyarul sikerült a jót elrontaniuk. Mindegy, megtanulok együttélni vele  |
|
(#73268) etwg válasza sunocske hozzászólására (#73267)
|
Válasz •
|
Márc 3, 2026 |
|
Egyet elnézel az egész témakörben.
Olyan állitomüvekben amik kapcsolora is müködnek a kapcsolo oldja meg a problémát ( MP, 5 meg ha 6), mert a kapcsolo zárja rövidre azt a LED-t ami mem világit, azaz szelektálja, hogy a 2 LED közül melyik nem világit ( és nem a váltoállito motor dönti el). Az csak azt dönti el a kapcsolo melyik kimenetét aktiválja. A LEDek a kapcsolo kontaktusaival vannak párhuzamosan kötve azaz mindig az világit amelyik a válto ellenkezö irányát jelzi. Azaz igy ha két nyomogombod van, akkor ez a kapcsolás NEM MÜKÖDIK.
Az MP8-ban ez nem érhetö el, mert a kapcsolo benne van a váltómüben ( bipoláris relé).
Az MP8ban invertálni kell kell a kimeneteket ki kellene probálni, lehet, hogy nem a GND (-V) hez viszonyitva kell a LEDeket bekötni, hanem a +V polushoz. |
|
(#73269) sunocske válasza etwg hozzászólására (#73268)
|
Válasz •
|
Márc 3, 2026 |
|
Idézet: „Az MP8ban invertálni kell kell a kimeneteket ki kellene probálni, lehet, hogy nem a GND (-V) hez viszonyitva kell a LEDeket bekötni, hanem a +V polushoz.”
Miért? Rajz és leírás szerint kötöttem be és úgy működik. Ha megfordítanám a LED-eket, akkor szimplán egyik sem világítana, nem? A hajtómű a -V bemenetet dobálja ide-oda a két LED között.
A problémám pedig továbbra sem az, hogy min keresztül vagy minek hatására záródik az adott LED áramköre, hanem az, hogy mikor.
Amit linkeltem videót, azon pontosan ugyanúgy működött a végállásjelzés, ahogy azt egy végállásjelzéstől az ember elvárja, azaz a motor megindulásakor az aktuális állásnak megfelelő fény elsötétül, majd az állítási folyamat befejeztével az új pozíciónak megfelelő fény kigyullad. Erre ma láttam egy másik videót, amin már nem így működött, hanem a két led gyakorlatilag alternál, azaz a kettő közül az egyik, de valamelyikük mindig világít. Ez nem végállásjelzés, csak annak nevezik.
És továbbra se az a bajom, hogy nem az, hanem hogy annak van eladva. Mégpedig azért, mert engem, mint végfelhasználót nem az érdekel, hogy milyen hókuszpókusz van a gyufásdoboz méretű váltóhajtóműben, hanem az, hogy amit a gyártó a leírásában állít, az úgy is működjön, ahogy állítja. Nem fér bele a gyufába? Nem baj, csak akkor ne írja azt, hogy de. |
|
(#73270) etwg válasza sunocske hozzászólására (#73269)
|
Válasz •
|
Márc 3, 2026 |
|
De ugy a LED addig világit amig a másik nem gyullad be .
Ha a V+, hoz kötöd, akkor meg csak akkor fog az egyik világitani, amikor eléri a végpontot.
Azaz a két LED anodját kösd össze és egy ellenálláson keresztül kösd a +V -re. A LED katodjàt meg a Poz1/2 lábakra. Probáld ki. Remélem a bipoláris relé ugy van bekötve ahogy gondolom.
Ha nem müködik akkor 2 tranzisztorral lehet megoldani. A LEDek anodjai a két NPN tranzisztor Kollektorára mennek. Az anodokat össze legühet kötni és egy ellenálláson keresztūl a V+ra.
A tranzisztorok Emmitere a GND (V- ra ) megy a két bázisra a 2 kb 10 kohmos ellenállást köss a másik véget meg a MP8 végállás kimeneteire. |
|
(#73271) sunocske válasza etwg hozzászólására (#73270)
|
Válasz •
|
Márc 3, 2026 |
|
Idézet: „De ugy a LED addig világit amig a másik nem gyullad be .”
Ez most is így van. Nincs olyan, hogy egyszerre mindkettő világítson. De olyan sincs, hogy egyik sem, ami a végállás hiányát jelezné az én értelmezésem szerint (hiszen a végállásjelző akkor jelez, ha van végállás).
Idézet: „Azaz a két LED anodját kösd össze és egy ellenálláson keresztül kösd a +V -re. A LED katodjàt meg a Poz1/2 lábakra. Probáld ki. Remélem a bipoláris relé ugy van bekötve ahogy gondolom.
”
Ezt nem egészen értem. A Poz1/Poz2 kimenetre ha impulzust küldök, azzal állítom a váltót. Ha rákötök egy LED-et, akkor az azon keresztül záródó áramkör nem olyan lesz, mint egy nagyon hosszú impulzus? Ebben az esetben viszont a váltó nem tud átállni sem, mert ha az éppen aktuális állásnak megfelelő (tehát 1-es pozícióban az 1-es lábra csatlakoztatott) gombot nyomvatartom, és mellé megnyomom a 2-es gombot is, akkor nem történik semmi, a másik gomb nyomkodása hatástalan marad.
Idézet: „Ha nem müködik akkor 2 tranzisztorral lehet megoldani. A LEDek anodjai a két NPN tranzisztor Kollektorára mennek. Az anodokat össze legühet kötni és egy ellenálláson keresztūl a V+ra.
A tranzisztorok Emmitere a GND (V- ra ) megy a két bázisra a 2 kb 10 kohmos ellenállást köss a másik véget meg a MP8 végállás kimeneteire.”
Ezt meg még emésztenem kell, körülbelül itt fogyott el az összes elektronikával kapcsolatos tudásom  |
|
(#73272) etwg válasza sunocske hozzászólására (#73271)
|
Válasz •
|
Márc 3, 2026 |
|
Igy van kb ahogy gondolod, csak nem tudom milyen az a bipoláris relé, azért irtam, hogy ki kell probálni. Az impulzusok ha jol emlékszem a GND röl mennek, nem a pluszrol, igy a LED nem igen kapcsolgathatja a relét.
Ha igy nem jo, akkor a LEDek katodjait kösd az fb1 meg a 2re. Ha igy sem jol akkor itt az utolso trükk.
A két LEDet kösd egyenként egy ellenállással a V+ra . A katodokat a v- ra.
Mind a kettönek világitania kell. Most a LED anodja meg az ellenállás találkozására forassz egy drotot ami az fbx re megy. A másikra ugyanezt az másik fb-re.
Ez most pontosan az teszi amit a videoban látott kapcsolo.
Ha ez sem megy akkor marad az elektronika a két tranyoval.
|
|
(#73276) sunocske válasza etwg hozzászólására (#73272)
|
Válasz •
|
Márc 4, 2026 |
|
Hétvégén kipróbálom ezeket. |
|
(#73298) etwg hozzászólása
|
Válasz •
|
Márc 16, 2026 |
|
Készül az uj univerzális vezérlöegység.
Egyelöre ezzel lehet menetsebességet mérni vagy egy ingavonatot vezérelni a kiállitásokon meg hasonlo dolgokat. Egyelöre csak ez a két feladat jutott az eszembe, majd ha müködni fog akkor majd jönnek az ötletek.
( ugy a sebességmérö meg az ingavonat már müködik a terepasztalon most csak az a feladat, hogy mindent egy Arduinoval tervezek választhatoan müködtetni.
|
|
|
|
(#73300) Antal Miklós válasza etwg hozzászólására (#73298)
|
Válasz •
|
Márc 16, 2026 |
|
Szia. Nagyon érdekel.
Szívesen kipróbálnám, megépíteném. |
|
(#73303) etwg válasza Antal Miklós hozzászólására (#73300)
|
Válasz •
|
Márc 16, 2026 |
|
Ép most szedtem össze programozás közben valamilyen virust, igy most pihenni kell. A rohadt display nem akar menni, valamit már csinál csak nem azt amit akarok...  |
|
| |
2026. Márc, 25. Sze 8:02:12 |
| |
Jelenleg 18 fő olvassa az oldalt |
|
|