|
|
|
Terepasztal vezérlés és elektronika
|
Témaindító: nzozz, idő: Júl 14, 2010
Témakörök:
|
|
|
(#32283) etwg válasza etwg hozzászólására (#32189)
|
Válasz •
|
Ápr 18, 2014 |
|
De ha profi és olcso , bikaerös váltoállitot akarsz, akkor ezt nézd meg: csak ajánlani tudom:
Polip
 |
|
(#32288) zsolesz74 válasza etwg hozzászólására (#32283)
|
Válasz •
|
Ápr 18, 2014 |
|
Idézet: „bikaerös váltoállitot akarsz, ”
Akkor normál szervomotort kell alá tenni, nem mikroszervot!  |
|
(#32298) zsolesz74 válasza HOTotya hozzászólására (#32290)
|
Válasz •
|
Ápr 18, 2014 |
|
Ez pontosan így van, az elektronikán nem múlik.  |
|
(#32301) etwg válasza zsolesz74 hozzászólására (#32288)
|
Válasz •
|
Ápr 18, 2014 |
|
Még a legkisebb szervo is képes kitépni a sint a müanyag talpfábol, igy jobb ha vigyáztok, ha szervokat szereltek.
 |
|
(#32302) piltdownman válasza mokush hozzászólására (#32260)
|
Válasz •
|
Ápr 18, 2014 |
|
Köss párhuzamosan egy 10k-s ellenállást és egy 10uF kondenzátort a fesz.mérő kapcsaira és egy diódán keresztül kösd rá az FZ1-re. Kb. a csúcsértéket fogja mutatni nem a nyomatékkal arányos átlag fesz.-t.
Ha nem lcd-s, hanem ledes a kijező, a 10k elhagyható. Elko, dióda polaritásokkal vigyázni!
|
|
(#32387) mokush válasza piltdownman hozzászólására (#32302)
|
Válasz •
|
Ápr 20, 2014 |
|
Szia!
Először is köszönöm! 
A diódás részt nem igazán értem, bocs ehhez noob vagyok
A többit így gondoltad volna megvalósítani?
|
|
|
|
(#32393) piltdownman válasza mokush hozzászólására (#32387)
|
Válasz •
|
Ápr 21, 2014 |
|
Igy gondoltam: |
|
|
|
(#32698) piltdownman hozzászólása
|
Válasz •
|
Ápr 28, 2014 |
|
„Váltók, vágányzat készítése házilag / (#32691) sany hozzászólása” –hoz
1.Zárd rövidre a kondenzátorokat és nézd meg, hogy egyáltalán elég-e a 16VDC?
Ne nyomd a K11-t egy másodpercnél tovább!
Ha nem vált, emeld a bemenő fesz.-t addig, amíg biztosan működik!
2.Szüntesd meg a rövidzárat, ha most sem működik, emeld a kapac. értékét!
|
|
(#32699) sany hozzászólása
|
Válasz •
|
Ápr 28, 2014 |
|
Sziasztok!
Szeretnék készíteni egy váltóvédő kapcsolást. Találtam is egyet ezen a weboldalon az internetet böngészve. Arra gondoltam, hogy a második képen talált kapcsolást kicsit átalakítom. Az áramkör működéséből adódóan a relés meghajtást elhagynám és egy váltókapcsolót építenék be helyette. És magát váltást egy nyomógombbal valósítanám meg. A kondenzátorokkal a váltó tekercsét védeném. El is készítettem egy próbaáramkört. Ami megfelelően működik is egy sima elektromágnessel, de ha magára a működtetendő váltóra kapcsolom rá akkor már nem váltja át a váltót. Gondolom, nem elég az áram a meghúzásához. A váltó tekercsének ellenállása 35,3 Ω. A kérdésem az lenne , hogyan kellene megváltoztatni az áramkör paramétereit?
Remélem tudna valaki segíteni.
|
|
|
|
(#32700) sany válasza piltdownman hozzászólására (#32698)
|
Válasz •
|
Ápr 28, 2014 |
|
Szia!
Először is elnézést szeretnék kérni a kavarodásért.
A váltó működik DC 16V -ról, rendesen meghúz és átvált. Rendben megpróbálom kikísérletezni a megfelelő kapacitást.
|
|
(#32701) sany válasza sany hozzászólására (#32699)
|
Válasz •
|
Ápr 28, 2014 |
|
Nem tudom, hogy ennél egyszerűbben meg lehetne-e oldani?
Még arra gondoltam, hogy csak egy kondenzátort kötök sorba a váltó tekercsei elé. |
|
|
|
(#32704) etwg válasza sany hozzászólására (#32701)
|
Válasz •
|
Ápr 28, 2014 |
|
De még mennyire.
Szerzel egy autoizzot 3-5W/12V. Ezt az izzot egy diodán át a 16V~ kötöd. Az izzo után a 16V~ másik polusa és az izzo szabad végére köss egy >2200uF-tol nagyobb kondit ( =>25V, plusz az izzora menjen). Ez lesz a váltoállito energia- forrásod. Innen bármilyen billentyüs kapcsoloval vagy nyomogombbal oda kapcsolhatod az áramot ahova akarod ( váltok tekercseire), amik vagy átállnak, vagy állva maradnak. Az utobbi esetben az izzo világitani fog. Ha minden müködik akkor az izzo nem világit hiszen csak tölti a kondenzátort. Ha a tekercs megakad, akkor az izzo felizzik és mintegy 0,3-0,5A- re határolja be a tekercs áramát, amit az percekig elvisel, te meg látod, hogy baj van. |
|
(#32708) sany válasza etwg hozzászólására (#32704)
|
Válasz •
|
Ápr 28, 2014 |
|
Így gondoltad?  |
|
|
|
(#32709) etwg válasza sany hozzászólására (#32708)
|
Válasz •
|
Ápr 28, 2014 |
|
Igen,
Lehet, hogy erösebb dioda kell majd, mert a kondi amikor üres jo sok áramot is fogyaszthat. |
|
(#32710) mokush válasza piltdownman hozzászólására (#32393)
|
Válasz •
|
Ápr 28, 2014 |
|
Szia!
Most tudtam elkészíteni az áramkört. Működik 
Már 5,6V-tól szépen mér. Köszönöm szépen a segítséget! |
|
(#32716) sany válasza etwg hozzászólására (#32709)
|
Válasz •
|
Ápr 28, 2014 |
|
Köszönöm a segítséget! 
Akkor,majd egy számítógép tápegységből bontok ki diódát. |
|
(#32717) sany válasza sany hozzászólására (#32716)
|
Válasz •
|
Ápr 28, 2014 |
|
Még esetleg annyit, ha egy LED-et és egy 10 Ohm / 5W -os ellenállást kötnék sorosan az izzó helyett, az is működhet? |
|
(#32720) etwg válasza sany hozzászólására (#32717)
|
Válasz •
|
Ápr 28, 2014 |
|
Nem, mert az izzonak azt a tulajdonságát használjuk ki, hogy amikor hideg az izzoszál igen kicsi az ellenállása, azaz gyorsan feltöltödik a kondi, de ha leterheled és felizzik, akkor meg nagyon megnö az ellenállása és igy megvédi a tekercset a kiégéstöl.
Azaz ez a kapcsolás kizárolag izzoval müködik, illetve ha tudod hogyan, akkor helyettesiteni lehetne egy teljesitmény tranzisztorral meg néhány alkatrésszel. De annak is ugy kell müködnie mint az izzonak.
Miután még elég járatlan vagy az elektronikában, javaslom maradj a primitiv izzonál. Olcsok és pontosan azt teszik amire szükségünk van.
Söt ha szerencséd van sok auto hátso izzoja bilux ( két szálas), a parkolo fény szokott 5W lenni a fék meg 21W. Sok olyan kiégett izzo van aminek az 5W-s része müködik, igy ilyet ingyen is kapsz. |
|
(#32726) sany válasza etwg hozzászólására (#32720)
|
Válasz •
|
Ápr 29, 2014 |
|
Értem.
Azért azt nem mondhatnám, hogy járatlan vagyok az elektronikában. Csak ezekhez a váltókhoz nem nagyon értek, illetve azt nem tudom mit viselnek el és mit nem.
De azért ha lehet én megpróbálnám a teljesítmény tranzisztoros megoldást, ha nem sikerülne, akkor mindenféleképpen az általad javasolt izzós változatot valósítom meg.
Ne vedd kötekedésnek, de ha nem gond megosztanád a teljesítmény tranzisztoros változatot is?
|
|
(#32728) juhkrist hozzászólása
|
Válasz •
|
Ápr 29, 2014 |
|
Kedves Hozzáértők!
Régi Bttb relék kiváltására tennék egy kísérletet, ebben szeretném segítségüket kérni.
12V-os DC relékkel gondoltam megvalósítani. Valahol olvastam rá egy kapcsolási megoldást, amit nem találtam meg újra, ezért emlékezetből összerajzoltam. Az az érzésem, hogy ez nagyjából működne (bár azt például nem tudom, hegy ezeknek a miniatűr reléknek kell-e kondenzátor; illetve úgy emlékszem, hogy az eredeti kapcsolásban ellenállás helyett izzó volt, aminek ebben a helyzetben nem tudom, hogy mi az előnye) , de hátha valakinek van jobb ötlete...
(Az öntartó megoldás azért tetszik, mert visszaáll alaphelyzetbe a rendszer kikapcsoláskor. Arról nem beszélve, hogy a bistabil relék drágábbak...)
Köszönettel:
Juhász Kristóf
|
|
|
|
(#32729) csíkosháTTú válasza juhkrist hozzászólására (#32728)
|
Válasz •
|
Ápr 29, 2014 |
|
|
|
(#32731) zsolesz74 válasza juhkrist hozzászólására (#32728)
|
Válasz •
|
Ápr 29, 2014 |
|
Szia,
mindig az árak döntik el mi a drága.
Egy BTTB/Tillig relé még ma is majd 3500Ft, egy Csíkos relé 2000Ft, ha meg barkácsolni akarsz, akkor még kevesebb.
Ezt a részét ne spórold meg! Az legyen bistabil!
Üdv.
Zs. |
|
(#32732) csíkosháTTú válasza juhkrist hozzászólására (#32728)
|
Válasz •
|
Ápr 29, 2014 |
|
Még valami a "spóroláshoz".
Ha az öntartó kapcsoláshoz folyamodsz, hogy megspórold a bistabil relék magasabb árát, akkor azt kell(ene) figyelembe venni, hogy meghúzott állapotban a relén folyamatos áram folyik a behúzó tekercsen! Könnyen el lehet veszíteni a reléken megspórolt pénzt, egy böszme nagy trafón, vagy tápegységen*.
Egyébként, létezik egy olyan bistabil relé, aminek az ára nagyon alacsony.
A Schrack gyártja, a tipusa PEO14C12. Előnye, hogy olcsó. Van hátránya is: egyetlen morze érintkező párja van csak, és az átbillenése polaritáshoz kötött. Vagyis, ha pozitív feszt kap, akkor "oda" billen, ha negatívot, akkor meg "ide". Egyébként, ha átbillent, akkor már nem vesz fel áramot, mert belül véglekapcsolós, tehát egye impulzus is elég neki.
*: A régi BTTB relé áramfelvétel amúgyis elég nagy volt, mert az gyakorlatilag egy régi Zeuke váltóhajtómű módosítása. Meghúzáskor kb. 1A-t is képes "felzabálni". A CSM115-ben lévő relé az ehhez képest "mozrsákkal" beéri. Ha egy sima relét öntartóvá teszünk, akkor számoln kell az árammal folyamatosan, ezért írtam, hogy ehhez nagyobb tápegység (trafó) kell, mert meghúzáskor nem elég egy impulzus, hanem tartósan áramot kell folyatni a relé tekercsén. Ez tipusfüggő, hogy mennyi, de egy adott pálya áramellátásának szüksége akár a duplájára is nőhet, ha nam vigyáz az ember. |
|
(#32734) juhkrist válasza csíkosháTTú hozzászólására (#32732)
|
Válasz •
|
Ápr 29, 2014 |
|
Köszönöm a gyors válaszokat, javaslatokat!
A "spórolásnál" nem a Csíkos-féle relére gondoltam (sajnálom, de azt csak most láttam...) hanem úgy általában a beszerezhető bistabil relék és egyszerű relék közötti árkülönbségre. Azt nem tudtam, hogy "lapra szerelve" is készítenek ilyet, eddig csak a horror áron kapható Roco meg Viesmann reléket láttam
A javaslatokon elgondolkodok, valóban szempont az áramfelvétel is...
Köszönöm szépen! |
|
(#32735) diginewl válasza juhkrist hozzászólására (#32728)
|
Válasz •
|
Ápr 29, 2014 |
|
Üdv!
A relé drága. Ez van, mert relé. A monostabil is...
Bistabil, amit Csíkos Mestter is írt, vagy amit gyárt is, vagy pl. ez itt:
Bővebben: Link
Ez ezer pénz, és pontosan azt tudja - majdnem - amint a régi relék. Azért majdnem mert ebben nincs végálláskapcsoló. Azaz addig fogyaszt a tekercs amíg áram alatt van, és addig nem tudod a másik irányra váltani/állítani amíg az előző tekercsen nem szűnt meg az áramellátás. Előnye, hogy picike.
Még valami: ha ennyire "újhullámos" ötleted van, miért nem tranzisztor/komparátor/optocsatoló stb. megoldást keresel a relé kiváltására? Olcsóbb mint a relé, nem ég be nem fogyaszt sok áramot, és visszaáll alaphelyzetbe kikapcsolás után
(Lásd pl. az én opto ötleteimet itt a fórumon. Igaz nekem pont nem ez volt a célom, hogy relé mentes legyen a dolog, de a BD139 már elvisz egy mozdonyt is, így akár arról is irányítható a dolog) |
|
(#32744) etwg válasza sany hozzászólására (#32726)
|
Válasz •
|
Ápr 29, 2014 |
|
Nem, mert ahhoz most nekem megint ki kellene agyalnom (majd az este elküldöm a fényképét), de ha járatos vagy az elektronikában, akkor nem lehet gond magadnak is kiagyalni egy ilyen áteresztö tranyos kapcsolást.
A feladat ismert.
(Hidd el izzo messzemenöen megfelel a feladatnak...  ) |
|
(#32747) etwg válasza etwg hozzászólására (#32744)
|
Válasz •
|
Ápr 29, 2014 |
|
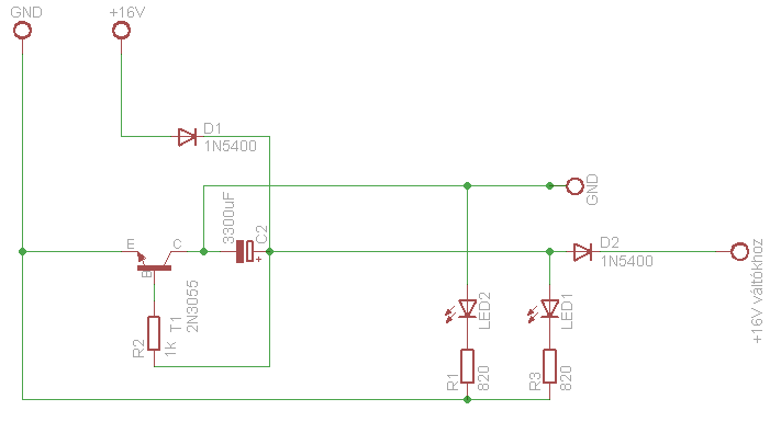
Itt a képe - ez egy luxus kivitel kél LED-l, a piros a zárlatot a zöld a normalis üzemmodot jelzi ki. A kondi kicsi a régi váltokhoz több kell.
|
|
|
|
(#32763) sany válasza etwg hozzászólására (#32747)
|
Válasz •
|
Ápr 29, 2014 |
|
Köszönöm a képet.
Csatoltam egy áramkört, szerintem nem jó , de megpróbáltam átrajzolni ahogy én látom a képről.  |
|
|
|
(#32766) etwg válasza sany hozzászólására (#32763)
|
Válasz •
|
Ápr 29, 2014 |
|
Hát nem.
Leirtam a feladatot, te erösködtél, hogy járatos vagy az elektronikában.
Még egyszer összefoglalva.
1. Ha töltetlen a kondi akkor a tranzisztornak a max. árammal kell töltenie.
2. Ha lecsökken a kondi feszültsége és fennáll a terhelö áramkör, akkor csak egy meghatározhato áram folyhat ( 2-300mA), és ezt az állapotot ki kell jelezni - piros LED.
3. Ha megszünik a terhelés a tranzisztornak megint teljesen ki kell nyitnia.
Egyszerü feladat igy nyugodtan megoldhatod. Lényeg tehát az, hogy hogyan érzékeled a terhelés jelenlétét.
A kapcsolást az interneten is megtalálod. |
|
(#32768) sany válasza etwg hozzászólására (#32766)
|
Válasz •
|
Ápr 29, 2014 |
|
Na jó csak egy kicsit vagyok jártas.  Talán csak, úgy ha van egy kapcsolási rajz és arról megcsinálom az áramkört.  |
|
(#32770) etwg válasza sany hozzászólására (#32768)
|
Válasz •
|
Ápr 29, 2014 |
|
Hogy ne törd annyira a fejed, mert kár lenne érte. Itt van a legegyszerübb kivitel: ( most kerestem meg, mert tudtam mi lesz a válaszod  )
CDU |
|
(#32773) sany válasza etwg hozzászólására (#32770)
|
Válasz •
|
Ápr 29, 2014 |
|
Köszönöm. Közben találtam én is egyet. |
|
|
|
(#32794) Luciferike hozzászólása
|
Válasz •
|
Ápr 30, 2014 |
|
Sziasztok!
Azt szeretném megkérdezni, hogy szerintetek az új építésű TT-s asztalomhoz az Fz1-es trafó elég vagy inkább alapból építsek be egy számítógép tápegységet?
Az utóbbiból van elfekvőbe nekem 450W-os és 350W-os is.
|
|
(#32798) etwg válasza Luciferike hozzászólására (#32794)
|
Válasz •
|
Ápr 30, 2014 |
|
Attol függ mire kell. A PC tápon általában csak 2 használhato feszültség van: +5V és +12V a többi gyenge vagy a másiktol függ. |
|
(#32818) Luciferike válasza etwg hozzászólására (#32798)
|
Válasz •
|
Máj 1, 2014 |
|
Hát a terepasztal áram ellátására gondoltam.
A számítógép tápja tud 3,3V-ot, 5V-ot, 7V-ot és 12V-ot
Digitális lesz a rendszer majd. |
|
(#32819) csíkosháTTú válasza Luciferike hozzászólására (#32794)
|
Válasz •
|
Máj 1, 2014 |
|
És a PC tápon mivel szabályzod a menetirányt, meg a sebességet?
Amúgyis a jövő héten kész a DCC vezérlőd, és a mozdonyaid lassan digisek lesznek. A váltókat állítani meg elég az FZ1 is 16V-os kimenete is. |
|
(#32822) Luciferike válasza csíkosháTTú hozzászólására (#32819)
|
Válasz •
|
Máj 1, 2014 |
|
Gondolom lehet potmétert hozzá szerkeszteni és polaritást váltani.
Én arra voltam kíváncsi mert sok hozzá szólásban azt olvastam kevés a Fz1-es által leadott Watt mennyisége, hogy érdemes e ebben gondolkozni?
Off:
Akkor ezek szerint tűrhető állapotban vannak a mozdonyok? |
|
(#32823) csíkosháTTú válasza Luciferike hozzászólására (#32822)
|
Válasz •
|
Máj 1, 2014 |
|
Az FZ1, az 1,2A-t tud leadni maximum. Egy rosszabb állapotú TT modell az felvesz cirka 0,3A-t (de ekkor már alaposan melegszik is), így legkevesebb 4 mozdony mehet egyszerre a pályán egyetlen FZ1-ről. Elvileg. Gyakorlatilag analógban nem, és figyelni sem tudsz egszerre mind a négyre.
OFF
Igen. Szólok, ha komplett minden.
ON |
|
(#32846) etwg válasza Luciferike hozzászólására (#32818)
|
Válasz •
|
Máj 1, 2014 |
|
Ha digitális lesz a pályád akkor ezek a feszültségek legfeljebb világitásra lesznek jok. Sajnos. |
|
(#32847) zsolesz74 válasza Luciferike hozzászólására (#32822)
|
Válasz •
|
Máj 2, 2014 |
|
Egy teszt vágányra megtarthatod a frissen beérkező modelleket letesztelni, futtatni.
Ha digitálisan fogsz vasutazni inkább szerezz egy nagyobb toroid trafót, ezt ne használd. |
|
(#32859) kitero hozzászólása
|
Válasz •
|
Máj 2, 2014 |
|
Tisztelt Fórumozók!
Szeretnék szakmai segítséget kérni. A digitális pályát felosztottam 9 szakaszra és a "vezérlő asztalon" szeretném azt jelezni LED-ekkel, hogy az adott szakaszon van-e vonat.
A mozdonyokat és a váltókat (digitools dekóder) Multimaus irányítja.
Ehhez keresek kapcsolást. Addig már eljutottam, hogy a világítás nélküli kocsikra kell egy majd kis ellenállást beépíteni. |
|
|
|
(#32946) diginewl válasza kitero hozzászólására (#32859)
|
Válasz •
|
Máj 4, 2014 |
|
Üdv!
Úgy néz ki a szakik szabin vannak, így egy gyors gondolatébresztő ötlet:
Bővebben: Link
Ennek elég a diódás optocsatolós részéig megépítened a műsort. Az S88-as részt nem kell.
Az optocsatoló után kell a ledeket beszerkeszteni, hogy világítsanak.
|
|
(#32957) zsolesz74 válasza diginewl hozzászólására (#32946)
|
Válasz •
|
Máj 4, 2014 |
|
Idézet: „Az optocsatoló után kell a ledeket beszerkeszteni, hogy világítsanak.”
Helyett!
Egyébként nekem ez a kapcsolás nem működött üzembiztosan, Andris barátomnak meg igen.
A különbség a bekötővezeték átmérőjében volt.
Idézet: „Addig már eljutottam, hogy a világítás nélküli kocsikra kell egy majd kis ellenállást beépíteni.”
Az Uhlenbrock gyárt vezető lakkot, azzal csak pacsmagolni kell.
Bővebben: Link |
|
(#33192) piltdownman válasza kitero hozzászólására (#32859)
|
Válasz •
|
Máj 8, 2014 |
|
Bővebben: Link
Ezt átalakítva: az opto helyett a led, a 330ohm helyett rövidzár,a 150pF elhagyva ,az 1k-val párhuzamosan 10-100n.
Idézet: „Az Uhlenbrock gyárt vezető lakkot, azzal csak pacsmagolni kell.”
Addig „pacsmagold” ,hogy max. 10k legyen a tengely ellenállás.
|
|
(#33193) csíkosháTTú válasza kitero hozzászólására (#32859)
|
Válasz •
|
Máj 8, 2014 |
|
|
|
(#33197) zsolesz74 válasza piltdownman hozzászólására (#33192)
|
Válasz •
|
Máj 8, 2014 |
|
Ez a 10k érték honnan származik? |
|
(#33199) zsolesz74 válasza piltdownman hozzászólására (#33192)
|
Válasz •
|
Máj 8, 2014 |
|
A LENZ LB100 helyett meg egyszerűbb, és főként olcsóbb Csíkos visszajelzőjét megvenni!
ha nem akar barkácsolni és NYÁK-okat gyártatni |
|
(#33219) etwg válasza zsolesz74 hozzászólására (#33197)
|
Válasz •
|
Máj 9, 2014 |
|
Az életböl........  |
|
(#33224) kitero hozzászólása
|
Válasz •
|
Máj 9, 2014 |
|
Mi a fő különbség a funkciókat tekintve az LB100 és az LB101 között
(mindkettő - dupla, vágány foglaltságot jelez vissza). A kapcsolást (LB100) nézve ezt egyszerűen és olcsón megépíthető. A cél:32859 hsz. |
|
| |
2026. Márc, 25. Sze 16:54:17 |
| |
Jelenleg 7 fő olvassa az oldalt |
|
|