|
|
|
Terepasztal vezérlés és elektronika
|
Témaindító: nzozz, idő: Júl 14, 2010
Témakörök:
|
|
|
(#28583) etwg válasza Fordítókorongos hozzászólására (#28576)
|
Válasz •
|
Jan 22, 2014 |
|
Nem rossz igy elsö nekifutásra. A következö már biztos szebb lesz. (Aminek a müködéshez semmi köze  ) |
|
(#28598) STTaradder hozzászólása
|
Válasz •
|
Jan 22, 2014 |
|
Ma beléptem a digitális világba, és mindjárt akadt egy probléma.
Mozdonyom egy Roco Ludmilla körözés közben max menet parancsnál is hol lelassul hol felgyorsít van hogy megáll és utána elindul mindezt általam adott sebesség szabályzás nélkül.
Analóg üzemben ilyen probléma nem volt. Elsőnek a Tran Zf5 központtal, de a hiba után a Multimaus központtal (külön trafó, külön vezérlő) is csinálta ezt.
A pálya 2X2 m (tesztelő) kör I profilos egy betáplálású de fél méteres egész szálas elemekből áll.
Jelenleg ez az egy mozdony dekóderes a másik beforrasztás alatt.
Mi lehet a hiba?
Köszi |
|
(#28602) HOTotya válasza STTaradder hozzászólására (#28598)
|
Válasz •
|
Jan 22, 2014 |
|
|
|
(#28605) Fordítókorongos válasza STTaradder hozzászólására (#28598)
|
Válasz •
|
Jan 22, 2014 |
|
Sziasztok!
STTaradder:
Dekóder hiba,már jártam így! 
Valószínűleg régebbi dekóder, digitools a tippem, frissíteni kell,és megjavul.
Szerintem azt kihagytad a történetből,hogy
bemelegedés(kb.1,5perc)után
jelentkezik a probléma.
Próbáld a gyári beállításokat visszaállítani,hátha megjavul.
Én a modellvasút-centerben cseréltem le pár hónapja egy ilyet.
Egyébként meg:üdv.a klubban! 
etwg:
Kössz! 
Ilyen maradék, hulladék anyagaim vannak,úgyhogy ezekből szoktam dobozokat csinálni.
Nekem nagyon bevált,megfelel,jobbat is tudnék,de minek.  
5mm-es víztiszta anyag,hasonló,mint a plexi,csak nem törékeny.
Már keresgélem a következő elektronikát.  |
|
(#28609) STTaradder válasza Fordítókorongos hozzászólására (#28605)
|
Válasz •
|
Jan 22, 2014 |
|
"Dekóder hiba"
remek
"Valószínűleg régebbi dekóder, digitools a tippem"
Igen jó a tipped az, bár tőlük rendeltem és most jött meg.
"bemelegedés(kb.1,5perc)után
jelentkezik a probléma"
Nem számoltam de nagyjából igen.
"frissíteni kell"
Hogyan kell azt csinálni?
Kösz
HOTotya
"Hát akkor kösd fel..."
Ezek után mit, magamat a gerendára? 
Lehet legközelebb kantárost veszek fel.  |
|
(#28613) Fordítókorongos válasza STTaradder hozzászólására (#28609)
|
Válasz •
|
Jan 22, 2014 |
|
Ha van digiprogrammer-ed,akkor otthon is lehet valahogy,ha nincs akkor a Digitools-os gyerekek segítségével.
Az én dekóderemen megjelöltem a lila vezetéket alkoholos filccel,direkt azért,nehogy eladják valakinek,és ezt még hangsúlyoztam is Roland úrnak,mikor cseréltettem.
Lehet,hogy pont az kötött ki nálad.
Egyébként nagyon jó kis dekóder,szinte csak ilyeneket használok,nincs velük gond,legfeljebb csak az, hogy messzire vitted és most szívás lesz javíttatni. |
|
(#28647) peti_k hozzászólása
|
Válasz •
|
Jan 23, 2014 |
|
Vezérlés szempontjából (leszámítva az oldható elektromos kötéseket) van különbség terepasztal, szegmens terepasztal és modulból épített terepasztal között? Helyhiány miatt azon gondolkodom, hogy a terepasztalom egy része modulokból állna. Amit ritkán raknék össze (pl.: karácsony). |
|
(#28648) csíkosháTTú válasza STTaradder hozzászólására (#28598)
|
Válasz •
|
Jan 23, 2014 |
|
Hali!
Olvasd ki a Tran-nal a CV7-et. Gyanítom, hogy a dekódernek van baja. A CV7 a dekóder programjának a verziószáma, ha 24, vagy alatta van, akkor majd dccvillanyos kolléga erre jár, és segít.
Azt is nézd meg, ha már van egy rendes központod, hogy a hiba jelentkezésekor mennyit mutat a HR3 kézivezérlőn a bal felső sarokban az árammérő! TT modellnél ez nem lehet több üzemi körülmények között 300mA-nél, vagyis - mivel a kijelző A-ben mér - 0,30A-nél. Ha a hiba jelentkezésekor az áramfogyasztás is megnő (ha rám hallgatsz ezt a próbát a programozó sínen teszed meg), akkor nem a dekódernek van baja, hanem olajos/zsíros a motor szénkeféje, és ki kell pucolni!
Látatlanban többet nem tudok. És használd a Tran vezérlést, nagyságrendekkel jobb, mint a sokéves átlag, még az ilyen hibák felderítésében is segít. (Lásd: ha sok az áramfelvétel, akkor nem a dekódernek van baja, ha az áramfelvétel normális, akkor viszont igen.) A ROCO vacakkal ne kínozd a TT modelljeidet.  |
|
(#28649) peti_k válasza peti_k hozzászólására (#28647)
|
Válasz •
|
Jan 23, 2014 |
|
Lefelejtettem azt, hogy a tervezett asztal digitális lenne. |
|
(#28657) STTaradder válasza csíkosháTTú hozzászólására (#28648)
|
Válasz •
|
Jan 23, 2014 |
|
Hello
A Cv 7 érték 42, Hex 2A. Nem tudom ilyen van-e.
Igazándiból a Cv2-Cv6 értékeknek nem is tudom még milyen értéket érdemes megadni.
A Tran-t használom természetesen csak viszonyítási alapként próbáltam meg a Roco-t mert akár a bemenő fesz is okozhatta volna ezt a hibajelenséget.
Persze figyeltem az Apert (igaz nem tudtam milyen érték a megfelelő) 0,14 és 0,17 között mozgott, de amikor a lassulást csinálta felugrott 0,25- 0.37-re. viszont amit ismételt analóg trafos körök alatt nem csinált az a hirtelen megállás és utána lassú indulás alatt az Amper is leesett 0 körüli értékre már digitális pályán.
De a lassulás ott is előjött most, ezek szerint az hogy kieset a kezemből 10 cm-t, valamit változtathatót. vagy ezt régebben nem vetem észre a folyamatos fesz tekergetés közben.
A lényeg elsőnek szétszedem a motort és kitisztítom, ha utána is előjön a hiba jelenség visszatérek rá. Az előzőre a másik témában rákérdezek mert nem tudom hogyan kell szétszerelni és megtisztitani.
( a tran dekoderek érkezésének e-mail jelzését továbbra is várom)
Kösz |
|
(#28675) csíkosháTTú válasza STTaradder hozzászólására (#28657)
|
Válasz •
|
Jan 24, 2014 |
|
Idézet: „A Cv 7 érték 42, Hex 2A”
Van, a "HEX 2A" az a 42, csak hexadecimális formában. De kiírja a kezelő 2-es számrendszerben is, ennek majd akkor lesz jelentősége, ha a dekóder használatijában azt írják, hogy az 1. bit-et írd át 1-re - ez az jelenti, hogy CVxx=2 - szép lassan belejössz majd, a Tran kezelője segít. Elsőre talán túl sok mindent ír ki, hasznos. Ez a szoftver verzió, ami a dekóderben van, már jó, nem szükséges frissíteni.
Idézet: „...de amikor a lassulást csinálta felugrott 0,25- 0.37-re...”
Ez mindenképpen rendellenes működésre utal a motor részéről, habár még "ingerküszöb" alatt van. Újabban tipikus ROCO gyártási hiba, egyszerűen túlkenik a gyárban a mechnaikát, és szállítás/tárolás, vagy használat közben a kenőanyag bejut a motorba is, és ez okozza a bajt. Az áramvisszaesés 0-ra ebben az esetben - a leírásod alapján - működésbe lép a dekóder zárlatvédelme a motoráramkörben.
Tran ügyben van egy rendkívüli futásom a gyártóhoz a közeli napokban, akkor hozom el a maradék cuccot, ami 8-n még nem volt készen.
|
|
(#29079) STTaradder hozzászólása
|
Válasz •
|
Jan 31, 2014 |
|
Most építem ki a digitális pályám alapjait.
Érdekelne ha később szeretném Pc-ről vezérelni, vagy szeretném ha érzékelné hol jár a szerelvény a pályán (gondolom erre való a foglatságjelző).
Érdemes-e előre tervezni?
Pl elszigetelt szakaszok kiépítésével?
Vagy hogy érzékeli a Pc hogy hol jár az adott szerelvény pontosan?
Köszi |
|
(#29080) diginewl válasza STTaradder hozzászólására (#29079)
|
Válasz •
|
Jan 31, 2014 |
|
Üdv!
Ugyan nem vagyok szaki, de az alapok valahol már tiszták.
1.: szakaszolni KELL. Ha tudsz, érdemes minél több szakaszt létrehozni, mert akkor utólag is van lehetőséged még finomabb/jobb mozdonyvezérlésre (még pontosabb megállás stb.)
2; a program onnét tudja, hogy hol jár a mozdony, hogy az áramot fogyaszt, azaz a foglaltságérzékelő adott jelét megfelelteted a programban az adott blokknak.
(2/b. használhatsz (pénz kérdése) rail com-ot is. Ott is kell ugyanúgy szakaszolni, de akkor a program pontosan tudja melyik dekóder melyik szakaszon jár, nem te teszed rá virtuálisan a programban a mozdonyt adott blokkra).
Szakaszolás. El kell dönteni, hogy több erősítőről megy a rendszer, vagy egy is elég. Ahol az erőlködők találkoznak mindkét sínszálat kell szakaszolnod! Ahol csak szakaszok átmenete van (egy erősítőről) ott elég az egyik sínszálat. Mindegy melyiket, de akkor mindenhol azt kell
Nagyjából ennyi kezdésnek
Jajj még valami: ha PONTOSAN akarod tudni hol jár, akkor a szakasz foglaltságán kívül be lehet építeni reed csövet, vagy valamilyen egyéb érzékelőt, amivel pontszerűen meg tudod határozni a helyét. Ezt szintén be lehet kötni a foglaltságérzékelő/visszajelentő rendszerbe, azaz a program erről is tudni fog így. |
|
(#29082) zsolesz74 hozzászólása
|
Válasz •
|
Jan 31, 2014 |
|
És a szakaszok hosszabbak legyenek mint a leghosszabb szerelvény! 
Minden mást leírt diginewl.
Foglaltságérzékelőt most terveztem egy újat a sokat szidott eszköz helyett. Ez már rendesen érzékel minden terhelést! |
|
(#29085) diginewl válasza zsolesz74 hozzászólására (#29082)
|
Válasz •
|
Jan 31, 2014 |
|
Hehe.
Ezzel vitatkoznék. Egy szakasz mindegy mekkora, hacsak nem hurok lesz.
Jó az ha egy szakasz rövidebb mint egy szerelvény. Minél több a szakasz annál pontosabb a mozdony pozíciója, sebesség beállítása. A program lehet, hogy jól számol, de a mozdony lehet, hogy még nem ott van, mert pl. a sok teher, másképp viszi valamennyire.
Sőt, én még az összes váltót is külön szakaszra tettem. Egyenlőre egyben vannak bekötve, de ha majd olyan okos leszek, hogy a váltót külön tudjam figyelni, akkor azok is külön szakaszt kapnak (ha véletlenül leakad egy kocsi és ott áll meg, akkor se legyen baj...)
Nekem egy állomáson belül is van 3 szakasz...  igen! kalibrálás nélkül is 3-4 cm szórással áll meg az összes mozdony a helyén. |
|
(#29086) zsolesz74 válasza diginewl hozzászólására (#29085)
|
Válasz •
|
Jan 31, 2014 |
|
Végül is jogos, mert a térközöknél fontos, ennél a pozicionálás miatt lehet tovább bontogatni.
Én az állomási kijáratokat annyi részre bontottam , hogy egyértelműen, egyidőben a vonatok helyzete meghatározható legyen és ne ütközhessenek.
Szerintem azért a váltónkénti bontás kicsit túlzás, dehát nem ellenkezik semmivel! |
|
(#29087) etwg válasza diginewl hozzászólására (#29085)
|
Válasz •
|
Jan 31, 2014 |
|
Bizonyos esetekben érdemes követni a nagyvasutat. Ott is az állomásvágányok 2-3 szakaszra vannak osztva a váltokörzetek meg rendszerint egy szakaszt képeznek. Csak a nagyon nagy állomásokon szokott bonyolultabb váltokörzet lenni ( pl. Irányfüggö). Ritkán van lehetöség még közepes állomásokon is, egy váltokörzetre egyszerre több vonatot engedni.
A modellvasutnál annyival bonyolultabb a helyzet, hogy bizonyos esetekben ( analogban mindig) a mozdonyt külön kell kezelni magátol a vonattol. Pl. A jelzö elött a mozdonynak más feladata van, mint a huzott vagonnak. Ezek az un. alszakaszok kissé bonyolitják a dolgot, más balhét nem szoktak okozni, föleg nem, ha betartod, higy az alszakasz a föszakasz végéhez tartozik a menetirány szempontjából. Akkor nem tünnek el a vonatok sem.
A váltomezöt meg ne bontsd fel váltokra, mert nagyon bonyolult lesz. Inkább akkor a modern vágányut rendszert vezesd be ami egy összefüggö pályát mutat A-bol B-be beleszámitva valamennyi érintett váltót, de a kimenö jelzö és a bemenö jelzö közötti pálya mindig egyetlen szakasz legyen ( váltomezö része). Ennek igy van logikája a vasutüzemi szempontbol is, hiszen a 2 jelzö között a valoságban is mindössze 1vonat lehet. |
|
(#29089) diginewl válasza etwg hozzászólására (#29087)
|
Válasz •
|
Jan 31, 2014 |
|
Igen, a váltók külön bekötése amúgy is macerás.
Én csak mint, példát említettem. Nálam azért alakult így, mert nem akartam kontakthibát.
Minden egyes váltó külön-külön be van táplálva, és sínszálak között nincsenek papucsok.... képzelheted
Nekem nagyon bejön a kerekek kattogása, ezért határoztam így. NEM követendő példa, de mint mondtam én nem kiállításra készítettem, hanem saját családi használatra.
Ezzel annyit érek el (még), ha egy váltót szerelni kell akkor csak kicsavarozom, és megjavítom, visszateszem.
|
|
(#29090) diginewl hozzászólása
|
Válasz •
|
Jan 31, 2014 |
|
Íme egy conrad/peco/digitools találkozás nálam DCC üzemben.
Szintén nem követendő, de mint érdekességet bemutatnám:
Pont úgy jött ki mindenhol, hogy a a felső szint alatt mennek a vágányok, így felszín alatti váltóállítást elvetettem.
A conrad állítóművet kicsit átalakítottam, és lefordítottam.
A biztos állítás érdekében egy 0,8-as lyukat fúrtam az állítóműbe, ebbe ment bele az acélszál.
A peco váltóban van egy belső erős rugó.
Simán az acélszállal nem váltja át a váltót, de ezzel az "U" alakkal szépen.
Ami tetszik, hogy kb 1 másodperc alatt lassan tekei át a váltót a motor.
A digitools eszközdekóderre, ami váltótekercses ide/oda vált készítettem egy átalakító áramkört.
Ennek a kapcsolási rajzát a másik fórumon kaptam. Tökéletesen működik. Egy kis ellenállást beiktatva a körbe szép lassú, de stabil átváltást értem el. (55ohm-os ellenállás).
Az állítóművet egész jól lehet egy házzal/farakással "maszkolni". Ez majd a jövő munkája lesz. |
|
|
|
(#29091) diginewl válasza diginewl hozzászólására (#29090)
|
Válasz •
|
Jan 31, 2014 |
|
itt a vége.
3 ilyen állítóművet építettem be. |
|
|
|
(#29094) DZolTTán válasza diginewl hozzászólására (#29091)
|
Válasz •
|
Jan 31, 2014 |
|
Az alaplap, amire a pálya építve van, miből van?
Mintha üregkamrás polikarbonát lemez lenne? |
|
(#29095) etwg válasza diginewl hozzászólására (#29089)
|
Válasz •
|
Jan 31, 2014 |
|
Az más kérdés, hogy minden sindarabot, váltot külön bedrotozol vagy nem, a szakaszok kialakitását ez nem neheziti, söt könnyiti - könnyebb átkötni, ha kell. |
|
(#29103) diginewl válasza DZolTTán hozzászólására (#29094)
|
Válasz •
|
Feb 1, 2014 |
|
Az bizony!
Meg még más is.
Ez egy "izé" a részemről, nem terepasztal. Az fából van erős, és nehéz.
Itt egy hungarocell+polikarbonát összeragasztva egység adja az alapot, erre építettem a felső szintet, ami csak egy polikarbonát lemez. Ez több nagy ponton összeragasztva van az alsó lemezzel. Így egy viszonylag stabil "izé" jön ki. A hungarocell 5cm, a polikarbonát 1 cm.
Polikarbonát előnye, hogy könnyen lehet bele csavarozni, és az üregcelláiban sok vezetéket el lehet húzni észrevétlenül.
A pálya felső szintje az alsóval nagyobb területeken össze van ragasztva. Ezáltal elég stabil, és iszonyatosan könnyű marad a szerkezet.
Ennyi. Szintén nem ajánlott technika. Egy gáz van vele, ha elenged a nagyerejű felxibilis pur-habragasztó akkor darabokra esik az egész.... Kelleni fog alája akkor egy léckeret, mert a polikarbonát lemez önmagában nem elég erős. |
|
(#29131) DZolTTán válasza diginewl hozzászólására (#29103)
|
Válasz •
|
Feb 2, 2014 |
|
És azt is jól látom, hogy közvetlen a prolikarbonátra ágyazatoltál?
Ha igen, akkor a klasszikus vízes Palma faragasztós módszerrel? Ráragad stabilan?
És amúgy az akusztikája milyen, nem zörögnek nagyon rajta a vonatok? |
|
(#29159) diginewl válasza DZolTTán hozzászólására (#29131)
|
Válasz •
|
Feb 2, 2014 |
|
Igen közvetlenül a polikarbonátra....
Már bánom, hogy feltettem, mert itt fogok égni, hogy milyen munkát tettem ki a világhálóra.
Az van, hogy Noch Mössmer-féle kavicsággyal dolgoztam. A tillig flexi sín, és ez így együtt egész jó ár érték arányú volt. Sőt, ha azt hozzá veszem, hogy mindössze 25cm sín maradt meg feleslegben, a legolcsóbban jöttem ki.
Nem akartam utólag kavicsolni/ágyazatozni, mert ezen a műanyagon minden szétfolyt volna, a hang meg megmarad.
A polikarbonáthoz nem próbáltam, hogy ragad-e a palma-fa ragasztó. A pattex fix az nagyon ragad, de pl. a vizes bázisú meticellulóz (tapétaragasztó, csak nagyon kicsit - persze ha megcsiszolod a felületet akkor minden OK).
A kavicságyat és a síneket sehol sem ragasztottam, mert az ennek a kavicshabnak biztosan nem tesz jót. Több mint 400db síncsavar tartja egyben a műsort. Ezeket mind süllyesztékeltem a talpfába, hogy ne álljanak ki.
A habos kavicságynak van két nagy előnye: irtózatosan csendes lesz a mozdonyüzem, a váltók alá is szépen be lehet dolgozni.
Az tény, hogy nem annyira szép, meg a profik saját kezűleg szebbet készítenek. Ez van ezért nézegetem másokét 
Viszont ahogy lerakom már kész is. Sőt lehet vele ívbe trükközni is: kis papírív csíkot alátéve a fél sín alá, ami nem látszik, szépen bedönti a pályaívet, minden "hókuszpókusz" nélkül....
Ez van - egy lelkes amatőr  |
|
(#29164) etwg válasza diginewl hozzászólására (#29159)
|
Válasz •
|
Feb 2, 2014 |
|
Egyáltalán nem kell szégyenkezned, az alagutjainkban is hasonlo alapon gondolkodtam, mert az ilyen profil jol védi a drotokat, könnyü és olcso. Ráadásul alul jól néz ki. Nekem is vannak ilyen hulladék anyagaim ( hosszanti lyukakkal) és venni sem gond. A felsö szintekre még nem döntöttem, mert ott ovatosabban kell bánnom a vastagsággal. |
|
(#29168) nixon61 hozzászólása
|
Válasz •
|
Feb 2, 2014 |
|
Szevasztok
Van 5 darab Tillig állítóművem, de nem működnek.
Végig mértem mindegyik tekercsét, nem szakadt.
Valakinek nincs ötlete, hogy lehetne lelket verni beléjük?
Már annyit szórakoztam velük, lassan lemondok róluk.
  |
|
(#29170) TTGuszti válasza diginewl hozzászólására (#29159)
|
Válasz •
|
Feb 2, 2014 |
|
A Mössmer kavicságy nekem is nagyon szimpatikus vettem is belőle pár dobozzal de még nem mertem használni. Korábban volt egy hosszas beszélgetés a fórumon erről az anyagról és több modellezőtárs is azt állította, hogy ez a kavicságy néhány év alatt szétporladt. Nem tudom mit gondoljak róla, mert az általad leírt tulajdonságok miatt nekem is nagyon jó megoldásnak tűnik. Gyorsan lehet vele dolgozni, és főleg nagyon jól hang-szigetel. |
|
(#29193) zsolesz74 hozzászólása
|
Válasz •
|
Feb 2, 2014 |
|
Gyerekek terepépítés topikba való a téma! Ez vezérlés és elektronika topik!  |
|
(#29277) Frankye moderátori
válasza diginewl hozzászólására (#29157)
|
Válasz •
|
Feb 4, 2014 |
|
Egy kérdést csak egy témába, a neki legmegfelelőbbe teszünk fel! Ezt eltávolítottam.
Kérlek, a jövőben figyelj légy szíves erre! Köszönöm.  |
|
(#29293) diginewl válasza Frankye hozzászólására (#29277)
|
Válasz •
|
Feb 4, 2014 |
|
Bocsánat.
Itt kérdeztek, most mit csináljak?
Akkor töröld ki légyszives, a dekóderes képig az összeset - így lesz kerek a történet. |
|
(#29321) Frankye moderátori
válasza diginewl hozzászólására (#29293)
|
Válasz •
|
Feb 5, 2014 |
|
Nem kell megsértődnöd. Azt kértem, hogy csak egy helyre tedd fel a kérdést. A másik témában is feltetted, meg is kaptad rá a választ, így innen, ahol nem volt folytatása a történetnek, a kérdésed töröltem. Ennyi, és nem több.
A többieknek: Kérem, hogy tartsátok magatokat a témához, ne kalandozzunk el nagyon, mert azzal épp a lényege vész el a fórum strukturáltságának! Ha valaki később keres majd valamit, nem fogja megtalálni, ha a pl. terepépítés témájában van a mozdonyjavítás...
Mindenkinek köszönöm a megértését.  |
|
(#29329) diginewl válasza Frankye hozzászólására (#29321)
|
Válasz •
|
Feb 5, 2014 |
|
Dehogy sértődtem meg. Örülök, ha itt lehetek!
Hang a terepasztalon dologban olvastam már a "hangos" részben is sok mindent.
Olyan dolog jutott az eszembe - majd meg is valósítom, csak idő.
Pl: Pc-s vezérlés van az asztalon. A PC-nek egy hangkimenete van (persze több is, de egyszerűbb egyet irányítani). A legtöbb PC-s vezérlő program adott eseményhez le tud játszani adott hangot.
Így már csak irányítani kell a hangokat. Erre azt találtam ki, hogy egy eszközdekóderrel reléket kapcsolgatok, a terepasztalon pedig több helyen el lehet tenni a hangszórókat (állomás, alagút, híd, házikó, stb.). A program lejátssza a zenét és csak ott szólal meg hang amelyik relét éppen meghúzta az eszközdekóder kimenete - ezt is a program irányítja ugye.
Ezzel rendkívül változatos hangosítás jöhet létre, minimális eszközberuházással, és könnyű cserélni a hangokat is.
Egy hátránya van: egyszerre mindig egy hang jön ki a PC-ből, így az mindenütt megszólal, ahol a relé bekapcsol az eszközdekóderen keresztül. Azaz többféle hangot egyszerre több helyen nem lehet lejátszani.
|
|
(#29349) zsolesz74 válasza diginewl hozzászólására (#29329)
|
Válasz •
|
Feb 5, 2014 |
|
Ha belegondolsz az talán nem is akkora nagy baj, mert a kakofónia egy szobában előbb-utóbb idegbajba torkollik! |
|
(#29721) rodnas hozzászólása
|
Válasz •
|
Feb 14, 2014 |
|
Sziasztok!
A Rocrail programban a szenzor és az eszköz visszajelzőt.
Mivel lehet bekapcsolni?
Mitől aktiválódik?
Sem a mozdonyt nem tudom elindítani a pályán sem váltót nem tudok kapcsolni.
 Segítséget kérek. 
rodnas |
|
(#29731) zsolesz74 válasza rodnas hozzászólására (#29721)
|
Válasz •
|
Feb 14, 2014 |
|
Hát ez Wolfchild (terep)asztala!  
Nézz rá a fűtőház nevű oldalára, ott foglalkozik is vele.
Üdv:
Zs.
|
|
(#29912) rodnas válasza zsolesz74 hozzászólására (#29731)
|
Válasz •
|
Feb 17, 2014 |
|
Helló, Zsolesz74
Köszönöm  a segítő tájékoztatást. Már folyamatban a probléma kizárása.
Meg kell jegyezzem Wolfchild,  nagyon segítőkész és ami ennél fontosabb, ért is a programhoz.
Üdv: Rodnas |
|
(#29913) etwg hozzászólása
|
Válasz •
|
Feb 17, 2014 |
|
A váltok rovatba irtam egy kis szösszenetet a legujabb szervomotoros váltokezelésröl:
(#29909)
|
|
(#29925) zsolesz74 válasza etwg hozzászólására (#29913)
|
Válasz •
|
Feb 17, 2014 |
|
Szia,
tennél fel videót ide, vagy valamelyik megosztóra, hogy meg tudjuk nézni mi is működés közben.
Kösz! |
|
(#29926) etwg válasza zsolesz74 hozzászólására (#29925)
|
Válasz •
|
Feb 17, 2014 |
|
Ez nem lesz olyan egyszerü, de megprobálóm. Nem a videoval van a gond, hanem hogy valamit lássatok is. A terepasztal még nincs olyan állapotban, hogy videozzam. A motorokat meg amugy is jobban látni, ha nincs ott más ( válto). Majd megprobálok valami videoképes összeállitást csinálni. |
|
(#29956) TTomi válasza zsolesz74 hozzászólására (#29925)
|
Válasz •
|
Feb 17, 2014 |
|
Amíg etwg nem készül el a videóval, addig a váltós topik hozzászólásában LINKELT OLDALON , meg lehet nézni a lap alján. |
|
(#29961) zsolesz74 válasza TTomi hozzászólására (#29956)
|
Válasz •
|
Feb 17, 2014 |
|
Köszi azt néztem!
Engem inkább az ő tapasztalatai és felvételei érdekelnek mint felhasználóét!
Mivel én is készítek vezérlőket, minden észrevételt nagyra tartok! |
|
(#29964) etwg válasza zsolesz74 hozzászólására (#29961)
|
Válasz •
|
Feb 17, 2014 |
|
Már féligmeddig összeraktam fotoképesre a szerkezetet, csak kifogytam a szervocsatikbol a nyomogombok számára, (már uton vannak).
Már beprogramoztam különféle mozgásokat is, remélem igy már érdekes lesz a videon is.
 |
|
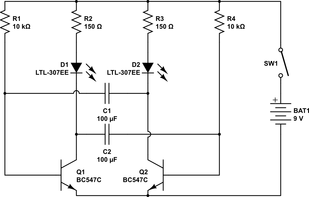
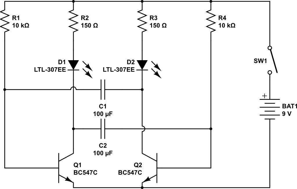
(#30024) Fordítókorongos hozzászólása
|
Válasz •
|
Feb 18, 2014 |
|
Sziasztok!
Egyik modellezőtársunktól kaptam ezt az egyszerű kis villanófény elektronikát.
Néhány perc alatt megépíthető,alkatrészei pedig kijönnek egy százasból,mégis jó szolgálatot tehet asztalunkon.
Ha valakit érdekel:
Villanófény
|
|
|
|
(#30126) etwg válasza etwg hozzászólására (#29964)
|
Válasz •
|
Feb 20, 2014 |
|
Megjött minden, holnap lesz video is az Octopusrol.  |
|
(#30130) zsolesz74 válasza etwg hozzászólására (#30126)
|
Válasz •
|
Feb 20, 2014 |
|
Szuper, várjuk!  |
|
(#30136) jumo31 válasza Fordítókorongos hozzászólására (#30024)
|
Válasz •
|
Feb 20, 2014 |
|
Szia!
Igen, engem érdekel, ebben a témában kevés vagyok, mint a ... 
Köszönöm szépen!
 |
|
(#30152) Fordítókorongos válasza jumo31 hozzászólására (#30136)
|
Válasz •
|
Feb 20, 2014 |
|
Szia!
Van fénysorompó elektronikám is,majd felteszem valamikor.
Az is hasonlóan egyszerű és olcsón összerakható.
Jó modellezést!  |
|
(#30158) zsolesz74 válasza Fordítókorongos hozzászólására (#30152)
|
Válasz •
|
Feb 20, 2014 |
|
Ez a legegyszerűbb kétfényű villogó. Fénysorompóhoz egynek jó. |
|
|
|
| |
2026. Márc, 25. Sze 11:29:18 |
| |
Jelenleg 11 fő olvassa az oldalt |
|
|