|
|
|
Terepasztal vezérlés és elektronika
|
Témaindító: nzozz, idő: Júl 14, 2010
Témakörök:
|
|
|
(#12521) jvnd válasza STTaradder hozzászólására (#12507)
|
Válasz •
|
Jan 10, 2013 |
|
RocRail, JRMI, Koploper, DDW (Direct Digital Windows/Linux is.)
Keress rájuk. Mindegyik jó. Nekem személy szerint a RocRail tetszik a legjobban. |
|
(#12536) Frankye válasza etwg hozzászólására (#12515)
|
Válasz •
|
Jan 11, 2013 |
|
Mi tartozunk köszönettel a cikkért!  |
|
(#12538) STTaradder válasza jvnd hozzászólására (#12521)
|
Válasz •
|
Jan 11, 2013 |
|
RocRail-t töltöttem le. Már csak az lesz a kérdés hogy a központommal kompatibilis-e?
De van magyar nyelv benne.
Kösz |
|
(#13090) ega hozzászólása
|
Válasz •
|
Jan 23, 2013 |
|
Sziasztok!
Láttatok már ilyet?
Elektromos állítómű, de nincsenek benne a tekercsek.
Így csak manuálisan működik...  |
|
|
|
(#13099) csíkosháTTú válasza ega hozzászólására (#13090)
|
Válasz •
|
Jan 24, 2013 |
|
Mert ez egy "kézihajtány". |
|
(#13104) Frankye válasza ega hozzászólására (#13090)
|
Válasz •
|
Jan 24, 2013 |
|
Azt hiszem, a PIKO-nak volt - még a cuclista idők vége felé - egy olyan váltó-hajtóműve, amely teljesen úgy nézett ki, mint az elektromos, csak nem volt "bele". Kézi állítású volt. (TT méretben.) Aki nem figyelt, örült, hogy milyen olcsón jutott hozzá, csak amikor be akarta kötni az elektromos rendszerbe, akkor jött a "meglepi"... |
|
(#13108) etwg válasza Frankye hozzászólására (#13104)
|
Válasz •
|
Jan 24, 2013 |
|
Ez általános praxis volt korábban, nemcsak a néhai NDK-ban.
|
|
(#13120) ega válasza csíkosháTTú hozzászólására (#13099)
|
Válasz •
|
Jan 24, 2013 |
|
Hogy adhat el a Roco ugyan azzal a cikkszámmal (61195) herélt, és rendes elektromos állítóművet? Kínai cég ez, nem német?
Használt váltóval vettem, gyanúsan olcsó volt, még így is ok volt az ár. |
|
(#13121) etwg válasza ega hozzászólására (#13120)
|
Válasz •
|
Jan 24, 2013 |
|
Nem adhat, de biztos arra járt egy rézgyüjtö....
 |
|
(#13123) ega válasza etwg hozzászólására (#13121)
|
Válasz •
|
Jan 24, 2013 |
|
A képen látszik, hogy sosem volt beforrasztva tekercs.
Alatta a normál állítómű. Így sejthető, hogy így került a boltok polcaira... |
|
|
|
(#13126) etwg válasza ega hozzászólására (#13123)
|
Válasz •
|
Jan 24, 2013 |
|
Akkor meg már a gyárban jártak a rézgyüjtök...   . |
|
(#13128) ega válasza etwg hozzászólására (#13126)
|
Válasz •
|
Jan 24, 2013 |
|
A srác akitől vettem átnézte az összes váltóját, és mind ilyennel van szerelve.
A gyárban biztos az éjszakás műszak gyártotta; a rezes csapat dolgozott  |
|
(#13165) ega hozzászólása
|
Válasz •
|
Jan 25, 2013 |
|
Van valakinek üzemben Fleischmann 6852 dekódere?
Segítségre szorulok a beüzemeléshez. |
|
(#13931) Luciferike hozzászólása
|
Válasz •
|
Feb 12, 2013 |
|
Sziasztok!
Még új vagyok és lenne egy kérdésem, lehet e a modell vasutat közvetlenül PC-vel vezérelni? Van egy kiszuperált gép és arra gondoltam azt kötném vezérlőnek rá.
Válaszokat előre is köszönöm. |
|
(#13932) csíkosháTTú válasza Luciferike hozzászólására (#13931)
|
Válasz •
|
Feb 12, 2013 |
|
Azért ennél egy kicsit bonyolultabb az élet.
Kezdetnek nézz körül
itt
Ez Martisz barátom honlapjára vezet, itt megtudhatod az alapokat. |
|
(#13942) Luciferike hozzászólása
|
Válasz •
|
Feb 12, 2013 |
|
De nekem TT-s vasutam van és most készülök neki a dolgoknak. Ez ha jól láttam H0-ás méretarányos és ekkora helyem nincsen még  . |
|
(#13944) csíkosháTTú válasza Luciferike hozzászólására (#13942)
|
Válasz •
|
Feb 12, 2013 |
|
iTT vagyunk!
ETTől féletem 
Keresd meg a TT-s klub topicot, üdv közöttünk, link fentebb!
Szóval, lehet, vannak ingyenes vezérlő szoftverek is, de mindenképpen digitális vezérlés kell hozzá. Mellesleg, a szoftvernek, meg a digitális formában folydogáló áram két dolgot nem tud:
- hogy milyen síneken fut,
- milyen építési nagyságban dolgozik.
Hidd el tök mindegy!
Addig is, egy kis alapozás:
olvasni való
|
|
(#14233) kitero hozzászólása
|
Válasz •
|
Feb 21, 2013 |
|
A terepasztal kitérőit egy Digitools eszközdekóder kapcsolgatja.
Ez Jó! A visszajelzéshez készítettem egy áramkört a 4784 hozzászólás alapján (egy kicsit átalakítva). kapcsolókkal korábban ez is jó működött. DE! Az eszközdekóder negatív jelet ad ki kapcsoláskor a jelzős áramkör állításához az IC-nek pozitív jelre van szüksége!! Egy relével megoldható lenne, de kellene belőle 8 db. A CD 4069-es IC-vel megtudom-e fordítani a jel polaritását? Ha igen hogyan? |
|
(#14234) kitero hozzászólása
|
Válasz •
|
Feb 21, 2013 |
|
Az előző hozzászólásomhoz.
A megépített kapcsolás:
Bővebben: Link
Ha van más jó ötlet a Digitools eszközdekóder által mozgatott kitérők állapotának a megjelenítésére azt is örömmel fogadom. |
|
(#14235) etwg válasza kitero hozzászólására (#14233)
|
Válasz •
|
Feb 21, 2013 |
|
Egy-egy NPN tranzisztorral (a bázisba 1kOhm) meg tudod forditani a kimenetet. A tranyo kollektora egyböl elvileg tudja kezelni a következö fokozatz bemenetét. (Ami egy kicsit meglep, hogy pozitiv jelre kapcsol - mert ezt nem igen szokás). |
|
(#14509) etwg hozzászólása
|
Válasz •
|
Feb 26, 2013 |
|
Egy kérdés.
Csinált már valaki egy automatikus pályaudvar vezérlést, 4-5 vágányra, ahol a vonatok egyenként bejönnek az éppen szabad vágányra, majd egy másikról az ott álló vonat kimegy az állomásról.
Analog pályáról van szo, de elektronikus vezérlés lesz a pályán a váltok állitásával együtt.
Várom az ötleteket, (Van persze gyári is TAMS), de inkább magam épiteném meg. Vágányfoglaltság érzékelök már megvannak) |
|
(#14519) csíkosháTTú válasza etwg hozzászólására (#14509)
|
Válasz •
|
Feb 27, 2013 |
|
Digitálisra van megoldás, alap kapcsolás (CSM0120F foglaltságjelzővel és CSM210 váltóvezérlővel) a honlapomon a letöltés menüben, a Z-Elektronik kézikönyvben. De erre a CSM120F helyett jók lehetnek azok a NYÁK-ok is, amik talán már odaértek Hozzád, és reményeim szerint bőszen forrasztgatod össze őket  |
|
(#14522) etwg válasza csíkosháTTú hozzászólására (#14519)
|
Válasz •
|
Feb 27, 2013 |
|
Elvben ugyanaz a megoldás analogra is meg digitálisra is, ezzel nincs gond.
A klubterepasztalon a LAUER féle megoldás már vagy 25 éve üzemel, közben digitalizálták a pálya egyik részét.
Szoval inkább csak azon rágodtam, hogy csinált-e valaki már ilyesmit, nyilvánvaló, hogy pl. a LAUER megoldásától csak jobbat lehet csinálni (az még majdnem kizárolag reléken alapszik), a TAMS-é meg tul kacifántos, és emiatt drága is (minden vágányhoz külön proci kell).
Én meg a Chubb nagy követöje vagyok, igy egy kicsit rendszertechnikailag is másképp állok neki (ezért jönnek azok a NYÀK-ok - még uton vannak  - most éppen Szegeden. |
|
(#14523) csíkosháTTú válasza etwg hozzászólására (#14522)
|
Válasz •
|
Feb 27, 2013 |
|
Na az én javaslatomban nincs semmilyen processzor!   Ide minek?
Egy foglaltságjelző macerál egy váltóvezérlő elektronikát, és kész. Nyilván lehet így relét is vezérelni, mert a vonatok megállításához kelleni fog (el kel venni a vontatási feszt a vágányról), de ez már nem gond. Elvileg minden van hozzá a műhelyben is, váltóüvezérlés, relé is. Igaz, DCC-re, analógban meg majd Kend összerakja az OD paneleket! Biztos rossz adatokat pötyögtek be a GPS-be, azért vannak még Szegeden |
|
(#14524) etwg válasza csíkosháTTú hozzászólására (#14523)
|
Válasz •
|
Feb 27, 2013 |
|
Valoban igy van, hogy nem (igen) kell proci hozzá, de manapság már villanykapcsolot is sokan csak processzorral tudnak elképzelni, igy haladni kell a korral...  (a fene egye meg)..
Szoval én is csak annnyira megyek a prociba, hogy az kezelje a foglaltságjelzök jelét, állitsa a váltokat és állitsa/inditsa a vonatokat, egy kicsivel nagyobb intelligenciával, mint a betanitott tyuk....  
Szoval, ha már ott lesz, lehessen némi késleltetést és sorrendet is felállitani, mikor melyik vonat indul.... stb.  |
|
(#14636) reszelozsir hozzászólása
|
Válasz •
|
Márc 3, 2013 |
|
Hülye kérdés, mely sajnos tükrözi a hozzáértésemet az elektronikában: Ez a kapcsoló használható az ún. "Z" kapcsoláshoz? Azaz erre kötöm mindkét trafót és a kapcsoló állásától függ, hogy melyiktől kap áramot az adott szakasz.
Nem nevet, nem húúúzik, tényleg ilyen hülye vagyok hozzá, de nem direkt |
|
(#14637) Frankye válasza reszelozsir hozzászólására (#14636)
|
Válasz •
|
Márc 3, 2013 |
|
Ez a kapcsoló azt tudja, hogy a három állása közül a középsőben egyik "oldalra" sem vezet. A másik két (szélső) állásban hol az egyik, hol a másik kivezetését köti össze a közös (általában középső) kivezetésével.
Mivel két áramkörös, így a trafók mindkét ágát meg tudja szakítani, vagy tudja továbbítani a sínre, ezért az említett feladatra alkalmas. (Húúú-zás, és nevetés nélkül, mert mindenki volt kezdő.  ) |
|
(#14639) reszelozsir válasza Frankye hozzászólására (#14637)
|
Válasz •
|
Márc 3, 2013 |
|
Köszönöm.
Sajnos úgy érzem, kezdő is maradok. Ezt valahogy nem tudom felfogni (főleg amikor jön a kollégám a reléivel és diódáival, amikor egy tök egyszerű kapcsolást kérdezek tőle). Bezzeg, ha lenne benne olaj, meg dugattyú...  |
|
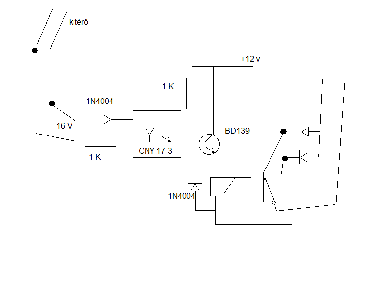
(#14640) kitero hozzászólása
|
Válasz •
|
Márc 3, 2013 |
|
A 14234-ben felvetett probléma megoldódott. (Másképpen) DE!!
A digitális rendszerben vezérelt váltó állását egy vezérlőpulton kívántam megjeleníteni. A kitérők állását, a szabad vágányutat LED-ek mutatják. A bemenő jel a váltó közepéről (szív) ill az egyik sínszálról érkezik az opto kapura és ott egy relét működtet. Ha a szív és a sínjel egyforma, akkor nincs feszültségkülönbség a relé a zárt áramkörét hajtja meg, ha a szív és a sínjel között van feszültségkülönbség akkor a tranzisztor behúzza a relét és a másik LED világít, jelezve a váltó állását. Kapcsolási rajz mellékelve. Szeretném a relét lecserélni tranzisztorra, és ehhez kérném a hozzáértők segítségét.
Köszönettel! |
|
|
|
(#14641) amaTTor_56 hozzászólása
|
Válasz •
|
Márc 3, 2013 |
|
A segítségeteket kérném. Analóg TT pályán a váltók állását szeretném visszajeleztetni ledekkel. Találtam iTT a fórumon egy régi kapcsolást a Misi Misi nevű topiktárs alkotta. Kérdezném, hogy valaki megépítette-e az alábbi áramkört. Vagy esetleg van valami más megoldás a visszajelzésre.
|
|
|
|
(#14642) kitero válasza amaTTor_56 hozzászólására (#14641)
|
Válasz •
|
Márc 3, 2013 |
|
Szia! A bemutatott kapcsolást egy kicsit átalakítva megépítettem és a múlt hét végéig használtam is arra, hogy egy kis pulton jelezze vissza a váltók állását. Nyolc váltót jelzett vissza. Amennyiben érdekel a kész áramkört el is tudom neked adni. Most a váltóimat digitálisan kapcsolgatom ezért keresek más megoldást visszajelzésre. (14234 és a 14640 hozzászólásom). |
|
(#14644) amaTTor_56 válasza kitero hozzászólására (#14642)
|
Válasz •
|
Márc 3, 2013 |
|
Érdekelne, e-mailban beszéljük meg. |
|
(#14655) etwg válasza amaTTor_56 hozzászólására (#14641)
|
Válasz •
|
Márc 4, 2013 |
|
Szia
ez a kapcsolás több sebböl is vérzik. A greatz-t valaki rosszul rajzolta meg. A diodák össze vissza vannak benne. (Ez a legkisebb gond  ).
Maga a választott eljárás és eléggé kérdéses, mert nem a váltok állását jelzi vissza, hanem a váltokra küldött parancsok mibenlétét. Azaz tudod, hogy kiküldtél a kitéröbe való állitásra egy parancsot, de nem tudod, hogy a válto maga milyen helyzetben van.
Amennyiben a válto tekercsei rendelkeznek végálláskapcsolóval, akkor a megoldás nagyon egyszerü, a nyomogombokkal párhuzamosan köss egy LED-et meg egy megfelelö ellenállást, esetleg egy védödiodát (ha váltoárammal dolgozol), és azonnal meg van a keresett megoldás (a két gomb közül mindig a másikhoz kötött LED fog világitani!!!!) Ez egyöntetüen jelzi, hogy a váltomeghajto valoban átkapcsolt mechanikusan a másik állásba.
Ha nincs a meghajtoban végálláskapcsolo, akkor a fenti elv nem müködik. (Ilyenkor te kapcsolásodat (javitva) kell használni).
Ha motoros a váltoállitó, akkor meg szinte mindegyikben van végálláskapcsolás, azaz azokból kell nyerni a jeleket a LED-ek müködésére.
|
|
(#14659) csíkosháTTú válasza etwg hozzászólására (#14655)
|
Válasz •
|
Márc 4, 2013 |
|
Miért vannak azok a diódák "össze-vissza"?? 
Nagyszerű ringmodulátor válna belőlük, csak mondjuk nem 1N40xx diódákből kell összerakni, hanem mondjuk KAS34-ből, és kiváló, 2,5GHz-ig működő keverőt lehet belőle csinálni!
Ja, hogy itt nem erről van szó?  
Ha a régi Zuke, vagy BTTB hajtóművekkel dolgozik a kolléga, akkor nem kell semmi hókusz-pókusz, mindkét hajtóműbven ott a két forrasztó fül a visszajelentéshez. |
|
(#14671) amaTTor_56 válasza etwg hozzászólására (#14655)
|
Válasz •
|
Márc 4, 2013 |
|
Köszönöm a tanácsot, kipróbálom.
Egyébként régi típusú cserélhető BTTB állítóműveim vannak, van visszajelzőfül, csak nem mindegyik működik.
Az említett kapcsolást a kisérletezgetés miatt szeretném kipróbálni, ezért kérdeztem, hogy valaki megépítette-e már.
|
|
(#14672) amaTTor_56 válasza csíkosháTTú hozzászólására (#14659)
|
Válasz •
|
Márc 4, 2013 |
|
Hát igen, van akinek a szeme kuszálódik össze, van akinek a diódái.  ) |
|
(#14674) etwg válasza amaTTor_56 hozzászólására (#14671)
|
Válasz •
|
Márc 4, 2013 |
|
Sajnos még mindig nem tudok rajzolni ezen a PC-n igy csak szoban még egyszer. Ha párhuzamosan kötsz a 2 nyomogombbal egy-egy kis 16V izzot vagy LED diodát a megfelelö ellenállással és védelemmel (ha váltoárammal kapcsolgatod a váltot), akkor egyböl és helyben megvan a visszajelzés, nem kell semmit forrasztan,i nem kell extra kábelt huzni.
Elöször azt probáld ki, mert annak van értelme.
A te rajzodnak ilyen esetben nincs sok. |
|
(#14677) amaTTor_56 válasza etwg hozzászólására (#14674)
|
Válasz •
|
Márc 4, 2013 |
|
A visszajelzés egy ehhez hasonló kapcsolópulton szeretném megoldani.
( kép a netről) |
|
|
|
(#14681) etwg válasza amaTTor_56 hozzászólására (#14677)
|
Válasz •
|
Márc 5, 2013 |
|
Gondoltam....  ,
Éppen ezért mondtam azt amit, mert ahhoz a LED-eken meg az ellenálláson kivül semmi más nem kell (még extra huzal sem)....  |
|
(#14686) etwg válasza etwg hozzászólására (#14681)
|
Válasz •
|
Márc 5, 2013 |
|
Sikerült felélsztenem az egyik rajzolo progit, igy itt a rajz. Ennyi a teendöd:
|
|
|
|
(#14703) amaTTor_56 válasza etwg hozzászólására (#14686)
|
Válasz •
|
Márc 5, 2013 |
|
Köszönöm, valóban egyszerű a megoldás. |
|
(#14721) reszelozsir hozzászólása
|
Válasz •
|
Márc 6, 2013 |
|
|
|
(#14732) etwg hozzászólása
|
Válasz •
|
Márc 6, 2013 |
|
Elkészült az elsö 7 foglaltságjelzö:
|
|
|
|
(#14771) Váltógyártó válasza etwg hozzászólására (#14732)
|
Válasz •
|
Márc 7, 2013 |
|
Ez egy iparművészeti alkotásnak sem utolsó!  |
|
(#14779) csíkosháTTú válasza etwg hozzászólására (#14732)
|
Válasz •
|
Márc 8, 2013 |
|
Látom, megérkeztek a panelek 
A vékonyka lemez elég lesz? |
|
(#14799) etwg válasza csíkosháTTú hozzászólására (#14779)
|
Válasz •
|
Márc 8, 2013 |
|
Kösz,termeszetesen eleg.  |
|
(#18585) csege hozzászólása
|
Válasz •
|
Jún 28, 2013 |
|
Hali!
Kezdőként kérdezném, hogy ez megfelelő kapcsoló-e a Tillig motoros váltóállítójájoz?
|
|
|
|
(#19158) zsolesz74 hozzászólása
|
Válasz •
|
Júl 12, 2013 |
|
Sziasztok!
Kicsit megakadtam egy apróságon az S88-as visszajelentő rendszerrel kapcsolatban. A teljes asztalon mindkét vágányon kétirányú rendszert tervezek megvalósítani, illetve a lehetőségét biztosítani.
Az összes foglaltság jelzést és a jelzők előtti szakaszolást meg kell csinálnom, és előírás szerint a menetirány szerinti jobb sínszált kell megszakítani. Ez eddig rendben is volna!
Mivel a megtáplálást az S88 érzékelő modulon keresztül kell megoldani (ha jól tudom), így egy vágány (azonos állomási vágány két kijárati jelzőjénél) két végén lévő szakaszolás tulajdonképpen nem egy polaritáson van. Vagyis ezek szerint ugyanabban a detektorban ez szerintem zárlatra kerül!
Lehet, hogy keverem a jelzőszakaszolást és a térközfoglaltság szakaszolást és amiatt rosszul értelmeztem?
Vagy csináljam azt, hogy megcsinálom a térközök szakaszolását, plusz a jelzőkét és ne foglalkozzak ezzel a dologgal! Ekkor azonban szerintem egy állomási jelző előtt álló vonat, mivel meg van szakítva a másik a másik sínszál azon keresztül nem záródik az áramkör.
Vagy ez így nem is igaz!
Mert minden sínszál folyamatosan feszültség alatt van és csak a vonat áll a jelző előtt, azért mert ott az aszimmetrikus (ABC rendszer) jelek miatt tilos esetén állnia kell!
|
|
(#19160) csíkosháTTú válasza zsolesz74 hozzászólására (#19158)
|
Válasz •
|
Júl 12, 2013 |
|
Idézet: „Az összes foglaltság jelzést és a jelzők előtti szakaszolást meg kell csinálnom, és előírás szerint a menetirány szerinti jobb sínszált kell megszakítani.”
Na várjál, értelmezzük! A menetirány szerinti jobb sínszál, ha a vonat előttünk megy keresztbe és balról jobbra, akkor az a felénk eső sínszál. Ha jobbról balra, akkor viszont a tőlünk távolabbi! A vágány foglaltságának jelzése nincs menetirányhoz kötve, vagy van valami az adott szakaszon, vagy nincs, de tök mindegy, merről jön és merre megy! (Majd később, a programban már lesz jelentősége, de a szakasz foglaltságának jelzése szempontjából közömbös.) A menetirány szerinti szakaszolásnak a Lenz ABC-nél van jelentősége, mert az aszimmeriától függően tudja a dekóder, hogy szemből, vagy hátulról megy a jelző felé!
Sima s88 (vagy Lenz RS-bus, tök mindegy) szakaszolásánál szerintem legyen szakaszolva egységesen mindenütt a külső sínszál! Vagy, ha a fenti terminológiát nézzük (előttünk megy át a vonat jobbról balra) a felénk eső sínszál. |
|
| |
2025. Nov, 12. Sze 23:02:13 |
| |
Jelenleg 17 fő olvassa az oldalt |
|
|