|
|
|
Alkatrészekről, javításokról tanácsok, tippek
|
Témaindító: cs.csaby, idő: Júl 22, 2010
Témakörök:
|
|
|
(#67328) csíkosháTTú válasza klimas hozzászólására (#67320)
|
Válasz •
|
Dec 28, 2022 |
|
Figyelmedbe ajánlanám a "Helyes vágányon a TT vasúttal" című kis füzetet. Megtalálod az Információk, hasznos linkek topicban. Mobil telefonon vagyok, nem szeretnék linkelgetni egy 6"-s képernyőn, túl kicsi már nekem. |
|
(#67329) etwg válasza klimas hozzászólására (#67322)
|
Válasz •
|
Dec 28, 2022 |
|
Neharagudj, de elöbb merülj el jobban az alapokban mielött egy ilyen mozdonyvezérlésbe merülnél el.
Amit eddig nem tudtál, azt 2-3 kisérlettel, vagy némi utánolvasással napok alatt el lehet sajátitani, nem ugy mint a mozdonyok vezérlöpultjainak a müködését.
Már itt annyi tanácsot meg ismeretet kaptál, linkekkel képekkel, ami minden kezdönek több mint elég kell, hogy legyen. A többit meg már magadnak kell kiokoskodnod. Most már neked kell bemutatnod mire jutottál. |
|
(#67330) csíkosháTTú válasza klimas hozzászólására (#67324)
|
Válasz •
|
Dec 29, 2022 |
|
Közös nulla vezetés. Így lehet kihasználni a kerékérintkezők adta lehetőségeket.
Kép alján a példa rá:
|
|
|
|
(#67355) klimas válasza sunocske hozzászólására (#67326)
|
Válasz •
|
Dec 30, 2022 |
|
Köszönöm szépen a választ! A második link szuper, értem a működést.
|
|
(#67356) klimas válasza csíkosháTTú hozzászólására (#67330)
|
Válasz •
|
Dec 30, 2022 |
|
Köszönöm , így világos a cél!  |
|
(#67357) klimas válasza csíkosháTTú hozzászólására (#67327)
|
Válasz •
|
Dec 30, 2022 |
|
Akkor, ha jól értem , potenciál mentes kontaktus, akármire is használható... 
(értem Khmm-t is  ) |
|
(#67366) Antal Miklós hozzászólása
|
Válasz •
|
Jan 1, 2023 |
|
Urak!
Minden Kedves Modellvasutas Fórumtársnak nagyon boldog, és főleg egészséges Újévet kívánok.
Én így lassan a 7.x felé is igen sokat tudok tanulni a Kollégáktól, és rengeteg új ötletet is kapok Tőletek!
Maradjatok egészségesek, és hajrá vasutazzunk, modellezzünk!  |
|
(#67367) etwg válasza Antal Miklós hozzászólására (#67366)
|
Válasz •
|
Jan 1, 2023 |
|
Én is viszont kivánom!
Minden modellezö társnak jo egészséget és sok örömöt kivánok az aktiv modellezésben.
Ezzel a kis modellel inditom az évet. Még sok munka kell, de az ugye csak szorakozás és öröm, ha jol sikerül.
|
|
|
|
(#67384) diginewl hozzászólása
|
Válasz •
|
Jan 4, 2023 |
|
Szuperkondi töltő áramkört keresgélek. Most már mindent legyártottak, csak tudni kell keresni.
A fischer-modell honlapján van egy kondenzátor töltő áramkör, ami 16V-os kondit fogad max 20v dcc feszültségig működik.
Ladeschaltung für Speicherkondensatoren / Pufferspeicher
Valami ilyent keresnék 5.5v-os szuperCap-hez.
A Stummifórumon találtam olyant amit keresek.
Bővebben: Link
Ilyen lenne jó készen. Van esetleg ötlete valakinek, hogy ALI-n, vagy a neten hogyan keressek rá? Mert ami az ALI-n/neten nincs az nem is létezik.
Köszönettel: Jenő |
|
(#67385) etwg válasza diginewl hozzászólására (#67384)
|
Válasz •
|
Jan 4, 2023 |
|
Nem hiszem, hogy ilyet találsz az ALIn, mert ez egy meglehetösen primitiv áramkör és csak a vasutmodellezés kis szegmensében használatos.
Legegyszerübb ha megrajzolod a NYAKot és csináltasz Kinában.
Egy 100x100 mm-es lapra ha jol rajzolod közel 80 darab ráfér és csak postaköltségbe kerül. |
|
(#67394) EnterpriseNX01 hozzászólása
|
Válasz •
|
Jan 7, 2023 |
|
Nagy szeretettel üdvözlök mindenkit!
Szeretnék segitséget kérni, U profilú zeuke sin milyen anyagból van?
Újra lehet krómozni? Vagy bármilyen vegyi bevonatot tenni rá hogy jó legyen az érintkezés? |
|
(#67395) EnterpriseNX01 válasza jóskapapa hozzászólására (#67258)
|
Válasz •
|
Jan 7, 2023 |
|
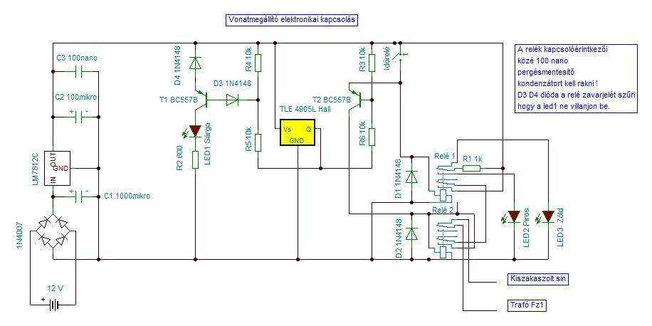
Szia!
Vonatbefolyásolóra erre gondolsz? |
|
|
|
(#67397) etwg válasza EnterpriseNX01 hozzászólására (#67394)
|
Válasz •
|
Jan 8, 2023 |
|
Üdvözlet itt a forumon!
Mezei bádog akárcsak egy konzervdoboz.
Nem biztos, hogy megéri bármit is kezdeni velük, mert soha sem volt jo, és az ujabb modellekhez már nem mindig passzolnak az ivek meg a váltók. |
|
(#67400) jóskapapa válasza EnterpriseNX01 hozzászólására (#67395)
|
Válasz •
|
Jan 8, 2023 |
|
igen, erre a vonatmegállító relére. Kössz a rajzokat! Nem könnyű az újrakezdés, de a segítség nagyon inspiráló.
Üdv, és BUÉK! Bak József (alias jóskapapa) |
|
(#67401) jóskapapa válasza csíkosháTTú hozzászólására (#67263)
|
Válasz •
|
Jan 8, 2023 |
|
Bocs, hogy még nem válaszoltam. Jólesk az együttérzés. Azt hiszem, már sínen vagyok. Üdv, és Buék! |
|
(#67403) csíkosháTTú válasza EnterpriseNX01 hozzászólására (#67394)
|
Válasz •
|
Jan 9, 2023 |
|
Szia!
Nikkelezett fehérbádog.
Ha csak szürkés-feketés elszíneződés van rajta, akkor még menthető, de nagyon sok, aránytalanul sok munkával jár ilyenekből üzembiztos pályát felépíteni.
Ha már rozsdás, akkor menthetetlen. A TT klubtpicban visszalapozol, akkor tettem fel képeket és leírást róla, hogyan lehet még használhatóvá tenni ezeket. |
|
(#67406) jóskapapa válasza EnterpriseNX01 hozzászólására (#67395)
|
Válasz •
|
Jan 9, 2023 |
|
A síneiddel kapcsolatosan: ezek a sínek anyagukban ezüstöt is tartalmaznak. Jellemzője, hogy a felületen még használat nélkül is szürkésfekete oxidréteg keletkezhet. Vegyszeres tisztítás csak másodpercekig hoz eredményt, mert megtámadhatja az ezüstöt, és felgyorsítja az oxidációt. Így a vezetőképesség romlik. Segítség: a fogtechnikusok által a fém fogművek polírozásához használt gumikő korong. Szinte filléres eszköz, de végleges, és tökéletes eredményt hoz. |
|
(#67409) jóskapapa válasza jóskapapa hozzászólására (#67406)
|
Válasz •
|
Jan 10, 2023 |
|
kerestem pár rozsdás sín. Az egyiket, a középső kicsit megdolgoztam a gumikővel, hogy demonstráljam az eredményt. |
|
|
|
(#67410) etwg válasza jóskapapa hozzászólására (#67409)
|
Válasz •
|
Jan 10, 2023 |
|
Joskapapa
Ezzel csak egy gond van, hogy az eredeti nikkel réteg védte a sima vaslemezt a levegötöl, igy az nem rozsdásodhatott. Amin rozsdanyomok jelennek meg a felszinen, azokon a helyeken már nincs semilyen védelem.
Az rendben van, hogy a gumi csiszolokoronggal fel tudod polirozni a vasat, de nem tudod helyreállitani a felületi védelmet.
Az ilyen sinek természetesen felpolirozva sokáig müködhetnek, föleg, ha rendszeresen járnak rajta a vonatok ( ahogy a nagyvasut forgalmas sinkei is mindig csillognak), de pár napos/hetes leállás már elindithatja a rozsdásodást és akkor ott vagy ahonnan indultál. |
|
(#67411) jóskapapa válasza etwg hozzászólására (#67410)
|
Válasz •
|
Jan 10, 2023 |
|
Ebben teljesen igazad van. Csak abban próbáltam segíteni, ha valaki ragaszkodik a meglévő darabjaihoz, akkor azt hogyan tudja a leggyorsabban, és a legegyszerűbb módon használható állapotba hozni. |
|
(#67475) klimas hozzászólása
|
Válasz •
|
Feb 10, 2023 |
|
Szép estét !
Némi Ludmilla átalakítás, teljes karbantartás ,az 1.5 mm-s csapágygolyókat pótoltam ( figyeltem a szavaidra Csíkos Mester:yes  és 2 motor kapott. Mivel az eredeti áramszedés-vezetés 6 ponton érintkezve(?) juttat/ná/ el azt a nyomorult 12-14V-t a motorig, ezért teljesen átalakítottam. Kiiktattam a feleleges kontaktusokat. A vázlemezek galvanizálva lettek és ide majd kap forrfüleket, innen biztos kontaktusokat lehet kialakítani.
A másik nem tetsző dolog a világítás. Nos LED-s világítás lesz, a deszkamodellen 2,6-3 V-tól ( a mozdony még áll ) már világítanak. Megállás után kb. 10-12 percig van világítása a mozdonynak. Mindez analóg üzemben.
Természetesen a mozdony belseje nem végleges, a gólyafészek megszüntetésre kerül ha elkészül a világítás panelje
|
|
|
|
(#67476) klimas hozzászólása
|
Válasz •
|
Feb 10, 2023 |
|
Itt kicsit jobbn látszik minden |
|
|
|
(#67477) diginewl válasza klimas hozzászólására (#67475)
|
Válasz •
|
Feb 11, 2023 |
|
Idézet: „Megállás után kb. 10-12 percig van világítása a mozdonynak.”
Nem akarok ünneprontó lenni, de mi van ha megfordul a menetirány??? Hogy oldod meg a pufferelést irányváltás esetére?
|
|
(#67478) klimas válasza diginewl hozzászólására (#67477)
|
Válasz •
|
Feb 11, 2023 |
|
Szia! Az este írtam Neked privátban.
Kicsit macerásabb, de működik...mármint a  kapcsolás |
|
(#67479) diginewl válasza klimas hozzászólására (#67478)
|
Válasz •
|
Feb 11, 2023 |
|
Biztos...nekem abból nem derült ez ki. A lényeg, hogy tudsz a helyzetről, és ezek szerint valahogy le is kapcsolod az ellenirányú fényt, ha a másik irányba indul el a mozdony. |
|
(#67480) klimas válasza diginewl hozzászólására (#67477)
|
Válasz •
|
Feb 11, 2023 |
|
A próbapanelen egyenlőre hagyományos stabkocka , dióda , ellenállás van , a mozdonyba kerülő panelen SMD alkatrészek lesznek a kondik kivételével. Szerencsére a Ludmillában a középelem felett, benne, jobbra-balra van "hely" , oda jönnek a nagyobb alkatrészek. A LED előtétek a két homlokfali panelre kerülnek. Három kört alakítok ki, gondolva az utódok esetleges digitalizálási terveire.
Egy kör az alsó kettő fehér lámpa, egy kör a középső fehér és egy kör a két piros zárófény lámpáknak.
Beszéltem hozzáértővel, az ő véleménye alapján lesz így kialakítva, azért hogy a dekódert könnyebb legyen beépíteni.
Ha összeáll a nullszériás mozdony, mindent fényképezek, rajzolok, és közzé teszem.
Egyenlőre a homlokfali panellel birkózom.. |
|
(#67481) klimas válasza diginewl hozzászólására (#67479)
|
Válasz •
|
Feb 11, 2023 |
|
|
|
(#67489) csíkosháTTú válasza klimas hozzászólására (#67481)
|
Válasz •
|
Feb 13, 2023 |
|
Semmi gáz, vedd kisebbre a LED-kel párhuzamosan kötött kondit. 1mikroFarad bőven elég. Sőt, és, amikor egyedi SMD lámpákat csinálok, akkor az SMD LED-re egy 100nF kondit forrasztok rá, azzal sem villog be a másik oldal. |
|
(#67492) klimas hozzászólása
|
Válasz •
|
Feb 13, 2023 |
|
Köszi ! De nem ott van a bibi. Alapból mondjuk az "A"
menetiránynak megfelelően világítanak a LED-k. Amikor a "B" irány lesz, az "A" irány bitang nagy kondija továbbra is feltöltött állapotban van és a világítanak a LED-k . Viszot ekkor már belép a "B" irány világítása és nagyon hülyén (bocs) néz ki ha mindenhol minden világít.
Viszont a nagy kondi igen jó szolgálatot tesz álló helyzetben, tizenpercekig van világítása a mozdonynak
Ma-holnap itt lesznek a cuccok és ha jól gondolkodom, akkor van megoldás....és relé nélkül  
Lesz kapcsolási rajz is , fénykép is.
Majd elfelejtettem! Dolgozott már valaki a fényvezető szállal?
Az érdekelne , mekkora a legkisebb hajlítási sugár adott átmérőnél.
Árulgatnak itt-ott különböző átmérőben, gondolom nagytisztaságú akril az anyaga. |
|
(#67493) Antal Miklós válasza klimas hozzászólására (#67492)
|
Válasz •
|
Feb 13, 2023 |
|
Sziasztok!
15 éven keresztül sebészeti laserekkel foglalkoztam, általában 0,4-0,6mm (400-600mikron) átmérőjű optikai szálakkal használtunk.
Ezeket az üveg szálakat 20mm-n belül meghajlítani nem lehetett, az már töréshez vezetett. Az akril szálak ennél szükebb íveket is kibírnak, de erre ékes példa a horgászdamil!
Talán ezt is ki lehetne próbálni, de mindenféleképpen a szál végét vagy törni kell, vagy nagyon éles pengével vágni. Esetleg felpolírozni lehetne, erre nincs tapasztalatom. A hajlításnál jó segítség az akril szálnál is a hő, meleglevegőfúvó. Nagyon vigyázva, hiszen megolvad!
Az üvegből készült optikai szálakat karcolás után inkább törtük, hogy a felület homogén legyen. |
|
(#67497) etwg válasza Antal Miklós hozzászólására (#67493)
|
Válasz •
|
Feb 13, 2023 |
|
Miki a horgász damilrol hiányzik a külsö ezüstözés, igy nagyon rosszul vezeti a fényt.
De pár forintért lehet a piacokon kapni villanyszökökutat azok a szálak kitünöen vezetik a fényt. Egy ilyen szökökut akár 20-30 mozdonyra is elég.
A legrosszabb esetben kapni optikai csatolo kábelt a modern erösitökhöz, TVkhez azzal is lehet mit kezdeni. Van közöttük nagyon vékony is és azok védve vannak a törés ellen ( müanyag csöben vannak). |
|
(#67498) Antal Miklós válasza etwg hozzászólására (#67497)
|
Válasz •
|
Feb 13, 2023 |
|
A sebéseti optikai szálak gyakorlatilag két rétegből álltak: belül volt a mag, 0,4-06mm majd ezen volt a köpeny, mely általában 0,05mm vastag, szintén üveg volt. A kettő közötti törésmutató változás miatt maradt meg a fény a szál belsejében, mely akár 120W is lehetett.
Brutális amit müvelt: egyszerre vágott és koagulált (vérzéscsillapított).
De ezt itt nem részletezném!
A horgász damilt kipróbáltam, nekem olyan volt itthon, melyen valamilyen bevonat van a szálon, így mintha fémesen csillogna.
Ezt egy LED-el megvilágítva elég jól vezette a fényt. A LED-t zsugorcsőbe helyeztem, és a másik végén 3 db szálat összefogtam, egy kis müa csöbe beleragasztottam és erre zsugorítottam a fekete zsugorcsövet. Azt nem mértem le, hogy mekkora a damilon a teljesítmény veszteség, de itt nem is ez a fontos.
Talán a kollégának adtunk egy ötletet. |
|
(#67504) klimas válasza Antal Miklós hozzászólására (#67498)
|
Válasz •
|
Feb 14, 2023 |
|
"Talán a kollégának adtunk egy ötletet."
Nagyon jó az ötlet, köszönöm.
(A kérdésemben nem írtam egyértelműen, hogy műanyag szálra gondoltam..) |
|
(#67505) etwg hozzászólása
|
Válasz •
|
Feb 14, 2023 |
|
Ha valakit érdekel. A modellezésben használt fényvezetök münyagbol vannak. ( POF - Plastic Optical Fiber). Ez egy polimer anyag hasonlit a plexihez. A szál maga 2 anyagbol tevödik össze a magbol ami az egyik fajta polimer és egy palástból ami egy flourt tartalmazo polimer. Ez tartja a fényt a magban ( kivülröl ezüstös rétegnek néz ki). Erre külsöleg még egy müanyagcsö kerül ami alapbol mechanikusan védi az optikai szálat. Elönye az üvegszálhoz képest, hogy kevésbé törékeny, de törik azaz azért itt is vigyázni kell a hajtogatásnál.
A másik különbség az üvegszálat huzzák a POF anyagot meg extrudálják.
A hatásfoka messze elmarad az üvegszáltol, igaz itt más méretarányokrol van szo, mert az üvegszál 100 km-rekre is “vezeti” a fényt, mig a POF hatásfoka méterekre korlátozodik. Szerencsére nekünk csak centiméteres darabok kellenek. |
|
(#67506) etwg válasza etwg hozzászólására (#67505)
|
Válasz •
|
Feb 14, 2023 |
|
Igy néznek ki a POF szálak.
Az asztalon néhány egyedi szál láthato.
|
|
|
|
(#67509) klimas hozzászólása
|
Válasz •
|
Feb 14, 2023 |
|
Az első próba , itt minden világít egyszerre. Sajnos a piros LED-ket nem lehet pontosan pozicionálni a karosszéria miatt.
Szerencsére a fények nem világítanak át egymás felé , viszont a sín felé igen, egy újabb megoldandó feladat. |
|
|
|
(#67510) etwg válasza klimas hozzászólására (#67509)
|
Válasz •
|
Feb 14, 2023 |
|
Milyen LEDeket raktál oda? |
|
(#67511) klimas hozzászólása
|
Válasz •
|
Feb 15, 2023 |
|
1,2 x 2 mm-s SMD ,a piros 2,2 V-nál , a fehér 2.6 V-nál már így világít. Áramfelvétel 2-3 mA. |
|
(#67512) etwg válasza klimas hozzászólására (#67511)
|
Válasz •
|
Feb 15, 2023 |
|
És ezeket nem lehet egyböl a karosszéria belsejébe ragasztani, esetleg egy kicsit bemarni az anyagba? Alig 1 mm kellene csak besüllyeszteni. |
|
(#67513) klimas hozzászólása
|
Válasz •
|
Feb 15, 2023 |
|
Az eredeti homlokfalba szépen elfér minden, nem akartam "örökre vasalva" megoldást. Így szépen szétszedhető marad minden , 4 pólusú csatlakozó mindkét oldalara, bontható a világítás panel is.
A tesztalanynál a középső reflektornak beragasztottam a LED-t, ez most így marad. Készül a rendes nyák, azon minden a panelon lesz.
A karosszéria szinte papírvékonyságú és az összerakásnál feszegetni kellene ha valami kiállna síkból. Öred mozdony, öreg műanyag....ja és én sem vagyok fiatal |
|
|
|
(#67514) klimas hozzászólása
|
Válasz •
|
Feb 15, 2023 |
|
Ez volt a kiindulás |
|
|
|
(#67528) klimas válasza Antal Miklós hozzászólására (#67498)
|
Válasz •
|
Feb 19, 2023 |
|
Kaptam egy hiradástechnikai optokábelt, teljesen szabad felhasználásra. A próba jól sikerült, ebben is valamilyen műanyag szál vezeti a fényt, feltételezem a nagy adatsűrűség miatt nagyon tiszta.
A lényeg, kevés meleggel szépen hajlítható és egész barátian világít a szál mindkét vége. Az egyik a gyári , a másik pedig csípőfogóval levágva a csatlakozó. Ezt picit megreszeltem és egy durvább szöveten "políroztam" . Első nekifutásra teszik az eredmény, a két vég csak úgy nagyjából van odtartva a lámpához |
|
|
|
(#67530) Antal Miklós válasza klimas hozzászólására (#67528)
|
Válasz •
|
Feb 19, 2023 |
|
Szia. A kapott kábelt nagyon jól tudod majd felhasználni.
Lényeg: a kábelt ne csípőfogóval vágd, hanem sniccer, szike jobb.
Ha már a külső védőköpenytől megtisztítottad, valamilyne eszközben rögzítsd, merőlegesen a szál hossztengelyére: pl egy textilbakelit kocka, amiben egy furatot készítettél és meg is tudod szorítani, hogy a vége kilógjon amit majd meg kell políroznod.
a teljes keresztmetszetet fel kell polírozni, egyre finomabb csiszoló papírral, kezd a 100-al majd egyre feljebb egészen a 400-s papírig.
Mindíg ellenőrizd, hogy az optikai felületen ne legyenek karcok, mert az mind veszteség lesz a másik végén.
Én általában 0,3-0,4mm polírozok el, hogy a felület teljesen homogén legyen. a 400-s papírnál használhatsz még egy kis vízcseppet.
a mély karcok a végén zavarólag hatnak, mintha törött lenne a lámpa üvege, mindenfelé fog világítani. Ugye ilyen a gyakorlatban, a való életben nincs!
Kitartás, sikerülni fog! |
|
(#67533) klimas válasza Antal Miklós hozzászólására (#67530)
|
Válasz •
|
Feb 20, 2023 |
|
Köszönöm a biztató szavakat és tanácsot! 
Szándékosan voltam ilyen "drasztikus" ,kíváncsi voltam az eredményre, de ez az alja, innen csak pozitív irányba mehet a végeredmény .  |
|
(#67534) Antal Miklós válasza klimas hozzászólására (#67533)
|
Válasz •
|
Feb 20, 2023 |
|
FEl a fejjel sikerülni fog, kitartás.
 |
|
(#67648) csíkosháTTú hozzászólása
|
Válasz •
|
Márc 15, 2023 |
|
Az ember azért néha elcsodálkozik, hogy ilyen van...
Nem szoktam ilyeneket csinálni, hogy a netről szerzek meg egy képet, de ezt bemásolom most. Remélem ez a mélypont, innen lefelé már nem vezet út... |
|
|
|
(#67649) etwg válasza csíkosháTTú hozzászólására (#67648)
|
Válasz •
|
Márc 15, 2023 |
|
Mit vársz tölük, csak a követik a nagyokat.  |
|
(#67651) klimas válasza csíkosháTTú hozzászólására (#67648)
|
Válasz •
|
Márc 16, 2023 |
|
|
|
| |
2026. Márc, 25. Sze 14:17:17 |
| |
Jelenleg 6 fő olvassa az oldalt |
|
|