|
|
|
Terepasztal vezérlés és elektronika
|
Témaindító: nzozz, idő: Júl 14, 2010
Témakörök:
|
|
|
(#60969) siemenstaurus hozzászólása
|
Válasz •
|
Jún 28, 2019 |
|
Sziasztok! Fényjelzők (Fuggerth) esetében ha egyenárammal szeretnénk működtetni a közös vezeték szabványosan a negatív ág vagy ez ilyen ad-hoc dolog? Sehol nem találok erre vonatkozó dokumentációt. 
Szép napot! |
|
(#60984) kvic80 hozzászólása
|
Válasz •
|
Júl 2, 2019 |
|
Kedves fórumtársak! DCC mozdony, dekóderhez illesztek egy házi készítésű energiatároló áramkört és az a gondom, hogy 1db 2200uF / 25V kondenzátorral jól működik, viszont 4 db dynacap kondival (330mF, 5.5V) ezt csinálja: világítást bekapcsolva a végtelenségig világít, de amint motort indítanék, megáll és pár percig nem is tudok vele mit kezdeni, nem reagál utána semmire. Az áramköröm amit a dekóderhez illesztek a mellékletben... 15 V körül kap a dekódertöl feszültséget, 20V-os Zéner 3s 1N4007-es dióda van még a 100 ohmos ellenállás mellé. Szintén 100ohm ellenállás + 1N4007 diódával 2200uF kondival okés, de csak tizedmásodperces kimaradást hidal át. Tudja valaki mi lehet a gond?
|
|
|
|
(#60985) novakerno válasza kvic80 hozzászólására (#60984)
|
Válasz •
|
Júl 2, 2019 |
|
Ha tényleg így építetted meg, ahogy rajzoltad, akkor nem is működhet, mert a sorba kapcsolt kondenzátorok eredő kapacitása az alábbi: 1/Ce=1/C1+1/C2+1/C3+1/C4, azaz a Te esetedben az egy kondenzátor kapacitásának a negyede. A 4 db sorba kapcsolt 330 mF eredője 330/4=82,5 mF. Ezért nem működik. Ha a kondenzátorokat párhuzamosan kapcsolod, akkor fog összeadódni a kapacitásuk. Üdv: Ernő |
|
(#60986) Lazsi válasza kvic80 hozzászólására (#60984)
|
Válasz •
|
Júl 2, 2019 |
|
Kondenzátorokat nem nagyon illik sorba kapcsolni...
Ilyet nagyfeszültségen szokás csinálni, de ott is használnak kiegyenlítő ellenállásokat. Ha valamelyik kondenzátor kapacitása eltér a többiétől, vagy akár csak a vesztesége miatt másképpen töltődik vagy sül ki, akkor eltérő feszültségek is lehetnek rajtuk. Egy elektrolit kondenzátor nem igazán szereti a túlfeszültséget, és a nemtetszésének eléggé látványosan ad hangot...
(A rajz -gondolom- csak vázlat... A kapcsoló alsó állásában a 15V-ról az ellenálláson keresztül feltöltődnek a kondenzátorok, a kapcsoló felső, vagyis az ábrázolt helyzetben pedig a feltöltött kondenzátorok teljes energiája átmegy a diódán. Vagyis megkapja a teljes 15V-ot nyitóirányban... ez sem egészséges.) |
|
(#60987) kvic80 hozzászólása
|
Válasz •
|
Júl 2, 2019 |
|
Azért van a sorkapcs, mert 5.5V-osak a dynacap/goldcap kondik, párhuzamban nem kapcsolhatom, mert ártana neki a 15V ami a dekódertől/sínről jön. a 82mF a 2200uF-hoz képest rengeteg, de pont ez lenne a cél, hogy minél tovább bírja sínfesz nélkül.
Amikor a kondikról jön a fesz., akkor kell a 15V a dekódernek, szóval az is jó kéne legyen. A kiegyenlítő ellenállásokat kipróbálom. Gondolom 1-1-et, vagyis összesen 4-et kéne a kondikkal párhuzamosan kapcsolni. |
|
(#60988) Lazsi válasza kvic80 hozzászólására (#60987)
|
Válasz •
|
Júl 2, 2019 |
|
Én lehetséges, hogy másképpen oldanám meg ezt a problémát...
1. Az adott helyen elférő lehető legnagyobb, bár a mostaninál kisebb kapacitású, de megfelelő feszültségű kondenzátorral.
2. Egy (vagy ha van elég hely, akkor több párhuzamosan kapcsolt) ilyen kondenzátorral és egy 5V -> 15V DC-DC konverterrel.
Az első egyértelműen beszerezhetőség és hely kérdése.
A másodiknál alapos átgondolás és tervezés szükséges. |
|
(#60989) diginewl válasza kvic80 hozzászólására (#60984)
|
Válasz •
|
Júl 2, 2019 |
|
Üdv!
Nézd meg Fleischmann bácsi már rég kitalálta. Elektronika kell mellé, de arról nem beszél, hogy a kapcsolás hol tölthető le, de film a magáért beszél. (elméletileg 3:58-tól indul)
FL E 69 |
|
(#60990) csíkosháTTú válasza kvic80 hozzászólására (#60984)
|
Válasz •
|
Júl 3, 2019 |
|
Arról mindig, mindenki elfeledkezik, hogy a DCC sínjel (értsd tápfeszültség, gyakorlatilag) kimaradása esetén nem csak az energia, hanem a parancs is elvész. Minek?
A pálya, és a modell karbantartását nem lehet megúszni.
Sajnos a kapcsolásod sem jó, ezt előttem már leírták. |
|
(#60991) kvic80 hozzászólása
|
Válasz •
|
Júl 3, 2019 |
|
Köszönöm mindenkinek a hozzászólást/segítséget! Tegnap sorba kötöttem minden kondival 1-1 10kOhmos ellenállást, utána működött, igaz, hogy várni kellett pár másodpercet amíg feltöltődnek a kondik, addig valamiért nem is indult, de utána már működött, viszont pár perc menet és sok ki-bekapcsolás (fesz.vesztés) után megállt, 50 fokos volt a dekóder, és csak áramtalanítás után 5 perccel sikerült újra működésre bírnom, miután 30 fokra visszahűlt.
A goldcapes sorkapcsolás DCC-s mozdony energiatárolójára nem az én ötletem, neten láttam több helyen is, csak 2.7V-os 1F-os kondikkal. Az enyém 5.5V/330mF, de azért 4, hogy legyen ráhagyás, noha 15-15.5V-ot kap.
DC-DC step-uppal nem szívesen bonyolítanám a dolgot, de megfontolandó.
Bachmann videó: jól néz ki, ha jól láttam, 3300uF-os kondival van.
Párhuzamba több kisebb kondi: jó ötlet, de a régi 1db 2200uF/25V-osnál számottevően jobb megoldást nem találtam ami el is férne (talán sok 220uF-os 16/25V-os SMD tantálkondival)...
DCC jelvesztés: ez igaz, főleg lassítás-gyorsítás DCC parancs nem túl jó ha kimarad, de egy FPV kamera+(le)sugárzót is építettem a mozdonyba, elkélne az extra kakaó. |
|
|
|
(#60993) novakerno válasza kvic80 hozzászólására (#60991)
|
Válasz •
|
Júl 3, 2019 |
|
Ha még nem zártad le végleg a kérdést, talán tud segíteni ez a link és az ott található táblázat.
Bővebben: Link
Itt egy darabban találsz 33mF-ig kondikat, 25V kivitelben, 16V-ban akár 68 mF-ost is kapsz. Itt a méreteket is megtalálod, ami nyilván fontos számodra. |
|
(#60994) diginewl válasza kvic80 hozzászólására (#60991)
|
Válasz •
|
Júl 3, 2019 |
|
Egy ötlet, ha ennyire bizonytalan az áramszedés:
Kapcsolj utána egy vagont, az is szedje az áramot, a kerekein. Kösd őket össze elektromosan. Nagyságrendekkel jobb lesz a működés, és nem kell vacakolni a kondikkal. |
|
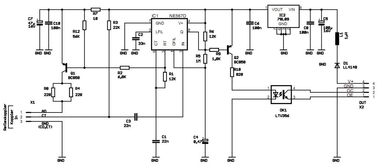
(#61046) diginewl hozzászólása
|
Válasz •
|
Aug 10, 2019 |
|
Tiszteletem!
Segítséget szeretnék kérni a következő kész kapcsolási rajzzal kapcsolatban:
(Egy IC előállít modulált jelet, amit aztán ha visszakap a optotranyón keresztül, akkor lehúzza GND-re a kimenetét. A külső fény sem zavarja, ezek után csudajó dolgok tudnak történni - egy vasútmodell fordítókorongban szeretném használni pozicionáláshoz. A meglévő egyszerű kapcsolásom pontos, de sajnos a lámpafény már zavarni tudja...)
Megnéztem az IC működési tartományát 4,5-9V között van. Használhatom-e én ezt az áramkört 5V-ról, vagy 6V-ról? Így sokkal könnyebb lenne a meglévő rendszereimhez illeszteni.
További kérdésem: a leírás a NE567 D (smd-ről ír) Ez helyett használhatom-e én a LM567CN (hestore-nél van) IC-t?
Köszönettel: Jenő
A kapcsolási rajz, és leírás innen van:
Bővebben: Link |
|
|
|
(#61047) proba válasza diginewl hozzászólására (#61046)
|
Válasz •
|
Aug 11, 2019 |
|
Szerintem módosítás nélkül nem megy 5V-ról. Az ellenállás osztók igényelhetnek némi átszámítást. ( de kipróbálhatod, esélye van neki). Az ic kb mindegy szerintem a te alkalmazásodban, csak 567 nek nevezzék. |
|
(#61048) diginewl válasza proba hozzászólására (#61047)
|
Válasz •
|
Aug 11, 2019 |
|
Köszönöm!
Igen, vannak benne ellenállás osztók, én is ettől tartok. A kimeneti LED előtétet is valószínű csökkenteni kell. Először megcsinálom így, ahogy a leírásban van, aztán meglátjuk.
Az a bajom vele, hogy - számomra - nagyon sok alkatrészből áll  .
Ott van az a 0,4uF kondi, az valószínű tantál kondi - szűréshez...
Itt jönne bele a képbe, ha lenne mikrovezérlő tudásom. A pic generálná a jelet, aztán több bemenetet is tudna kezelni....
Newl. |
|
(#61049) csíkosháTTú hozzászólása
|
Válasz •
|
Aug 13, 2019 |
|
Khmm, khmmmm, izé...
Szóval, adva van egy terepasztal, amin vezérelni kellene egy fénysorompóval ellátott közúti átkelőt, amin karos sorompók is működnek, szervo motorral vezérelve. A sorompó, és a fénysorompó működtetését Hall érzékelőkkel kellett megoldani. Nos, készült is hozzá egy elektronika, kis szépséghibával, hogy a szervot közvetlenül nem tud vezérelni. Oldjuk meg, ha lehet. Nos, a képeket látva a nagyobbik fiam egyszerűen "berágott", hogy ezzel ő nem. Még bottal sem piszkálná... Értem én, hogy spórolni kell, és a fotózás/maratás után a Positiv20 lakkot nem távolítjuk el, így a korrodálást meg lehet akadályozni, de könyörgöm! Ez így hogy néz ki???  Odahaza még csak-csak elmegy, de eladásra??!! Ne haragudj Diginewl kolléga, de Te saját magadnak sokkal igényesebb dolgokat követsz el, és nem vagy profi, ezzel foglalkozó szakember. Habár, a mellékelt képet nézve mehetnének Hozzád tanulni páran a "profik" közül...
Az egyik képen látszik a megoldás, ugyanis megszületett a célra a CSM180 kombinált sorompó vezérlő áramkör. A szervok véghelyzetét, és átállási sebességét be lehet állítani, a fénysorompó és a karos sorompó közötti késleltetést is be lehet állítani, a nagyobb élethűség kedvéért. (Fehér villogásból előbb vörös villogásra váltunk, csak utána kezd el, késleltetve záródni a sorompórúd. Ha elment a vonat, akkor nyílik a sorompó rúd, majd egy kis késleltetéssel kapcsol át a villogás fehérre.)
Az elkészült saját elektronikánkat lehet vezérelni Hall érzékelőkkel, vagy igény szerint a CSM100FR relés foglaltságjelzővel, vagy a sima CSM120F foglaltságjelzőkkel is.
Választék van,csak tessék, kinek-kinek igénye szerint.  |
|
|
|
(#61050) Frankye válasza csíkosháTTú hozzászólására (#61049)
|
Válasz •
|
Aug 14, 2019 |
|
Uram atyám! Ezt valaki így eladta?! 
Még magamnak se, nemhogy másnak!  |
|
(#61051) róbertke válasza csíkosháTTú hozzászólására (#61049)
|
Válasz •
|
Aug 14, 2019 |
|
Ha elment a vonat, akkor nyílik a sorompó rúd, majd egy kis késleltetéssel kapcsol át a villogás fehérre.
Már csak mi régi motorosok tudjuk: - 1976-os Kresz módósítás előtt a Fénysorompó szabad jelzése villogó ZÖLD volt. |
|
(#61098) diginewl válasza diginewl hozzászólására (#61046)
|
Válasz •
|
Szept 20, 2019 |
|
Tiszteletem!
Ideértek a Kínai alkatrészek, így egy újabb 100Ft-os költségvetésű nagyberuházási projekt eredményét szeretném bemutatni.  (27Ft LM567CN, 58Ft QRD1114, és néhány kondi, ellenállás.)
Az egész egy már meglévő kapcsolásból lett leegyszerűsítve, (Lásd előző írásomat Lichtschranke 1zu160) ill. hozzágondolva. A cél az volt, hogy könnyen beépíthető, külső zavartól valamelyest mentes, folyamatos foglaltságot adó, és occó dolog legyen.
Ez lett belőle...
Ez az optocsatoló, H0-ban pont befér a talpfa közé. Középen kell lennie az érzékelőnek, mert a sínekről visszaverődő fény már fals jelzést ad.
Kb. ugyanazt tudja, mint az is471f. Kicsit egyszerűbb beépíthetőséggel. A zajra azért ez nem olyan pofátlanul stabil, mint az IS471F. A videón is látszik, alapesetben nem könnyű becsapni. A fő célom az volt, hogy folyamatos foglaltságot adjon, amíg szerelvény van felette. Ez úgy néz ki sikerült.
|
|
(#61099) Frankye válasza diginewl hozzászólására (#61098)
|
Válasz •
|
Szept 23, 2019 |
|
Hmmm! Ügyes, kifejezetten ügyes! A járművek alján van valamiféle visszaverő felület, vagy csak simán a jármű alja elég? |
|
(#61100) diginewl válasza Frankye hozzászólására (#61099)
|
Válasz •
|
Szept 23, 2019 |
|
Köszönöm! 
Nincs az aljukon SEMMI, pont ez a lényeg. Mezei kocsi felkerül a sínre, és kész. Amíg a szerelvény áthalad, a kapcsolókat is beleértve, folyamatosan világít a LED... Cserébe sajnos 40-mA-el van megküldve az infraled.
Érdekes volt, de kísérleteim alapján a régi PIKO Langenscwallbach kocsik voltak a "legsötétebbek", legkevésbé fényvisszaverők, ezeken tesztelek. Ami ezt folyamatosan érzékeli az már nekem jó.
 |
|
(#61101) hamel válasza diginewl hozzászólására (#61046)
|
Válasz •
|
Szept 23, 2019 |
|
Szervusz
Én ezt a kapcsolást 5 voltról használom, jól működik. Ha szűkebb érzékelési tartományt akartam ( TT vágány alá ) ragasztottam a reflexiós elemre egy 5 mm csövecskét, hogy oldal irányból érzéketlenebb legyen. |
|
(#61102) diginewl válasza diginewl hozzászólására (#61098)
|
Válasz •
|
Szept 23, 2019 |
|
Mégy annyit hozzá:
5V-ról megy ez is. Az eredeti Lichtschranke 1zu160 kapcsolást a sok egzotikus építőelem miatt nem raktam össze...
Itt a kapcsolás. Kicsit hasonlít az eredetire, de kevesebb elemből áll - ami nekem nagy előny főleg, hogy működik.
Működik. Amik határpontok voltak - ez az IC leírásából is kiderül, de itt a saját tapasztalat - lehet egy sört mellette nyugodtan eliszogatni  Ezekkel játszottam a jobb eredményekért.
1-es lábon levő out filter: minél nagyobb annál érzéketlenebb a külső hirtelen nagy fényváltozásokra, de lassabban is reagál. 100nF esetén egy neon felkapcsolása is beindította, 20UF-nél már semmi sem zavarta, de túl lassan kapcsolt (kb 1 másodperc)
2-es input szűrő. A leválasztó 100nF esetén érzékeny volt a zajra, 33 nF esetén jóval kevésbé.
3: jel be: 22nf-nél (gyári leírás) sokkal nagyobb LED fény kellett neki. Ezért kapott 100nF-et. 22K felhúzó 10k-és 56-k között mindegy. 80k-nál már nem működik, 10K alatt túl érzékeny.
Jelgenerátor: 6+5 láb. Először 900Hz körüli jelet 10K 100nF csináltam. Ezt valahogy zavarta a neonfény. Olyan 2,8kHz-re feltornázva 10k 22nF eltűnt ez a zavaró hatás - viszont a az infraled felé már nem volt elég a 100 ohm ellenállás...
Az infraled felé 50 ohm előtétnél nagyobb esetén csak a közel első dolgokat érzékelte. Ez kell neki, így - az általam tesztelt kocsikkal - folyamatos foglaltságot hozott.
A 8-as kimeneten egy kis nyújtást eszközöltem egy kondival, így biztosabb jelzése.
Itt a kapcs rajz. Ez volt a videón is összeállítva mindenféle furatszerelt, meg smd dolgokból összetákolva.
 legalább szórakoztam egy kicsit  |
|
|
|
(#61103) Frankye válasza diginewl hozzászólására (#61100)
|
Válasz •
|
Szept 24, 2019 |
|
Ez rendkívül nagy előny. Köszönet a részletes leírásért is, amit a következő hozzászólásban írtál, a teszteredményekkel, és alkatrész-értékekkel. Az infra LED esetében szerintem a 40 mA áram teljesen korrekt. |
|
(#61104) róbertke válasza diginewl hozzászólására (#61102)
|
Válasz •
|
Szept 24, 2019 |
|
Alagútban, rejtett tárolóban hogyan működik a rendszer? |
|
(#61105) diginewl válasza róbertke hozzászólására (#61104)
|
Válasz •
|
Szept 24, 2019 |
|
Működik - mert kipróbáltam, aztán elővettem a többik eszemet is. Sorban:
a szelvénymagasságig (8cm) kell 6-7cm szélesen fekete papírlapot fordított U formában megalkotni. Ezzel lezárjuk a visszatükröződés problémáját. Ez működik ezzel, a QRD1114 fényszóróval, és az IS471F-el is.
Tehát használható. De ahol nem látszik, ott sokkal egyszerűbb egy infra sorompót készíteni  , ami - főleg védett helyen van - filléres cucc. Ez is megfelelően beállítva folyamatos foglaltságot ad.
Lásd itt. |
|
|
|
(#61106) diginewl válasza Frankye hozzászólására (#61103)
|
Válasz •
|
Szept 24, 2019 |
|
Köszönöm! 
Azért örültem volna ha kevesebbel is beéri. 10-15 érzékelő esetén ez már fogyasztás. Meg azért - még ha impulzus üzemben is működik - nem szerencsés annyira túlhúzni a led-et (tudom max cont current 50mA). Ez van. |
|
(#61107) róbertke válasza diginewl hozzászólására (#61105)
|
Válasz •
|
Szept 26, 2019 |
|
Ha már említetted az Infrakaput .... mese helyett: - Későbben beszerzett Liliput Ro-La kocsikkal kissé lehet szívni. Üresen közlekedtetett vagon sinkoronától mért legmagasabb pontja 11mm. |
|
(#61108) diginewl válasza róbertke hozzászólására (#61107)
|
Válasz •
|
Szept 26, 2019 |
|
Mese nélkül: 
Ugyan az előző képen nem látszik, de az infra led fényvonala nem párhuzamos a vízszintessel. Pont ezmiatt, ami te is írtál... Az érzékelő 9mm, a jeladó 16mm-en van. Bár engem nem fenyeget, hogy ro-la kocsit futtatok valaha is, és nem is eladásra szánom, viszont belegondoltam abba, hogy nem csak egy szimpla pőrekocsit kell figyelembe vennem teszteléskor. Valamint jó az, ha nem csak egy vízszintes síkot vizsgálunk. Az átlátszó, és az infaáteresztő gördülőállományt kihagytam a lehetőségek közül 
Egyéb kérdés? 
Ez ugyan nem modulált jeles, de beéri 15mA-el. |
|
(#61109) róbertke válasza diginewl hozzászólására (#61108)
|
Válasz •
|
Szept 26, 2019 |
|
Félreértettél: -Én nem akartam mesét írni arról, hogy hogyan járt a haverom, miáltal lett 4 Lil. vagonom.  |
|
(#61115) csengota hozzászólása
|
Válasz •
|
Okt 2, 2019 |
|
Kedves modellező társak.
Nem vagyok egy elektronikai zseni, ezért kérek segítséget.
Az N-es Arnold fordítókorongot nem tudom bekötni (egy elég régi darab).
Az alján van 1 szürke, 1 kék és 2 barna vezeték, illetve az oldalán egy piros és egy fekete.
Hálás lennék, ha ebbe valaki tudna segíteni.
Üdv.
A.  |
|
(#61138) siemenstaurus hozzászólása
|
Válasz •
|
Okt 12, 2019 |
|
Üdvözlet!
Kiserletezgettem. Tengelyszamlalos sorompovezerles.
Úgy tűnik valami sikerült.
Laborkörülmények között egyelőre.
Két középső nyomógomb között az útátáró, a nyomógombok beszámol kiszámol szerepben ahogy a nagyvasúton is a szigsinek vagy tengelyszámlálók. 25ms különbséget tud lekezelni prellmentes szoftverben és panelen is. Elvileg...
Ha marad benn tengely elmegy zavarba, reseteli magát pl fél perc után.
Piros led SRlenn zöld led SRfenn. A kimenet bistabil relé.
Ismeroshoz megy tesztre aztán meglátjuk mi lesz belőle...
Bővebben: Link |
|
(#61139) diginewl válasza siemenstaurus hozzászólására (#61138)
|
Válasz •
|
Okt 13, 2019 |
|
Mivel, milyen technikával számolod a tengelyeket? Ha nem titok. |
|
(#61140) siemenstaurus válasza diginewl hozzászólására (#61139)
|
Válasz •
|
Okt 13, 2019 |
|
Nem titok. Mikrovezérlő (PIC). Az első lenyomás egyben az irányt is definiálja és itt ágazik kétfelé a program iránytól függően. Amíg az egyik irány aktív - nem számolt ki teljesen a vonat vége - addig az ellenirány blokkolva van.
Nem is ez a dolog lehetséges problémája, hanem hogy ha téveszt, vagy elveszít akkor mi van.
Sorompónál egyszerűnek gondolom: mivel ez konkrétan egy nyíltvonali sorompó, ha marad benn tengely vagy összezavarodik, fél perc után elmegy zavarba - nulláz, felnyit, reset.
if( tengely1>>0 && tengely>>0 && ido>>30000ms) MCLR=1;
Ha függésben van mással is na akkor kezd érdekessé válni.
Majd a tesztek alatt kiderül hogy válik be.
Elég precíz a sínérintkező amit a kerekek nyomnak - nem az én munkám- egyelőre optimista vagyok.
|
|
|
|
(#61141) Antal Miklós válasza siemenstaurus hozzászólására (#61140)
|
Válasz •
|
Okt 13, 2019 |
|
Lehet a sínérintkezőről többet megtudni? esetleg egy fotót látni?
Köszönjük. |
|
(#61142) diginewl válasza siemenstaurus hozzászólására (#61140)
|
Válasz •
|
Okt 13, 2019 |
|
Köszönöm a kimerítő választ, de szerintem nem értettük meg egymást.
Ugyanaz a kérdésem, ami Antal Mikós topiktársnak is:
a hardver/eszköz/sínérintkező, ami adja a jelet. Ez itt egy tengely volt, +1 az értékhez. Ez hogyan néz ki - ha nem titok.
Az a fránya ördög mindig a részletekben bújik meg (koszolódás, sínpucoláskor sérülés, építés közben ragasztó, festék kerül oda, stb...)
Nekem is volt itt tengelyszámlálónak is felfogható ötletem, az fénykapus volt, ami a nyomkarimát érzékelte. Én nem számoltam vele, hanem csak érzékeltem, hogy van itt valami. Bevallom nagyon nehéz a telepítése - megbízható, hiszen az első típusa már több mint 5 éve tökéletesen bizonyít minden nap. Viszont inkább keresgéltem a reflexiós optók közül, mert ezeket nagyságrendekkel gyorsabban lehet beépíteni. Ezek már folyamatos foglaltságot érzékelnek (H0-ban)- így nekem tökéletesen megfelelnek. |
|
(#61143) csíkosháTTú válasza siemenstaurus hozzászólására (#61140)
|
Válasz •
|
Okt 13, 2019 |
|
Idézet: „Elég precíz a sínérintkező amit a kerekek nyomnak”
Ez lesz az Achilles sarka. Ugyanis a modellvasúti kocsik tömege nagyon csekély, még H0-ban is könnyebbek a kelleténél. TT és N méretben pedig... Grammokról beszélünk, csak a mihez tartás végett. |
|
(#61144) Antal Miklós hozzászólása
|
Válasz •
|
Okt 13, 2019 |
|
Azért talán el lehet mondani, árulni a többi modellvasutas kollégának, hogy fihgyeljetek:
"kitaláltam valamit, működik, de szabadalmaztatom, ezért nem árulok el belőle semmit! Majd megvehetitek talán!
|
|
(#61145) siemenstaurus hozzászólása
|
Válasz •
|
Okt 13, 2019 |
|
Engedélyt kellett kérnem a készítőtől. Elnézést...
Csak félkész állapotról van fotó.
Ez is most fog vizsgázni.
De akár így akár úgy szerepel, a tapasztalatokat mindenképpen hozni fogom.
|
|
|
|
(#61146) Antal Miklós válasza siemenstaurus hozzászólására (#61145)
|
Válasz •
|
Okt 13, 2019 |
|
Köszönöm a fényképet!
Így már értem, és remélem a kollégák is értik a működést.
|
|
(#61147) diginewl válasza siemenstaurus hozzászólására (#61145)
|
Válasz •
|
Okt 13, 2019 |
|
Köszönjük a fotót. Izgalmas szerkezet lesz, az biztos.
Az elmélet szerint teljesen rendben van a működése.
A leírásból az derül ki számomra, hogy még beépítve nem volt a szerkezet. Kérdés, hogy a kerék tud-e akkora erőt kifejteni, hogy lenyomja, és ne kidobja a kereket a pöcök, főleg, ha nagyobb sebességgel érkezik a vagon.
A társfórumon volt egy fénykapus megoldás - üvegszállal vitték a fényt, és ott is nyomkarimát figyeltek, mivel kettő szál volt bekötve az irányt is tudták figyelni, és így számolták a tengelyeket. Ahogy beszámoltak róla, az sem volt teljesen megbízható, pedig modulált jellel figyelték.
Tényleg komolyan érdekel, hogy ez a mechanikus szerkezet, mennyire lesz stabil. Várjuk majd az eredményeket.
Annó nekem a Viessmann fiatal főnöke is megnézte a vitrinvasutamat, és nézte a nyomkarima fénykaput is. Nagyon tetszett neki az egyedi megoldás. Az volt a véleménye, hogy ez nagyon bonyolult, nem biztonságos a működése - sorozatgyártása nem biztos, hogy kivitelezhető -, hasonló volt a véleménye a magyar fejlesztőnek is, aki kísérte.
És valóban, nem jött ki a Viessmann az utóbbi időben ilyen, vagy hasonló érzékelés technikával - pedig tényleg nagyon nézegették...
Egyszóval, amilyen egyszerűnek tűnik ez, olyan bonyolult is a valóságban!  |
|
(#61148) Antal Miklós válasza diginewl hozzászólására (#61147)
|
Válasz •
|
Okt 13, 2019 |
|
Érdekesség számomra, hogy egy egyszerű jelfogó érintkezőt használ.
Relatív hosszú az érintkező (~ 50-60mm) elképzelhető, hogy már kis erőhatás hatására zárni tud. Ebben segít az előfeszítő kis fekete kereszthornyú csavar, mellyel a légrés állítható. Bár hiányolom a jelfogó rugóra ponthegesztett érintkezőt -ket ami a biztos érintkezéshez szükségesnek tartok. A működési úthosszat (távolság) kb. 0,4-0,5mm- re kell beállítani. Ha megfelelő alapanyagot (jelfogót) talál, bont az ember ilyen jelfogó rugó beszerezhető: pl a régi telefonközpontok jelfogóiból.
Ezek a jelfogók akkoriban jól működtek a "pormentes" környezetben, a telefonközpontokban a karbantartó személyzetnek igencsak kellett küzdeniük a kontakt hibákkal.
Ha nemesfém érintkezők lennének rajta a mi poros, rezgő terepasztalainkon, melyet szállítunk, építünk bővítünk folyamatosan biztosan tartósan is kiválóan szolgálnak majd.
Kísérletezni érdemes, jó próbálkozást kívánoka Kollégáknak! |
|
(#61150) csíkosháTTú hozzászólása
|
Válasz •
|
Okt 14, 2019 |
|
(Azért írok új hozzászólást, mert általában jutoTT eszembe pár gondolat a tengelyszámlálós vonatérzékeléshez.)
Szóval, nálam rögtön az elején jön egy logikai bukfenc a dologban. A vasúton, mindig tudjuk, hogy az adott szerelvény - szaknyelven szólva - elegye hány tengelyből áll össze. Ha ez így van, akkor célszerű menet közben is számolni, hogy tényleg annyi-e, vagy úgy járunk, mint a vagány motoros, amikor a dzsekije hátán olvasható a felirat: "Ha el tudod olvasni, akkor leesett az asszony."
De odahaza, egy házi terepasztalon ez csak akkor járható út, ha megkötjük a kezünket a játékban, hogy márpedig ennyi kocsinak kell lennie és kész! Ritkán van alkalmam idehaza a TT vagy Z vonataimat futtatni, de nekem ezt a szabályt senki nem fogja itt bevezetni, az fix!  Vagy úgy működik a dolog, hogy a mechanikus kontaktus az utolsó tengely által történt lenyomása után, ha kellő ideig nem jön másik akkor véget ért a vonat? Mennyi az az idő? A CSM180 sorompó vezérlőbe mi betettünk egy állítható késleltetést, ami a fénysorompó, és a karos működése közötti időt állítja be. Ugyanis minden terepasztal más, van, ahol a pálya mérete, a vonatok sebessége lehetővé teszi, hogy a villogó piros megjelenése, és a kar záródása között legyen akár 3mp is, de egy kisebb pályán ez már sok, a vonat még az asztal másik felén van, amikor már piros a fénysorompó. Ez nem igazán élethű, és esztétikailag sem szerencsés. Azt honnan tudjuk, hogy milyen a kocsik tengelytávja, és milyen sebességgel megy a vonat? Sehonnan, ha a hétköznapi, otthoni, ad hoc összerakott tehervonatokra gondolunk.
Na most jön az elméleti aggályok után a gyakorlati. A nagyvasúton egy üres személykocsi is 20t, azért az megnyomja rendesen az érzékelőt. Egy BTTB 2 tengelyes porosz személykocsiban az is gond, hogy a világításhoz az áramszedést biztosítsuk, annyira könnyű a kocsi, egy 0mu, vagy G10 teherkocsi meg csak libeg a sínen, nem igazán fut rajta. És vannak ennél könnyebb kocsik is! Sajnos a modellek vonóereje is az ilyen tömegű kocsikhoz van méretezve. Vagyis az érzékelőnek nagyon kis mechanikai erőre kell reagálnia, ráadásul nagyobb sebességnél ez az erőhatás (a kerék lenyomja az érintkezőt) rendkívül rövid ideig áll fenn. Ez nem csak TT-re igaz, hanem H0-ra is, az N-re meg még inkább, Z-ben meg ez az út végképp járhatatlan.
Nem véletlenül fordultak mások inkább az optikai megoldások (fénykapuk) felé. Ahogy Diginewl, tanult kollégám is írta, a Viessmann megnézte az ő kétség kívül ötletes megoldását, de sorozatban gyártani, és azt más-más terepasztalokon beépíteni... Reprodukálhatatlan, és bonyolult.
A másik a kapcsolósín, vagyis, amikor a modellek fém kereke kapcsolja az érzékelést. Ennek is vannak buktatói, csak talán egy csöppet kevesebb.
A harmadik a digitális pályákon az áramérzékeléses módszer, de ott is vannak megkötöttségek.
Én ott látom a legnagyobb bajt - a gyakorlati gondokon túl - hogy a modellvasúti pályák 99,99%-n az ilyen szintű vonatérzékelést ennél sokkal egyszerűbb, és üzembiztosabb módon is meg lehet csinálni, még olyannak is, aki abszolút laikus finommechanikai és elektromos téren.
Nem bántásból írtam ám, amit itt leírtam!  |
|
(#61155) diginewl válasza csíkosháTTú hozzászólására (#61150)
|
Válasz •
|
Okt 16, 2019 |
|
Jólelvettükakedvétneki, mostmilesz?
Várom, hogy megjöjjenek a kínai nyák-ok. Ha jól terveztem meg, akkor ezen lesznek a fénykapus reflexiós optó vezérlőáramkörök - ha nem akkor poháralátét a konyhában.
Így ki tudom élesben is próbálni a próbapályán. Ill. többet egymás mellett tudok próbálgatni, hogy nem vesznek-e össze.
Csak ez után jön a festékezés/koszolás, hogy azt mennyire bírja. Ha az is rendben lesz akkor mondom, hogy ez rendben van - saját részre.
Mivel ez is folyamatos foglaltságot ad - ezt még próbálgatni fogom a pályán is több kocsival, elképzelhető, hogy "forradalmasítom" (hühűűű) a hurokmodulomat is. Elég lesz csak a polaritás fordítós kettős szigeteléshez tennem egy érzékelőt, mert akkor kell csak a hurokmodulnak dolgozni... (hahaj, micsoda ötletek mi?     ) |
|
(#61156) csíkosháTTú válasza diginewl hozzászólására (#61155)
|
Válasz •
|
Okt 16, 2019 |
|

Nem állt szándékomban. Szép kis feladat lesz ezt megvalósítani, csak az értelmén gondolkodtam. CSak úgy sportból megcsinálni, amolyan "'L' art pur L 'art" alapon.
Én ennek az egész tengelyszámlálósdinak nem nagyon látom értelmét (nagyvasúton sem egyébként) egy terepasztalon. |
|
(#61157) proba válasza csíkosháTTú hozzászólására (#61156)
|
Válasz •
|
Okt 17, 2019 |
|
Nagyvasúton pedig az újabb sorompókba ezt telepítik. Lehet a sínek darabolgatása nem igazán megengedett, jó minőségű pálya esetén. |
|
(#61159) siemenstaurus hozzászólása
|
Válasz •
|
Okt 17, 2019 |
|
Hohooo! Több kell ahhoz hogy a kedvem elegyétek! 
Nem veszem én ezt bántásnak, pont azért osztottam meg, mert kíváncsi vagyok a véleményekre.
Próbáról még nincs eredmény. 28-án lesz találkozó. |
|
(#61160) siemenstaurus válasza proba hozzászólására (#61157)
|
Válasz •
|
Okt 17, 2019 |
|
Mert olcsóbb. Telepíteni, üzemeltetni meg karban tartani is. Viszont ahogy Csíkos is mondta, ott van tonna ami működtesse, illetve ha jól tudom Hall-szenzorral oldották meg.
Sőt, nem csak a sorompókat fedezik ezzel, hanem az *állomásközi térközöket is* ,állomási vágányokat, egyszóval mindent.
Sínben vezett jel pl. a 15-ös és 21-es sz. vonalon Sopron-Szentgotthárd között tudtommal nincs. (Pzb működik.)
*állomástáv esetén is, biztber szempontból több szakaszra van osztva a pálya, amit a forgalmista foglaltság szempontából tud követni. Ebből a bejárati jelző es előjelző között lévő szakaz fix, a maradék, hogy hány szakasz fér bele a két előjelző között távolságtól függ. |
|
(#61161) diginewl válasza siemenstaurus hozzászólására (#61159)
|
Válasz •
|
Okt 17, 2019 |
|
Ok, huhhh. 
Annyit így elöljáróban, és tényleg nem rossz szándékból, tényleg, komolyan, hiszen személyem csak egy kis porszem ebben a modellező világban.
Én sok mindent kipróbáltam a vitrinvasutammal, amiről itt nem számoltam be, mert nem működött, több dolog működött egy ideig, de aztán nem. Egy-két dolog pedig 5 év után is működik.
Minden nap működtetjük, kivéve a vasárnapot, tehát van vele tapasztalat.
Amik már a kanyarban kiestek, azok a mikrokapcsolók voltak. Úgy terveztem, hogy az ütközőbakba építem be, és az ütközőtányér nyomja meg... hát nem mindegyiknek sikerült.
A kapcsolósín: bizonytalan volt, néha túlment rajta...
Innentől döntöttem úgy, hogy mechanikus kontaktuson alapulva 100%-ban ezt nem lehet megcsinálni. Ekkor jött az ötlet, a sínszálba vágott pici réssel. Ide van beállítva egy smd infraled, és a másik oldalon egy fototranyó - fénykapu. Amikor a nyomkarima elzárja a fényt, akkor ad jelet.
Ha kosz kerülne a fényrésbe, akkor eleve STOP van, azaz el sem indul az egész működés. Olyan meg nincs, hogy a nyomkarima átrepül a rés felett - elméletileg.
Ez az elmélet bevált, mégsem 100%, mint láthatod a Viessmann, sem ugrott rá, mint hatalmas piaci rés.
Sejtem is hogy miért: Takarításnál oda kell figyelni, hogy nehogy lesodorjam az érzékelőket, még akkor is ha a sínkorona alatt van. Ha kosz kerül bele, nem indul a vasutam, ki kell pöckölni belőle. A fénykapu körül a sín festés/ágyazatolás nehézkes, a fénykaput maszkolni, védeni kell előtte.
Rátérjek, az Általad vázolt jelfogóra. Van a vitrinben egy szem váltó - igen egy darab. Ezt először egy conrad állítóművel szerettem volna működtetni, hiszen jó az is. Persze, kb 1 hónapig bírta. A gyári érintkezői elállítódtak, nem váltott rendesen, vagy át sem állt. Nosza kicseréltem ezeket az érintkezőket saját csúszóérintkezőkre, melyeket gondosan (egy épülettel) levédtem por, kosz ellen. Azthittem megvan a tuti. Nem volt. Kb 5 hónapig ment, és hiába pucoltam az érintkezőket, valamikor mindig baja volt. Ezután kapott egy MTB állítóművet... ezzel azóta nincs gond.
Tehát a nyílt fémkontaktusos érintkezők, amik végén nincs valami pogácsa, stb (Antal Miklós írt az előbb erről), előbb utóbb, gonosz módon, nem működnek. Hangsúlyozom saját tapasztalat, de már végigszenvedtem vele.
B-tervként javasolnék, a lemez rugós kontaktus aljára egy kis nyelvet ami egy gyári fénykapu fényrésébe tud belógni. Így a sínből kiálló, lenyomott fémtüskének, csak egy fémlap erejét kell legyőznie, a másikkal nem kell érintkeznie, csak belógnia a fényrésbe, aminek nincs mechanikai ellenállása.
Így kiiktatásra kerülne a mindenhol ott leselkedő kontakt hiba.
Igaz +1 vezeték, de nem kell prell mentesíteni
Ismétlem, egy porszem szól csak a saját nyűglődéseiről. Nem kívánom senkinek ezt.  |
|
(#61162) siemenstaurus válasza diginewl hozzászólására (#61161)
|
Válasz •
|
Okt 17, 2019 |
|
Köszönöm a részletes tapasztalat leírást.
Nem kell szerénykedni, a végigjárt út ugyan olyan érdem az én olvasatomban, sőt talán nagyobb, mint egy eredmény. Főleg mivel a buktatókból tanul legtöbbet az ember mind szakmai mind önreflexiós szempontból.
Filozófia Off. 
Viszont ez a "hibrid" megoldás nem biztos, hogy elvetendő elképzelés! Megvitatom kollégával; amúgy elég sokat "vitáztunk" ezen az érintkezőn, de ő a fônök. Most ez lesz. |
|
(#61163) Antal Miklós válasza siemenstaurus hozzászólására (#61162)
|
Válasz •
|
Okt 17, 2019 |
|
Jó ötletet adtál amechanikus müködtetésű nyelv (pöcök) és az optokapu.
A régebbi mechanikus egerekben van egy parányi optokapu az egér x, y tengely menti elmozdulásának érzékelésére.
Ezek az opto eszközök réssel vannak lezárva, az érzékelési (elmozdulási) úthossz: 0,5-0,6mm.
Én is kipróbálom. Hátha
|
|
| |
2025. Dec, 30. Kedd 11:42:12 |
| |
Jelenleg 12 fő olvassa az oldalt |
|
|