|
|
|
Terepasztal vezérlés és elektronika
|
Témaindító: nzozz, idő: Júl 14, 2010
Témakörök:
|
|
|
(#58016) etwg válasza flocsy hozzászólására (#58015)
|
Válasz •
|
Dec 21, 2017 |
|
Ez igy teljesen rendben van. Két alapvetö hozzáállás van, az egyik ami bekapcsolás után beolvassa magának valamennyi szerkezet állását ( válto, jelzö stb) a másik ( ismert volt a régi analog világbol) hogy bekapcsolás után mindent beállit a maga kiindulási helyzetébe. Mind a kettö jo, erre van az MTB-ben az extra kapcsolo, ami visszajelzésre szolgál.
A következö lépésben ellenörzi a vagányutakat meg a foglaltságot és a többi már individuális, melyik rendszer mit kezd ezekkel az adatokkal. Az analog világban rendszerint megmarad az utolso beállitott vágányut stb. De vannak olyanok is amiknek van alaphelyzete és innen kell inditani a forgalmat, azaz ujra kell választani az igényelt vágányutat meg mindent, ami ehhez tartozik.
Ez történhet kézzel manuálisan vagy akár PC-vel stb.
A modellvasutakon rendszerint egy lényeges elem hiányzik: ez a válto- meg a vágányutzár. Azaz nekünk nincs rendszerint semilyen jel, hogy a váltok jol állnak vagy a felállitott vágányut blokkolja a váltokat. Ez egyszerüsiti a helyzetet, de egyben bonyolitja is, mert nem tudunk sok mindent kizárni ( aláállitást stb) igy a folyamatok eltérnek a nagyvasutitol. |
|
(#58018) sunocske válasza róbertke hozzászólására (#58010)
|
Válasz •
|
Dec 22, 2017 |
|
Idézet: „ Villanymotoros váltóállításnál megvan az a védelem, hogyha nem megy valamiért az átállítás a váltó visszaáll az eredeti helyzetébe /nem kell külön parancs!/”
Na ez viszont tényleg nem igaz. Ha bármilyen akadály vagy állítási nehézmény van, a motor és a rudazat közötti dörzskapcsolat (kupplung) csúszik meg, majd 2-3 másodperc után a motort a berendezés lekapcsolja, a váltó pedig nem kerül végállásba, és ezt a biztber visszajelzi. Visszaállítani csak újabb állítási paranccsal tudod!
Ellenkező esetben jól meg lennénk lőve, ha félállást szeretnénk csinálni a váltón (zárszerkezet szabályozáshoz pl.). Olyankor azt szoktuk csinálni, hogy berakunk valami akadályt a tősín és a csúcssín közé, kérünk rá egy állítást, megvárjuk, hogy lekapcsolja a motort a berendezés, és nekiállhatunk dolgozni. Ráadásul ilyenkor megvan az a plusz előny, hogy a motort kézzel is lehet forgatni, így oda tekerjük és annyiszor a váltót, ahányszor akarjuk. Ha készen vagyunk, kézzel feles állásba állítjuk a váltót, és megkérjük a forgalmistát, hogy kezeljen rá. Olyankor valamelyik irányba elindul a váltó (és vagy lesz végállása, vagy nem  ). |
|
(#58060) siemenstaurus válasza etwg hozzászólására (#58016)
|
Válasz •
|
Jan 5, 2018 |
|
Mi ezt alapállítást úgy oldottuk meg, hogy a vezérlőpulton kiválaszottunk két olyan nyomógombot amit biztosan nem fogsz egyszerre lenyomni. És akkor a mikrovezérlő minden egyes kimenetet végigkattogtat. Kicsit időigényes amig minden váltó egyszer átáll meg vissza, de a módszer 100%-os...lenne, ha valami miatt a nagyobb állomáson nem állna le unos untalan a program valami zavar miatt. A hátsó tároló rendben van.
Vágányút lezárást egy relével vagy optocsatolóval tudnék elképzelni, ami az egész vezérlőpult állításhoz tartozó nyomógombjainak közös negatív szálát nyitja a megfelelő feltétel teljesüléséig. |
|
(#58061) etwg válasza siemenstaurus hozzászólására (#58060)
|
Válasz •
|
Jan 5, 2018 |
|
Ez is egy megoldás. Igy legalább tudod, hogy minden kezelt egység müködik.
Amugy hasonlo zavarokkal már én is szivtam. Valamikor nagyon régen még TTL logikával probáltam állomásokat meg forditokorongot kezelni, de amint elment a környéken egy kicsit jobban szikrázo mozdony a TTL megbolondult.
Késöbb megépittem ugyanezt a CRI rendszer szerint Sinclairrel hajtva és beépitve rengeteg védelmet ( minden állapotot vagy 5x lekérdeztem), de aztán feladtam az egész rendszert (64Be- és 64Kimenet), mert kinötte a Sinclair képernyöt. Azota meg nem tudok grafikát rajzolni a mezei PC képernyöre, igy most nincs PC vezérlés.......
De mindent ugy épitek meg, hogy elvben lehet bármivel vezérelni ( a fedett PU- hoz már irogatom a kodot egy AVR-re).
 |
|
(#58062) proba válasza etwg hozzászólására (#58061)
|
Válasz •
|
Jan 5, 2018 |
|
Ha csak egyszerű grafikát akarsz a ROC_il elég egyszerűen rajzolható. Szerintem visszajelentésnek/egyszerűbb vezérléshez használható. A DCCPP eszköz programja megvan arduinóra (AVR) , elég egyszerűen módosítható, illetve le van írva mit csinál. Soros porton fogadja ami a terminál ablakban is látszik. Erre néhány byteos választ küld. - formátum az arduinos programból kiolvasható - A visszajelentés is szintén egyszerű szöveges parancs. |
|
(#58063) etwg válasza proba hozzászólására (#58062)
|
Válasz •
|
Jan 5, 2018 |
|
Közben persze én is tanulmányoztam a dolgot. ( nem ma, hanem a mult év folyamán). Ami nekem passzolna az 3 táblagép méretü monitor, amiken a vágányképet kellene megjeleniteni. Egyelöre meghaladja a képességeimet meg a rászánt energia is több lenne, mint amit eddig hajlando lennék belefektetni. Ugy ahogy sikerült már képeket varázsolni egy ilyen monitorra ( egy profi programozó barátom segitségével), de még messze vagyok attol, hogy ezt végig tudjam járni. 
Már szerencsére a fiam büvészkedik Arduinoval meg magasabb szintü nyelvvel, lehet, hogy majd vele egyszer összehozzuk. De addig jegelem a projektet - inkább áldozok energiát a terepasztalra.  |
|
(#58094) promise hozzászólása
|
Válasz •
|
Jan 10, 2018 |
|
|
|
(#58096) etwg válasza promise hozzászólására (#58094)
|
Válasz •
|
Jan 10, 2018 |
|
Érdekes, hogy az MTB honlapján még nem is szerepel, igy nem tudjuk mire van az fb1 -V- -fb2 kontaktus. |
|
(#58239) tigris127 hozzászólása
|
Válasz •
|
Jan 31, 2018 |
|
Sziasztok! Többféle S88 kapcsolási rajzzal találkoztam, ránézésre mind hasonló felépítésű, de ami nagyon szemet szúrt, hogy az érzékelő diódák van ahol 1A, van ahol 3A értékűek. Meg tudná mondani vki hogy igazából mekkora értékű dióda kell bele, és miért? Válaszokat előre is köszi |
|
(#58242) csíkosháTTú válasza tigris127 hozzászólására (#58239)
|
Válasz •
|
Feb 1, 2018 |
|
Mert azokon a diódákon át folyik a figyelt szakasz árama. Ehhez kell igazítani. |
|
(#58248) tigris127 válasza csíkosháTTú hozzászólására (#58242)
|
Válasz •
|
Feb 1, 2018 |
|
Oké, ez érthető, valami hasonlóra gondoltam én is, de: egy szakaszt egy detektor figyel, és egy szakaszon általában egy mozdony szokott lenni, annak az áramfelvétele kb. 300-500mA. Ezen a honlapon amit láttam rajzot, ott 1A-s diódák voltak, ami így reális is. Több rajzon, viszont 3A-s diódákat láttam, illetve fényképeken is fizikálisan nagyobb méretűek látszanak. Akkor most ez fölös túlméretezés? |
|
(#58249) csíkosháTTú válasza tigris127 hozzászólására (#58248)
|
Válasz •
|
Feb 1, 2018 |
|
A modellvasút az T mêrettől az LGB-ig tart ám...:  |
|
(#58252) etwg válasza tigris127 hozzászólására (#58248)
|
Válasz •
|
Feb 1, 2018 |
|
Ahogy Steve is irta, hogy van nagyobb modellvasut is, meg van kicsi és zárlatos. Akkor meg annyi áram folyik a diodán amennyit a központ ad.
A pont az i-n meg az, hogy valoszinü a nagyobb dioda olcsobb is. Én is igy jutottam 6 A-s diodákhoz, kb a bolti ár 1/10ért. |
|
(#58253) tigris127 válasza etwg hozzászólására (#58252)
|
Válasz •
|
Feb 1, 2018 |
|
Köszi, megértettem  |
|
(#58256) csíkosháTTú válasza etwg hozzászólására (#58252)
|
Válasz •
|
Feb 1, 2018 |
|
Szolgálati!
Ment egy e-mail Neked, de nem a megszokott címemről. Átért? |
|
(#58257) etwg válasza csíkosháTTú hozzászólására (#58256)
|
Válasz •
|
Feb 1, 2018 |
|
Kösz mindent megkaptam, s már tovább is adtam. |
|
(#58258) csíkosháTTú válasza tigris127 hozzászólására (#58248)
|
Válasz •
|
Feb 1, 2018 |
|
Szóval. Általában igazad van ám, egy 1A-es típus untig elég a legtöbb esetben. Én a saját érzékelőimben 2A-est használok ugyan, de az a dolgok túlbiztosítása.
Arra figyelj, hogy az egyszerűbb, csak pár diódát tartalmazó érzékelők nagyobb forgalmú pályán gondokat fognak okozni! Jönnek majd a zavarok, a hamis jelzések, és velük az idegbaj is... Érdemes egy komolyabb foglaltság érzékelőt legyártani DCC-hez, pl. leklónozni a Lenz LB100-t, ha magad bütykölsz ilyesmit. |
|
(#58259) csíkosháTTú válasza etwg hozzászólására (#58257)
|
Válasz •
|
Feb 1, 2018 |
|

Kössz, akkor működik gmail... (Általában nem használom, csak most lusta voltam áttenni a képeket a telefonról a gépemre.
Többiektől bocs az OFF-ért! |
|
(#58953) BRUT hozzászólása
|
Válasz •
|
Ápr 2, 2018 |
|
Szervusztok
Próbára összedobtam a fotón látható H Bridge polaritás váltót.
Szépen müködik.
Na most ezt,hogy lehetne megoldani,hogy a motor ciklikusan ide oda forogjon?
Egy idö egységgel szeretném beállitani az ütemet. Mint egy alternativ led villogót.
Üdv. |
|
|
|
(#58955) etwg válasza BRUT hozzászólására (#58953)
|
Válasz •
|
Ápr 2, 2018 |
|
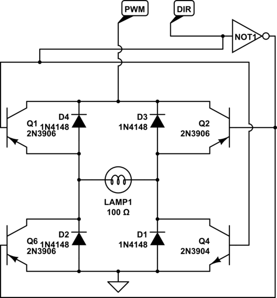
Például igy:
A PWM bemenetre megy a jelenlegi bal oldali 555s kimenete. A DIR-re meg egy másik 555-böl küldöd az irányjeleket.
Itt a részletesebb rajz is. |
|
|
|
(#58956) BRUT válasza etwg hozzászólására (#58955)
|
Válasz •
|
Ápr 2, 2018 |
|
Köszönöm szépen.
Tehát a legjobb ha tranzisztorokbol épitek hidat.
A vezérlést pedig az Ne555 fogja vinni. |
|
(#58957) etwg válasza BRUT hozzászólására (#58956)
|
Válasz •
|
Ápr 2, 2018 |
|
Természetesen, az 555-s nem motorhajto, hanem impulzus generátor meg idözitö. A motorhajto az a hid vagy integrált alakban az L293 stb.
|
|
(#58958) etwg válasza BRUT hozzászólására (#58956)
|
Válasz •
|
Ápr 2, 2018 |
|
Mielött nekifogsz nézz körül az interneten a H hidak kapcsolásában mert most vettem észre, hogy a fekete fehér képen a szerzö összekeverte az NPN meg a PNP tranyokat.
Vannak komplementáris H hidak ahol felül NPN tranyok vannak alul meg PNP , az emmitterek vagy a kollektorok közösek, de vannak semikomplementáris kapcsolások 4 egyforma tranyoval.
Meg természetesen vannak ugyanilyenek FETekkel is (mint a szines képen).
Szoval lehet variálni meg lehet tévedni is, mint a berakott kapcsoláson ( az internetröl szedtem kapásbol). De van ott rengeteg jo kapcsolás is meg irodalom is.
Ez jonak néz ki és ott van a táblázat is mikor mi történik:
|
|
|
|
(#58959) BRUT válasza etwg hozzászólására (#58958)
|
Válasz •
|
Ápr 2, 2018 |
|
Ezt az uj rajzot nem értem.
a PWM miért van egy logikai NoT kapura kötve?
Onnan pedig a vagy kapukra.
|
|
(#58960) etwg válasza BRUT hozzászólására (#58959)
|
Válasz •
|
Ápr 3, 2018 |
|
Ott van a táblázatban a válasz. Azért, hogy ha 0 a PWM akkor álljon a motor, de az ilyesmit jobb ha magad kisérletezed ki. Ha meg van a hid probálgasd mikor hogyan kapcsol és azt a logikát valositsd meg ami neked kell.
Alapbol a rajzon levö hid igy müködik:
Ha a bal oldali tranyok bázisa magas (H) a jobboldaliaké meg alacsony (L) akkor a bal also tranzisztor meg a jobb felsö van nyitva. Azaz a motoron -/+ polaritás van. Ha meg L/H a bemenet akkor a bal oldali felsö meg a jobb oldali also tranzisztor van nyitva azaz a motoron forditott lesz a polaritás +/- . Minden más esetben a motoron egyforma polaritás lesz, azaz állni fog. Vagy -/- vagy +/+ polaritással a kapcsain. Ezekkel kell neked eljátszanod amikor irányt és sebességet akarsz vezérelni. |
|
(#58961) proba válasza etwg hozzászólására (#58958)
|
Válasz •
|
Ápr 3, 2018 |
|
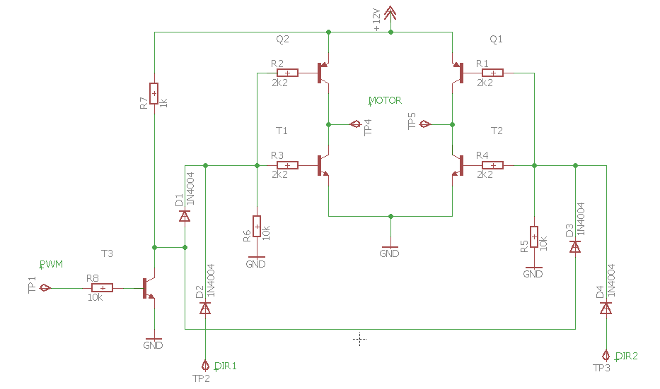
Azért ezt így ne építsd meg. Biztos tranzisztorhalál.
Lehet ez sem jó, de a fetes rész szerintem nem hibás első ránézésre. Bővebben: Link |
|
(#58962) etwg válasza proba hozzászólására (#58961)
|
Válasz •
|
Ápr 3, 2018 |
|
Nem biztos, hogy meghalnak a tranyok. (Az ellenpár védi).
Igaz én sem épitettem nagyon hidat bipoláris tranyokbol. Ha biztosra akar menni akkor 4 ellenállot köt minden bázisba. De ezt mind ki kell probálni. |
|
(#58963) csíkosháTTú válasza etwg hozzászólására (#58958)
|
Válasz •
|
Ápr 3, 2018 |
|
Ez nagyon csak egy skicc, és nem megépíteni való kapcsolás...
Ha egy logikai kapu bemenetét nem tesszük sehova*, sem 0V-ra sem tápfeszültségre, akkor érdekes dolgok sülhetnek ki a kapu kimenetén, ha a másik bemenetére meg érkezik valami...
Nem egyszerűbb egy L272-es IC?
*: Most nézem, hogy azért a táblázatban le van írva, hogyan kell a kapukat vezérelni. De az első sorát kihagytam volna, az nem vezet sehova. |
|
(#58964) csíkosháTTú válasza etwg hozzászólására (#58962)
|
Válasz •
|
Ápr 3, 2018 |
|
Kell valami korlátozás a bázishoz. |
|
(#58965) proba válasza etwg hozzászólására (#58962)
|
Válasz •
|
Ápr 3, 2018 |
|
A tranzisztorok közül kettő biztosan meghal ugyanis két nyitott dióda van sorba kötve az 5V-os tápon. (tranzisztor EB-BE) Olyan H híd kapcsolást kell keresni, ha jót akar az ember, amiben külön tápról megy a motor és a vezérlés. Ezt vagy egy egybeépített híd tudja, vagy minimum 6 tranzisztor. ( 4 a hídágban 2 meg ezeket vezérli.) Így garantálható hogy minden tranzisztor rendesen nyit, és tápig lesz vezérelve a motor. |
|
(#58966) etwg válasza csíkosháTTú hozzászólására (#58964)
|
Válasz •
|
Ápr 3, 2018 |
|
Szerintem az alkoto azzal számolt hogy a CD40xx logika csak bizonyos mennyiségü delejt tud magábol kiadni, és az védi a tranyokat.
De természetesen jobb ha berak a bázisokba némi ellenállást.
De ne rágodjunk más megoldásain. Brut kollégának kell megoldania a feladatot, de töle hallunk a legkevesebbet. Meg esetleg ki is lehetne probálni.... mielött tovább veséznénk a kérdést. Az biztos, hogy müködnek a H hidas meghajtok, jo 40 éve napi gondom volt egy bizonyos profi videomagnoban tipusban. |
|
(#58967) etwg válasza etwg hozzászólására (#58966)
|
Válasz •
|
Ápr 3, 2018 |
|
Vettem a fáradtságot és összeraktam ezt a csoda szerkezetet. Ha összekötöttem a bázisokat akkor rövidzárt okozott. ( tranyok sem voltak egyformák a PNP tranyokban benne volt a dioda meg talán darlington is volt, az NPN-ben meg nem volt dioda. Ha a bázisokba beraktam 1-1 tiz kOhmos ellenállást akkor minden rendben lett és tökéletesen müködik 12 V-rol. Ha sikerül mellékelek egy kis videot is.
Nem megy fel, pedig csak 10 másodperc, igy csak egy kép marad. |
|
|
|
(#58968) BRUT válasza etwg hozzászólására (#58960)
|
Válasz •
|
Ápr 3, 2018 |
|
Köszönöm a fáradozásodat. Igazán szép gesztus,hogy megépítetted helyettem a hidat.Köszönöm mégegyszer. Sajnos nekem nem nagyon van rá idöm,de azért igyekszek.
Melyik rajz alapján építetted meg a kapcsolást? Ha müködik akkor az lesz a helyes ut.
|
|
(#58970) etwg válasza BRUT hozzászólására (#58968)
|
Válasz •
|
Ápr 3, 2018 |
|
Szines rajzot épitettem meg (abbol amit éppen otthon találtam), azzal a különbséggel, hogy mind a 4 tranzisztor kapott egy-egy bázis ellenállást, 2-10 kOhm között jo, kéznél éppen 10 kOhmosak voltak ( másért fel kellett volna állnom az asztaltol  ).
A logikai áramköröket nem épittettem be, mert az itt nem játszik szerepet.
Az is jo ami a rajzon van, de lehet bármilyen más CMOS logika.
Fontos ha a bal oldali bázisok 0V-n vannak akkor a motor csak akkor forog ha a másik oldalon plusz 12 V van ( ha PWM , akkor szaggatva) és forditva.
|
|
(#58971) etwg válasza etwg hozzászólására (#58970)
|
Válasz •
|
Ápr 3, 2018 |
|
Nagy keserven leolvastam a tranyok tipusait
A PNP BD602 az NPN meg BD139-s volt - ha jol olvastam (igen apro rajtuk a felirat meg csomagban kerültek hozzám, mint PNP és NPN tranyok.) |
|
(#58985) BRUT válasza etwg hozzászólására (#58973)
|
Válasz •
|
Ápr 5, 2018 |
|
Köszönöm szépen mégegyszer !
Amint lesz idöm kipróbálom.
Tranyok vannak ithon az ellenállás se lesz gond. Kapum pont nincs ,de az már nem olyan lényeges. Majd arra is sor kerül.
Bocsi ha nem értettem jól de a végén melyik szines rajz alapján készitetted a kapcsolást?
Az amit legutoljára posztoltál? |
|
(#58986) etwg válasza BRUT hozzászólására (#58985)
|
Válasz •
|
Ápr 5, 2018 |
|
Az OR kaput megcsinálhatod 2-2 diodával az invertort meg egy tranzisztorral. Ezért nem érdemes venni 2 IC-t.
Az IMG_3093-as rajzrol beszélünk ( az utolso a rajzok között.) |
|
(#58987) proba válasza etwg hozzászólására (#58986)
|
Válasz •
|
Ápr 5, 2018 |
|
Szerintem az kizáró vagy kapu, az helyett meg nem jó a dióda. Egy Ic is elég, egyik kapuját a négyből lehet inverternek használni.( ha az egyik bemenet magas, akkor a másikat invertálja) |
|
(#58989) etwg válasza proba hozzászólására (#58987)
|
Válasz •
|
Ápr 5, 2018 |
|
Ha lehuzza egy-egy ellenállással a bázis ellenállásokat a földre, akkor a két dioda éppen egy OR logikát fog alkotni.
Hogy ugyanarrol beszéljünk, itt a komplett rajz:
|
|
|
|
(#59013) somitomi hozzászólása
|
Válasz •
|
Ápr 8, 2018 |
|
Üdv!
Nem olyan rég mintha valaki mutatott volna itt egy reflexiós optokapun alapuló foglaltság-érzékelést, de most az istennek se találom. Az illető esetleg meg tudná írni, hogy milyen típus vált be?  |
|
(#59014) etwg válasza somitomi hozzászólására (#59013)
|
Válasz •
|
Ápr 8, 2018 |
|
Keresd diginewl kollégát. |
|
(#59015) róbertke válasza somitomi hozzászólására (#59013)
|
Válasz •
|
Ápr 8, 2018 |
|
Nem a másik Fórumon van??
DCC profiktól (nem csak) profiknak
|
|
(#59017) diginewl válasza somitomi hozzászólására (#59013)
|
Válasz •
|
Ápr 8, 2018 |
|
is471F
Kínából 340Ft/db
Videjó  |
|
(#59020) róbertke válasza diginewl hozzászólására (#59017)
|
Válasz •
|
Ápr 9, 2018 |
|
Kocsi/forgóváz aljára nem kell ragasztani fóliacsíkot? |
|
(#59021) somitomi válasza róbertke hozzászólására (#59015)
|
Válasz •
|
Ápr 9, 2018 |
|
Lehet 
Amúgy köszönöm a gyors választ. |
|
(#59022) diginewl válasza róbertke hozzászólására (#59020)
|
Válasz •
|
Ápr 9, 2018 |
|
Nem.
Ha megnézed a videót, már akkor jelez, amikor a vagon kapcsolószerkezete az érzékelő fölé kerül.
Egyetlen bajom vele, hogy a közelre húzott halogénlámpa már fals visszajelzés jelet ad. Lehet, hogy távolabb kell raknom a led-et, és az érzékelőt egy picit egymástól.
Később biztos lesz időm....
(Most álmennyezetet építek (a légvárban). ) |
|
(#59023) róbertke válasza diginewl hozzászólására (#59022)
|
Válasz •
|
Ápr 9, 2018 |
|
Az érzékelő érzékenységén lehet állítani?
Éjszakai sötét üzemben is működik? |
|
(#59024) etwg válasza róbertke hozzászólására (#59023)
|
Válasz •
|
Ápr 9, 2018 |
|
Nem az infra, azaz csak a direkt napfény tudná befolyásolni. |
|
(#59025) diginewl válasza róbertke hozzászólására (#59023)
|
Válasz •
|
Ápr 9, 2018 |
|
Modulált infra jelet ad ki, amit vissza vár. Ezért kell neki egy infra led, ami adja a jelet. Ha ő ezt látja, akkor jelez.
A halogén lámpa ideális ezen cuccok tesztelésére (ha éppen a nap nincs kéznél), mert folyik felőle a zavaró infra jel.  |
|
| |
2026. Ápr, 02. Csü 14:06:46 |
| |
Jelenleg 24 fő olvassa az oldalt |
|
|