|
|
|
Terepasztal vezérlés és elektronika
|
Témaindító: nzozz, idő: Júl 14, 2010
Témakörök:
|
|
|
(#41174) vegzetur hozzászólása
|
Válasz •
|
Jan 7, 2015 |
|
Sziasztok,
Analóg megoldásban váltó állapotjelzésre van valakinek használható egyszerű megoldása?
Köszönöm |
|
(#41176) etwg válasza vegzetur hozzászólására (#41174)
|
Válasz •
|
Jan 7, 2015 |
|
Ugyanaz mint a digitálisban, visszajelzö kontaktusok. Azaz a váltonyelve mozgat egy kis kapcsolot, és annak az állása olvashato vissza.
Ha megelégszel az állitomü állásával, azokban többnyire van egy ilyen kontaktus. |
|
(#41209) vegzetur válasza etwg hozzászólására (#41176)
|
Válasz •
|
Jan 8, 2015 |
|
Átnézem a váltóimat, régebbi Arnold, nem tudom milyen felszereltségűek  |
|
(#41210) etwg válasza vegzetur hozzászólására (#41209)
|
Válasz •
|
Jan 8, 2015 |
|
Látni rajtuk valami extra kontaktust a 3 használton kivül? Ha igen akkor azok vannak a visszajelzésre. Ki kell mérni.
|
|
(#41213) vegzetur válasza etwg hozzászólására (#41210)
|
Válasz •
|
Jan 8, 2015 |
|
Ilyesmi |
|
|
|
(#41214) etwg válasza vegzetur hozzászólására (#41213)
|
Válasz •
|
Jan 8, 2015 |
|
Ebben ha jol látom nincs extra kapcsolo. Probáld még ki, hogy végállás kapcsolo van-e benne (ha átkapcsol megszünik berregni, bugni). Ha van, akkor van még egy megoldás, ha az sincs, akkor nem igen tudsz mit kezdeni - ez harmatgyenge ahhoz, hogy egy külsö kontaktust müködtessen. |
|
(#41216) vegzetur válasza etwg hozzászólására (#41214)
|
Válasz •
|
Jan 8, 2015 |
|
Kicsit csal a látszat, mert ahhoz képest hogy N elég erő van benne szerencsére, belenézek majd a lelki világába, hátha  |
|
(#41232) JZoli hozzászólása
|
Válasz •
|
Jan 10, 2015 |
|
Mostanában kezdeném el építeni a régen tervezett terepasztalomat. Ezzel kapcsolatban lesz majd elég sok kérdésem, de most egy vezérlés kialakítási problémám lenne ezzel kapcsolatban lenne szükségem némi információra. A mellékletben lévő képen az egyik állomás vágányrajza van. A kék pontokon is jelzők lennének, és azt szeretném megkérdezni, hogy a sínekbe hová tegyek szigeteléseket? Most először (mivel kicsi asztal lesz) analóg rendszert szeretnék. Viszont a későbbi digitalizálást is jó lenne már most beleszámítani. Az elképzelésem szerint-mint a nagyvasúton-a vonatok a vörös jelző előtt megállnának önműködően. Van erre valami bevált megoldás, áramköri kialakítás? Tudom, hogy így elég bonyolult lesz megoldani, mert a könyveimben és a kisebb füzeteimben na és a neten keresgéltem már elég sokat ez ügyben, de a legtöbb helyen "egyirányúsított" vágányokat ajánlanak az állomásokra, de én azt szeretném, hogy ez a kötöttség ne legyen. Tudnátok erre valamilyen megoldást ajánlani? |
|
(#41233) etwg válasza JZoli hozzászólására (#41232)
|
Válasz •
|
Jan 10, 2015 |
|
A kép valamilyen okbol lemaradt.
A jelzök elötti szakaszokra van egy ökölszabály. A jelzö elött kell egy olyan hosszu szakasz, amelyiken minden mozdony képes megállni ( ez lényeges, mert mostanában vannak igen jol futo lendkerekes mozdonyok, amik akár 30 cm-t is elmennek áram nélkül). Szoval mielött vágsz, keresd ki a leggyorsabb és legjobban futo mozdonyodat rakd egy egyenes vágányra, amin valahol elvágod a sint. Inditsd el a mozdonyt Vmax-l és mért le hol áll meg. Ilyen hosszu szakasz fog kelleni.
A szigetelt szakaszt ellenkezö irányban hidald át egy diodával, ennyi a feladat.
Ezután jönnek a nüanszok. A személykocsik meg a hosszu motorvonatok alvázai szeretik rövidre zárni a szakaszt, igy elöfordul, hogy a már fékezö mozdony ujra áramot kap amitöl felgyorsul, de ezt majd csak a terpasztalon lehet kipiszmogni. (Ezért ujra hangsulyozom, kis terepasztalra kis vonatok valok, 2 tengelyes személykocsikkal.). |
|
(#41234) JZoli válasza etwg hozzászólására (#41233)
|
Válasz •
|
Jan 10, 2015 |
|
Valóban lemaradt, a nagy igyekezet közepette. Mindenképpen egytengelyes vagonokat szeretnék, mert H0-ás lesz, és csak 2,70m max hossz ami elfér a helyiségbe, így az állomás is rövid lesz, és ugye a vonatnak illik elférnie a jelzők között,ráadásul még ráhagyás is szükséges. A diódás megoldást már olvastam, de a váltókörzet miatt a bejárati- és kijárati jelzők közötti rész ami nem teljesen világos, ezért is kérdeztem rá a kapcsolási megoldásra. |
|
|
|
(#41235) etwg válasza JZoli hozzászólására (#41234)
|
Válasz •
|
Jan 10, 2015 |
|
Ide én csak a 2 bejárati jelzö elé raknák szakoszokat. Az állomáson minden vonatnak amugy is meg kell állnia ( kézzel). Igy oda szakasz nem kell ( ha van jelzö, ha nincs).
Az állomáson minden vágány külön szakasz ( maga a vágánymezö már a pályához tartozik). Ha tolatni is akarsz, akkor a bejárati jelzö a tolatási határ mögött legyen, és a jelzöig terjedö pálya meg a vágánymezö egy szakasz ( áramkör) igy szabadon tolathatsz a jelzöig ( hátulról). Ha nincs tolatás, akkor ezt a szakaszt a nyilt pályához kapcsolod.
|
|
(#41237) JZoli válasza csíkosháTTú hozzászólására (#41236)
|
Válasz •
|
Jan 10, 2015 |
|
Valóban, ez meg egy nyelvbotlás volt! Valójában kéttengelyes vagonokra gondoltam |
|
(#41238) csíkosháTTú válasza JZoli hozzászólására (#41237)
|
Válasz •
|
Jan 10, 2015 |
|
Sejtettem, azért volt ott a sok mosoly ikon...
Szóval, H0. Legalább 40cm a fékezés, de inkább több. Neki kell ülni, és összerakni egy próba szakaszt egy vonattal. |
|
(#41309) KJLTT-1 hozzászólása
|
Válasz •
|
Jan 13, 2015 |
|
Szervusztok.
Analóg pályát építgetek, és a vezérlés kérdése merült fel bennem. Ismereteim szerint a vezérlés megvalósítására több lehetőség van:
- Kapcsoló sin
- Sín megszakítás (Tillig módszer) Ez sem az igazi
- Optó kapcsolás (nálam nem játszik)
- Reed relé
A kapcsoló sínt használok a nem látható helyeken (ez megbízható, egyszerű kapcsolás). A probléma csak ott van ahol az oda-vissza kapcsolás közel van egymáshoz, ugyanis a szerelvény összes fém kereke kapcsol és így nehéz a kellő távolságra telepíteni (sorompó vezérlés). Ezért kell egy megoldás.
A „látható” pályarészekre reed relét gondoltam. Kérdéseim
Milyen mágnes kell és milyen távolság kell a mágnes és a reed cső között.
Milyen típusú reed csövet kell vásárolnom (áramerősség, a méret hogy beférjen a két sínszál közé)
A talpfákkal párhuzamosan vagy merőlegesen szükséges elhelyezni a reed-t.
Másik téma: F1 trafó felújítás. Az enyémek sajnos egy kicsit „hangosak”. Ezt kellene valahogy „lecsendesíteni”. Erre szeretnék valamilyen megoldást kapni Tőletek. Valamint az egyenirányító szelénes szerkezetet kicserélni egy megfelelő modernebbre, milyen paraméterű graetz áramkört kell beszereznem.
|
|
(#41317) etwg válasza KJLTT-1 hozzászólására (#41309)
|
Válasz •
|
Jan 13, 2015 |
|
Lényeget szemérmesen elhallgatod. Mi mindent akarsz kapcsolgatni? A reed csövekkel mágneses fogyasztokat nem lehet ( a reed csö csak néhány mA-t tud kapcsolni - azaz csak elektronikára jo, vagy legalább 1 tranzisztoros erösitö kell hozzá.). A sorompohoz meg olyan berendezés kell, ami csak az elsö impulzusra kapcsol a többit nem észleli.
A mágnes bármilyen lehet, ami elfér. A reed csönek bizonyos polaritásu mágneses tér kell, ezt ki kell kisérletezned a mágnessel ( a lapos gyakran É-D irányu a reed csönek meg hosszában kell É-D mágneses tér.
A trafodat meg vidd el szakemberhez, az meg tudja állapitani mi a gondja. Abba ne piszkálj, mert sokkal bonyolultabb mint gondolnád. A szervizben a szelént is ki tudják cserélni.
|
|
(#41318) KJLTT-1 válasza etwg hozzászólására (#41317)
|
Válasz •
|
Jan 13, 2015 |
|
Köszi a választ.
Alapvetően reléket szeretnék kapcsolni (Tillig 08410 relé).
Ahhoz szerintem jó lesz. |
|
(#41319) csíkosháTTú válasza KJLTT-1 hozzászólására (#41318)
|
Válasz •
|
Jan 13, 2015 |
|
Hát nem!
Ugyanis az a Tillig relé az ősöreg BTTB relé újabb reinkarnációja. Gyakorlatilag a még régebbi Zeuke elektromágneses váltóhajtómű módosított változata, és cca. 1A-t igényel a meghúzás pillanatában. Ergo: két kapcsolás után be fognak égni tőle a reed csöveid. |
|
(#41325) slogan válasza KJLTT-1 hozzászólására (#41309)
|
Válasz •
|
Jan 13, 2015 |
|
Szia !
Amiket felsoroltál ,épp az opto a kakukktojás és egyben a legjobb megoldás.Vele ugyanis - a többivel ellentétben - lehet figyelni egy egész szerelvényt ,mindenféle fém kerék,ragasztgatás,kézrátétel és egyéb nyalánkságokat kihagyva !Nem kéne egyből kizárni !
Üdv : István |
|
(#41339) vegzetur válasza slogan hozzászólására (#41325)
|
Válasz •
|
Jan 13, 2015 |
|
Az optos megoldáson már én is gondolkoztam, erre van valakinek kész megoldása? |
|
(#41341) diginewl válasza vegzetur hozzászólására (#41339)
|
Válasz •
|
Jan 13, 2015 |
|
Van! Kb. fél éve naponta 10 órában megbízhatóan üzemel
 
Itt a durva fotó róla
Bővebben: Link
Annyit hozzátennék, hogy a fototranyót érdemesebb kicsit távolabb tenni a síntől (kb 1mm), hogy a kerék ne érjen hozzá véletlenül sem.
Semmi extra nincs utána, csak egy tranzisztoros kapcsolás (köszönet a segítségért!).
Alig látszik. Tény, hogy nem egyszerű telepíteni. Az infralednek jól kell látnia a tranzisztort. Ezt ki kell mérni, mert egy pici fényrés van a sínbe reszelve, amit a nyomkarima zár.
|
|
(#41342) slogan válasza diginewl hozzászólására (#41341)
|
Válasz •
|
Jan 13, 2015 |
|
De ez így macerás szerelésileg ,valamint ez így megint nem figyel egy szerelvényt !
Talpfák közé kell tenni ,hogy felfelé nézzenek. |
|
(#41344) slogan válasza vegzetur hozzászólására (#41339)
|
Válasz •
|
Jan 13, 2015 |
|
Amit én fejlesztettem :
- 2 db 3mm -es furat a talpfák közé (adó/vevő ,észre sem lehet venni)
- ha fölé halad a gördülő ,kiad egy jelet magából és egész addig nem ad többet ,amíg el nem halad plusz el telik 3mp,utána megint "figyel"
- és a legfontosabb ,kiviheted a napra is ,ott is működik ! |
|
(#41346) zsolesz74 válasza diginewl hozzászólására (#41341)
|
Válasz •
|
Jan 13, 2015 |
|
Idézet: „Van! Kb. fél éve naponta 10 órában megbízhatóan üzemel ”
Ez azért sokat elmond róla vegzetur! Én is ajánlom.
Jenő írd meg légy szíves, hogy mennyibe került ez a rendszer, hogy képbe kerüljön a kolléga. |
|
(#41365) diginewl válasza slogan hozzászólására (#41342)
|
Válasz •
|
Jan 14, 2015 |
|
Üdv Slogan! 
Én nem vagyok szakember!!! Ezt most azonnal szögezzük le!
Eredeti kérdés ez volt:
Idézet: „Az optos megoldáson már én is gondolkoztam, erre van valakinek kész megoldása?”
Erre írtam az enyémet, melyben benne van: Idézet: „Tény, hogy nem egyszerű telepíteni.”
Ezt kár volt ismételni 
150 Ft a fénykapu (dióda+tr), plusz egy tranziszor, ami érzékelést vált, meg két ellenállás. Tehát kb 250Ft-ból minden megvan hozzá. Működik, napi szinten. Ennél olcsóbban nem lehet megoldani. Nekem fontos volt, hogy 1cm-en belül legyen pontos, így a vitrin hosszát 100%-ban ki tudom használni.
Nyilván amit te készítesz, az NEM ennyire egyszerű felépítésű, és a zajt is tökéletesen kizárja - gondolom nem folyamatosan világít az infra led. Az enyém ezt nem tudja.
Remélem értjük egymást: a Tied jobb, de létezhet más megoldás is, ami működik.   |
|
(#41367) etwg válasza diginewl hozzászólására (#41365)
|
Válasz •
|
Jan 14, 2015 |
|
Nyilván, ha fix világitásod van, akkor pofon egyszerü.
Mi annak idején a plafonon felszerelt fénycsöveket használtuk. Remekül ment, ha nem kellett alagutba rakni az érzékelöt ( oda késöbb tükrökkel vittük a fénycsö vibrálo fényét, mert csak arra reagált).
A rendszer koporsojába az utolso szöget a modellvilágitás verte be, mert ugye akkor sötétben akartunk vonatozni.
Akkoriban még nem igen voltak IR fényforrások. Kisérleteztünk UV diszkocsövekkel, de az sem lett jo, igy áttértünk a sináramkörökre. Manapság IR LEDekkel megoldhato lenne a probléma. Lehet, hogy neki is fogok a legujabb asztalon. |
|
(#41369) diginewl válasza etwg hozzászólására (#41367)
|
Válasz •
|
Jan 14, 2015 |
|
Hehe 
Az enyém nem reflexiós. Itt a nyomkarima adja a jelet - fénykapus. |
|
(#41376) etwg válasza diginewl hozzászólására (#41369)
|
Válasz •
|
Jan 14, 2015 |
|
Az nem oszt, nem szoroz.
|
|
(#41616) vasútőrült hozzászólása
|
Válasz •
|
Jan 21, 2015 |
|
Az optós hozzászóláshoz. Most láttam egy Modellbau újságban az optós megoldáshoz hasonló ultrahang visszaverődéses rajzot. Én is valamilyen optós dologban és időzítőben gondolkodtam a sorompónál.
|
|
(#41617) csíkosháTTú válasza vasútőrült hozzászólására (#41616)
|
Válasz •
|
Jan 21, 2015 |
|
Batman! Hol vagy?!
 |
|
(#41622) diginewl válasza vasútőrült hozzászólására (#41616)
|
Válasz •
|
Jan 21, 2015 |
|
Tiszteletem Mindenkinek!
Optós ügy.
A készen vehető kapuk túl nagyok...ezt tudjuk, ezért agyalunk rajta.
Valahol német oldalon láttam reflexiós rendszerű ultramini optokaput H0-hoz, amit simán rá kellett tenni a sínre oszt kész. Úgy nézett ki, mint egy sínek közötti útbetét (vasúti átkelőknél). Teljesen jól maszkírozva volt.
Keresem, mert ez adta nekem is az ötletet annó, mert ez is a sínt figyelte, nem fölfelé nézett (azaz kosztól védett volt). Az én ötletem meg átlát a sínen a résen, így érzékel. Ez meg valahogy a visszaverődést elemezte sok-sok euróért.
No, ha megtalálom dobok róla egy linket, hátha lesz rá magyarosított ötlet     |
|
(#41623) diginewl válasza diginewl hozzászólására (#41622)
|
Válasz •
|
Jan 21, 2015 |
|
Ho, há, húúú
Megvan! Ez adta az ötletet annó!
Egy baj van vele LGB 
Csak most olvastam el rendesen, hogy ez LGB... Ebben a méretarányban tökéletes, de H0-ban nem az, mert mennek össze a dolgok.
Így elnézést, de akkor nincs fertig, gyári ötlet H0-ban optokapura, ami ennyire elrejthető...     |
|
(#41624) vasútőrült válasza diginewl hozzászólására (#41622)
|
Válasz •
|
Jan 21, 2015 |
|
Ez is nagy?
http://www.hestore.hu/prod_10028087.html
Miért gond az infra LED és infra vevő dióda a vágány alatt felfelé? Azokból már kapható eléggé kis méret.
|
|
(#41625) vasútőrült hozzászólása
|
Válasz •
|
Jan 21, 2015 |
|
Ez az ultrahangos szerintem H0-hoz volt. Holnap kimegyek a klubba elhozom az újságot és megnézem. Van benne típus is.
|
|
(#41626) diginewl válasza vasútőrült hozzászólására (#41624)
|
Válasz •
|
Jan 21, 2015 |
|
Azért, mert nem tudod pofonegyszerűen egy plusz tranzisztorral együtt használni! Hanem kell melléje egy bonyolult zajterhelést kizáró áramkör - ez nekem pl. már a meg kell vennem kategória
Ha neked ebből kell pl 6 db ilyen érzékelő (3 állásos állomás) akkor nem mindegy mennyiből jön ki.
Az ultrahang, vagy rfid, vagy bármi mind-mind drágítja a dolgot, de tény, hogy sokkal megbízhatóbb. Ha tudsz egy olyan mini zajtól védett érzékelőt készíteni, amihez nem kellenek plusz zajszűrő algoritmusok sokkal közelebb vagy a megoldáshoz. (szerintem)
Most nézem, hogy máshol is előjött ez az smd sínbe rakva. Ez mintha már H0-lenne.
Sínbe vájt fotoszenzor
Nálam fordítva van. A méréseim alapján az jött ki (mert csináltam ám ilyent is  ), hogy jobb ha fototranyó kinn van, az infraled meg benn, és kifelé néz. Ez ellentmond a józan észnek, de így jött ki, érdekes. |
|
(#41627) vasútőrült hozzászólása
|
Válasz •
|
Jan 21, 2015 |
|
Próbáltad már a kapukhoz kapható infrakapu elektronikát koppintani? Az nem olyan drága.
|
|
(#41629) diginewl válasza vasútőrült hozzászólására (#41627)
|
Válasz •
|
Jan 21, 2015 |
|
Nem próbáltam. Nekem az már magas.
Koppintani meg amúgy sem szeretek  ha nem jól koppintok, akkor meg koppanok... |
|
(#41630) JZoli válasza diginewl hozzászólására (#41629)
|
Válasz •
|
Jan 22, 2015 |
|
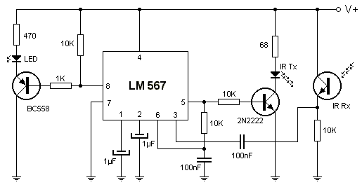
A társoldalról (HE) való ez a kapcsolás, és elég jól zavar védett.Én is valami optós megoldásban töröm a fejem. A hétvégén kipróbálom, a tapasztalataimat majd megosztom. Elsőre elég egyszerűnek tünik, jó lenne ha beválna. |
|
|
|
(#41634) hamel válasza diginewl hozzászólására (#41626)
|
Válasz •
|
Jan 22, 2015 |
|
A reflexiós IR érzékelővel a talpfa közé rakva elegánsan megoldható. Sokáig keresgéltem megfelelő érzékelőt, nem nagy a választék, ráadásul nekem TT vágány alá kell. A CNY 70 elérhető a boltokban, ez TT talpfa közé csak reszelgetéssel fér be, de nem lehetetlen, JVND kolléga szépen megoldotta a sorompó vezérlésénél, Bővebben: Link azóta találtam még kisebb érzékelőt, ezt simán be lehet építeni talpfa közbe, KTIR sorozatú, a RET nél vettem. |
|
|
|
(#41637) hamel válasza hamel hozzászólására (#41634)
|
Válasz •
|
Jan 22, 2015 |
|
A BTTB klub képek közt ( Jankech J. képei ), a 1120069 képen látszik, hogy nem látszik az érzékelő, JVND szépen befaragta két talpfa közé a CNY 70-et. |
|
(#41638) vasútőrült válasza hamel hozzászólására (#41637)
|
Válasz •
|
Jan 22, 2015 |
|
A képen látható összes elektronikai panel a sorompó vezérléshez tartozik?
|
|
(#41642) hamel válasza vasútőrült hozzászólására (#41638)
|
Válasz •
|
Jan 22, 2015 |
|
Azért Vándorfi Jóska megnézi, hogy mivel gurigázik 
ő fejleszi az egységeket, de nem tudom, hogy ez a sok panel mind ide tartozik-e. A sorompóhoz kell villogó áramkör, az infrák kezelésére egy-egy áramkör, kell a nyitó-csukó logika és időzítő, nyilván egy nagy lapra is fel lehet tenni, meg modul rendszerben is lehet csinálni. Ha idetalál a tervező, majd felvilágosít. |
|
(#41644) diginewl válasza hamel hozzászólására (#41634)
|
Válasz •
|
Jan 22, 2015 |
|
Drága "szíveim"!
Már megint elmegyünk a ló mellett...
Ezeket a zajeltávolító hiperszuper, tökéletesen működő, szakemberek által tervezett áramköröket NE hasonlítsuk már össze az én 100Ft-os ötletemmel! Álljuk már meg!!!
Nem egyről beszélünk! Elmondtam egy nagyon egyszerű filléres ötletet. Aki szeretné másolja, elmondtam a hibáit is, de akkor se hozzatok fel nekem a tökéletes megoldásokat, hogy ilyen is van. Persze van, tudom, de ez a fórum nem csak attól fórum, hogy belinkeljük a kész megoldásokat, aztán kész. Ugye?
  |
|
(#41645) hamel válasza diginewl hozzászólására (#41644)
|
Válasz •
|
Jan 22, 2015 |
|
"Persze van, tudom, de ez a fórum nem csak attól fórum, hogy belinkeljük a kész megoldásokat, aztán kész. Ugye?"
A fórum nevében benne van az elektronika, és ez nem csak barkácsolás, vagy a legegyszerűbb megoldást jelenti. Az előbbiekben olyan részletek lettek felvetve, amiből bármilyen megoldás kialakítható, ha valaki töpreng rajta.
Ha meg nem gyakorlott, vagy nincs kézügyessége valakinek, akkor a felkínált kész megoldásokat választhatja -Slogan, JVND- Nem hasonlítunk össze semmit a Te megoldásoddal, ha valami üzembiztosan működik, az úgy jó. A foglaltság érzékelés, jármű figyelés nagyon sokféle képp megoldható, és el lehet mondani, hogy mindegyik módszernek van előnye és hátránya. Szerintem a legnagyobb előny a vasútmodellezésben a stabil működés. |
|
(#41646) slogan válasza hamel hozzászólására (#41645)
|
Válasz •
|
Jan 22, 2015 |
|
Bocs , hogy belevau , de a foglaltság érzékelés ezzel nem megoldható , max.
az aktuális ponton való érzékelés. Ráadásul a szerelvény minden kereke ad jelet. |
|
(#41648) diginewl válasza hamel hozzászólására (#41645)
|
Válasz •
|
Jan 22, 2015 |
|
|
|
(#41649) vasútőrült válasza diginewl hozzászólására (#41644)
|
Válasz •
|
Jan 22, 2015 |
|
Én sem szeretném túlbonyolítani. Sorompó vezérlésre illetve jelző visszaállításra szeretném használni. valahogy úgy oldanám meg, hogy az adó és vevő a talpfák között felfelé állnának és a vonat aljáról visszaverődő infra fénnyel kapcsolnának. Időzítőnek lenne benne egy kondi ami kb 1 mp késleltetést adna. Tehát ha 1 mp eltelne az utolsó impulzus után váltana. 1 átjárónál 2 pár lenne. |
|
(#41668) jvnd válasza hamel hozzászólására (#41645)
|
Válasz •
|
Jan 22, 2015 |
|
Ha már megszólítottatok, köszönöm a véleményeket. A régi képeken láthatók az elektronikai részek. Az alap -gondolom mindenkinek ismerős- az, hogy adott 4 érzékelő, kettő a vörös, kettő a fehér fény kapcsolására. Ezt régebben kapcsolósínekkel oldották meg. Problémája, hogy szabad jelzés csak a teljes szerelvény elhaladása után adható, így elég hosszú szakaszokra van szükség ami nem minden esetben kivitelezhető. (pl. modulrendszernél).
A kapcsolósíneket az optoérzékelő tökéletesen kiváltja. Amint a képeken látható azért nem szembetűnő, a TT síntalpfák között elfér. Ha valaki nem tudja mit keressen elsiklik a szeme az érzékelő felett -pláne ha egy kis ágyazatot szórtam volna még oda-. Ha elhalad valami felette, akkor jelez és jele feldolgozható további áramkörökkel. Mivel modulált fényre reagál csak a környezeti fény nem zavar be. Kissé bonyolultabb kapcsolás mint amit mutattatok, de alapja az az IC.
Az átkelő modulomnál a következő elv szerint csináltam meg az elektronikát. Adott a villogást biztosító áramkör, valamint kellenek az érzékelők, hogy bekapcsolják a vörös jelzést, ha arra jár egy szerelvény. Mivel a modul 1 m hosszú, a szabad jelzést csak úgy lehetne adni, hogy hozzáépítek még két modult és arra rakom az érzékelőket, ami nem feltétlenül jó megoldás. (nem csináltam 3 modult és a szerelvények elég hosszúak lehetnek)
A vezérlés az alábbiak szerint működik: az átjáró előtt elhelyeztem két optoérzékelőt, aminek a tolt szerelvényeknél és a piros jelzés kitartásánál van szerepe, valamint egy hosszabb szakaszt ami áramot érzékel. Ha sem áramérzékelés sem áthaladó kocsik nincsenek, kb 9 mp múlva vált fehérré a jelzés. Itt csak az a probléma, ha pont az átkelő közepén áll meg egy rövid kocsi, de ezt az esetet hanyagolom.
A képeken látható a panel. Természetesen CPU-val is megoldható a feladat, de zavarérzéketlenség szempontjából inkább a 12V-os tápfeszültséget -ahol lehetett- választottam és a diszkrét logikát. (nem bonyolult a megoldandó feladat).
Az utolsó képen az optoérzékelők felhasználásának újabb verzióját mutatom be, a huroknál az automatikus váltóvezérlést. (van szervóhoz és mágneses állítóművű kitérőhöz is).
Persze, ahogy Jenő mondta, nem olcsó dolgok ezek, főleg a NYÁK gyártás (kicsi a darabszám), de megéri jól megcsinálni. Az átkelő modul már több kiállításon (pl.Termofeszt) szerepelt hiba nélkül, folyamatos üzemben.
Ha valakit érdekel keressen meg szívesen segítek a megvalósításban. |
|
|
|
(#41669) jvnd válasza jvnd hozzászólására (#41668)
|
Válasz •
|
Jan 22, 2015 |
|
A további képek. |
|
|
|
(#41672) diginewl válasza jvnd hozzászólására (#41668)
|
Válasz •
|
Jan 22, 2015 |
|
Nagyon szép munkák!
Ez egy profitól - szakembertől - elvárható minőség! Gratulálok hozzá!
Ezt azért tényleg nem illik egy szinten kezelni az én megvalósításommal, mert ennek sokkal nagyobb a hibatűrése, és készen beépíthető!
|
|
| |
2026. Márc, 25. Sze 11:34:38 |
| |
Jelenleg 11 fő olvassa az oldalt |
|
|