|
|
|
TT klubtopic
|
Témaindító: sunocske, idő: Okt 1, 2012
Témakörök:
|
|
|
(#58689) csíkosháTTú válasza hoTTo hozzászólására (#58687)
|
Válasz •
|
Márc 9, 2018 |
|
Akkor el kellene ju TTatni a modellt a műhelybe.  |
|
(#58690) G.F. Rákoskeresztúr válasza csíkosháTTú hozzászólására (#58689)
|
Válasz •
|
Márc 9, 2018 |
|
Legközelebb a jövő hét csütörtöktől vasárnapig vagyunk a környéken, addig nem hiszem hogy járnék arra.
Szerintem a Kocúr hangja van a Csörgőjébe.  |
|
(#58691) G.F. Rákoskeresztúr válasza csíkosháTTú hozzászólására (#58689)
|
Válasz •
|
Márc 9, 2018 |
|
Olyan verzió nem lehetséges, hogy gyártasz két világítási panelt drótokkal, azt mi majd beszereljük? Úgy is még dolgoznom kell rajta, hogy jó legyen a világolás, ne világítson át a menetfény a zárfénybe pl. Akkoriban úgy gondoltam még, hogy minnél vastagabb a fényvezető, annál jobb, azt ez miatt átvilágít a vékony műanyag részeken. Ezeket minden kép maszkolnom, festenem kell mielőtt be lesz helyezve véglegesre a világítás. |
|
(#58692) hoTTo válasza G.F. Rákoskeresztúr hozzászólására (#58690)
|
Válasz •
|
Márc 9, 2018 |
|
Péceli@ Ámbör! Hallott má' maga Kocurt??? 
Csíkos@ Jövő hétvégén megjáratjuk a vasat, aztán kitaláljuk hogyan legyen. |
|
(#58693) csíkosháTTú válasza G.F. Rákoskeresztúr hozzászólására (#58691)
|
Válasz •
|
Márc 9, 2018 |
|
De lehet!
Csak a hang miatt kellene a mozdony a műhelybe. |
|
(#58694) hoTTo válasza csíkosháTTú hozzászólására (#58693)
|
Válasz •
|
Márc 9, 2018 |
|
Én értettem, csak az asztalos nem  |
|
(#58712) G.F. Rákoskeresztúr hozzászólása
|
Válasz •
|
Márc 11, 2018 |
|
Szépen csendeb telt múlt az idő, de végül is elkészültem egy szinttel az IC kocsik átalakítása folyamán. Ami még hátra van, az a dobozok átcsoportosítása a kocsi alsó részén, valamint a wc ablakok fehér színének az eltűntetése. |
|
|
|
(#58713) G.F. Rákoskeresztúr hozzászólása
|
Válasz •
|
Márc 11, 2018 |
|
És egyben... |
|
|
|
(#58714) M298 válasza G.F. Rákoskeresztúr hozzászólására (#58713)
|
Válasz •
|
Márc 11, 2018 |
|
Gyors voltál, anno Dk-n sem készültek ilyen gyorsan a járművek! Szépek! |
|
(#58730) G.F. Rákoskeresztúr hozzászólása
|
Válasz •
|
Márc 13, 2018 |
|
Feltettem az utolsó Púpost az apróba! |
|
(#58737) G.F. Rákoskeresztúr válasza G.F. Rákoskeresztúr hozzászólására (#58730)
|
Válasz •
|
Márc 13, 2018 |
|
Levettem az utolsó Púposomat az Apróból. |
|
(#58739) róbertke válasza G.F. Rákoskeresztúr hozzászólására (#58737)
|
Válasz •
|
Márc 13, 2018 |
|
Legalább a képét rakd fel ide légyszíves annak az M40 225 -nek?? |
|
(#58746) G.F. Rákoskeresztúr válasza róbertke hozzászólására (#58739)
|
Válasz •
|
Márc 14, 2018 |
|
Tessék, nézegesd!  |
|
|
|
(#58748) róbertke válasza G.F. Rákoskeresztúr hozzászólására (#58746)
|
Válasz •
|
Márc 14, 2018 |
|
Mert ez egy szép mozdony és szerettem a vezérállásán ücsörögni, a Jendrassik motort hallgatni....Köszönöm!!  |
|
(#58784) etwg hozzászólása
|
Válasz •
|
Márc 18, 2018 |
|
Egy érdekes TT terepasztal Ausztráliában:
Triang TT |
|
(#58852) G.F. Rákoskeresztúr hozzászólása
|
Válasz •
|
Márc 24, 2018 |
|
MTB elektroputri sulzerét szerelte már valaki? Az imént pakoltam össze pár darabot, azt a forgóvázmaszkok visszarakásakor feltűnt hogy valamelyik 4 a másik 6 tengelyen meghajtott. Igazából a közlő fogaskerekek nincsnek csak bent. Ez szándékos, vagy olyan "románosan" sikerült így a Cseheknek? |
|
(#58853) hoTTo válasza G.F. Rákoskeresztúr hozzászólására (#58852)
|
Válasz •
|
Márc 24, 2018 |
|
A gyártó honlapja szerint 4 hajtott tengelye van. |
|
(#58855) G.F. Rákoskeresztúr válasza hoTTo hozzászólására (#58853)
|
Válasz •
|
Márc 24, 2018 |
|
Akkor valaki szerencsés! 
A 6-osat visszük magunkkal Bialába!  |
|
(#58859) etwg válasza G.F. Rákoskeresztúr hozzászólására (#58855)
|
Válasz •
|
Márc 25, 2018 |
|
Vagy utolag rakta be a fogaskerekeket.....  |
|
(#58863) G.F. Rákoskeresztúr válasza etwg hozzászólására (#58859)
|
Válasz •
|
Márc 25, 2018 |
|
Az imént kerültek vissza rájuk a kasztnik. Közben átnéztem őket, 5-ből 4db 6 tengelyen hajtott. Négy példány ezek közül KEG-es gép volt, egy pedig CFR. Annak az egynek is a forgóvázában megvannak a csapok a fogaskerekeknek, csak ép nincs bele téve. Kicsit fura az ilyen spórolás. Ezzel a két fogaskerékkel sokat nem takarít meg, inkább tenné bele, és kére annyival többet a mozdonyért, ha már nincs tapadógyűrűs kerék benne.
Aki van annyira perverz, és szétszed egy ilyet, annak néhány érdekes infó, ha még nem szaladt bele.
A vezetőfülke oldalabalakiba is beleérnek a homlokkapaszkodók!  Érdemes összejelölni, hogy honnan is került ki az adott ablak, mert összeépítésékor nagy előny! Természetesen ablakkiszedés előtt a kapaszkodó ki.
A forgóvázmaszk is megér egy misét. Nem csináltak neki bevezőt az áramszedőknél. Érdemes ha már leveszi az ember, megsliccelni, hogy ne gyűrje fel a lemezt, és persze ne kelljen nyomkodni alá. Ja, és a köröm sem kattan ám be, csak úgy látszólag. Helyére kell nyomkodni.
A forgóvázból nem sajnálták az olajat, még a külső felére is jutott belőle. Olyan mint az igazi!  Remélhetőleg a hátsó áramszedés miatt nem jár úgy, mint a Roco Szergej, aminek az áramszedő lemezeiről kenőanyagot kelletett eltávolítani a legutóbb. |
|
(#58864) etwg válasza G.F. Rákoskeresztúr hozzászólására (#58863)
|
Válasz •
|
Márc 25, 2018 |
|
Épp ma beszéltem Bana urral, mert hozzám meg 4 darab SW1200-s mozdony került egy hagyatékbol, és ki szeretném cserélni a tapadogyürüs kerekeket simára ( meg szivböl utálom is az ilyen megoldásokat). Elöször azt mondta, hogy nem is igen csináltak tapadogyürüs kerekeket, illetve ma már egyáltalán nem csinálnak. Amikor elküldtem neki a képet, kiderült, hogy egy idöben mégiscsak csomagoltak a mozdonyokhoz egy-egy tapadogyürüs kerékpárt. Azaz szerintem az MTB-nél nem igen tudják, mikor milyen verziot raknak a dobozokba. Valoszinüleg nem a sporolás volt az oka, hogy a jelenlegi verzioban csak 2/4 tengelyre megy a hajtás. ( Van nekik egy meglehetösen kritikus fanklubjuk, ahol kiveséznek minden modellt és ugy látszik az MTB meglehetösen követi a csapat nézetét).
|
|
(#58865) csíkosháTTú válasza G.F. Rákoskeresztúr hozzászólására (#58863)
|
Válasz •
|
Márc 25, 2018 |
|
Még egy adalék, de ez elektromos hiba. A PLUX-os MTB alap panelek egy részén a fényváltás analóg üzemre hivatott kapcsoló diódáit alul méretezték. Ezek pici, SMD alkatrészek, cseréjük szaktudást, de legalábbis gyakorlatot igényel, az alkalmas pákán kívül. Hiba esetén a világítás vagy folyamatosan megy, vagy egyáltalán nem, a menetiránytól függetlenül. |
|
(#58867) G.F. Rákoskeresztúr válasza etwg hozzászólására (#58864)
|
Válasz •
|
Márc 26, 2018 |
|
Egyébként van valami gyakorlati haszna, értelem annak hogy egy 6 tengelyes gép csak 4-el hajtott? Ezen gondolkodok azóta is, mióta beírtad ezt a fanklubbos dolgot. |
|
(#58868) etwg válasza G.F. Rákoskeresztúr hozzászólására (#58867)
|
Válasz •
|
Márc 26, 2018 |
|
Sok modellben nem vált be a 6tengelyes hajtás. A kis ivekben nem olyan egyszerü biztositani az oldalirányu mozgást, lehet, hogy itt sem sikerült hiánytalanul. Bármilyen balhé a motort terheli és rontja a hatásfokot. Annak idején egy Roco modellel (H0) kisérleteztem, mert valahogy nem ugy müködött ahogy akartuk. Érdekes modon kivéve egy-egy közbülsö fogaskereket a motor fellélegzett (4 tengely lett hajtva a 6 helyett) és sokkal könnyebben mozgatta ugyanazt a mozdonyt.
Ez a mozdony még nem volt a kezemben igy konkrét tapasztalatom erröl nincs.
Viszont a modellvasuti történelemben rengeteg példa van amikor a gyárto valamilyek okbol sokat kisérletezett a hajtással és voltak jo meg csapnivalo eredmények. A korábban születettek még talán emlékeznek olyan TT modellre is, amiben legalább 4 különbözö hajtomechanizmus is bevetésre került és a 4 tengelyes mozdonyt 1, 2 illetve 4 tengely mozgatta... |
|
(#58869) róbertke válasza etwg hozzászólására (#58868)
|
Válasz •
|
Márc 26, 2018 |
|
|
|
(#58872) G.F. Rákoskeresztúr válasza etwg hozzászólására (#58868)
|
Válasz •
|
Márc 26, 2018 |
|
Oké, így már érthető lehet. |
|
(#58874) G.F. Rákoskeresztúr válasza róbertke hozzászólására (#58869)
|
Válasz •
|
Márc 26, 2018 |
|
Na, annak idején mikor kiötlöttem a Bobót, az első hajtástt ilyenből faragtam alá!  A Fórum presszó asztalán dobtunk össze egy dilikört, és ott járattuk, de kegyetlen hangja volt. Kicsit mérgesen is néztek ránk a szomszéd asztaltól, úgy hogy inkább leállítottuk. Aztán inkább a Cseh rézhajtás került alá, de az meg sajnos nagyon elsilányodot kivitelben. |
|
(#58878) etwg válasza G.F. Rákoskeresztúr hozzászólására (#58874)
|
Válasz •
|
Márc 26, 2018 |
|
Láttál volna korai Lima, Jouef meg Rivarossi hajtásokat. A kezdö gépészinasnak is égnek állt minden haja szála amikor meglátott egy ilyen konstrukciot.
Arrol nem is beszélve amikor az egyik mozdonyba 4 fogu fogaskereket ötlött ki a tervezö.... 
Ahhoz képes a dunai vizimalmokban használt fa fogaskerek kozmikus technologiát jelentenek. |
|
(#58896) KJLTT-1 hozzászólása
|
Válasz •
|
Márc 29, 2018 |
|
Szép napot Mindenkinek!
Azzal a kérdéssel fordulok Hozzátok, hogan lehet orvosolni a következő problémát:
- analóg pályát építek
_ FZ1 trafókat Z kapcsolásban használom (6 db). A bekötések tökéletesen működnek a jelző bekötéséig
-elvileg 16 voltra méretezett gyári szemaforokat üzemeltetnék, de a probléma megjelent amikor a pirosról a zöldre váltást végrehajtotta a jelfogó és elsötétült minden LED.
-A trafók kimenetén mért feszültség 18,6 V.
Mit tegyek még egy ellenállás minden LED elé vagy a trafó kimenetén csökkentsem le a feszültséget egy ellenállással (ha ez akkor segítsetek a méretezésben)
üdv kaTTona |
|
(#58897) G.F. Rákoskeresztúr hozzászólása
|
Válasz •
|
Márc 29, 2018 |
|
BelevágoTT a villám!  |
|
|
|
(#58898) etwg válasza KJLTT-1 hozzászólására (#58896)
|
Válasz •
|
Márc 29, 2018 |
|
Nem irod milyen LED-k sötétültek el. A LED-k alapbol egyenáramra müködnek, az intelligensebb gyártok beépitenek valamilyen védelmet (diodát) a váltoáram ellen. Ehhez jön még, hogy megadják a maximális feszültséget amit a LED-k a jelzöben kibirnak. A tradicios gyártok még támogatják a korábbi ~16V váltoáramu rendszert, de egyesek már modernebb berendezést gyártanak amik már nem jok a régi ~16 V-ra. Ezt tisztázd!
A modern LEDeknek elég akár 5 V DC is. Amugy sem kell reflektorszerüen világitaniuk.
Sokkal jobb megoldás a LEDekhez egy külön egyenáramu tápot beszerezni (akár egy falidugos is jo), és ezen be lehet állitani a optimális LED-k fényerejét. |
|
(#58902) hoTTo válasza G.F. Rákoskeresztúr hozzászólására (#58897)
|
Válasz •
|
Márc 29, 2018 |
|
Távolról, hunyorítva, ellenszélben egész mutatós darab lett! 
Ez fut a Tillinges alvázon? Lesz belőle több is? |
|
(#58903) KJLTT-1 válasza etwg hozzászólására (#58898)
|
Válasz •
|
Márc 29, 2018 |
|
Köszi a gyors reagálást.
Fuggert 2LEDes.
Elvileg van benne dioda és ell. is.
Mielött beépitettem kipróbáltam egy fleismann trafóval, aminek 16,9 volt az üresjárat feszültsége.
Az asztal nagyrészén önálló zápról mennek a LEdek, de itt most egykaros jelzőt használok vezérlésre és a visszajelzés csatlakozóira köttöttem a pir és zöd led egyik végét (R) a másik közös láb a 0 kapta. Kapcsolás nélkül világitott is rendesen a piros, csak szabadbjelzéskor ütött be a baj.
|
|
(#58904) etwg válasza hoTTo hozzászólására (#58902)
|
Válasz •
|
Márc 29, 2018 |
|
Nicsak a kolléga is csak a Roco katalogust olvassa, mindenütt máshol ugyanis a cég rendes neve mindössze TILLIG, "n" nélkül.
 |
|
(#58905) G.F. Rákoskeresztúr válasza hoTTo hozzászólására (#58902)
|
Válasz •
|
Márc 29, 2018 |
|
Kéne mi!? 
Ja, Tilligék alvázán van már, nem variáltam a BTTB-vel. Viszont így egy mesés összeg lett a végeredmény. 
Mert hát kellett hozzá egy "öntvény", egy BTTB háló, az ablakok miatt, na meg hát egy Tillig személykocsi. Ez utóbbiból azért megmarad egy komplett kasztni, ami képvisel valami értéket, ha sikerül eladni pl. Rá lehetett volna tenni BTTB alvázra is, csak hát ott pl. van tengelyvég generátor a forgóvázakon, a VFK-n meg nincsen ilyesmi. Ráadásul a Tillig kocsi forgóváza jobban hasonlít a VFK-hoz, meg abban megvannak közelkapcsolók, kerekek, szóval jobban be lehet illeszteni egy új vagonos szerelvénybe így. Nincs tervezve a gyártása! |
|
(#58906) G.F. Rákoskeresztúr hozzászólása
|
Válasz •
|
Márc 29, 2018 |
|
Annyi még a VFK-val kapcsolatban, hogy lett róla öntőforma véve. Aki gondolja, kérdezzen rá a Jákó Attilánál, hogy hajlandó-e számára önteni. Viszont én semmilyen formában nem kívánok részt vállalni azok összeépítésében! |
|
(#58907) hoTTo válasza etwg hozzászólására (#58904)
|
Válasz •
|
Márc 29, 2018 |
|
Azt. No, meg a Picot.  |
|
(#58908) hoTTo válasza G.F. Rákoskeresztúr hozzászólására (#58905)
|
Válasz •
|
Márc 29, 2018 |
|
Mérnem szólsz? Van otthon Tillig hálókocsi ablakom! (Ha jól tévesztek...) |
|
(#58909) etwg válasza KJLTT-1 hozzászólására (#58903)
|
Válasz •
|
Márc 29, 2018 |
|
Sajnos nem ismerem a Fuggerth jelzök bekötését. A modellvasutas világban gyakran fordulnak elö elektromos szempontbol hajmeresztö kapcsolások, igy kizárni nem lehet sok mindent.
Az elektromechanikus jelzök ( kéttekercses meghajtoval ) tudnak némi fejfájást okozni, mert azok bekötése szintén meglehetösen archaikus, söt miután a tekercsekkel sorba vannak kötve (többnyire), rajtuk megjelenik a tekercs "visszarugása" azaz egy kb. 40-60 V-s impulzus a kapcsolás pillanatában, amit nem biztos, hogy tulél az elektronika (LED).
Épits ki a LEDes jelzö, és probáld ki az asztalon egy tisztességes DC táppal 9-16V, hogy tulélte-e a kisérletet. Ha igen, akkor majd folytathatjuk, ha nem akkor amugy is javitani kell, amit szintén megbeszélhetünk. |
|
(#58910) róbertke válasza G.F. Rákoskeresztúr hozzászólására (#58897)
|
Válasz •
|
Márc 29, 2018 |
|
Nincs az a magyar festésű mozdony, ami mögé ne lenne jó!!!  |
|
(#58911) róbertke válasza hoTTo hozzászólására (#58907)
|
Válasz •
|
Márc 29, 2018 |
|
Szóljál majd ha rábukkansz egy Pico modellre, mert 1949-1951 között tényleg úgy hívták a Piko -t  |
|
(#58914) KJLTT-1 válasza etwg hozzászólására (#58909)
|
Válasz •
|
Márc 29, 2018 |
|
A bekötés előtt kipróbáltam egy Fleischmann trafóval, működött.
A helyére való bekötést nem élte túl, kiszerelve próba, eredmény sötétség.
A küldött fotók egy másik szétszedett eredetileg sem működő jelzőről készültek. |
|
|
|
(#58915) jakoa válasza G.F. Rákoskeresztúr hozzászólására (#58906)
|
Válasz •
|
Márc 29, 2018 |
|
Jakó, ha kérhetem 
Köszönöm!
Ez a tegnapi matrica? |
|
(#58916) etwg válasza KJLTT-1 hozzászólására (#58914)
|
Válasz •
|
Márc 29, 2018 |
|
Látom hogy valaki valamit nagyon akart, aminek koporso lett a vége:
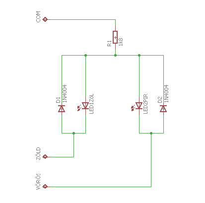
Az alábbi rajz szerint kell tisztességesen bekötni a LED-s jelzöket.
A COM a ~16V egyik polusa, egyenáram esetén a PLUSZ polus.
A zöld meg a vörös a szinek kapcsoloja. Az ellenállás az áramvédelem - a modern nagyfényü LEDeknél akár 5k6 is lehet. A két ellenkezö polaritásu dioda a LEDeket védi a tekercsek impulzusátol vagy a rossz polaritástol.
|
|
|
|
(#58917) KJLTT-1 hozzászólása
|
Válasz •
|
Márc 29, 2018 |
|
Értem én a LED bekötését, köszi a rajzot.
De akkor sem értem miért vágta ki a LEDeket a kapcsolás.
A képen lévő ell értékek 510-510 omh , aminek elégnek kellene lennie egy LED védelméhez 16 voltra, plusz ott van a védődioda.
Persze a Te rajzod sokkal biztonságosabb.
Továbbra is az a kérdésem hogy oldjam meg a problémát. Jelzőket szedjem szét és azelőbbi rajz szerint gyártsam újra.
Mivel ezeket la jelzőket évtizedekkel ezelőtt vásároltam, nem korszerűek. Ezeket kell használnom, ahol külön trafot használok ott nincs probléma.
|
|
(#58918) KJLTT-1 hozzászólása
|
Válasz •
|
Márc 29, 2018 |
|
Nem csak a jelzőknél van ez a probléma, a kitérők visszajelentésénél is ugyanugy a FZ1 zrafot kell használnom.
Na ott lehet majd a rajz szerinti bekötést csinálni.. |
|
(#58923) etwg válasza KJLTT-1 hozzászólására (#58917)
|
Válasz •
|
Márc 29, 2018 |
|
A sorbakötött dioda nem ér semmit ( pedig sok nagyokos a végtelenségig védi).
Miért?
Mert ahogy irtam a kapcsolás pillanatában gyakran 60V-s impulzus is megjelenhet az ilyen váltoállitokon, amik ellen a sorbakötött dioda nem véd hiszen a 60 V simán megjelenik a LED-en amit az hirtelen halállal "hálál meg".
Szoval ha valaki a LED-t akarja védeni, azt csak az antiparallel kapcsolással lehet.
Az 510 Ohm is édeskevés a 16V-ra.
(16-2)/510= cca 30 mA. A modern LEDekhez ennek a tizede is sok. |
|
(#58924) csíkosháTTú válasza KJLTT-1 hozzászólására (#58917)
|
Válasz •
|
Márc 29, 2018 |
|
Mert a LED záró irányú feszültség tűrése pocsék. Az 510Ohm amúgy kevés, mert 16V-ról hajtva 30mA* folyik át a LED-ken. Ráadásul az FZ1 trafót még 220V-ra méretezték, ma 230V jön ki a falon lévő "malacorrból". Mivel a LED-k terhelése az FZ1 trafónak bakfitty, így nyugodtan számolhatsz 19V-tal, mint tápfeszültséggel. Ehhez még az is hozzájön, hogy a mágneses hajtóművek visszarúgása is tetemes lesz, a magasabb feszültség miatt.
*: Max. 20mA szokott lenni amúgy egy ilyesmi LED-n átengedhető áram. Jellemzően 5mA-re már a fényerejük 90-95%-t adják. |
|
(#58927) KJLTT-1 hozzászólása
|
Válasz •
|
Márc 29, 2018 |
|
Köszönöm mindkettőtök szakmai jegyzetét. Az a következtetésem ujraépiteni a jelzőket etw rajza alapján.
|
|
(#58928) G.F. Rákoskeresztúr válasza jakoa hozzászólására (#58915)
|
Válasz •
|
Márc 29, 2018 |
|
Oh..., elnézését kérem! 
Igen, este már rajta is volt. Annyi meglátás, hogy tán 10%-kal kisebb lehetne minden felirat. |
|
| |
2026. Márc, 25. Sze 11:02:58 |
| |
Jelenleg 8 fő olvassa az oldalt |
|
|